|
ADflow
v1.0
ADflow is a finite volume RANS solver tailored for gradient-based aerodynamic design optimization.
|
Functions/Subroutines | |
| subroutine | whalo1 (level, start, end, commPressure, commGamma, commViscous) |
| subroutine | whalo2 (level, start, end, commPressure, commGamma, commViscous) |
| subroutine | orphanaverage (wstart, wend, calcPressure, calcGamma, calcLamVis, calcEddyVis) |
| subroutine | setcommpointers (start, end, commPressure, commVarGamma, commLamVis, commEddyVis, level, sps, derivPointers, nVar, varOffset) |
| subroutine | whalo1to1 (level, start, end, commPressure, commVarGamma, commLamVis, commEddyVis, commPattern, internal) |
| subroutine | correctperiodicvelocity (level, sp, nPeriodic, periodicData) |
| subroutine | whalo1to1realgeneric (nVar, level, sps, commPattern, internal) |
| subroutine | whalo1to1realgeneric_b (nVar, level, sps, commPattern, internal) |
| subroutine | whalo1to1intgeneric (nVar, level, sps, commPattern, internal) |
| subroutine | whalo1to1intgeneric_b (nVar, level, sps, commPattern, internal) |
| subroutine | whalo1to1_d (level, start, end, commPressure, commVarGamma, commLamVis, commEddyVis, commPattern, internal) |
| subroutine | whalo1to1_b (level, start, end, commPressure, commVarGamma, commLamVis, commEddyVis, commPattern, internal) |
| subroutine | woverset (level, start, end, commPressure, commVarGamma, commLamVis, commEddyVis, commPattern, internal) |
| subroutine | woverset_d (level, start, end, commPressure, commVarGamma, commLamVis, commEddyVis, commPattern, internal) |
| subroutine | woverset_b (level, start, end, commPressure, commVarGamma, commLamVis, commEddyVis, commPattern, internal) |
| subroutine | woversetgeneric (nVar, level, sps, commPattern, Internal) |
| subroutine | woversetgeneric_d (nVar, level, sps, commPattern, Internal) |
| subroutine | woversetgeneric_b (nVar, level, sps, commPattern, Internal) |
| subroutine | whalo2_b (level, start, end, commPressure, commGamma, commViscous) |
| subroutine | whalo2_d (level, start, end, commPressure, commGamma, commViscous) |
| subroutine | reshalo1 (level, start, end) |
| subroutine | exchangecoor (level) |
| subroutine | correctperiodiccoor (level, sp, nPeriodic, periodicData) |
| subroutine | exchangecoor_b (level) |
| subroutine | exchangecoor_d (level) |
| subroutine | flowintegrationzippercomm (isInflow, vars, sps) |
| subroutine | flowintegrationzippercomm_d (isInflow, vars, varsd, sps) |
| subroutine | flowintegrationzippercomm_b (isInflow, vars, varsd, sps) |
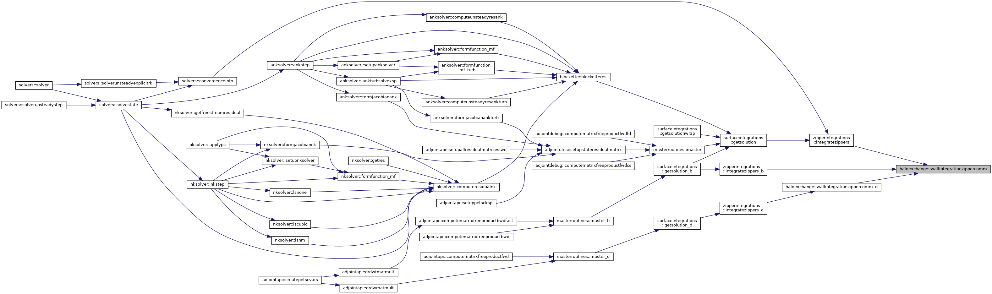
| subroutine | wallintegrationzippercomm (vars, sps) |
| subroutine | wallintegrationzippercomm_d (vars, varsd, sps) |
| subroutine | wallintegrationzippercomm_b (vars, varsd, sps) |
| subroutine haloexchange::correctperiodiccoor | ( | integer(kind=inttype), intent(in) | level, |
| integer(kind=inttype), intent(in) | sp, | ||
| integer(kind=inttype), intent(in) | nPeriodic, | ||
| type(periodicdatatype), dimension(:), pointer | periodicData | ||
| ) |
Definition at line 2644 of file haloExchange.F90.
References block::flowdoms.
Referenced by exchangecoor().

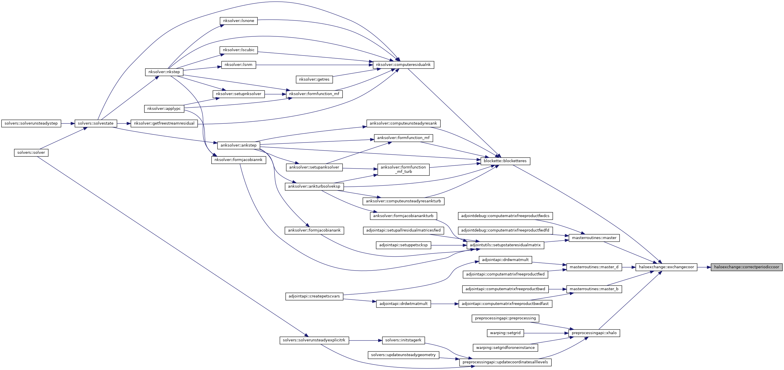
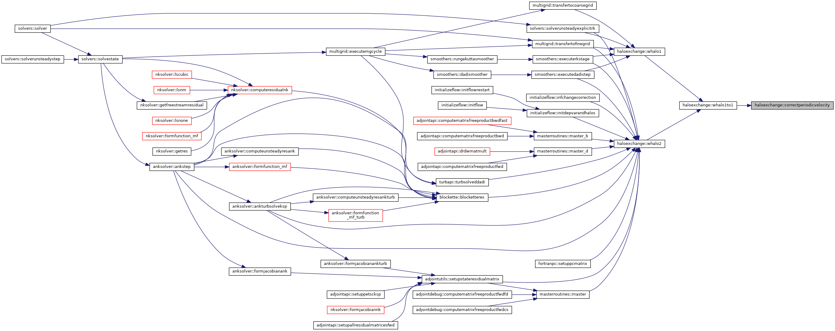
| subroutine haloexchange::correctperiodicvelocity | ( | integer(kind=inttype), intent(in) | level, |
| integer(kind=inttype), intent(in) | sp, | ||
| integer(kind=inttype), intent(in) | nPeriodic, | ||
| type(periodicdatatype), dimension(:), pointer | periodicData | ||
| ) |
Definition at line 487 of file haloExchange.F90.
References block::flowdoms, constants::ivx, constants::ivy, and constants::ivz.
Referenced by whalo1to1().

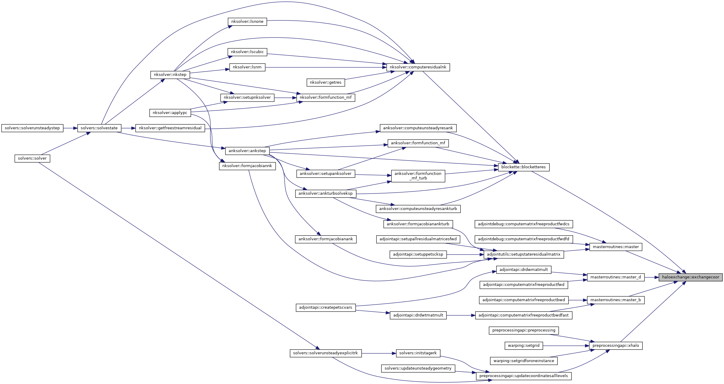
| subroutine haloexchange::exchangecoor | ( | integer(kind=inttype), intent(in) | level | ) |
Definition at line 2456 of file haloExchange.F90.
References communication::adflow_comm_world, communication::commpatternnode_1st, correctperiodiccoor(), utils::echk(), block::flowdoms, communication::internalnode_1st, communication::myid, inputtimespectral::ntimeintervalsspectral, communication::recvbuffer, communication::recvrequests, communication::sendbuffer, and communication::sendrequests.
Referenced by blockette::blocketteres(), masterroutines::master(), masterroutines::master_b(), masterroutines::master_d(), and preprocessingapi::xhalo().


| subroutine haloexchange::exchangecoor_b | ( | integer(kind=inttype), intent(in) | level | ) |
Definition at line 2713 of file haloExchange.F90.
References communication::adflow_comm_world, communication::commpatternnode_1st, utils::echk(), block::flowdomsd, communication::internalnode_1st, communication::myid, inputtimespectral::ntimeintervalsspectral, communication::recvbuffer, communication::recvrequests, communication::sendbuffer, communication::sendrequests, and constants::zero.
Referenced by masterroutines::master_b().


| subroutine haloexchange::exchangecoor_d | ( | integer(kind=inttype), intent(in) | level | ) |
Definition at line 2899 of file haloExchange.F90.
References communication::adflow_comm_world, communication::commpatternnode_1st, utils::echk(), block::flowdomsd, communication::internalnode_1st, communication::myid, inputtimespectral::ntimeintervalsspectral, communication::recvbuffer, communication::recvrequests, communication::sendbuffer, and communication::sendrequests.
Referenced by masterroutines::master_d().


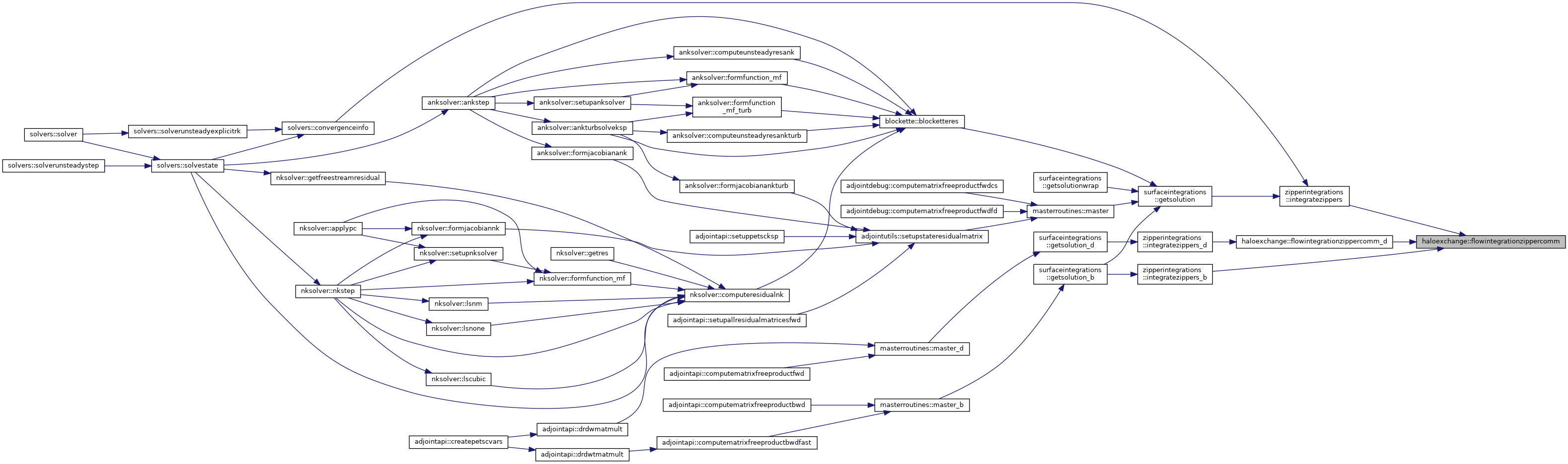
| subroutine haloexchange::flowintegrationzippercomm | ( | logical, intent(in) | isInflow, |
| real(kind=realtype), dimension(:, :) | vars, | ||
| integer(kind=inttype) | sps | ||
| ) |
Definition at line 3091 of file haloExchange.F90.
References blockpointers::addgridvelocities, blockpointers::bcfaceid, surfacefamilies::bcfamexchange, blockpointers::bctype, utils::echk(), constants::eighth, constants::fourth, bcpointers::gamma1, bcpointers::gamma2, constants::ibcgroupinflow, constants::ibcgroupoutflow, constants::irho, constants::ivx, constants::ivy, constants::ivz, constants::izippflowgamma, constants::izippflowp, constants::izippflowsface, constants::izippflowx, constants::izippflowy, constants::izippflowz, blockpointers::nbocos, constants::nzippflowcomm, bcpointers::pp1, bcpointers::pp2, utils::setbcpointers(), utils::setpointers(), bcpointers::sface, constants::subsonicinflow, constants::subsonicoutflow, constants::supersonicinflow, constants::supersonicoutflow, bcpointers::ww1, bcpointers::ww2, bcpointers::xx, constants::zero, and oversetdata::zippermeshes.
Referenced by flowintegrationzippercomm_d(), zipperintegrations::integratezippers(), and zipperintegrations::integratezippers_b().


| subroutine haloexchange::flowintegrationzippercomm_b | ( | logical, intent(in) | isInflow, |
| real(kind=realtype), dimension(:, :) | vars, | ||
| real(kind=realtype), dimension(:, :) | varsd, | ||
| integer(kind=inttype) | sps | ||
| ) |
Definition at line 3330 of file haloExchange.F90.
References blockpointers::addgridvelocities, blockpointers::bcfaceid, surfacefamilies::bcfamexchange, blockpointers::bctype, utils::echk(), constants::eighth, constants::fourth, constants::ibcgroupinflow, constants::ibcgroupoutflow, constants::irho, constants::ivx, constants::ivy, constants::ivz, constants::izippflowgamma, constants::izippflowp, constants::izippflowsface, constants::izippflowx, constants::izippflowy, constants::izippflowz, blockpointers::nbocos, constants::nzippflowcomm, bcpointers::pp1d, bcpointers::pp2d, utils::setbcpointers_d(), utils::setpointers_b(), bcpointers::sfaced, constants::subsonicinflow, constants::subsonicoutflow, constants::supersonicinflow, constants::supersonicoutflow, bcpointers::ww1d, bcpointers::ww2d, bcpointers::xxd, constants::zero, and oversetdata::zippermeshes.
Referenced by zipperintegrations::integratezippers_b().


| subroutine haloexchange::flowintegrationzippercomm_d | ( | logical, intent(in) | isInflow, |
| real(kind=realtype), dimension(:, :) | vars, | ||
| real(kind=realtype), dimension(:, :) | varsd, | ||
| integer(kind=inttype) | sps | ||
| ) |
Definition at line 3213 of file haloExchange.F90.
References blockpointers::addgridvelocities, blockpointers::bcfaceid, surfacefamilies::bcfamexchange, blockpointers::bctype, utils::echk(), constants::eighth, flowintegrationzippercomm(), constants::fourth, constants::ibcgroupinflow, constants::ibcgroupoutflow, constants::irho, constants::ivx, constants::ivy, constants::ivz, constants::izippflowgamma, constants::izippflowp, constants::izippflowsface, constants::izippflowx, constants::izippflowy, constants::izippflowz, blockpointers::nbocos, constants::nzippflowcomm, bcpointers::pp1d, bcpointers::pp2d, utils::setbcpointers_d(), utils::setpointers_d(), bcpointers::sfaced, constants::subsonicinflow, constants::subsonicoutflow, constants::supersonicinflow, constants::supersonicoutflow, bcpointers::ww1d, bcpointers::ww2d, bcpointers::xxd, constants::zero, and oversetdata::zippermeshes.
Referenced by zipperintegrations::integratezippers_d().


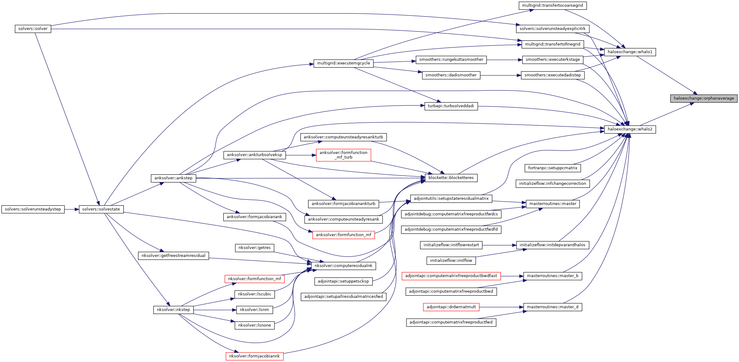
| subroutine haloexchange::orphanaverage | ( | integer(kind=inttype), intent(in) | wstart, |
| integer(kind=inttype), intent(in) | wend, | ||
| logical, intent(in) | calcPressure, | ||
| logical, intent(in) | calcGamma, | ||
| logical, intent(in) | calcLamVis, | ||
| logical, intent(in) | calcEddyVis | ||
| ) |
Definition at line 201 of file haloExchange.F90.
References inputphysics::eddyvisinfratio, blockpointers::gamma, flowvarrefstate::gammainf, blockpointers::ib, blockpointers::iblank, blockpointers::jb, blockpointers::kb, flowvarrefstate::muinf, blockpointers::norphans, blockpointers::orphans, blockpointers::p, flowvarrefstate::pinfcorr, blockpointers::rev, blockpointers::rlv, blockpointers::w, flowvarrefstate::winf, and constants::zero.
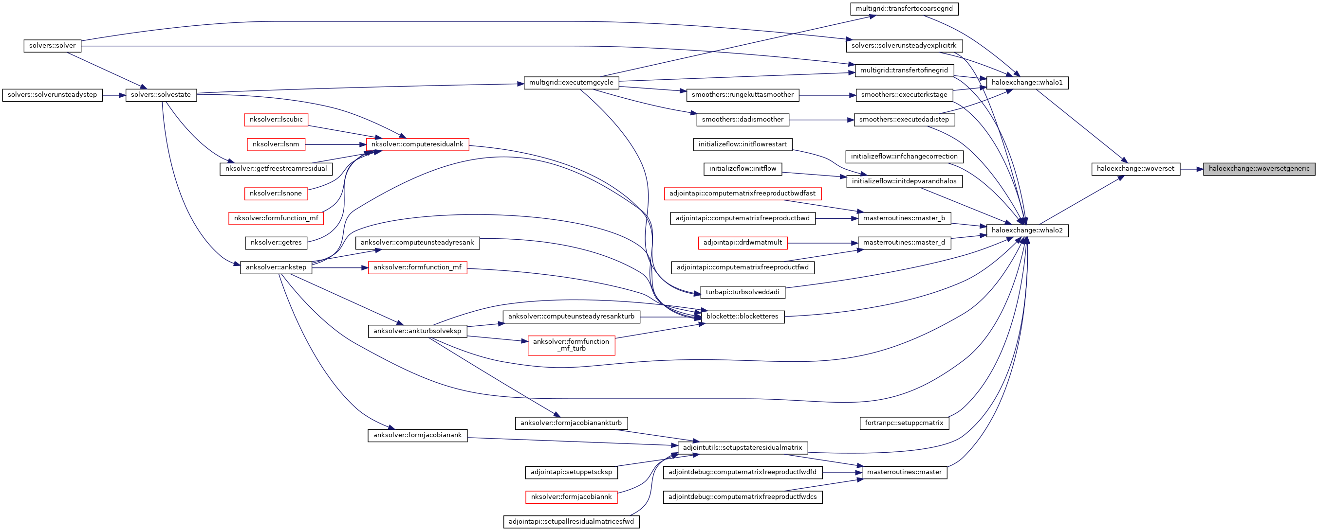
Referenced by whalo1(), and whalo2().

| subroutine haloexchange::reshalo1 | ( | integer(kind=inttype) | level, |
| integer(kind=inttype) | start, | ||
| integer(kind=inttype) | end | ||
| ) |
Definition at line 2225 of file haloExchange.F90.
References utils::echk(), and utils::setpointers().
Referenced by writesol().


| subroutine haloexchange::setcommpointers | ( | integer(kind=inttype), intent(in) | start, |
| integer(kind=inttype), intent(in) | end, | ||
| logical, intent(in) | commPressure, | ||
| logical, intent(in) | commVarGamma, | ||
| logical, intent(in) | commLamVis, | ||
| logical, intent(in) | commEddyVis, | ||
| integer(kind=inttype), intent(in) | level, | ||
| integer(kind=inttype), intent(in) | sps, | ||
| logical, intent(in) | derivPointers, | ||
| integer(kind=inttype), intent(out) | nVar, | ||
| integer(kind=inttype), intent(in) | varOffset | ||
| ) |
Definition at line 356 of file haloExchange.F90.
References block::flowdoms, block::flowdomsd, and block::ndom.
Referenced by whalo1to1(), whalo1to1_b(), whalo1to1_d(), woverset(), woverset_b(), and woverset_d().

| subroutine haloexchange::wallintegrationzippercomm | ( | real(kind=realtype), dimension(:, :) | vars, |
| integer(kind=inttype) | sps | ||
| ) |
Definition at line 3468 of file haloExchange.F90.
References surfacefamilies::bcfamexchange, blockpointers::bctype, computenodaltractions(), utils::echk(), constants::ibcgroupwalls, utils::iswalltype(), constants::izippwalltpx, constants::izippwalltpy, constants::izippwalltpz, constants::izippwalltvx, constants::izippwalltvy, constants::izippwalltvz, constants::izippwallx, constants::izippwally, constants::izippwallz, blockpointers::nbocos, constants::nzippwallcomm, utils::setbcpointers(), utils::setpointers(), bcpointers::xx, and oversetdata::zippermeshes.
Referenced by zipperintegrations::integratezippers(), zipperintegrations::integratezippers_b(), and wallintegrationzippercomm_d().


| subroutine haloexchange::wallintegrationzippercomm_b | ( | real(kind=realtype), dimension(:, :) | vars, |
| real(kind=realtype), dimension(:, :) | varsd, | ||
| integer(kind=inttype) | sps | ||
| ) |
Definition at line 3655 of file haloExchange.F90.
References blockpointers::bcdatad, surfacefamilies::bcfamexchange, blockpointers::bctype, computenodaltractions_b(), utils::echk(), constants::ibcgroupwalls, utils::iswalltype(), constants::izippwalltpx, constants::izippwalltpy, constants::izippwalltpz, constants::izippwalltvx, constants::izippwalltvy, constants::izippwalltvz, constants::izippwallx, constants::izippwally, constants::izippwallz, blockpointers::nbocos, constants::nzippwallcomm, utils::setbcpointers_d(), utils::setpointers_b(), bcpointers::xxd, constants::zero, and oversetdata::zippermeshes.
Referenced by zipperintegrations::integratezippers_b().


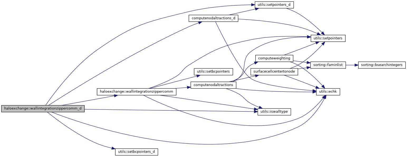
| subroutine haloexchange::wallintegrationzippercomm_d | ( | real(kind=realtype), dimension(:, :) | vars, |
| real(kind=realtype), dimension(:, :) | varsd, | ||
| integer(kind=inttype) | sps | ||
| ) |
Definition at line 3561 of file haloExchange.F90.
References blockpointers::bcdatad, surfacefamilies::bcfamexchange, blockpointers::bctype, computenodaltractions_d(), utils::echk(), constants::ibcgroupwalls, utils::iswalltype(), constants::izippwalltpx, constants::izippwalltpy, constants::izippwalltpz, constants::izippwalltvx, constants::izippwalltvy, constants::izippwalltvz, constants::izippwallx, constants::izippwally, constants::izippwallz, blockpointers::nbocos, constants::nzippwallcomm, utils::setbcpointers_d(), utils::setpointers_d(), wallintegrationzippercomm(), bcpointers::xxd, and oversetdata::zippermeshes.
Referenced by zipperintegrations::integratezippers_d().


| subroutine haloexchange::whalo1 | ( | integer(kind=inttype), intent(in) | level, |
| integer(kind=inttype), intent(in) | start, | ||
| integer(kind=inttype), intent(in) | end, | ||
| logical, intent(in) | commPressure, | ||
| logical, intent(in) | commGamma, | ||
| logical, intent(in) | commViscous | ||
| ) |
Definition at line 5 of file haloExchange.F90.
References flowutils::computeetotblock(), inputphysics::cpmodel, constants::cptempcurvefits, flowvarrefstate::eddymodel, utils::getcorrectfork(), inputtimespectral::ntimeintervalsspectral, orphanaverage(), utils::setpointers(), flowvarrefstate::viscous, whalo1to1(), and woverset().
Referenced by smoothers::executedadistep(), smoothers::executerkstage(), solvers::solverunsteadyexplicitrk(), multigrid::transfertocoarsegrid(), and multigrid::transfertofinegrid().


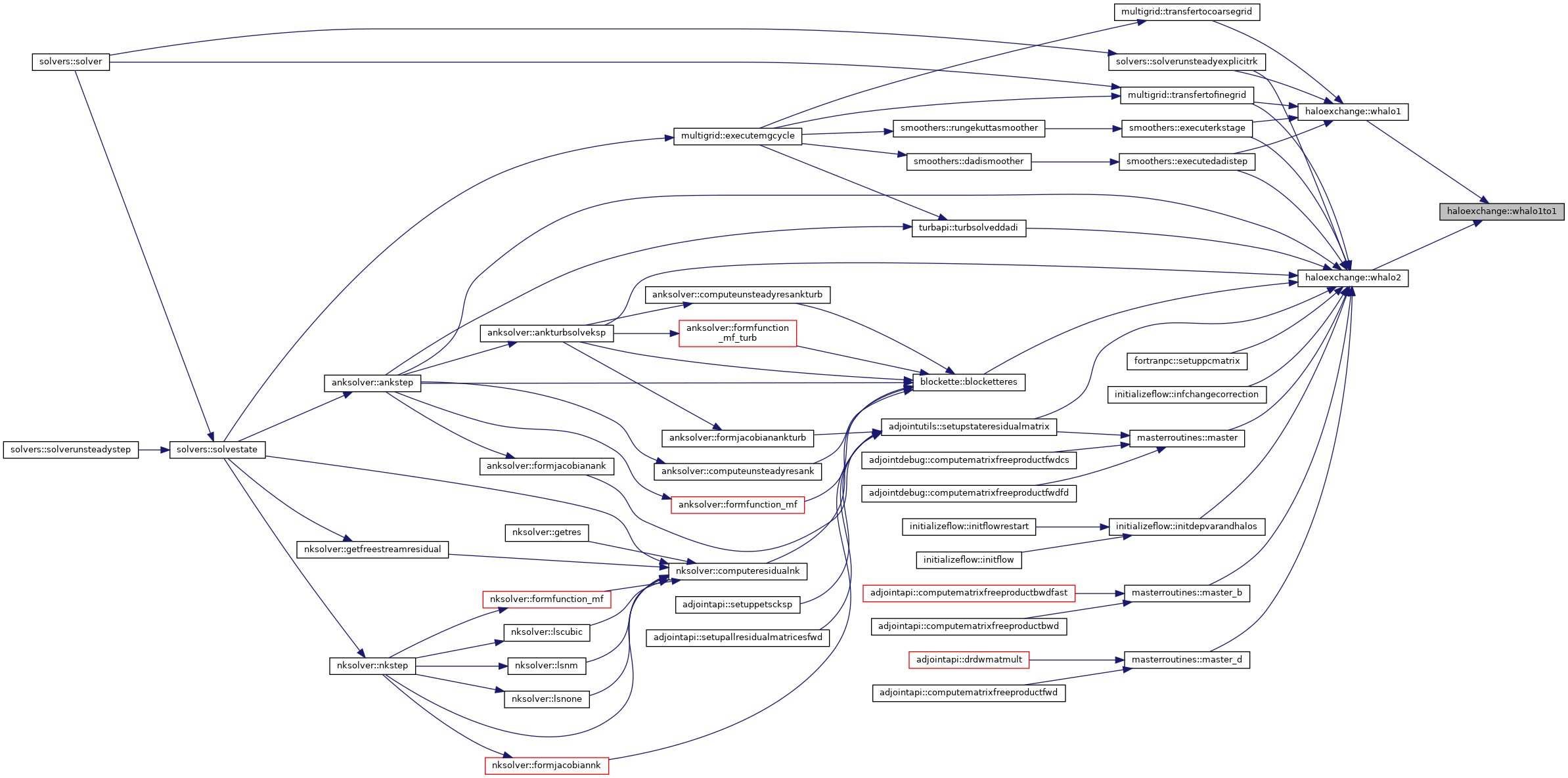
| subroutine haloexchange::whalo1to1 | ( | integer(kind=inttype), intent(in) | level, |
| integer(kind=inttype), intent(in) | start, | ||
| integer(kind=inttype), intent(in) | end, | ||
| logical, intent(in) | commPressure, | ||
| logical, intent(in) | commVarGamma, | ||
| logical, intent(in) | commLamVis, | ||
| logical, intent(in) | commEddyVis, | ||
| type(commtype), dimension(*), intent(in) | commPattern, | ||
| type(internalcommtype), dimension(*), intent(in) | internal | ||
| ) |
Definition at line 421 of file haloExchange.F90.
References correctperiodicvelocity(), constants::ivx, setcommpointers(), and whalo1to1realgeneric().
Referenced by whalo1(), and whalo2().


| subroutine haloexchange::whalo1to1_b | ( | integer(kind=inttype), intent(in) | level, |
| integer(kind=inttype), intent(in) | start, | ||
| integer(kind=inttype), intent(in) | end, | ||
| logical, intent(in) | commPressure, | ||
| logical, intent(in) | commVarGamma, | ||
| logical, intent(in) | commLamVis, | ||
| logical, intent(in) | commEddyVis, | ||
| type(commtype), dimension(*), intent(in) | commPattern, | ||
| type(internalcommtype), dimension(*), intent(in) | internal | ||
| ) |
Definition at line 1292 of file haloExchange.F90.
References inputtimespectral::ntimeintervalsspectral, setcommpointers(), and whalo1to1realgeneric_b().
Referenced by whalo2_b().


| subroutine haloexchange::whalo1to1_d | ( | integer(kind=inttype), intent(in) | level, |
| integer(kind=inttype), intent(in) | start, | ||
| integer(kind=inttype), intent(in) | end, | ||
| logical, intent(in) | commPressure, | ||
| logical, intent(in) | commVarGamma, | ||
| logical, intent(in) | commLamVis, | ||
| logical, intent(in) | commEddyVis, | ||
| type(commtype), dimension(*), intent(in) | commPattern, | ||
| type(internalcommtype), dimension(*), intent(in) | internal | ||
| ) |
Definition at line 1254 of file haloExchange.F90.
References inputtimespectral::ntimeintervalsspectral, setcommpointers(), and whalo1to1realgeneric().
Referenced by whalo2_d().


| subroutine haloexchange::whalo1to1intgeneric | ( | integer(kind=inttype) | nVar, |
| integer(kind=inttype), intent(in) | level, | ||
| integer(kind=inttype), intent(in) | sps, | ||
| type(commtype), dimension(*), intent(in) | commPattern, | ||
| type(internalcommtype), dimension(*), intent(in) | internal | ||
| ) |
Definition at line 891 of file haloExchange.F90.
References communication::adflow_comm_world, utils::echk(), block::flowdoms, communication::myid, communication::recvrequests, and communication::sendrequests.
Referenced by cartmesh::createcartmesh(), oversetcommutilities::exchangestatus(), oversetcommutilities::exchangesurfaceiblanks(), oversetutilities::flagforcedrecv(), floodinteriorcells(), oversetapi::setexplicitholecut(), preprocessingapi::setglobalcellsandnodes(), oversetutilities::setiblankarray(), and amg::setupamg().


| subroutine haloexchange::whalo1to1intgeneric_b | ( | integer(kind=inttype) | nVar, |
| integer(kind=inttype), intent(in) | level, | ||
| integer(kind=inttype), intent(in) | sps, | ||
| type(commtype), dimension(*), intent(in) | commPattern, | ||
| type(internalcommtype), dimension(*), intent(in) | internal | ||
| ) |
Definition at line 1071 of file haloExchange.F90.
References communication::adflow_comm_world, utils::echk(), block::flowdoms, communication::myid, communication::recvrequests, and communication::sendrequests.
Referenced by oversetutilities::flagforcedrecv().


| subroutine haloexchange::whalo1to1realgeneric | ( | integer(kind=inttype) | nVar, |
| integer(kind=inttype), intent(in) | level, | ||
| integer(kind=inttype), intent(in) | sps, | ||
| type(commtype), dimension(*), intent(in) | commPattern, | ||
| type(internalcommtype), dimension(*), intent(in) | internal | ||
| ) |
Definition at line 553 of file haloExchange.F90.
References communication::adflow_comm_world, utils::echk(), block::flowdoms, communication::myid, communication::recvbuffer, communication::recvrequests, communication::sendbuffer, and communication::sendrequests.
Referenced by computecellwallpoint(), oversetcommutilities::exchangesurfacedelta(), oversetcommutilities::updateoversetconnectivity(), oversetcommutilities::updateoversetconnectivity_d(), whalo1to1(), and whalo1to1_d().


| subroutine haloexchange::whalo1to1realgeneric_b | ( | integer(kind=inttype) | nVar, |
| integer(kind=inttype), intent(in) | level, | ||
| integer(kind=inttype), intent(in) | sps, | ||
| type(commtype), dimension(*), intent(in) | commPattern, | ||
| type(internalcommtype), dimension(*), intent(in) | internal | ||
| ) |
Definition at line 721 of file haloExchange.F90.
References communication::adflow_comm_world, utils::echk(), block::flowdoms, communication::myid, communication::recvbuffer, communication::recvrequests, communication::sendbuffer, communication::sendrequests, and constants::zero.
Referenced by oversetcommutilities::updateoversetconnectivity_b(), and whalo1to1_b().


| subroutine haloexchange::whalo2 | ( | integer(kind=inttype), intent(in) | level, |
| integer(kind=inttype), intent(in) | start, | ||
| integer(kind=inttype), intent(in) | end, | ||
| logical, intent(in) | commPressure, | ||
| logical, intent(in) | commGamma, | ||
| logical, intent(in) | commViscous | ||
| ) |
Definition at line 109 of file haloExchange.F90.
References flowutils::computeetotblock(), inputphysics::cpmodel, constants::cptempcurvefits, flowvarrefstate::eddymodel, utils::getcorrectfork(), orphanaverage(), utils::setpointers(), flowvarrefstate::viscous, whalo1to1(), and woverset().
Referenced by anksolver::ankstep(), anksolver::ankturbsolveksp(), blockette::blocketteres(), smoothers::executedadistep(), smoothers::executerkstage(), initializeflow::infchangecorrection(), initializeflow::initdepvarandhalos(), masterroutines::master(), masterroutines::master_b(), masterroutines::master_d(), fortranpc::setuppcmatrix(), adjointutils::setupstateresidualmatrix(), solvers::solverunsteadyexplicitrk(), multigrid::transfertofinegrid(), and turbapi::turbsolveddadi().


| subroutine haloexchange::whalo2_b | ( | integer(kind=inttype), intent(in) | level, |
| integer(kind=inttype), intent(in) | start, | ||
| integer(kind=inttype), intent(in) | end, | ||
| logical, intent(in) | commPressure, | ||
| logical, intent(in) | commGamma, | ||
| logical, intent(in) | commViscous | ||
| ) |
Definition at line 2063 of file haloExchange.F90.
References flowutils_b::computeetotblock_b(), inputphysics::cpmodel, constants::cptempcurvefits, flowvarrefstate::eddymodel, utils::getcorrectfork(), constants::irhoe, utils::setpointers_b(), flowvarrefstate::viscous, whalo1to1_b(), and woverset_b().
Referenced by masterroutines::master_b(), and masterroutines::master_state_b().


| subroutine haloexchange::whalo2_d | ( | integer(kind=inttype), intent(in) | level, |
| integer(kind=inttype), intent(in) | start, | ||
| integer(kind=inttype), intent(in) | end, | ||
| logical, intent(in) | commPressure, | ||
| logical, intent(in) | commGamma, | ||
| logical, intent(in) | commViscous | ||
| ) |
Definition at line 2140 of file haloExchange.F90.
References flowutils_d::computeetotblock_d(), inputphysics::cpmodel, constants::cptempcurvefits, flowvarrefstate::eddymodel, utils::getcorrectfork(), utils::setpointers_d(), flowvarrefstate::viscous, whalo1to1_d(), and woverset_d().
Referenced by masterroutines::master_d().


| subroutine haloexchange::woverset | ( | integer(kind=inttype), intent(in) | level, |
| integer(kind=inttype), intent(in) | start, | ||
| integer(kind=inttype), intent(in) | end, | ||
| logical, intent(in) | commPressure, | ||
| logical, intent(in) | commVarGamma, | ||
| logical, intent(in) | commLamVis, | ||
| logical, intent(in) | commEddyVis, | ||
| type(commtype), dimension(:, :), intent(in) | commPattern, | ||
| type(internalcommtype), dimension(:, :), intent(in) | internal | ||
| ) |
Definition at line 1330 of file haloExchange.F90.
References inputtimespectral::ntimeintervalsspectral, setcommpointers(), and woversetgeneric().
Referenced by whalo1(), and whalo2().


| subroutine haloexchange::woverset_b | ( | integer(kind=inttype), intent(in) | level, |
| integer(kind=inttype), intent(in) | start, | ||
| integer(kind=inttype), intent(in) | end, | ||
| logical, intent(in) | commPressure, | ||
| logical, intent(in) | commVarGamma, | ||
| logical, intent(in) | commLamVis, | ||
| logical, intent(in) | commEddyVis, | ||
| type(commtype), dimension(:, :), intent(in) | commPattern, | ||
| type(internalcommtype), dimension(:, :), intent(in) | internal | ||
| ) |
Definition at line 1426 of file haloExchange.F90.
References inputtimespectral::ntimeintervalsspectral, setcommpointers(), and woversetgeneric_b().
Referenced by whalo2_b().


| subroutine haloexchange::woverset_d | ( | integer(kind=inttype), intent(in) | level, |
| integer(kind=inttype), intent(in) | start, | ||
| integer(kind=inttype), intent(in) | end, | ||
| logical, intent(in) | commPressure, | ||
| logical, intent(in) | commVarGamma, | ||
| logical, intent(in) | commLamVis, | ||
| logical, intent(in) | commEddyVis, | ||
| type(commtype), dimension(:, :), intent(in) | commPattern, | ||
| type(internalcommtype), dimension(:, :), intent(in) | internal | ||
| ) |
Definition at line 1376 of file haloExchange.F90.
References inputtimespectral::ntimeintervalsspectral, setcommpointers(), and woversetgeneric_d().
Referenced by whalo2_d().


| subroutine haloexchange::woversetgeneric | ( | integer(kind=inttype) | nVar, |
| integer(kind=inttype), intent(in) | level, | ||
| integer(kind=inttype), intent(in) | sps, | ||
| type(commtype), dimension(:, :), intent(in) | commPattern, | ||
| type(internalcommtype), dimension(:, :), intent(in) | Internal | ||
| ) |
Definition at line 1471 of file haloExchange.F90.
References communication::adflow_comm_world, utils::echk(), block::flowdoms, communication::myid, communication::recvbuffer, communication::recvrequests, communication::sendbuffer, and communication::sendrequests.
Referenced by woverset().


| subroutine haloexchange::woversetgeneric_b | ( | integer(kind=inttype) | nVar, |
| integer(kind=inttype), intent(in) | level, | ||
| integer(kind=inttype), intent(in) | sps, | ||
| type(commtype), dimension(:, :), intent(in) | commPattern, | ||
| type(internalcommtype), dimension(:, :), intent(in) | Internal | ||
| ) |
Definition at line 1861 of file haloExchange.F90.
References communication::adflow_comm_world, utils::echk(), block::flowdoms, communication::myid, communication::recvbuffer, communication::recvrequests, communication::sendbuffer, communication::sendrequests, and constants::zero.
Referenced by woverset_b().


| subroutine haloexchange::woversetgeneric_d | ( | integer(kind=inttype) | nVar, |
| integer(kind=inttype), intent(in) | level, | ||
| integer(kind=inttype), intent(in) | sps, | ||
| type(commtype), dimension(:, :), intent(in) | commPattern, | ||
| type(internalcommtype), dimension(:, :), intent(in) | Internal | ||
| ) |
Definition at line 1656 of file haloExchange.F90.
References communication::adflow_comm_world, utils::echk(), block::flowdoms, communication::myid, communication::recvbuffer, communication::recvrequests, communication::sendbuffer, and communication::sendrequests.
Referenced by woverset_d().

