|
ADflow
v1.0
ADflow is a finite volume RANS solver tailored for gradient-based aerodynamic design optimization.
|
Functions/Subroutines | |
| subroutine | solver |
| subroutine | solverunsteadyinit |
| subroutine | updateunsteadygeometry |
| subroutine | solverunsteadystep |
| subroutine | checkwriteunsteadyinloop |
| subroutine | checkwriteunsteadyendloop |
| subroutine | solverunsteadyexplicitrk |
| subroutine | initstagerk (stage) |
| subroutine | solvestate |
| subroutine | convergenceinfo |
| subroutine solvers::checkwriteunsteadyendloop |
Definition at line 431 of file solvers.F90.
References iteration::changing_grid, surfacefamilies::fullfamlist, inputmotion::gridmotionspecified, iteration::groundlevel, iteration::noldlevels, iteration::oldsolwritten, iteration::standalonemode, monitor::writegrid, writesol(), monitor::writesurface, and monitor::writevolume.
Referenced by solverunsteadyexplicitrk().


| subroutine solvers::checkwriteunsteadyinloop |
Definition at line 346 of file solvers.F90.
References communication::adflow_comm_world, iteration::changing_grid, surfacefamilies::fullfamlist, killsignals::globalsignal, inputmotion::gridmotionspecified, iteration::groundlevel, inputio::liftdistributionfile, killsignals::localsignal, iteration::noldlevels, inputiteration::nsavesurface, inputiteration::nsavevolume, monitor::ntimestepsrestart, iteration::oldsolwritten, killsignals::signalwrite, killsignals::signalwritequit, inputio::slicesolfile, monitor::timestepunsteady, monitor::timeunsteadyrestart, monitor::writegrid, tecplotio::writeliftdistributionfile(), tecplotio::writeslicesfile(), writesol(), monitor::writesurface, and monitor::writevolume.
Referenced by solverunsteadyexplicitrk().


| subroutine solvers::convergenceinfo |
Definition at line 1238 of file solvers.F90.
References communication::adflow_comm_world, iteration::approxtotalits, constants::bdf, iteration::cflmonitor, cgnsnames::cgnsaxismoment, cgnsnames::cgnscavitation, cgnsnames::cgnscd, cgnsnames::cgnscdp, cgnsnames::cgnscdv, cgnsnames::cgnscfx, cgnsnames::cgnscfy, cgnsnames::cgnscfz, cgnsnames::cgnscl, cgnsnames::cgnsclp, cgnsnames::cgnsclv, cgnsnames::cgnscmx, cgnsnames::cgnscmy, cgnsnames::cgnscmz, cgnsnames::cgnseddymax, cgnsnames::cgnshdiffmax, cgnsnames::cgnsl2resepsilon, cgnsnames::cgnsl2resf, cgnsnames::cgnsl2resk, cgnsnames::cgnsl2resmomx, cgnsnames::cgnsl2resmomy, cgnsnames::cgnsl2resmomz, cgnsnames::cgnsl2resnu, cgnsnames::cgnsl2resomega, cgnsnames::cgnsl2resrho, cgnsnames::cgnsl2resrhoe, cgnsnames::cgnsl2restau, cgnsnames::cgnsl2resv2, cgnsnames::cgnsmachmax, cgnsnames::cgnssepsensor, cgnsnames::cgnssepsensorksarea, cgnsnames::cgnsyplusmax, monitor::convarray, iteration::converged, iteration::currentlevel, inputphysics::dragdirection, constants::eps, inputphysics::equationmode, constants::explicitrk, killsignals::frompython, surfacefamilies::fullfamlist, flowvarrefstate::gammainf, iteration::groundlevel, constants::iaxismoment, constants::icavitation, constants::ifp, constants::ifv, constants::imp, constants::implicitrk, constants::imv, constants::imx, constants::imy, constants::imz, surfaceintegrations::integratesurfaces(), zipperintegrations::integratezippers(), constants::irho, constants::irhoe, constants::isepsensor, constants::isepsensorksarea, iteration::itertot, iteration::itertype, constants::itu1, constants::itu2, constants::itu3, constants::itu4, constants::iyplus, inputiteration::l2conv, inputiteration::l2convcoarse, inputiteration::l2convrel, inputphysics::lengthref, inputphysics::liftdirection, iteration::linresmonitor, flowvarrefstate::lref, inputphysics::machcoef, utils::maxeddyv(), utils::maxhdiffmach(), inputiteration::maxl2deviationfactor, inputiteration::miniternum, monitor::monglob, monitor::monloc, monitor::monnames, monitor::monref, communication::myid, block::ncellglobal, constants::ncostfunction, inputiteration::ncycles, constants::nlocalvalues, monitor::nmon, monitor::nmonmax, monitor::nmonsum, inputtimespectral::ntimeintervalsspectral, monitor::ntimestepsrestart, oversetdata::oversetpresent, flowvarrefstate::pref, inputiteration::printiterations, utils::returnfail(), iteration::rhores, iteration::rhoresstart, inputiteration::rkreset, killsignals::routinefailed, utils::setpointers(), monitor::showcpu, monitor::solverdataarray, monitor::solvertypearray, constants::steady, iteration::stepmonitor, inputio::storeconvinneriter, utils::sumallresiduals(), utils::sumresiduals(), inputphysics::surfaceref, iteration::t0solver, monitor::timearray, monitor::timedataarray, inputunsteady::timeintegrationscheme, constants::timespectral, monitor::timestepunsteady, monitor::timeunsteady, monitor::timeunsteadyrestart, iteration::totalr, iteration::totalr0, iteration::totalrstart, constants::two, constants::unsteady, and constants::zero.
Referenced by solverunsteadyexplicitrk(), and solvestate().


| subroutine solvers::initstagerk | ( | integer(kind=inttype), intent(in) | stage | ) |
Definition at line 793 of file solvers.F90.
References iteration::changing_grid, iteration::currentlevel, iteration::deforming_grid, inputunsteady::deltat, preprocessingapi::facerotationmatrices(), inputunsteady::gammarkunsteady, inputmotion::gridmotionspecified, solverutils::gridvelocitiesfinelevel(), inputunsteady::nrkstagesunsteady, section::nsections, bcdata::setbcdatafinegrid(), solverutils::slipvelocitiesfinelevel(), monitor::timeunsteady, monitor::timeunsteadyrestart, preprocessingapi::updatecoordinatesalllevels(), partitioning::updatecoorfinemesh(), preprocessingapi::updatemetricsalllevels(), walldistance::updatewalldistancealllevels(), and inputunsteady::updatewalldistanceunsteady.
Referenced by solverunsteadyexplicitrk().


| subroutine solvers::solver |
Definition at line 4 of file solvers.F90.
References iteration::changing_grid, connect_signals(), iteration::currentlevel, inputphysics::equationmode, inputdiscretization::eulerwallbctreatment, utils::eulerwallspresent(), iteration::exchangepressureearly, constants::explicitrk, iteration::groundlevel, killsignals::localsignal, inputiteration::mgstartlevel, communication::myid, iteration::noldsolavail, constants::normalmomentum, killsignals::nosignal, section::nsections, inputiteration::printiterations, solverunsteadyexplicitrk(), solvestate(), constants::steady, commonformats::stringint1, iteration::t0solver, inputunsteady::timeintegrationscheme, constants::timespectral, monitor::timeunsteady, multigrid::transfertofinegrid(), constants::unsteady, partitioning::updatecoorfinemesh(), and constants::zero.

| subroutine solvers::solverunsteadyexplicitrk |
Definition at line 486 of file solvers.F90.
References bcroutines::applyallbc(), turbbcroutines::applyallturbbc(), inputunsteady::betarkunsteady, checkwriteunsteadyendloop(), checkwriteunsteadyinloop(), turbutils::computeeddyviscosity(), flowutils::computelamviscosity(), flowutils::computepressure(), utils::convergenceheader(), convergenceinfo(), iteration::currentlevel, inputunsteady::deltat, blockpointers::dw, blockpointers::dwoldrk, inputphysics::equations, inputunsteady::gammarkunsteady, killsignals::globalsignal, iteration::groundlevel, blockpointers::il, residuals::initres(), initstagerk(), constants::irho, constants::irhoe, constants::ivx, constants::ivy, constants::ivz, blockpointers::jl, blockpointers::kl, killsignals::localsignal, communication::myid, killsignals::nosignal, inputunsteady::nrkstagesunsteady, flowvarrefstate::nt1, flowvarrefstate::nt2, inputunsteady::ntimestepscoarse, inputunsteady::ntimestepsfine, flowvarrefstate::nw, flowvarrefstate::nwf, constants::one, blockpointers::p, constants::ransequations, residuals::residual(), iteration::rkstage, utils::setpointers(), killsignals::signalwritequit, residuals::sourceterms(), monitor::timestepunsteady, monitor::timeunsteady, turbapi::turbresidual(), preprocessingapi::updatecoordinatesalllevels(), blockpointers::vol, blockpointers::w, haloexchange::whalo1(), haloexchange::whalo2(), monitor::writegrid, monitor::writesurface, monitor::writevolume, and constants::zero.
Referenced by solver().


| subroutine solvers::solverunsteadyinit |
Definition at line 124 of file solvers.F90.
References connect_signals(), inputdiscretization::eulerwallbctreatment, utils::eulerwallspresent(), iteration::exchangepressureearly, aleutils::fillcoor(), killsignals::localsignal, constants::normalmomentum, killsignals::nosignal, aleutils::setlevelale(), iteration::t0solver, monitor::timestepunsteady, monitor::timeunsteady, monitor::writegrid, monitor::writesurface, monitor::writevolume, and constants::zero.

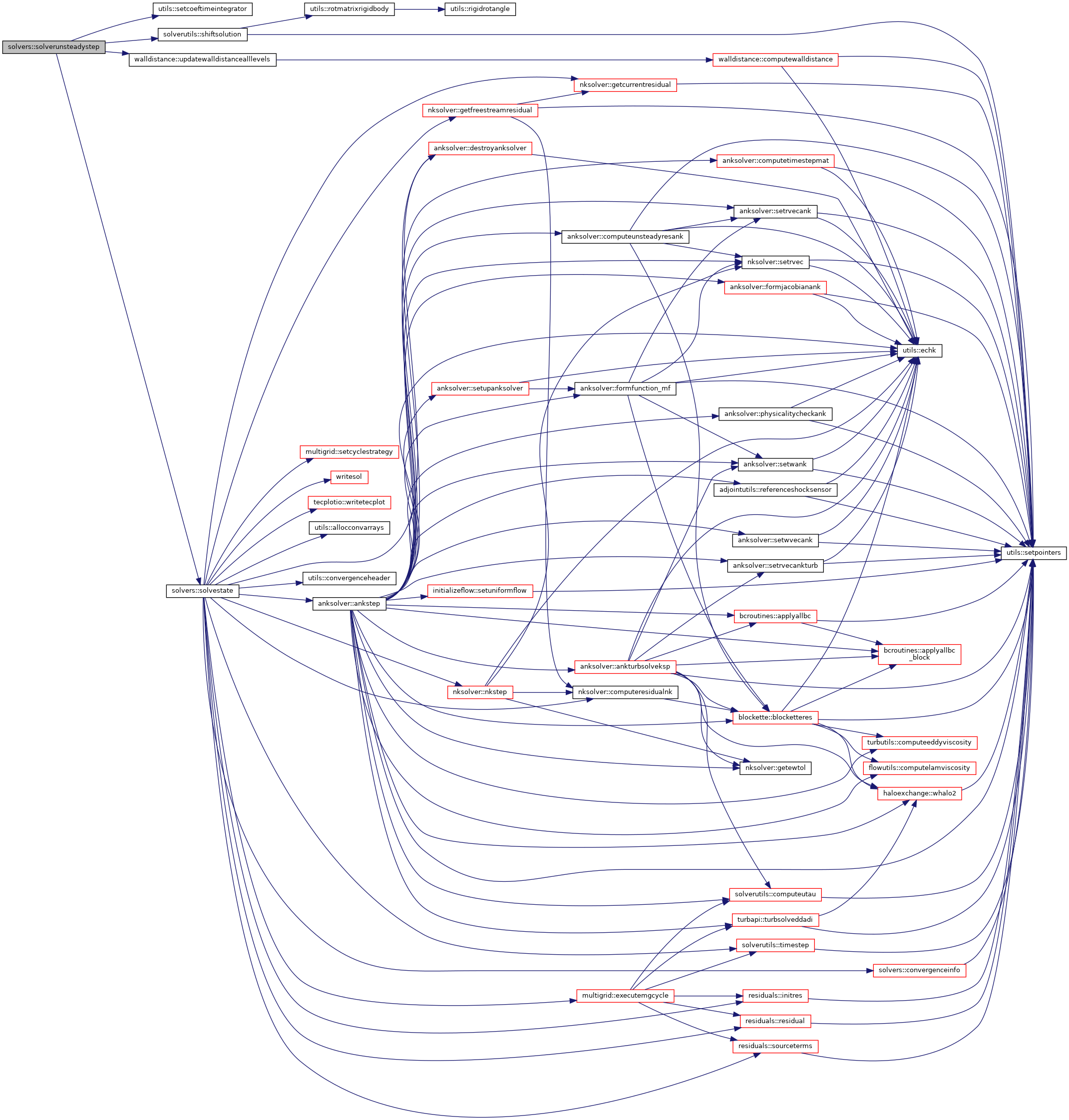
| subroutine solvers::solverunsteadystep |
Definition at line 317 of file solvers.F90.
References iteration::noldsolavail, utils::setcoeftimeintegrator(), solverutils::shiftsolution(), solvestate(), and walldistance::updatewalldistancealllevels().

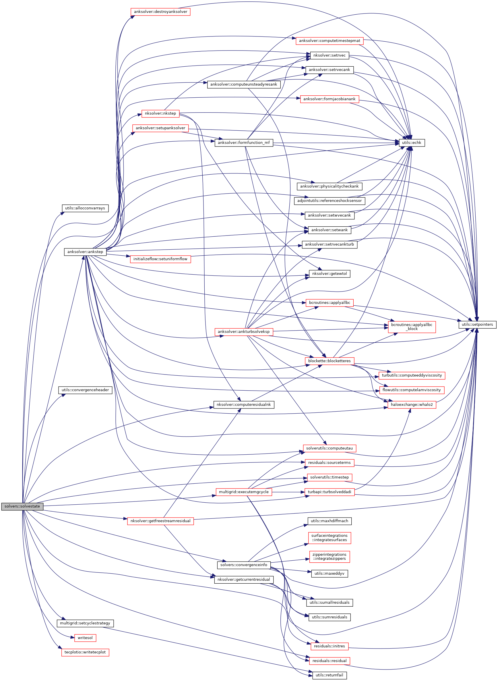
| subroutine solvers::solvestate |
Definition at line 892 of file solvers.F90.
References communication::adflow_comm_world, utils::allocconvarrays(), anksolver::ank_cfl, anksolver::ank_switchtol, anksolver::ankstep(), iteration::approxtotalits, inputiteration::cfl, inputiteration::cflcoarse, iteration::cflmonitor, nksolver::computeresidualnk(), iteration::converged, utils::convergenceheader(), convergenceinfo(), inputio::convsolfilebasename, iteration::currentlevel, iteration::cycling, anksolver::destroyanksolver(), multigrid::executemgcycle(), inputio::forcedliftfile, inputio::forcedslicefile, inputio::forcedsurfacefile, inputio::forcedvolumefile, nksolver::freestreamresset, surfacefamilies::fullfamlist, nksolver::getcurrentresidual(), nksolver::getfreestreamresidual(), killsignals::globalsignal, iteration::groundlevel, residuals::initres(), iteration::itertot, iteration::itertype, iteration::linresmonitor, killsignals::localsignal, inputiteration::miniternum, communication::myid, inputiteration::ncycles, inputiteration::ncyclescoarse, inputio::newgridfile, nksolver::nk_cfl, nksolver::nk_ls, nksolver::nk_switchtol, nksolver::nklsfuncevals, nksolver::nkstep(), inputiteration::nmgsteps, constants::nonmonotonelinesearch, killsignals::nosignal, inputiteration::nupdatebleeds, flowvarrefstate::nwf, iteration::ordersconverged, inputiteration::printiterations, residuals::residual(), iteration::rhores0, iteration::rhoresstart, inputiteration::rkreset, killsignals::routinefailed, multigrid::setcyclestrategy(), killsignals::signalwrite, killsignals::signalwritequit, inputio::solfile, residuals::sourceterms(), iteration::stepmonitor, inputio::surfacesolfile, iteration::t0solver, inputiteration::timelimit, solverutils::timestep(), iteration::totalr, iteration::totalr0, iteration::totalrfinal, iteration::totalrstart, anksolver::useanksolver, nksolver::usenksolver, monitor::writegrid, writesol(), monitor::writesoleachiter, monitor::writesurface, tecplotio::writetecplot(), monitor::writevolume, and constants::zero.
Referenced by solver(), and solverunsteadystep().


| subroutine solvers::updateunsteadygeometry |
Definition at line 166 of file solvers.F90.
References iteration::changing_grid, iteration::currentlevel, iteration::deforming_grid, inputunsteady::deltat, preprocessingapi::facerotationmatrices(), inputmotion::gridmotionspecified, solverutils::gridvelocitiescoarselevels(), solverutils::gridvelocitiesfinelevel(), solverutils::gridvelocitiesfinelevelpart1(), solverutils::gridvelocitiesfinelevelpart2(), iteration::groundlevel, aleutils::interpcoor(), preprocessingapi::metric(), iteration::nalemeshes, solverutils::normalvelocitiesalllevels(), section::nsections, aleutils::recovercoor(), bcdata::setbcdatacoarsegrid(), bcdata::setbcdatafinegrid(), aleutils::setlevelale(), preprocessingapi::shiftcoorandvolumes(), solverutils::slipvelocitiescoarselevels(), solverutils::slipvelocitiesfinelevel(), aleutils::slipvelocitiesfinelevel_ale(), aleutils::storecoor(), monitor::timeunsteady, monitor::timeunsteadyrestart, preprocessingapi::updatecoordinatesalllevels(), partitioning::updatecoorfinemesh(), preprocessingapi::updatemetricsalllevels(), walldistance::updatewalldistancealllevels(), inputunsteady::updatewalldistanceunsteady, and inputunsteady::useale.
