|
ADflow
v1.0
ADflow is a finite volume RANS solver tailored for gradient-based aerodynamic design optimization.
|
#include <petsc/finclude/petsc.h>
Go to the source code of this file.
Functions/Subroutines | |
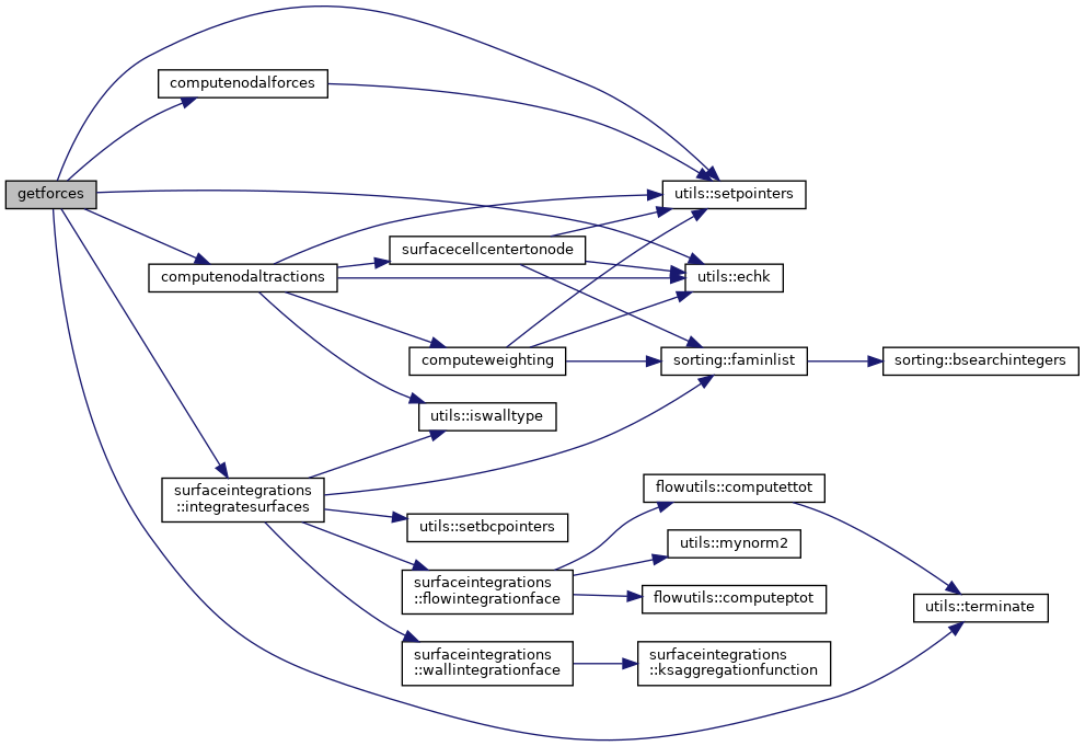
| subroutine | getforces (forces, npts, sps) |
| subroutine | getforces_d (forces, forcesd, npts, sps) |
| subroutine | getforces_b (forcesd, npts, sps) |
| subroutine | surfacecellcentertonode (exch) |
| subroutine | computeweighting (exch) |
| subroutine | computenodaltractions (sps) |
| subroutine | computenodaltractions_d (sps) |
| subroutine | computenodaltractions_b (sps) |
| subroutine | computenodalforces (sps) |
| subroutine | computenodalforces_d (sps) |
| subroutine | computenodalforces_b (sps) |
| subroutine | getheatflux (hflux, npts, sps) |
| subroutine | heatfluxes |
| subroutine | settnswall (tnsw, npts, sps) |
| subroutine | gettnswall (tnsw, npts, sps) |
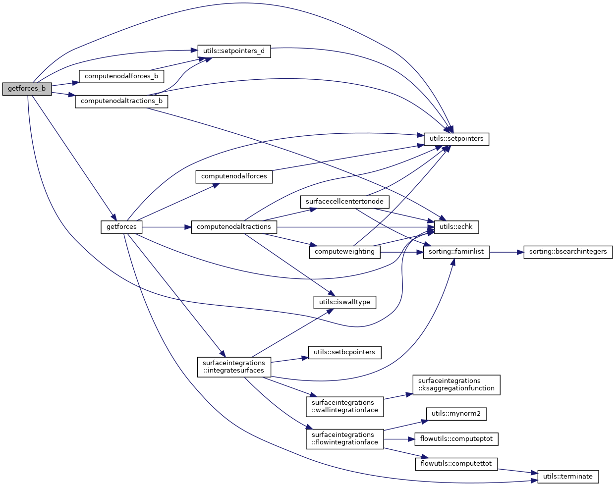
| subroutine computenodalforces | ( | integer(kind=inttype), intent(in) | sps | ) |
Definition at line 1288 of file getForces.F90.
References blockpointers::bctype, constants::eulerwall, constants::fourth, blockpointers::nbocos, constants::nswalladiabatic, constants::nswallisothermal, utils::setpointers(), and constants::zero.
Referenced by getforces().


| subroutine computenodalforces_b | ( | integer(kind=inttype), intent(in) | sps | ) |
Definition at line 1366 of file getForces.F90.
References blockpointers::bcdatad, blockpointers::bctype, constants::eulerwall, constants::fourth, blockpointers::nbocos, constants::nswalladiabatic, constants::nswallisothermal, utils::setpointers_d(), and constants::zero.
Referenced by getforces_b().


| subroutine computenodalforces_d | ( | integer(kind=inttype), intent(in) | sps | ) |
Definition at line 1328 of file getForces.F90.
References blockpointers::bcdatad, blockpointers::bctype, constants::eulerwall, constants::fourth, blockpointers::nbocos, constants::nswalladiabatic, constants::nswallisothermal, utils::setpointers(), and constants::zero.
Referenced by getforces_d().


| subroutine computenodaltractions | ( | integer(kind=inttype), intent(in) | sps | ) |
Definition at line 557 of file getForces.F90.
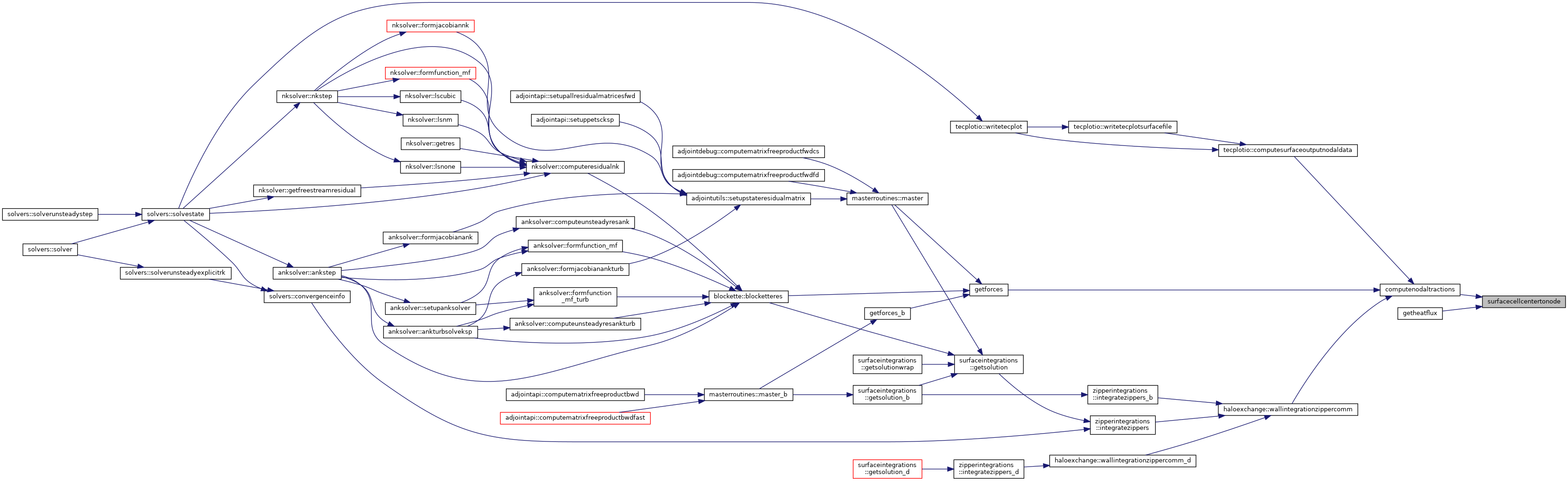
References surfacefamilies::bcfamexchange, blockpointers::bctype, computeweighting(), utils::echk(), constants::ibcgroupwalls, utils::iswalltype(), blockpointers::nbocos, utils::setpointers(), and surfacecellcentertonode().
Referenced by tecplotio::computesurfaceoutputnodaldata(), getforces(), and haloexchange::wallintegrationzippercomm().


| subroutine computenodaltractions_b | ( | integer(kind=inttype), intent(in) | sps | ) |
Definition at line 888 of file getForces.F90.
References blockpointers::bcdatad, surfacefamilies::bcfamexchange, blockpointers::bctype, utils::echk(), constants::eulerwall, inputphysics::forcesastractions, constants::fourth, constants::ibcgroupwalls, blockpointers::nbocos, constants::nswalladiabatic, constants::nswallisothermal, constants::one, utils::setpointers(), utils::setpointers_d(), and constants::zero.
Referenced by getforces_b(), and haloexchange::wallintegrationzippercomm_b().


| subroutine computenodaltractions_d | ( | integer(kind=inttype), intent(in) | sps | ) |
Definition at line 613 of file getForces.F90.
References blockpointers::bcdatad, surfacefamilies::bcfamexchange, blockpointers::bctype, utils::echk(), constants::eulerwall, inputphysics::forcesastractions, constants::fourth, constants::ibcgroupwalls, blockpointers::nbocos, constants::nswalladiabatic, constants::nswallisothermal, constants::one, utils::setpointers(), utils::setpointers_d(), and constants::zero.
Referenced by getforces_d(), and haloexchange::wallintegrationzippercomm_d().


| subroutine computeweighting | ( | type(familyexchange) | exch | ) |
Definition at line 469 of file getForces.F90.
References blockpointers::bctype, utils::echk(), sorting::faminlist(), constants::fourth, blockpointers::nbocos, constants::one, utils::setpointers(), and constants::zero.
Referenced by computenodaltractions(), and getheatflux().


| subroutine getforces | ( | real(kind=realtype), dimension(3, npts), intent(inout) | forces, |
| integer(kind=inttype), intent(in) | npts, | ||
| integer(kind=inttype), intent(in) | sps | ||
| ) |
Definition at line 2 of file getForces.F90.
References surfacefamilies::bcfamexchange, blockpointers::bctype, computenodalforces(), computenodaltractions(), utils::echk(), constants::eulerwall, inputphysics::forcesastractions, surfacefamilies::fullfamlist, constants::ibcgroupwalls, surfaceintegrations::integratesurfaces(), communication::myid, blockpointers::nbocos, constants::nlocalvalues, constants::nswalladiabatic, constants::nswallisothermal, oversetdata::oversetpresent, utils::setpointers(), utils::terminate(), constants::zero, and oversetdata::zippermeshes.
Referenced by blockette::blocketteres(), getforces_b(), and masterroutines::master().


| subroutine getforces_b | ( | real(kind=realtype), dimension(3, npts), intent(inout) | forcesd, |
| integer(kind=inttype), intent(in) | npts, | ||
| integer(kind=inttype), intent(in) | sps | ||
| ) |
Definition at line 237 of file getForces.F90.
References blockpointers::bcdatad, surfacefamilies::bcfamexchange, blockpointers::bctype, computenodalforces_b(), computenodaltractions_b(), utils::echk(), constants::eulerwall, inputphysics::forcesastractions, getforces(), constants::ibcgroupwalls, communication::myid, blockpointers::nbocos, constants::nswalladiabatic, constants::nswallisothermal, oversetdata::oversetpresent, utils::setpointers(), utils::setpointers_d(), constants::zero, and oversetdata::zippermeshes.
Referenced by masterroutines::master_b().


| subroutine getforces_d | ( | real(kind=realtype), dimension(3, npts), intent(out) | forces, |
| real(kind=realtype), dimension(3, npts), intent(out) | forcesd, | ||
| integer(kind=inttype), intent(in) | npts, | ||
| integer(kind=inttype), intent(in) | sps | ||
| ) |
Definition at line 124 of file getForces.F90.
References blockpointers::bcdatad, surfacefamilies::bcfamexchange, blockpointers::bctype, computenodalforces_d(), computenodaltractions_d(), utils::echk(), constants::eulerwall, inputphysics::forcesastractions, constants::ibcgroupwalls, communication::myid, blockpointers::nbocos, constants::nswalladiabatic, constants::nswallisothermal, oversetdata::oversetpresent, utils::setpointers(), utils::setpointers_d(), utils::terminate(), and oversetdata::zippermeshes.
Referenced by masterroutines::master_d().


| subroutine getheatflux | ( | real(kind=realtype), dimension(npts), intent(out) | hflux, |
| integer(kind=inttype), intent(in) | npts, | ||
| integer(kind=inttype), intent(in) | sps | ||
| ) |
Definition at line 1405 of file getForces.F90.
References surfacefamilies::bcfamexchange, blockpointers::bctype, computeweighting(), constants::eulerwall, heatfluxes(), constants::ibcgroupwalls, blockpointers::nbocos, constants::nswalladiabatic, constants::nswallisothermal, utils::setpointers(), surfacecellcentertonode(), constants::zero, surfacefamilies::zerocellval, and surfacefamilies::zeronodeval.

| subroutine gettnswall | ( | real(kind=realtype), dimension(npts), intent(out) | tnsw, |
| integer(kind=inttype), intent(in) | npts, | ||
| integer(kind=inttype), intent(in) | sps | ||
| ) |
Definition at line 1630 of file getForces.F90.
References blockpointers::bctype, blockpointers::nbocos, constants::nswallisothermal, utils::setpointers(), and flowvarrefstate::tref.

| subroutine heatfluxes |
Definition at line 1483 of file getForces.F90.
References blockpointers::bcfaceid, blockpointers::bctype, constants::imax, constants::imin, constants::jmax, constants::jmin, constants::kmax, constants::kmin, blockpointers::nbocos, constants::nswallisothermal, constants::one, flowvarrefstate::pref, flowvarrefstate::rhoref, utils::setbcpointers(), utils::setpointers(), bcpointers::ssi, and blockpointers::viscsubface.
Referenced by getheatflux().


| subroutine settnswall | ( | real(kind=realtype), dimension(npts), intent(in) | tnsw, |
| integer(kind=inttype), intent(in) | npts, | ||
| integer(kind=inttype), intent(in) | sps | ||
| ) |
Definition at line 1541 of file getForces.F90.
References blockpointers::bctype, blockpointers::nbocos, constants::nswallisothermal, utils::setpointers(), and flowvarrefstate::tref.

| subroutine surfacecellcentertonode | ( | type(familyexchange) | exch | ) |
Definition at line 357 of file getForces.F90.
References blockpointers::bctype, utils::echk(), sorting::faminlist(), constants::fourth, blockpointers::nbocos, utils::setpointers(), and constants::zero.
Referenced by computenodaltractions(), and getheatflux().

