|
ADflow
v1.0
ADflow is a finite volume RANS solver tailored for gradient-based aerodynamic design optimization.
|
Functions/Subroutines | |
| subroutine | buildadt (ADT) |
| subroutine | buildsurfaceadt (nTria, nQuads, nNodes, coor, triaConn, quadsConn, BBox, useBBox, comm, adtID) |
| subroutine | buildvolumeadt (nTetra, nPyra, nPrisms, nHexa, nNodes, coor, tetraConn, pyraConn, prismsConn, hexaConn, BBox, useBBox, comm, adtID) |
| subroutine | buildserialhex (nHexa, nNodes, coor, hexaConn, ADT) |
| subroutine | destroyserialhex (ADT) |
| subroutine | buildserialquad (nQuad, nNodes, coor, quadsConn, ADT) |
| subroutine | destroyserialquad (ADT) |
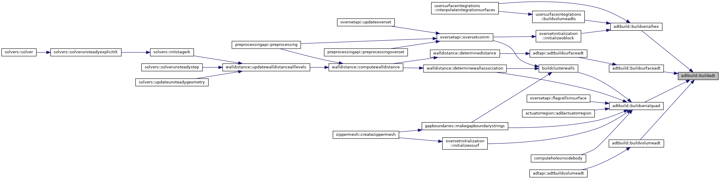
| subroutine adtbuild::buildadt | ( | type(adttype), intent(inout) | ADT | ) |
Definition at line 18 of file adtBuild.F90.
References adtutils::adtterminate(), adtutils::nstack, adtutils::qsortbboxes(), adtutils::stack, and constants::zero.
Referenced by buildserialhex(), buildserialquad(), buildsurfaceadt(), and buildvolumeadt().


| subroutine adtbuild::buildserialhex | ( | integer(kind=inttype), intent(in) | nHexa, |
| integer(kind=inttype), intent(in) | nNodes, | ||
| real(kind=realtype), dimension(:, :), intent(in), target | coor, | ||
| integer(kind=inttype), dimension(:, :), intent(in), target | hexaConn, | ||
| type(adttype), intent(out) | ADT | ||
| ) |
Definition at line 1140 of file adtBuild.F90.
References constants::adthexahedron, constants::adtvolumeadt, and buildadt().
Referenced by usersurfaceintegrations::buildvolumeadts(), oversetinitialization::initializeoblock(), and usersurfaceintegrations::interpolateintegrationsurfaces().


| subroutine adtbuild::buildserialquad | ( | integer(kind=inttype), intent(in) | nQuad, |
| integer(kind=inttype), intent(in) | nNodes, | ||
| real(kind=realtype), dimension(:, :), intent(in), target | coor, | ||
| integer(kind=inttype), dimension(:, :), intent(in), target | quadsConn, | ||
| type(adttype), intent(out) | ADT | ||
| ) |
Definition at line 1277 of file adtBuild.F90.
References constants::adtquadrilateral, constants::adtsurfaceadt, and buildadt().
Referenced by actuatorregion::addactuatorregion(), buildclusterwalls(), computeholesinsidebody(), walldistance::determinewallassociation(), oversetapi::flagcellsinsurface(), oversetinitialization::initializeosurf(), and gapboundaries::makegapboundarystrings().


| subroutine adtbuild::buildsurfaceadt | ( | integer(kind=inttype), intent(in) | nTria, |
| integer(kind=inttype), intent(in) | nQuads, | ||
| integer(kind=inttype), intent(in) | nNodes, | ||
| real(kind=realtype), dimension(:, :), intent(in), target | coor, | ||
| integer(kind=inttype), dimension(:, :), intent(in), target | triaConn, | ||
| integer(kind=inttype), dimension(:, :), intent(in), target | quadsConn, | ||
| real(kind=realtype), dimension(3, 2), intent(in) | BBox, | ||
| logical, intent(in) | useBBox, | ||
| integer, intent(in) | comm, | ||
| character(len=*), intent(in) | adtID | ||
| ) |
Definition at line 394 of file adtBuild.F90.
References constants::adtsurfaceadt, adtutils::adtterminate(), adtutils::allocateadts(), buildadt(), adtutils::reallocateadts(), and setsurfacepointers().
Referenced by adtapi::adtbuildsurfaceadt().


| subroutine adtbuild::buildvolumeadt | ( | integer(kind=inttype), intent(in) | nTetra, |
| integer(kind=inttype), intent(in) | nPyra, | ||
| integer(kind=inttype), intent(in) | nPrisms, | ||
| integer(kind=inttype), intent(in) | nHexa, | ||
| integer(kind=inttype), intent(in) | nNodes, | ||
| real(kind=realtype), dimension(:, :), intent(in), target | coor, | ||
| integer(kind=inttype), dimension(:, :), intent(in), target | tetraConn, | ||
| integer(kind=inttype), dimension(:, :), intent(in), target | pyraConn, | ||
| integer(kind=inttype), dimension(:, :), intent(in), target | prismsConn, | ||
| integer(kind=inttype), dimension(:, :), intent(in), target | hexaConn, | ||
| real(kind=realtype), dimension(3, 2), intent(in) | BBox, | ||
| logical, intent(in) | useBBox, | ||
| integer, intent(in) | comm, | ||
| character(len=*), intent(in) | adtID | ||
| ) |
Definition at line 759 of file adtBuild.F90.
References adtutils::adtterminate(), constants::adtvolumeadt, adtutils::allocateadts(), buildadt(), adtutils::reallocateadts(), and setvolumepointers().
Referenced by adtapi::adtbuildvolumeadt().


| subroutine adtbuild::destroyserialhex | ( | type(adttype), intent(inout) | ADT | ) |
Definition at line 1265 of file adtBuild.F90.
Referenced by computeholesinsidebody(), oversetutilities::deallocateoblocks(), and usersurfaceintegrations::interpolateintegrationsurfaces().

| subroutine adtbuild::destroyserialquad | ( | type(adttype), intent(inout) | ADT | ) |
Definition at line 1403 of file adtBuild.F90.
Referenced by actuatorregion::addactuatorregion(), oversetutilities::deallocateosurfs(), walldistance::determinewallassociation(), oversetapi::flagcellsinsurface(), and oversetapi::oversetcomm().
