|
ADflow
v1.0
ADflow is a finite volume RANS solver tailored for gradient-based aerodynamic design optimization.
|
Functions/Subroutines | |
| subroutine | preprocessing |
| subroutine | preprocessingoverset (flag, n, closedFamList, nFam) |
| subroutine | cellrangesubface |
| subroutine | determinencellglobal (level) |
| subroutine | setporosities (level) |
| subroutine | exchangeglobalcells (level, sps, commPattern, internal) |
| subroutine | checksymmetry (level) |
| subroutine | xhalo (level) |
| subroutine | setsurfacefamilyinfo |
| subroutine | createnodescatterforfamilies (famList, exch, sps, localIndices) |
| subroutine | setreferencevolume (level) |
| subroutine | setglobalcellsandnodes (level) |
| subroutine | setfamilyinfofaces (level) |
| subroutine | shiftcoorandvolumes |
| subroutine | viscsubfaceinfo (level) |
| subroutine | allocatemetric (level) |
| subroutine | metric (level) |
| subroutine | minmaxangle (angles, p1, p2, p3, p4) |
| subroutine | writebadvolumes (checkVolDoms, mode) |
| subroutine | facerotationmatrices (level, allocMem) |
| subroutine | updatecoordinatesalllevels |
| subroutine | updatemetricsalllevels |
| subroutine | updategridvelocitiesalllevels |
| subroutine | updateperiodicinfoalllevels |
| subroutine | unitvectorsinaxialplane (axis, vecR1, vecR2) |
| subroutine | preprocessingadjoint |
| subroutine | updatereferencepoint |
| subroutine | updaterotationrate (rotCenter, rotRate, blocks, nblocks) |
| subroutine preprocessingapi::allocatemetric | ( | integer(kind=inttype), intent(in) | level | ) |
Definition at line 2585 of file preprocessingAPI.F90.
References iteration::deforming_grid, inputphysics::equationmode, block::flowdoms, iteration::nalesteps, block::ndom, iteration::noldlevels, inputtimespectral::ntimeintervalsspectral, utils::setpointers(), utils::terminate(), constants::unsteady, inputunsteady::useale, and inputiteration::useskewnesscheck.
Referenced by preprocessing().


| subroutine preprocessingapi::cellrangesubface |
Definition at line 268 of file preprocessingAPI.F90.
References block::flowdoms, constants::imax, constants::imin, constants::jmax, constants::jmin, constants::kmax, constants::kmin, block::ndom, and utils::terminate().
Referenced by preprocessing().


| subroutine preprocessingapi::checksymmetry | ( | integer(kind=inttype), intent(in) | level | ) |
Definition at line 859 of file preprocessingAPI.F90.
References blockpointers::bcfaceid, blockpointers::bctype, cgnsgrid::cgnsdoms, blockpointers::cgnssubface, blockpointers::il, constants::imax, constants::imin, blockpointers::jl, constants::jmax, constants::jmin, blockpointers::kl, constants::kmax, constants::kmin, blockpointers::nbkglobal, blockpointers::nbocos, inputtimespectral::ntimeintervalsspectral, constants::one, constants::pi, utils::setpointers(), blockpointers::si, blockpointers::sj, blockpointers::sk, commonformats::stringsci5, commonformats::stringspace, constants::symm, and constants::zero.
Referenced by preprocessing(), and updatemetricsalllevels().


| subroutine preprocessingapi::createnodescatterforfamilies | ( | integer(kind=inttype), dimension(:), intent(in) | famList, |
| type(familyexchange), intent(inout) | exch, | ||
| integer(kind=inttype), intent(in) | sps, | ||
| integer(kind=inttype), dimension(:), intent(out), allocatable | localIndices | ||
| ) |
Definition at line 1670 of file preprocessingAPI.F90.
References communication::adflow_comm_world, utils::echk(), surfaceutils::getsurfacepoints(), surfaceutils::getsurfacesize(), communication::myid, communication::nproc, and utils::pointreduce().
Referenced by setsurfacefamilyinfo().


| subroutine preprocessingapi::determinencellglobal | ( | integer(kind=inttype), intent(in) | level | ) |
Definition at line 468 of file preprocessingAPI.F90.
References communication::adflow_comm_world, block::flowdoms, communication::myid, block::ncellglobal, block::ndom, and commonformats::strings.
Referenced by preprocessing().

| subroutine preprocessingapi::exchangeglobalcells | ( | integer(kind=inttype), intent(in) | level, |
| integer(kind=inttype), intent(in) | sps, | ||
| type(commtype), dimension(*), intent(in) | commPattern, | ||
| type(internalcommtype), dimension(*), intent(in) | internal | ||
| ) |
Definition at line 680 of file preprocessingAPI.F90.
References communication::adflow_comm_world, block::flowdoms, communication::myid, communication::recvrequests, communication::sendrequests, and utils::terminate().

| subroutine preprocessingapi::facerotationmatrices | ( | integer(kind=inttype), intent(in) | level, |
| logical, intent(in) | allocMem | ||
| ) |
Definition at line 3746 of file preprocessingAPI.F90.
References computerotmatrixface(), constants::firstorder, blockpointers::il, blockpointers::jl, blockpointers::kl, inputdiscretization::limiter, constants::nolimiter, section::nsections, inputtimespectral::ntimeintervalsspectral, blockpointers::rotmatrixi, blockpointers::rotmatrixj, blockpointers::rotmatrixk, blockpointers::sectionid, section::sections, utils::setpointers(), inputdiscretization::spacediscr, utils::terminate(), unitvectorsinaxialplane(), constants::upwind, and blockpointers::x.
Referenced by solvers::initstagerk(), preprocessing(), and solvers::updateunsteadygeometry().


| subroutine preprocessingapi::metric | ( | integer(kind=inttype), intent(in) | level | ) |
Definition at line 2716 of file preprocessingAPI.F90.
References actuatorregiondata::actuatorregions, communication::adflow_comm_world, blockpointers::bcfaceid, actuatorregion::computeactuatorregionvolume(), utils::echk(), constants::eighth, constants::half, blockpointers::iblank, blockpointers::ie, blockpointers::il, constants::imax, constants::imin, blockpointers::je, blockpointers::jl, constants::jmax, constants::jmin, blockpointers::ke, blockpointers::kl, constants::kmax, constants::kmin, inputiteration::meshmaxskewness, constants::metricskewness, constants::metricvolume, minmaxangle(), communication::myid, actuatorregiondata::nactuatorregions, blockpointers::nbocos, inputtimespectral::ntimeintervalsspectral, constants::one, constants::pi, inputiteration::printbadlyskewedcells, inputiteration::printnegativevolumes, inputiteration::printwarnings, utils::returnfail(), utils::setpointers(), blockpointers::si, constants::sixth, blockpointers::sj, blockpointers::sk, blockpointers::skew, commonformats::stringint1, commonformats::stringspace, utils::terminate(), constants::thresholdreal, constants::two, inputiteration::useskewnesscheck, blockpointers::vol, volpym(), writebadvolumes(), blockpointers::x, and constants::zero.
Referenced by preprocessing(), updatemetricsalllevels(), and solvers::updateunsteadygeometry().


| subroutine preprocessingapi::minmaxangle | ( | real(kind=realtype), dimension(4), intent(out) | angles, |
| real(kind=realtype), dimension(3), intent(in) | p1, | ||
| real(kind=realtype), dimension(3), intent(in) | p2, | ||
| real(kind=realtype), dimension(3), intent(in) | p3, | ||
| real(kind=realtype), dimension(3), intent(in) | p4 | ||
| ) |
Definition at line 3520 of file preprocessingAPI.F90.
References utils::norm2cplx(), constants::pi, and constants::two.
Referenced by metric().


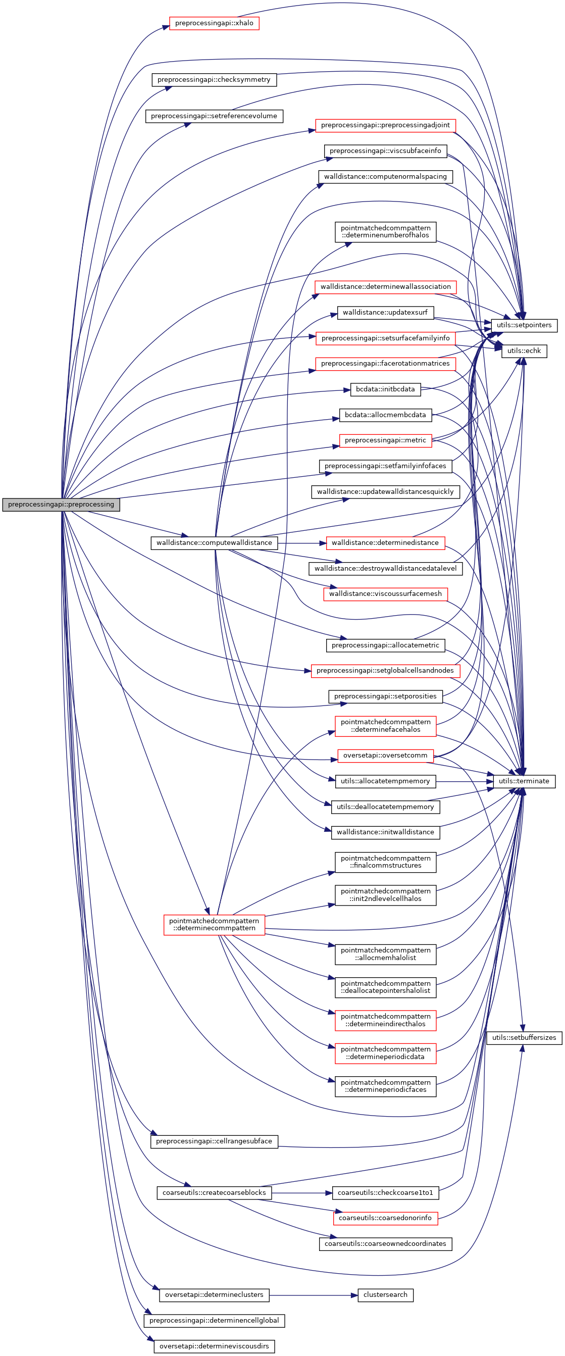
| subroutine preprocessingapi::preprocessing |
Definition at line 5 of file preprocessingAPI.F90.
References communication::adflow_comm_world, allocatemetric(), bcdata::allocmembcdata(), blockpointers::bctype, cellrangesubface(), checksymmetry(), communication::commpatterncell_1st, communication::commpatterncell_2nd, communication::commpatternnode_1st, communication::commpatternoverset, walldistance::computewalldistance(), coarseutils::createcoarseblocks(), oversetdata::cumdomproc, oversetapi::determineclusters(), pointmatchedcommpattern::determinecommpattern(), determinencellglobal(), oversetapi::determineviscousdirs(), utils::echk(), inputphysics::equationmode, facerotationmatrices(), block::flowdoms, bcdata::initbcdata(), communication::internalcell_1st, communication::internalcell_2nd, communication::internalnode_1st, communication::internaloverset, oversetdata::localwallfringes, metric(), communication::myid, blockpointers::nbocos, block::ncellglobal, block::ndom, oversetdata::ndomproc, oversetdata::ndomtotal, communication::nproc, section::nsections, inputtimespectral::ntimeintervalsspectral, oversetdata::overlapmatrix, oversetapi::oversetcomm(), constants::oversetouterbound, oversetdata::oversetpresent, preprocessingadjoint(), communication::recvbuffer, communication::recvbuffersize, communication::recvbuffersize_1to1, communication::recvbuffersizeover, section::sections, communication::sendbuffer, communication::sendbuffersize, communication::sendbuffersize_1to1, communication::sendbuffersizeover, utils::setbuffersizes(), setfamilyinfofaces(), setglobalcellsandnodes(), utils::setpointers(), setporosities(), setreferencevolume(), setsurfacefamilyinfo(), utils::terminate(), constants::timespectral, constants::unsteady, viscsubfaceinfo(), oversetdata::wallfringes, and xhalo().

| subroutine preprocessingapi::preprocessingadjoint |
Definition at line 4164 of file preprocessingAPI.F90.
References communication::adflow_comm_world, adjointpetsc::adjointpetscpreprocvarsallocated, utils::echk(), inputadjoint::frozenturbulence, initialize_stencils(), adjointvars::ncellslocal, adjointvars::nnodeslocal, inputtimespectral::ntimeintervalsspectral, flowvarrefstate::nw, flowvarrefstate::nwf, and utils::setpointers().
Referenced by preprocessing().


| subroutine preprocessingapi::preprocessingoverset | ( | integer(kind=inttype), dimension(n) | flag, |
| integer(kind=inttype), intent(in) | n, | ||
| integer(kind=inttype), dimension(nfam) | closedFamList, | ||
| integer(kind=inttype), intent(in) | nFam | ||
| ) |
Definition at line 240 of file preprocessingAPI.F90.
References block::flowdoms, oversetapi::oversetcomm(), and oversetapi::setexplicitholecut().

| subroutine preprocessingapi::setfamilyinfofaces | ( | integer(kind=inttype), intent(in) | level | ) |
Definition at line 2085 of file preprocessingAPI.F90.
References blockpointers::bcfaceid, blockpointers::bctype, cgnsgrid::cgnsfamilies, cgnsgrid::cgnsnfamilies, cgnsgrid::cgnsnsliding, blockpointers::factfamilyi, blockpointers::factfamilyj, blockpointers::factfamilyk, blockpointers::groupnum, blockpointers::il, constants::imax, constants::imin, blockpointers::inbeg, blockpointers::indfamilyi, blockpointers::indfamilyj, blockpointers::indfamilyk, blockpointers::inend, blockpointers::jl, constants::jmax, constants::jmin, blockpointers::jnbeg, blockpointers::jnend, blockpointers::kl, constants::kmax, constants::kmin, blockpointers::knbeg, blockpointers::knend, constants::massbleedinflow, constants::massbleedoutflow, cgnsgrid::massflowfamilydiss, cgnsgrid::massflowfamilyinv, monitor::monmassfamilies, monitor::monmasssliding, blockpointers::nbocos, inputtimespectral::ntimeintervalsspectral, blockpointers::sectionid, section::sections, utils::setpointers(), constants::slidinginterface, and utils::terminate().
Referenced by preprocessing().


| subroutine preprocessingapi::setglobalcellsandnodes | ( | integer(kind=inttype), intent(in) | level | ) |
Definition at line 1895 of file preprocessingAPI.F90.
References communication::adflow_comm_world, communication::commpatterncell_2nd, communication::commpatternnode_1st, blockpointers::globalcell, blockpointers::globalnode, blockpointers::ib, blockpointers::ie, blockpointers::il, communication::internalcell_2nd, communication::internalnode_1st, blockpointers::jb, blockpointers::je, blockpointers::jl, blockpointers::kb, blockpointers::ke, blockpointers::kl, communication::myid, adjointvars::ncelloffsetlocal, adjointvars::ncellsglobal, adjointvars::ncellslocal, adjointvars::nnodeoffsetlocal, adjointvars::nnodesglobal, adjointvars::nnodeslocal, communication::nproc, inputtimespectral::ntimeintervalsspectral, blockpointers::nx, blockpointers::ny, blockpointers::nz, utils::setpointers(), utils::terminate(), and haloexchange::whalo1to1intgeneric().
Referenced by preprocessing().


| subroutine preprocessingapi::setporosities | ( | integer(kind=inttype), intent(in) | level | ) |
Definition at line 524 of file preprocessingAPI.F90.
References constants::b2bmismatch, blockpointers::bcfaceid, blockpointers::bctype, constants::boundflux, constants::conservative, constants::eulerwall, constants::extrap, blockpointers::il, constants::imax, constants::imin, blockpointers::inbeg, blockpointers::inend, blockpointers::jl, constants::jmax, constants::jmin, blockpointers::jnbeg, blockpointers::jnend, blockpointers::kl, constants::kmax, constants::kmin, blockpointers::knbeg, blockpointers::knend, constants::noflux, inputdiscretization::nonmatchtreatment, constants::normalflux, blockpointers::nsubface, constants::nswalladiabatic, constants::nswallisothermal, blockpointers::pori, blockpointers::porj, blockpointers::pork, utils::setpointers(), and utils::terminate().
Referenced by preprocessing().


| subroutine preprocessingapi::setreferencevolume | ( | integer(kind=inttype), intent(in) | level | ) |
Definition at line 1865 of file preprocessingAPI.F90.
References blockpointers::ib, blockpointers::jb, blockpointers::kb, inputtimespectral::ntimeintervalsspectral, and utils::setpointers().
Referenced by preprocessing().


| subroutine preprocessingapi::setsurfacefamilyinfo |
Definition at line 1301 of file preprocessingAPI.F90.
References communication::adflow_comm_world, constants::b2bmatch, constants::b2bmismatch, surfacefamilies::bcfamexchange, surfacefamilies::bcfamgroups, constants::bcnull, constants::bcthrust, blockpointers::bctype, sorting::bsearchstrings(), cgnsgrid::cgnsdoms, blockpointers::cgnssubface, utils::converttolowercase(), createnodescatterforfamilies(), constants::domaininterfaceall, constants::domaininterfacep, constants::domaininterfacerho, constants::domaininterfacerhouvw, constants::domaininterfacetotal, utils::echk(), constants::eulerwall, constants::extrap, sorting::faminlist(), surfacefamilies::famnames, constants::farfield, surfacefamilies::fullfamlist, surfaceutils::getsurfacesize(), constants::ibcgroupfarfield, constants::ibcgroupinflow, constants::ibcgroupother, constants::ibcgroupoutflow, constants::ibcgroupoverset, constants::ibcgroupsymm, constants::ibcgroupwalls, constants::massbleedinflow, constants::massbleedoutflow, constants::mdot, communication::myid, blockpointers::nbocos, constants::nfamexchange, communication::nproc, constants::nswalladiabatic, constants::nswallisothermal, inputtimespectral::ntimeintervalsspectral, constants::one, surfacefamilies::onecellval, constants::oversetouterbound, utils::pointreduce(), sorting::qsortstrings(), utils::setpointers(), constants::slidinginterface, constants::subsonicinflow, constants::subsonicoutflow, constants::supersonicinflow, constants::supersonicoutflow, constants::symm, constants::symmpolar, utils::terminate(), constants::zero, surfacefamilies::zerocellval, and surfacefamilies::zeronodeval.
Referenced by preprocessing().


| subroutine preprocessingapi::shiftcoorandvolumes |
Definition at line 2343 of file preprocessingAPI.F90.
References iteration::groundlevel, blockpointers::ie, blockpointers::il, blockpointers::je, blockpointers::jl, blockpointers::ke, blockpointers::kl, iteration::noldlevels, inputtimespectral::ntimeintervalsspectral, utils::setpointers(), blockpointers::vol, blockpointers::volold, blockpointers::x, and blockpointers::xold.
Referenced by solvers::updateunsteadygeometry().


| subroutine preprocessingapi::unitvectorsinaxialplane | ( | real(kind=realtype), dimension(3), intent(in) | axis, |
| real(kind=realtype), dimension(3), intent(out) | vecR1, | ||
| real(kind=realtype), dimension(3), intent(out) | vecR2 | ||
| ) |
Definition at line 4108 of file preprocessingAPI.F90.
References constants::one, and constants::zero.
Referenced by facerotationmatrices().

| subroutine preprocessingapi::updatecoordinatesalllevels |
Definition at line 3945 of file preprocessingAPI.F90.
References coarseutils::coarseownedcoordinates(), block::flowdoms, iteration::groundlevel, and xhalo().
Referenced by solvers::initstagerk(), solvers::solverunsteadyexplicitrk(), and solvers::updateunsteadygeometry().


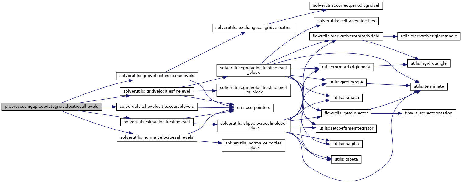
| subroutine preprocessingapi::updategridvelocitiesalllevels |
Definition at line 4019 of file preprocessingAPI.F90.
References inputphysics::equationmode, solverutils::gridvelocitiescoarselevels(), solverutils::gridvelocitiesfinelevel(), solverutils::normalvelocitiesalllevels(), section::nsections, inputtimespectral::ntimeintervalsspectral, section::sections, solverutils::slipvelocitiescoarselevels(), solverutils::slipvelocitiesfinelevel(), constants::timespectral, and monitor::timeunsteadyrestart.

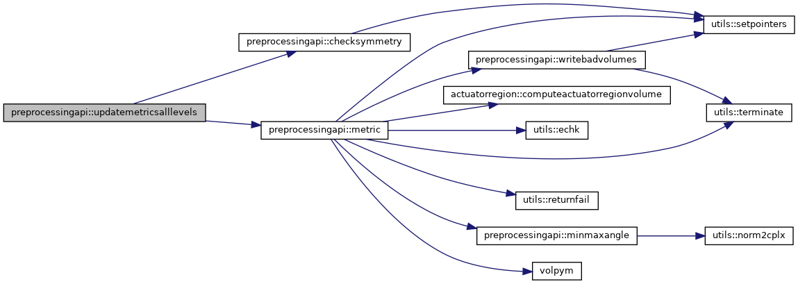
| subroutine preprocessingapi::updatemetricsalllevels |
Definition at line 3984 of file preprocessingAPI.F90.
References checksymmetry(), inputphysics::equationmode, block::flowdoms, iteration::groundlevel, metric(), inputiteration::printwarnings, and constants::unsteady.
Referenced by solvers::initstagerk(), and solvers::updateunsteadygeometry().


| subroutine preprocessingapi::updateperiodicinfoalllevels |
Definition at line 4074 of file preprocessingAPI.F90.
References partitioning::finegridspectralcoor(), partitioning::timeperiodspectral(), partitioning::timerotmatricesspectral(), initializeflow::timespectralmatrices(), and inputtimespectral::usetsinterpolatedgridvelocity.

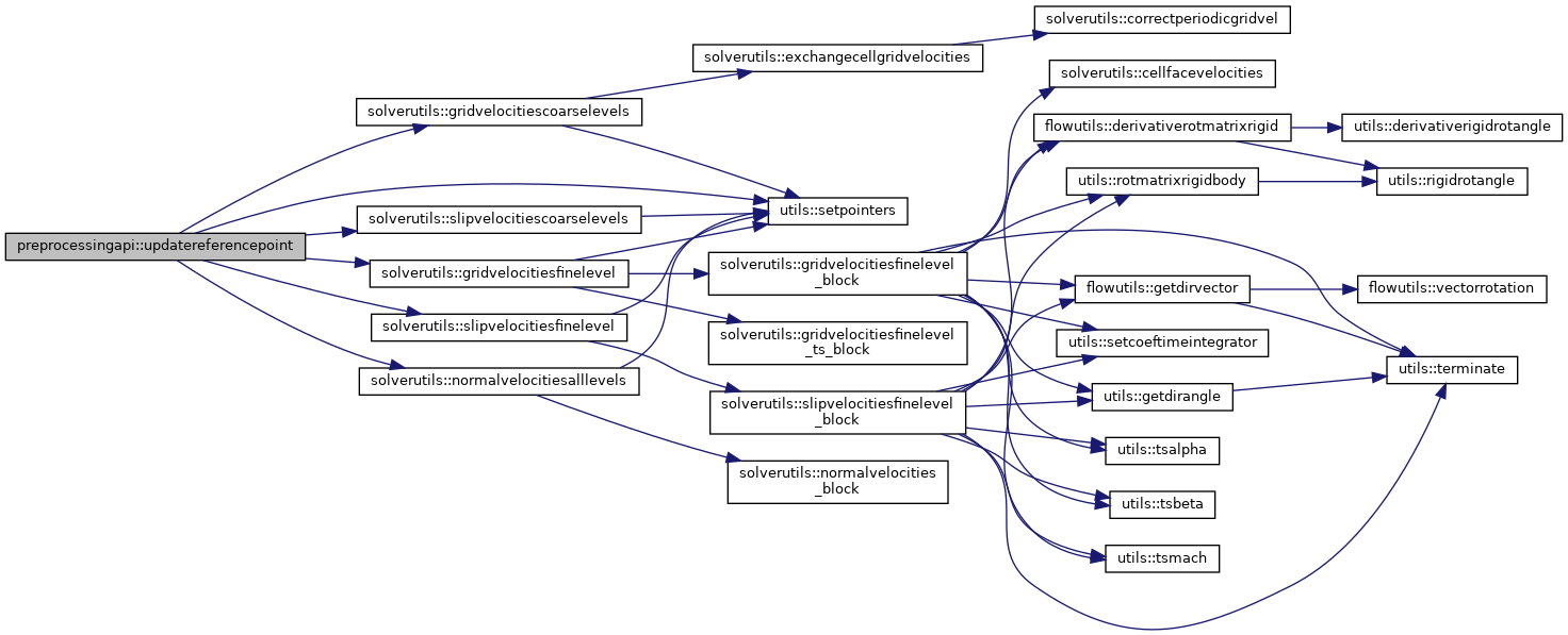
| subroutine preprocessingapi::updatereferencepoint |
Definition at line 4236 of file preprocessingAPI.F90.
References cgnsgrid::cgnsdoms, inputphysics::equationmode, solverutils::gridvelocitiescoarselevels(), solverutils::gridvelocitiesfinelevel(), iteration::groundlevel, blockpointers::nbkglobal, solverutils::normalvelocitiesalllevels(), section::nsections, inputtimespectral::ntimeintervalsspectral, inputmotion::rotpoint, section::sections, utils::setpointers(), solverutils::slipvelocitiescoarselevels(), solverutils::slipvelocitiesfinelevel(), constants::timespectral, and monitor::timeunsteadyrestart.

| subroutine preprocessingapi::updaterotationrate | ( | real(kind=realtype), dimension(3), intent(in) | rotCenter, |
| real(kind=realtype), dimension(3), intent(in) | rotRate, | ||
| integer(kind=inttype), dimension(nblocks), intent(in) | blocks, | ||
| integer(kind=inttype), intent(in) | nblocks | ||
| ) |
Definition at line 4292 of file preprocessingAPI.F90.
References cgnsgrid::cgnsdoms, inputphysics::equationmode, solverutils::gridvelocitiescoarselevels(), solverutils::gridvelocitiesfinelevel(), iteration::groundlevel, blockpointers::nbkglobal, solverutils::normalvelocitiesalllevels(), section::nsections, inputtimespectral::ntimeintervalsspectral, inputmotion::rotpoint, section::sections, solverutils::slipvelocitiescoarselevels(), solverutils::slipvelocitiesfinelevel(), constants::timespectral, and monitor::timeunsteadyrestart.

| subroutine preprocessingapi::viscsubfaceinfo | ( | integer(kind=inttype), intent(in) | level | ) |
Definition at line 2430 of file preprocessingAPI.F90.
References blockpointers::bcfaceid, blockpointers::il, constants::imax, constants::imin, blockpointers::jl, constants::jmax, constants::jmin, blockpointers::kl, constants::kmax, constants::kmin, inputtimespectral::ntimeintervalsspectral, blockpointers::nviscbocos, utils::setpointers(), utils::terminate(), blockpointers::viscimaxpointer, blockpointers::visciminpointer, blockpointers::viscjmaxpointer, blockpointers::viscjminpointer, blockpointers::visckmaxpointer, blockpointers::visckminpointer, and blockpointers::viscsubface.
Referenced by preprocessing().


| subroutine preprocessingapi::writebadvolumes | ( | type(checkvolblocktype), dimension(ndom, ntimeintervalsspectral), intent(in) | checkVolDoms, |
| integer, intent(in) | mode | ||
| ) |
Definition at line 3558 of file preprocessingAPI.F90.
References communication::adflow_comm_world, cgnsgrid::cgnsdoms, constants::eighth, inputphysics::equationmode, blockpointers::il, blockpointers::jl, blockpointers::kl, constants::metricskewness, constants::metricvolume, communication::myid, blockpointers::nbkglobal, communication::nproc, inputtimespectral::ntimeintervalsspectral, utils::setpointers(), blockpointers::skew, constants::steady, commonformats::stringspace, utils::terminate(), constants::timespectral, constants::unsteady, blockpointers::vol, and blockpointers::x.
Referenced by metric().


| subroutine preprocessingapi::xhalo | ( | integer(kind=inttype) | level | ) |
Definition at line 1042 of file preprocessingAPI.F90.
References blockpointers::bcfaceid, blockpointers::bctype, constants::eps, haloexchange::exchangecoor(), blockpointers::ie, blockpointers::il, constants::imax, constants::imin, blockpointers::inbeg, blockpointers::inend, blockpointers::je, blockpointers::jl, constants::jmax, constants::jmin, blockpointers::jnbeg, blockpointers::jnend, blockpointers::ke, blockpointers::kl, constants::kmax, constants::kmin, blockpointers::knbeg, blockpointers::knend, blockpointers::nbocos, inputtimespectral::ntimeintervalsspectral, blockpointers::nx, blockpointers::ny, blockpointers::nz, utils::setpointers(), constants::symm, constants::two, and blockpointers::x.
Referenced by preprocessing(), warping::setgrid(), warping::setgridforoneinstance(), and updatecoordinatesalllevels().

