|
ADflow
v1.0
ADflow is a finite volume RANS solver tailored for gradient-based aerodynamic design optimization.
|
Functions/Subroutines | |
| subroutine | referencestate |
| subroutine | infchangecorrection (oldWinf, correctionTol, correctionType) |
| subroutine | updatebcdataalllevels |
| subroutine | initflow |
| subroutine | allocmemflovarpart1 (sps, level) |
| subroutine | allocmemflovarpart2 (sps, level) |
| subroutine | allocrestartfiles (nFiles) |
| subroutine | copyspectralsolution |
| subroutine | determinesolfilenames |
| subroutine | setsolfilenames |
| subroutine | checksolfilenames |
| subroutine | initdepvarandhalos (halosRead) |
| subroutine | initflowrestart |
| subroutine | initflowfield |
| subroutine | initializehalos (halosRead) |
| subroutine | interpolatespectralsolution |
| subroutine | releaseextramembcs |
| subroutine | setiovar |
| subroutine | setpressureandcomputeenergy (halosRead) |
| subroutine | setrestartfiles (fileName, i) |
| subroutine | setuniformflow |
| subroutine | velmagnanddirectionsubface (vmag, dir, BCData, mm) |
| subroutine | timespectralcoef (coefSpectral, matrixCoefSpectral, diagMatCoefSpectral) |
| subroutine | timespectralmatrices |
| subroutine | readrestartfile () |
| subroutine | getsortedzonenumbers |
| subroutine | getsortedvarnumbers |
| subroutine initializeflow::allocmemflovarpart1 | ( | integer(kind=inttype), intent(in) | sps, |
| integer(kind=inttype), intent(in) | level | ||
| ) |
Definition at line 405 of file initializeFlow.F90.
References constants::bdf, constants::coupled, inputphysics::equationmode, block::flowdoms, inputphysics::gammaconstant, constants::md, inputiteration::mgstartlevel, block::ndom, iteration::noldlevels, flowvarrefstate::nt1, flowvarrefstate::nt2, flowvarrefstate::nw, flowvarrefstate::nwf, utils::terminate(), inputunsteady::timeintegrationscheme, inputiteration::turbtreatment, constants::unsteady, and constants::zero.
Referenced by initflow().


| subroutine initializeflow::allocmemflovarpart2 | ( | integer(kind=inttype), intent(in) | sps, |
| integer(kind=inttype), intent(in) | level | ||
| ) |
Definition at line 599 of file initializeFlow.F90.
References inputphysics::equationmode, constants::explicitrk, block::flowdoms, iteration::nalesteps, block::ndom, inputunsteady::nrkstagesunsteady, flowvarrefstate::nw, flowvarrefstate::nwf, utils::terminate(), inputunsteady::timeintegrationscheme, constants::unsteady, inputunsteady::useale, and constants::zero.
Referenced by initflow().


| subroutine initializeflow::allocrestartfiles | ( | integer(kind=inttype) | nFiles | ) |
Definition at line 767 of file initializeFlow.F90.
References inputio::restartfiles, and utils::terminate().

| subroutine initializeflow::checksolfilenames |
Definition at line 1197 of file initializeFlow.F90.
References communication::myid, variablereading::nsolsread, variablereading::solfiles, commonformats::strings, and utils::terminate().
Referenced by determinesolfilenames().


| subroutine initializeflow::copyspectralsolution |
Definition at line 801 of file initializeFlow.F90.
References block::flowdoms, iomodule::iovar, constants::ivx, constants::ivy, constants::ivz, block::ndom, section::nsections, inputtimespectral::ntimeintervalsspectral, flowvarrefstate::nw, constants::one, constants::pi, utils::rotmatrixrigidbody(), section::sections, monitor::timeunsteadyrestart, constants::two, and constants::zero.
Referenced by initflowrestart().


| subroutine initializeflow::determinesolfilenames |
Definition at line 1046 of file initializeFlow.F90.
References checksolfilenames(), variablereading::copyspectral, inputphysics::equationmode, variablereading::interpolspectral, communication::myid, iteration::noldlevels, iteration::noldsolavail, variablereading::nsolsread, inputtimespectral::ntimeintervalsspectral, iteration::oldsolwritten, inputio::restartfiles, setsolfilenames(), variablereading::solfiles, constants::steady, utils::terminate(), constants::timespectral, and constants::unsteady.
Referenced by initflowrestart().


| subroutine initializeflow::getsortedvarnumbers |
Definition at line 3416 of file initializeFlow.F90.
References sorting::bsearchstrings(), variablereading::cgnsbase, variablereading::cgnsind, variablereading::cgnssol, variablereading::cgnszone, variablereading::nvar, sorting::qsortstrings(), utils::terminate(), variablereading::varnames, and variablereading::vartypes.
Referenced by readrestartfile().


| subroutine initializeflow::getsortedzonenumbers |
Definition at line 3230 of file initializeFlow.F90.
References sorting::bsearchstrings(), variablereading::cgnsbase, variablereading::cgnsind, cgnsgrid::cgnsndom, sorting::qsortstrings(), commonformats::strings, utils::terminate(), variablereading::zonenames, and variablereading::zonenumbers.
Referenced by readrestartfile().


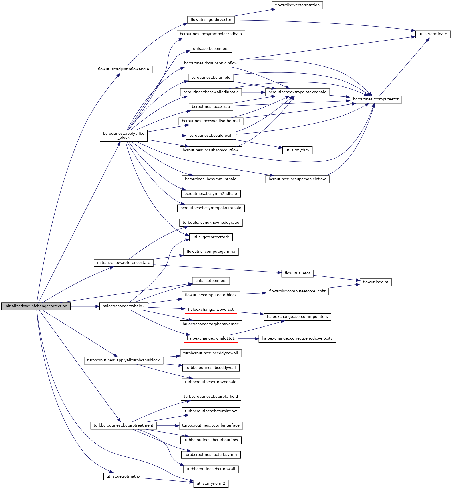
| subroutine initializeflow::infchangecorrection | ( | real(kind=realtype), dimension(nwf), intent(in) | oldWinf, |
| real(kind=realtype), intent(in) | correctionTol, | ||
| character*(*), intent(in) | correctionType | ||
| ) |
Definition at line 191 of file initializeFlow.F90.
References flowutils::adjustinflowangle(), bcroutines::applyallbc_block(), turbbcroutines::applyallturbbcthisblock(), turbbcroutines::bcturbtreatment(), iteration::currentlevel, blockpointers::d2wall, inputphysics::equations, utils::getrotmatrix(), blockpointers::il, constants::irho, constants::irhoe, constants::ivx, constants::ivz, blockpointers::jl, blockpointers::kl, communication::myid, utils::mynorm2(), inputtimespectral::ntimeintervalsspectral, flowvarrefstate::nw, flowvarrefstate::nwf, oversetdata::oversetpresent, constants::ransequations, referencestate(), utils::setpointers(), blockpointers::w, haloexchange::whalo2(), and flowvarrefstate::winf.

| subroutine initializeflow::initdepvarandhalos | ( | logical, intent(in) | halosRead | ) |
Definition at line 1235 of file initializeFlow.F90.
References bcroutines::applyallbc(), turbbcroutines::applyallturbbc(), turbutils::computeeddyviscosity(), flowutils::computelamviscosity(), iteration::currentlevel, inputphysics::equationmode, inputphysics::equations, solverutils::gridvelocitiescoarselevels(), solverutils::gridvelocitiesfinelevel(), iteration::groundlevel, inputiteration::mgstartlevel, solverutils::normalvelocitiesalllevels(), section::nsections, inputtimespectral::ntimeintervalsspectral, flowvarrefstate::nw, residuals::residual(), section::sections, utils::setpointers(), solverutils::slipvelocitiescoarselevels(), solverutils::slipvelocitiesfinelevel(), monitor::timeunsteadyrestart, and haloexchange::whalo2().
Referenced by initflow(), and initflowrestart().


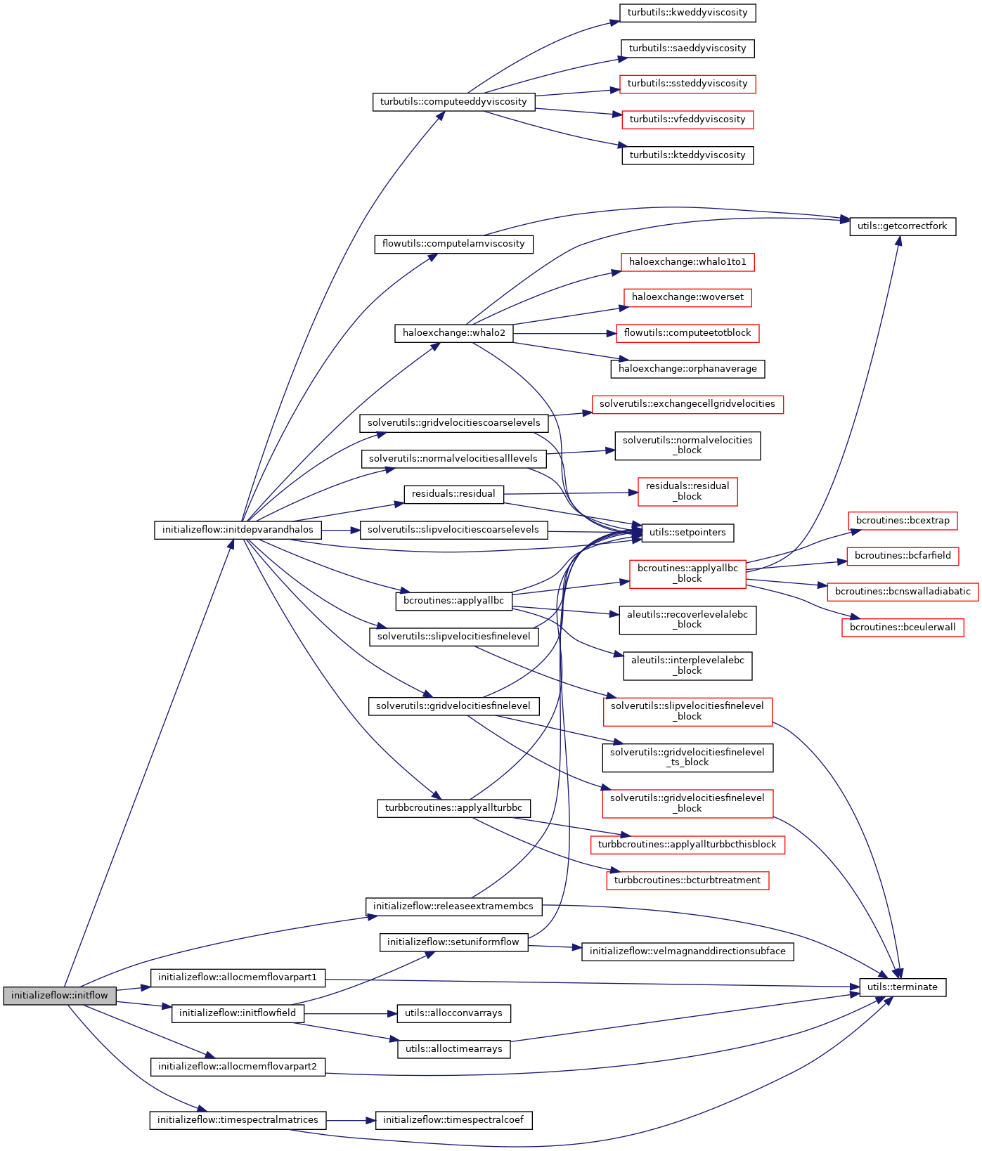
| subroutine initializeflow::initflow |
Definition at line 345 of file initializeFlow.F90.
References allocmemflovarpart1(), allocmemflovarpart2(), block::flowdoms, variablereading::halosread, initdepvarandhalos(), initflowfield(), inputtimespectral::ntimeintervalsspectral, releaseextramembcs(), and timespectralmatrices().

| subroutine initializeflow::initflowfield |
Definition at line 1457 of file initializeFlow.F90.
References utils::allocconvarrays(), utils::alloctimearrays(), inputphysics::equationmode, communication::myid, inputiteration::ncycles, iteration::noldsolavail, inputiteration::nsgstartup, inputunsteady::ntimestepsfine, monitor::ntimestepsrestart, setuniformflow(), monitor::timeunsteadyrestart, constants::unsteady, and constants::zero.
Referenced by initflow().


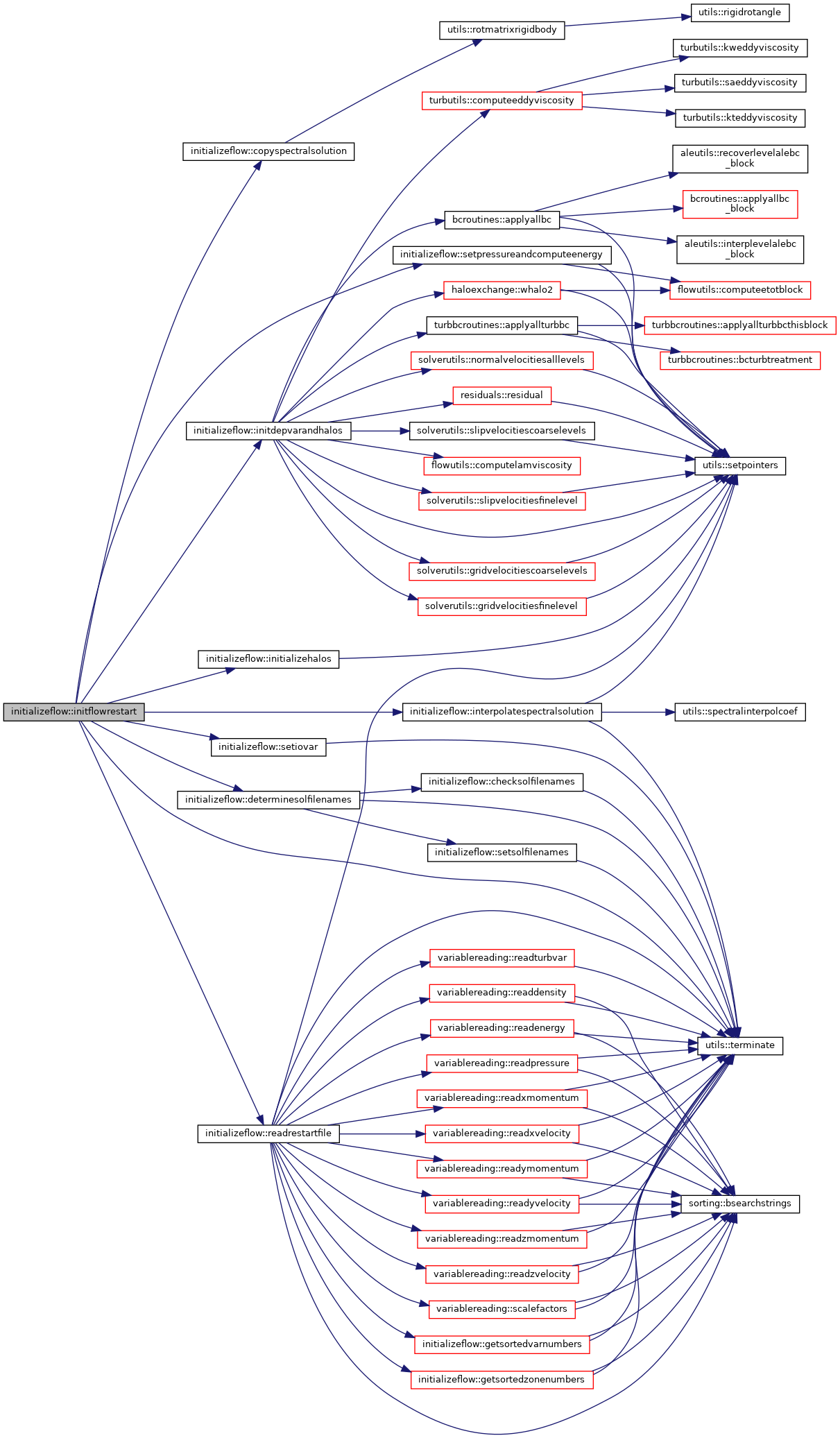
| subroutine initializeflow::initflowrestart |
Definition at line 1395 of file initializeFlow.F90.
References variablereading::copyspectral, copyspectralsolution(), determinesolfilenames(), variablereading::halosread, initdepvarandhalos(), initializehalos(), interpolatespectralsolution(), variablereading::interpolspectral, iomodule::iovar, readrestartfile(), setiovar(), setpressureandcomputeenergy(), variablereading::solfiles, and utils::terminate().

| subroutine initializeflow::initializehalos | ( | logical, intent(in) | halosRead | ) |
Definition at line 1506 of file initializeFlow.F90.
References flowvarrefstate::eddymodel, inputphysics::eddyvisinfratio, blockpointers::ib, blockpointers::ie, blockpointers::il, blockpointers::jb, blockpointers::je, blockpointers::jl, blockpointers::kb, blockpointers::ke, blockpointers::kl, inputiteration::mgstartlevel, flowvarrefstate::muinf, inputtimespectral::ntimeintervalsspectral, flowvarrefstate::nw, blockpointers::p, blockpointers::rev, blockpointers::rlv, utils::setpointers(), flowvarrefstate::viscous, and blockpointers::w.
Referenced by initflowrestart().


| subroutine initializeflow::interpolatespectralsolution |
Definition at line 1684 of file initializeFlow.F90.
References blockpointers::il, iomodule::iovar, constants::ivx, constants::ivy, constants::ivz, blockpointers::jl, blockpointers::kl, section::nsections, variablereading::nsolsread, inputtimespectral::ntimeintervalsspectral, flowvarrefstate::nw, blockpointers::sectionid, section::sections, utils::setpointers(), utils::spectralinterpolcoef(), utils::terminate(), blockpointers::w, and constants::zero.
Referenced by initflowrestart().


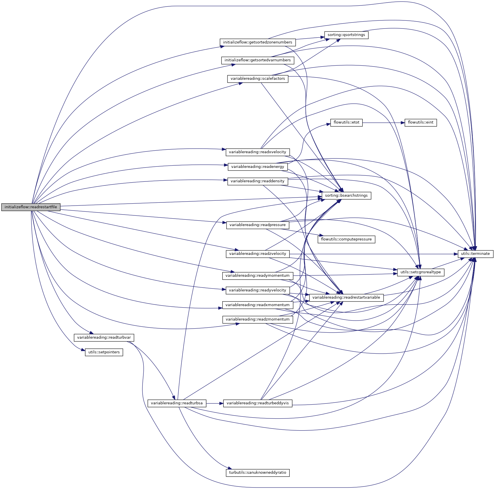
| subroutine initializeflow::readrestartfile |
Definition at line 2803 of file initializeFlow.F90.
References communication::adflow_comm_world, sorting::bsearchstrings(), variablereading::buffer, variablereading::buffervertex, variablereading::cgnsbase, cgnsgrid::cgnsdoms, variablereading::cgnsind, cgnsgrid::cgnsndom, variablereading::cgnssol, variablereading::cgnszone, inputphysics::equationmode, getsortedvarnumbers(), getsortedzonenumbers(), variablereading::halosread, blockpointers::ibegor, blockpointers::il, blockpointers::jbegor, blockpointers::jl, blockpointers::kbegor, blockpointers::kl, variablereading::location, communication::myid, blockpointers::nbkglobal, variablereading::nsolsread, inputtimespectral::ntimeintervalsspectral, monitor::ntimestepsrestart, blockpointers::nx, blockpointers::ny, blockpointers::nz, variablereading::rangemax, variablereading::rangemin, variablereading::readdensity(), variablereading::readenergy(), variablereading::readpressure(), variablereading::readturbvar(), variablereading::readxmomentum(), variablereading::readxvelocity(), variablereading::readymomentum(), variablereading::readyvelocity(), variablereading::readzmomentum(), variablereading::readzvelocity(), variablereading::scalefactors(), utils::setpointers(), variablereading::solfiles, variablereading::solid, commonformats::stringint1, commonformats::strings, utils::terminate(), constants::timespectral, monitor::timeunsteadyrestart, variablereading::varnames, variablereading::vartypes, variablereading::zonenames, and variablereading::zonenumbers.
Referenced by initflowrestart().


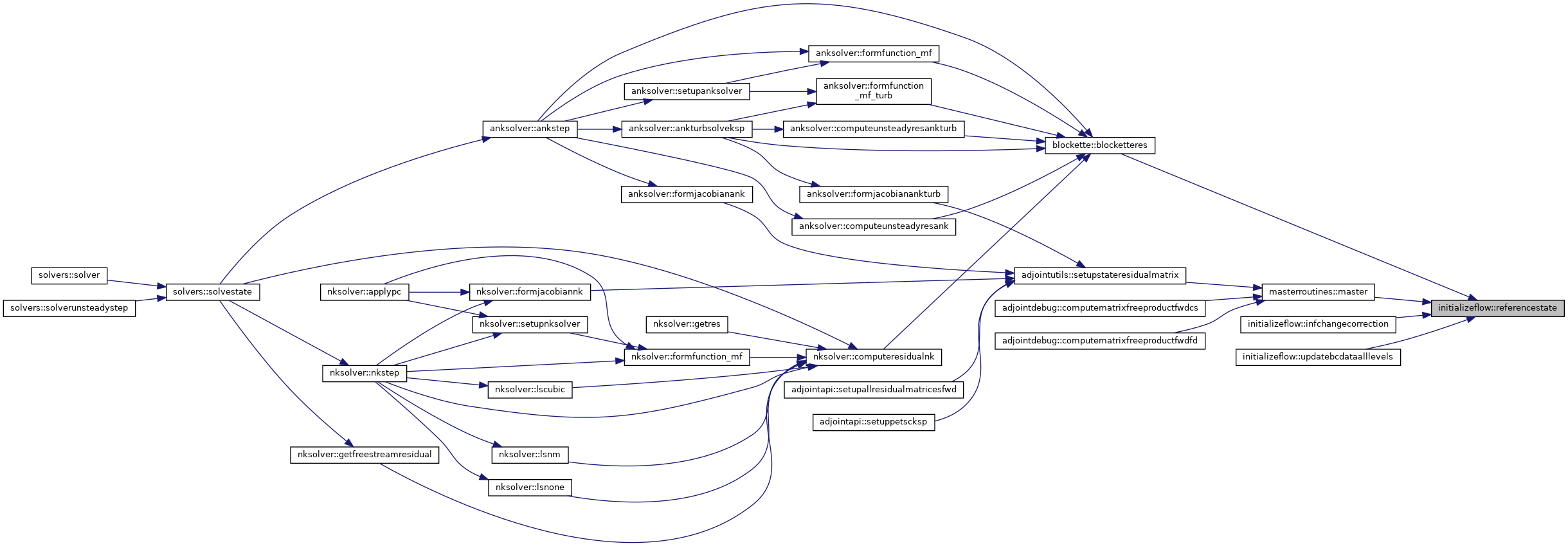
| subroutine initializeflow::referencestate |
Definition at line 10 of file initializeFlow.F90.
References flowutils::computegamma(), inputphysics::eddyvisinfratio, inputphysics::equations, flowutils::etot(), flowvarrefstate::gammainf, flowvarrefstate::href, constants::irho, constants::irhoe, constants::itu1, constants::itu2, constants::itu3, constants::itu4, constants::ivx, constants::ivy, constants::ivz, constants::komegamodified, constants::komegawilcox, flowvarrefstate::kpresent, constants::ktau, inputphysics::mach, inputphysics::machcoef, constants::mentersst, flowvarrefstate::muinf, flowvarrefstate::muinfdim, flowvarrefstate::muref, inputphysics::musuthdim, flowvarrefstate::nw, flowvarrefstate::nwf, flowvarrefstate::pinf, flowvarrefstate::pinfcorr, flowvarrefstate::pinfdim, flowvarrefstate::pref, flowvarrefstate::rgas, inputphysics::rgasdim, flowvarrefstate::rhoinf, flowvarrefstate::rhoinfdim, flowvarrefstate::rhoref, turbutils::sanuknowneddyratio(), constants::spalartallmaras, constants::spalartallmarasedwards, inputphysics::ssuthdim, constants::third, flowvarrefstate::timeref, flowvarrefstate::tinfdim, flowvarrefstate::tref, inputphysics::tsuthdim, inputphysics::turbintensityinf, inputphysics::turbmodel, constants::two, flowvarrefstate::uinf, flowvarrefstate::uref, constants::v2f, inputphysics::veldirfreestream, flowvarrefstate::winf, and constants::zero.
Referenced by blockette::blocketteres(), infchangecorrection(), masterroutines::master(), and updatebcdataalllevels().


| subroutine initializeflow::releaseextramembcs |
Definition at line 1828 of file initializeFlow.F90.
References blockpointers::bctype, constants::massflow, blockpointers::nbocos, inputtimespectral::ntimeintervalsspectral, utils::setpointers(), constants::subsonicinflow, utils::terminate(), and constants::totalconditions.
Referenced by initflow().


| subroutine initializeflow::setiovar |
Definition at line 1940 of file initializeFlow.F90.
References inputphysics::equationmode, block::flowdoms, variablereading::halosread, variablereading::interpolspectral, iomodule::iovar, block::ndom, variablereading::nsolsread, flowvarrefstate::nw, constants::steady, utils::terminate(), constants::timespectral, and constants::unsteady.
Referenced by initflowrestart().


| subroutine initializeflow::setpressureandcomputeenergy | ( | logical, intent(in) | halosRead | ) |
Definition at line 2058 of file initializeFlow.F90.
References flowutils::computeetotblock(), blockpointers::il, constants::irhoe, blockpointers::jl, blockpointers::kl, flowvarrefstate::kpresent, inputtimespectral::ntimeintervalsspectral, blockpointers::p, utils::setpointers(), and blockpointers::w.
Referenced by initflowrestart().


| subroutine initializeflow::setrestartfiles | ( | character(len=*), intent(inout) | fileName, |
| integer(kind=inttype) | i | ||
| ) |
Definition at line 2125 of file initializeFlow.F90.
References inputio::restartfiles.
| subroutine initializeflow::setsolfilenames |
Definition at line 1166 of file initializeFlow.F90.
References variablereading::nsolsread, inputio::restartfiles, variablereading::solfiles, and utils::terminate().
Referenced by determinesolfilenames().


| subroutine initializeflow::setuniformflow |
Definition at line 2143 of file initializeFlow.F90.
References communication::adflow_comm_world, blockpointers::dw, flowvarrefstate::eddymodel, inputphysics::eddyvisinfratio, constants::eps, inputphysics::equationmode, inputphysics::flowtype, blockpointers::fw, blockpointers::ib, constants::internalflow, constants::ivx, constants::ivy, constants::ivz, blockpointers::jb, blockpointers::kb, inputiteration::mgstartlevel, flowvarrefstate::muinf, inputtimespectral::ntimeintervalsspectral, flowvarrefstate::nw, flowvarrefstate::nwf, constants::one, blockpointers::p, flowvarrefstate::pinfcorr, blockpointers::rev, blockpointers::rlv, utils::setpointers(), constants::timespectral, velmagnanddirectionsubface(), flowvarrefstate::viscous, blockpointers::w, flowvarrefstate::winf, and constants::zero.
Referenced by anksolver::ankstep(), initflowfield(), and nksolver::lscubic().


| subroutine initializeflow::timespectralcoef | ( | real(kind=realtype), dimension(nsections, ntimeintervalsspectral - 1), intent(out) | coefSpectral, |
| real(kind=realtype), dimension(nsections, ntimeintervalsspectral - 1, 3, 3), intent(out) | matrixCoefSpectral, | ||
| real(kind=realtype), dimension(nsections, 3, 3), intent(out) | diagMatCoefSpectral | ||
| ) |
Definition at line 2374 of file initializeFlow.F90.
References section::nsections, inputtimespectral::ntimeintervalsspectral, constants::one, constants::pi, inputtimespectral::rotmatrixspectral, section::sections, flowvarrefstate::timeref, and constants::zero.
Referenced by timespectralmatrices().

| subroutine initializeflow::timespectralmatrices |
Definition at line 2619 of file initializeFlow.F90.
References inputtimespectral::dscalar, inputtimespectral::dvector, inputphysics::equationmode, section::nsections, inputtimespectral::ntimeintervalsspectral, inputtimespectral::rotmatrixspectral, utils::terminate(), constants::timespectral, timespectralcoef(), and constants::zero.
Referenced by initflow(), and preprocessingapi::updateperiodicinfoalllevels().


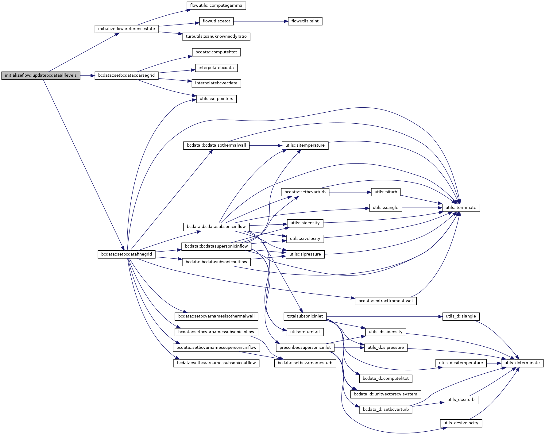
| subroutine initializeflow::updatebcdataalllevels |
Definition at line 319 of file initializeFlow.F90.
References iteration::groundlevel, referencestate(), bcdata::setbcdatacoarsegrid(), and bcdata::setbcdatafinegrid().

| subroutine initializeflow::velmagnanddirectionsubface | ( | real(kind=realtype), intent(out) | vmag, |
| real(kind=realtype), dimension(3), intent(inout) | dir, | ||
| type(bcdatatype), dimension(:), pointer | BCData, | ||
| integer(kind=inttype), intent(in) | mm | ||
| ) |
Definition at line 2292 of file initializeFlow.F90.
References constants::eps, and constants::one.
Referenced by setuniformflow().
