|
ADflow
v1.0
ADflow is a finite volume RANS solver tailored for gradient-based aerodynamic design optimization.
|
Functions/Subroutines | |
| subroutine | sst_block (resOnly) |
| subroutine | sstsolve (resOnly) |
| subroutine | f1sst |
| subroutine | exchangef1sst1to1 |
| subroutine | exchangef1sstoverset |
| subroutine sst::exchangef1sst1to1 |
Definition at line 1300 of file SST.F90.
References communication::adflow_comm_world, communication::commpatterncell_1st, iteration::currentlevel, block::flowdoms, constants::if1sst, communication::internalcell_1st, communication::myid, inputtimespectral::ntimeintervalsspectral, communication::recvbuffer, communication::recvrequests, communication::sendbuffer, and communication::sendrequests.
Referenced by f1sst().

| subroutine sst::exchangef1sstoverset |
Definition at line 1464 of file SST.F90.
References communication::adflow_comm_world, communication::commpatternoverset, iteration::currentlevel, block::flowdoms, constants::if1sst, communication::internaloverset, communication::myid, inputtimespectral::ntimeintervalsspectral, communication::recvbuffer, communication::recvrequests, communication::sendbuffer, and communication::sendrequests.
Referenced by f1sst().

| subroutine sst::f1sst |
Definition at line 1151 of file SST.F90.
References blockpointers::bcfaceid, iteration::currentlevel, blockpointers::d2wall, constants::eps, exchangef1sst1to1(), exchangef1sstoverset(), turbmod::f1, blockpointers::icbeg, constants::icd, blockpointers::icend, blockpointers::ie, constants::if1sst, blockpointers::il, constants::imax, constants::imin, constants::irho, constants::itu1, constants::itu2, blockpointers::jcbeg, blockpointers::jcend, blockpointers::je, blockpointers::jl, constants::jmax, constants::jmin, blockpointers::kcbeg, blockpointers::kcend, blockpointers::ke, blockpointers::kl, constants::kmax, constants::kmin, turbmod::kwcd, turbutils::kwcdterm(), blockpointers::nbocos, inputtimespectral::ntimeintervalsspectral, blockpointers::rlv, blockpointers::scratch, utils::setpointers(), constants::two, and blockpointers::w.
Referenced by turbapi::turbresidual(), and turbapi::turbsolveddadi().


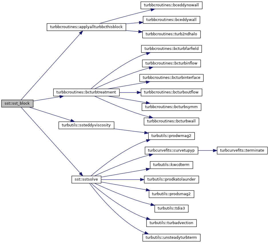
| subroutine sst::sst_block | ( | logical, intent(in) | resOnly | ) |
Definition at line 9 of file SST.F90.
References turbbcroutines::applyallturbbcthisblock(), turbbcroutines::bcturbtreatment(), blockpointers::il, blockpointers::jl, blockpointers::kl, turbutils::ssteddyviscosity(), and sstsolve().
Referenced by turbapi::turbresidual(), and turbapi::turbsolveddadi().


| subroutine sst::sstsolve | ( | logical, intent(in) | resOnly | ) |
Definition at line 54 of file SST.F90.
References blockpointers::addgridvelocities, inputiteration::alfaturb, blockpointers::bcfaceid, blockpointers::bmti1, blockpointers::bmti2, blockpointers::bmtj1, blockpointers::bmtj2, blockpointers::bmtk1, blockpointers::bmtk2, turbcurvefits::curvetupyp(), blockpointers::d2wall, turbmod::dvt, blockpointers::dw, turbmod::f1, constants::half, blockpointers::iblank, constants::icd, constants::idvt, constants::if1sst, blockpointers::il, constants::imax, constants::imin, constants::iprod, constants::irho, constants::itu1, constants::itu2, constants::ivx, constants::ivy, constants::ivz, blockpointers::jl, constants::jmax, constants::jmin, constants::katolaunder, blockpointers::kl, constants::kmax, constants::kmin, turbmod::kwcd, turbutils::kwcdterm(), blockpointers::nviscbocos, constants::one, inputphysics::pklim, turbmod::prod, turbutils::prodkatolaunder(), turbutils::prodsmag2(), turbutils::prodwmag2(), blockpointers::rev, blockpointers::rlv, paramturb::rsstbeta1, paramturb::rsstbeta2, paramturb::rsstbetas, paramturb::rsstk, paramturb::rsstsigk1, paramturb::rsstsigk2, paramturb::rsstsigw1, paramturb::rsstsigw2, blockpointers::scratch, blockpointers::sfacei, blockpointers::sfacej, blockpointers::sfacek, blockpointers::si, blockpointers::sj, blockpointers::sk, constants::strain, turbutils::tdia3(), turbutils::turbadvection(), inputphysics::turbprod, inputiteration::turbrelax, constants::turbrelaxexplicit, constants::turbrelaximplicit, constants::two, turbutils::unsteadyturbterm(), blockpointers::viscsubface, blockpointers::vol, blockpointers::volref, turbmod::vort, constants::vorticity, blockpointers::w, inputphysics::wallfunctions, flowvarrefstate::winf, and constants::zero.
Referenced by sst_block().

