|
ADflow
v1.0
ADflow is a finite volume RANS solver tailored for gradient-based aerodynamic design optimization.
|
Functions/Subroutines | |
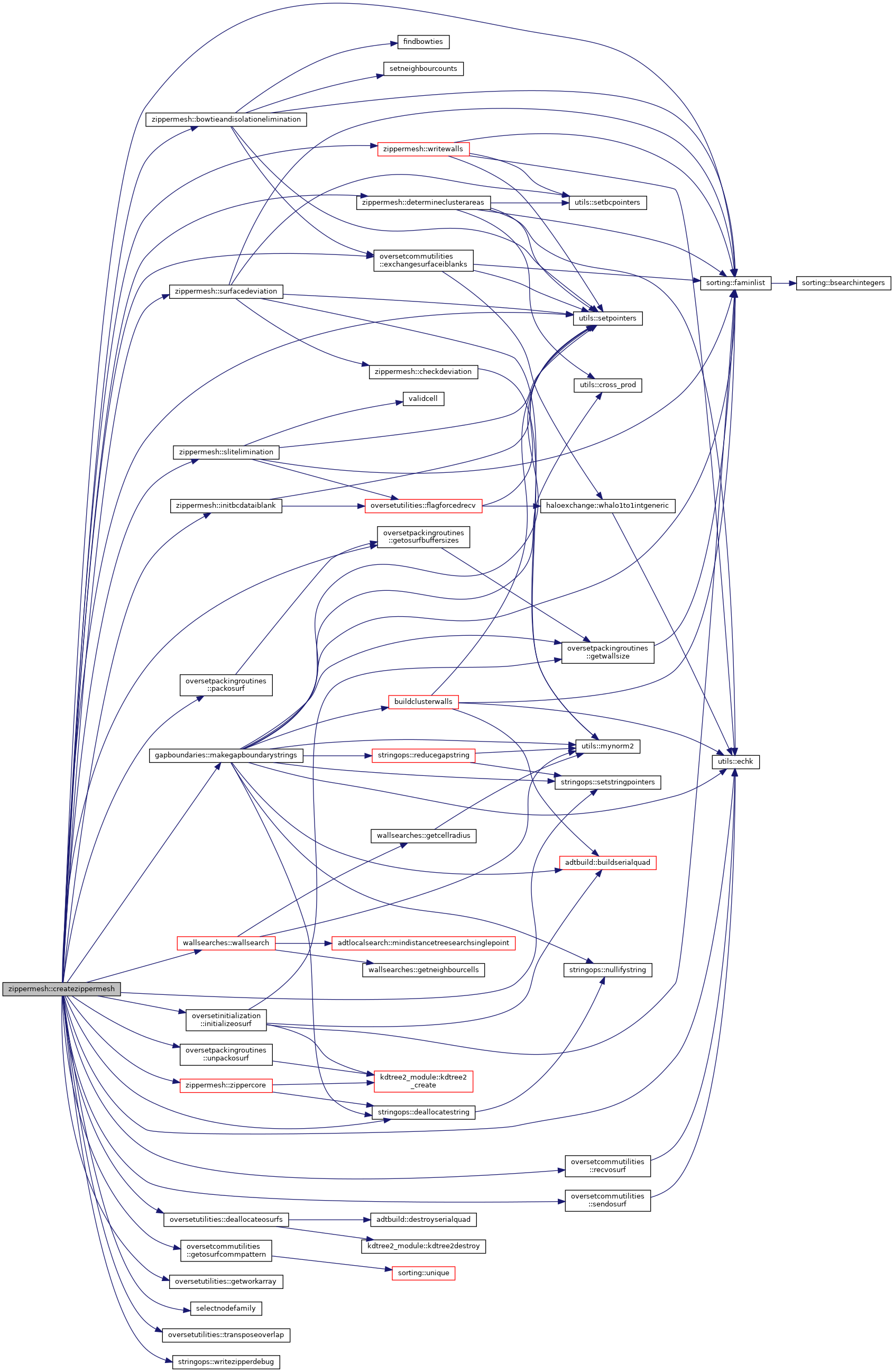
| subroutine | createzippermesh (zipperFamList, nZipFam) |
| subroutine | checkzipper (fileName) |
| subroutine | zippercore (master, pocketMaster, debugZipper) |
| subroutine | determineclusterareas (famList) |
| subroutine | initbcdataiblank (level, sps) |
| subroutine | slitelimination (famList, level, sps) |
| subroutine | surfacedeviation (famList, level, sps) |
| real(kind=realtype) function | checkdeviation (P0, P1, P2, P3) |
| subroutine | writewalls (famList) |
| subroutine | bowtieandisolationelimination (famList, level, sps) |
| subroutine zippermesh::bowtieandisolationelimination | ( | integer(kind=inttype), dimension(:), intent(in) | famList, |
| integer(kind=inttype), intent(in) | level, | ||
| integer(kind=inttype), intent(in) | sps | ||
| ) |
Definition at line 1434 of file zipperMesh.F90.
References blockpointers::bcfaceid, communication::commpatterncell_2nd, oversetcommutilities::exchangesurfaceiblanks(), sorting::faminlist(), findbowties(), blockpointers::globalcell, blockpointers::iblank, blockpointers::il, constants::imax, constants::imin, communication::internalcell_2nd, blockpointers::jl, constants::jmax, constants::jmin, blockpointers::kl, constants::kmax, constants::kmin, blockpointers::nbocos, setneighbourcounts(), and utils::setpointers().
Referenced by createzippermesh().


| real(kind=realtype) function zippermesh::checkdeviation | ( | real(kind=realtype), dimension(3), intent(in) | P0, |
| real(kind=realtype), dimension(3), intent(in) | P1, | ||
| real(kind=realtype), dimension(3), intent(in) | P2, | ||
| real(kind=realtype), dimension(3), intent(in) | P3 | ||
| ) |
Definition at line 1159 of file zipperMesh.F90.
References constants::half, utils::mynorm2(), constants::one, and constants::zero.
Referenced by surfacedeviation().


| subroutine zippermesh::checkzipper | ( | character(*), intent(in) | fileName | ) |
Definition at line 543 of file zipperMesh.F90.
References stringops::loadzipperdebug(), and zippercore().

| subroutine zippermesh::createzippermesh | ( | integer(kind=inttype), dimension(nzipfam), intent(in) | zipperFamList, |
| integer(kind=inttype), intent(in) | nZipFam | ||
| ) |
Definition at line 18 of file zipperMesh.F90.
References communication::adflow_comm_world, surfacefamilies::bcfamexchange, surfacefamilies::bcfamgroups, blockpointers::bctype, bowtieandisolationelimination(), oversetdata::clusters, communication::commpatterncell_2nd, oversetdata::cumdomproc, oversetutilities::deallocateosurfs(), stringops::deallocatestring(), inputoverset::debugzipper, determineclusterareas(), utils::echk(), oversetcommutilities::exchangesurfaceiblanks(), sorting::faminlist(), surfacefamilies::famnames, oversetpackingroutines::getosurfbuffersizes(), oversetcommutilities::getosurfcommpattern(), oversetutilities::getworkarray(), blockpointers::il, initbcdataiblank(), oversetinitialization::initializeosurf(), communication::internalcell_2nd, blockpointers::jl, blockpointers::kl, gapboundaries::makegapboundarystrings(), communication::myid, blockpointers::nbocos, oversetdata::ndomtotal, constants::nfamexchange, adjointvars::nnodeslocal, communication::nproc, oversetdata::overlapmatrix, oversetdata::oversetpresent, oversetpackingroutines::packosurf(), oversetcommutilities::recvosurf(), communication::recvrequests, selectnodefamily(), oversetcommutilities::sendosurf(), communication::sendrequests, utils::setpointers(), stringops::setstringpointers(), slitelimination(), surfacedeviation(), oversetutilities::transposeoverlap(), oversetpackingroutines::unpackosurf(), inputoverset::usezippermesh, wallsearches::wallsearch(), writewalls(), stringops::writezipperdebug(), zippercore(), and oversetdata::zippermeshes.

| subroutine zippermesh::determineclusterareas | ( | integer(kind=inttype), dimension(:), intent(in) | famList | ) |
Definition at line 688 of file zipperMesh.F90.
References communication::adflow_comm_world, blockpointers::bctype, oversetdata::clusterareas, oversetdata::clusters, utils::cross_prod(), oversetdata::cumdomproc, utils::echk(), sorting::faminlist(), constants::half, communication::myid, blockpointers::nbocos, oversetdata::nclusters, utils::setbcpointers(), utils::setpointers(), bcpointers::xx, and constants::zero.
Referenced by createzippermesh().


| subroutine zippermesh::initbcdataiblank | ( | integer(kind=inttype), intent(in) | level, |
| integer(kind=inttype), intent(in) | sps | ||
| ) |
Definition at line 775 of file zipperMesh.F90.
References blockpointers::bcfaceid, oversetutilities::flagforcedrecv(), blockpointers::iblank, blockpointers::il, constants::imax, constants::imin, blockpointers::jl, constants::jmax, constants::jmin, blockpointers::kl, constants::kmax, constants::kmin, blockpointers::nbocos, and utils::setpointers().
Referenced by createzippermesh().


| subroutine zippermesh::slitelimination | ( | integer(kind=inttype), dimension(:), intent(in) | famList, |
| integer(kind=inttype), intent(in) | level, | ||
| integer(kind=inttype), intent(in) | sps | ||
| ) |
Definition at line 836 of file zipperMesh.F90.
References blockpointers::bcfaceid, sorting::faminlist(), oversetutilities::flagforcedrecv(), blockpointers::forcedrecv, blockpointers::globalcell, blockpointers::iblank, blockpointers::il, constants::imax, constants::imin, blockpointers::jl, constants::jmax, constants::jmin, blockpointers::kl, constants::kmax, constants::kmin, blockpointers::nbocos, utils::setpointers(), and validcell().
Referenced by createzippermesh().


| subroutine zippermesh::surfacedeviation | ( | integer(kind=inttype), dimension(:), intent(in) | famList, |
| integer(kind=inttype), intent(in) | level, | ||
| integer(kind=inttype), intent(in) | sps | ||
| ) |
Definition at line 1024 of file zipperMesh.F90.
References blockpointers::bcfaceid, blockpointers::bctype, checkdeviation(), sorting::faminlist(), blockpointers::il, blockpointers::jl, blockpointers::kl, utils::mynorm2(), blockpointers::nbocos, constants::one, utils::setbcpointers(), utils::setpointers(), blockpointers::x, and bcpointers::xx.
Referenced by createzippermesh().


| subroutine zippermesh::writewalls | ( | integer(kind=inttype), dimension(:), intent(in) | famList | ) |
Definition at line 1226 of file zipperMesh.F90.
References communication::adflow_comm_world, utils::echk(), sorting::faminlist(), communication::myid, blockpointers::nbkglobal, blockpointers::nbocos, communication::nproc, commonformats::sci12, utils::setbcpointers(), utils::setpointers(), writezone(), and bcpointers::xx.
Referenced by createzippermesh().


| subroutine zippermesh::zippercore | ( | type(oversetstring), intent(inout) | master, |
| type(oversetstring), intent(inout) | pocketMaster, | ||
| logical, intent(in) | debugZipper | ||
| ) |
Definition at line 562 of file zipperMesh.F90.
References stringops::createorderedstrings(), stringops::deallocatestring(), kdtree2_module::kdtree2_create(), stringops::makecrosszip(), stringops::makepocketzip(), stringops::performselfzip(), stringops::stringmatch(), stringops::writeoversetmaster(), stringops::writeoversetstring(), and stringops::writeoversettriangles().
Referenced by checkzipper(), and createzippermesh().

