|
ADflow
v1.0
ADflow is a finite volume RANS solver tailored for gradient-based aerodynamic design optimization.
|
Go to the source code of this file.
Functions/Subroutines | |
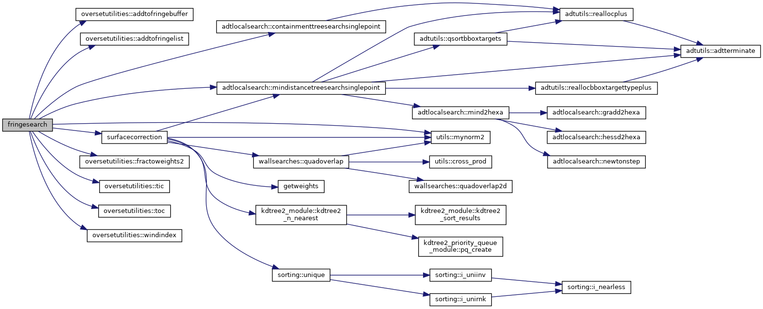
| subroutine | fringesearch (oBlock, oFringe) |
| subroutine fringesearch | ( | type(oversetblock), intent(inout) | oBlock, |
| type(oversetfringe), intent(inout) | oFringe | ||
| ) |
Definition at line 1 of file fringeSearch.F90.
References oversetutilities::addtofringebuffer(), oversetutilities::addtofringelist(), adtlocalsearch::containmenttreesearchsinglepoint(), oversetutilities::fractoweights2(), constants::half, constants::idonorsearch, constants::isurfacecorrection, constants::large, oversetdata::localwallfringes, adtlocalsearch::mindistancetreesearchsinglepoint(), utils::mynorm2(), oversetdata::nlocalwallfringe, inputoverset::overlapfactor, inputoverset::oversetprojtol, adtutils::stack, surfacecorrection(), oversetutilities::tic(), oversetdata::tmpfringeptr, oversetutilities::toc(), oversetutilities::windindex(), and constants::zero.
Referenced by domywork().

