|
ADflow
v1.0
ADflow is a finite volume RANS solver tailored for gradient-based aerodynamic design optimization.
|
Functions/Subroutines | |
| subroutine | setupstateresidualmatrix (matrix, useAD, usePC, useTranspose, useObjective, frozenTurb, level, useTurbOnly, useCoarseMats) |
| subroutine | allocderivativevalues (level) |
| subroutine | zeroadseeds (nn, level, sps) |
| subroutine | setup_pc_coloring (nn, level, nColor) |
| subroutine | setup_drdw_euler_coloring (nn, level, nColor) |
| subroutine | setup_drdw_visc_coloring (nn, level, nColor) |
| subroutine | setup_3x3x3_coloring (nn, level, nColor) |
| subroutine | setup_5x5x5_coloring (nn, level, nColor) |
| subroutine | setup_bf_coloring (nn, level, nColor) |
| subroutine | mymatcreate (matrix, blockSize, m, n, nnzDiagonal, nnzOffDiag, file, line) |
| subroutine | mykspmonitor (myKsp, n, rnorm, dummy, ierr) |
| subroutine | setupstandardksp (kspObject, kspObjectType, gmresRestart, preConSide, globalPCType, ASMOverlap, globalPreConIts, localPCType, localMatrixOrdering, localFillLevel, localPreConIts) |
| subroutine | setupstandardmultigrid (kspObject, kspObjectType, gmresRestart, preConSide, ASMOverlap, outerPreconIts, localMatrixOrdering, fillLevel, localPreConIts, ASMOverlapCoarse, fillLevelCoarse, localPreConItsCoarse) |
| subroutine | destroypetscvars |
| subroutine | initializepetsc |
| subroutine | finalizepetsc |
| subroutine | statepreallocation (onProc, offProc, wSize, stencil, N_stencil, level, transposed) |
| subroutine | referenceshocksensor |
| subroutine | setfdreference (level) |
| subroutine | resetfdreference (level) |
| subroutine | setdiffsizes |
| subroutine adjointutils::allocderivativevalues | ( | integer(kind=inttype) | level | ) |
Definition at line 717 of file adjointUtils.F90.
References communication::adflow_comm_world, cgnsgrid::cgnsdoms, cgnsgrid::cgnsdomsd, cgnsgrid::cgnsndom, adjointvars::derivvarsallocated, utils::echk(), block::flowdoms, block::flowdomsd, utils::getdirangle(), blockpointers::ib, blockpointers::ie, blockpointers::il, blockpointers::jb, blockpointers::je, blockpointers::jl, blockpointers::kb, blockpointers::ke, blockpointers::kl, blockpointers::nbocos, flowvarrefstate::nt1, flowvarrefstate::nt2, inputtimespectral::ntimeintervalsspectral, blockpointers::nviscbocos, flowvarrefstate::nw, utils::setpointers(), inputdiscretization::useapproxwalldistance, inputphysics::walldistanceneeded, flowvarrefstate::winf, flowvarrefstate::winfd, and constants::zero.
Referenced by adjointapi::computematrixfreeproductbwd(), adjointapi::computematrixfreeproductbwdfast(), adjointapi::computematrixfreeproductfwd(), adjointdebug::computematrixfreeproductfwdcs(), adjointdebug::computematrixfreeproductfwdfd(), adjointapi::drdwmatmult(), setupstateresidualmatrix(), adjointapi::solveadjoint(), adjointapi::solveadjointforrhs(), and adjointapi::solvedirectforrhs().


| subroutine adjointutils::destroypetscvars |
Definition at line 1646 of file adjointUtils.F90.
References adjointpetsc::adjointpetscvarsallocated, inputadjoint::approxpc, amg::destroyamg(), and utils::echk().
Referenced by adjointapi::createpetscvars().


| subroutine adjointutils::finalizepetsc |
Definition at line 1691 of file adjointUtils.F90.
| subroutine adjointutils::initializepetsc |
Definition at line 1678 of file adjointUtils.F90.
References communication::adflow_comm_world.
| subroutine adjointutils::mykspmonitor | ( | real(kind=realtype), dimension(:, :), pointer | myKsp, |
| integer(kind=inttype) | n, | ||
| real(kind=realtype) | rnorm, | ||
| integer(kind=inttype) | dummy, | ||
| integer(kind=inttype) | ierr | ||
| ) |
Definition at line 1340 of file adjointUtils.F90.
References inputadjoint::adjmonstep, and communication::myid.
Referenced by adjointapi::setuppetscksp().

| subroutine adjointutils::mymatcreate | ( | matrix, | |
| integer(kind=inttype), intent(in) | blockSize, | ||
| integer(kind=inttype), intent(in) | m, | ||
| integer(kind=inttype), intent(in) | n, | ||
| integer(kind=inttype), dimension(*), intent(in) | nnzDiagonal, | ||
| integer(kind=inttype), dimension(*), intent(in) | nnzOffDiag, | ||
| character(len=*) | file, | ||
| integer(kind=inttype) | line | ||
| ) |
Definition at line 1294 of file adjointUtils.F90.
References communication::adflow_comm_world, utils::echk(), and utils::setpointers().
Referenced by adjointapi::createpetscvars(), anksolver::setupanksolver(), and nksolver::setupnksolver().


| subroutine adjointutils::referenceshocksensor |
Definition at line 1909 of file adjointUtils.F90.
References constants::dissmatrix, utils::echk(), inputphysics::equations, constants::eulerequations, blockpointers::gamma, blockpointers::ib, blockpointers::ie, blockpointers::il, constants::irho, blockpointers::jb, blockpointers::je, blockpointers::jl, blockpointers::kb, blockpointers::ke, blockpointers::kl, inputtimespectral::ntimeintervalsspectral, blockpointers::p, utils::setpointers(), blockpointers::shocksensor, inputdiscretization::spacediscr, and blockpointers::w.
Referenced by anksolver::ankstep(), and setupstateresidualmatrix().


| subroutine adjointutils::resetfdreference | ( | integer(kind=inttype) | level | ) |
Definition at line 2026 of file adjointUtils.F90.
References blockpointers::dw, blockpointers::ib, blockpointers::jb, blockpointers::kb, inputtimespectral::ntimeintervalsspectral, flowvarrefstate::nw, flowvarrefstate::nwf, utils::setpointers(), and blockpointers::w.
Referenced by setupstateresidualmatrix().


| subroutine adjointutils::setdiffsizes |
Definition at line 2060 of file adjointUtils.F90.
References inputphysics::equations, blockpointers::ib, blockpointers::ie, diffsizes::isize1ofdrfbcdata, diffsizes::isize1ofdrfbmti1, diffsizes::isize1ofdrfbmti2, diffsizes::isize1ofdrfbmtj1, diffsizes::isize1ofdrfbmtj2, diffsizes::isize1ofdrfbmtk1, diffsizes::isize1ofdrfbmtk2, diffsizes::isize1ofdrfbvti1, diffsizes::isize1ofdrfbvti2, diffsizes::isize1ofdrfbvtk1, diffsizes::isize1ofdrfbvtk2, diffsizes::isize1ofdrfdrfbcdata_axismoment, diffsizes::isize1ofdrfdrfbcdata_cavitation, diffsizes::isize1ofdrfdrfbcdata_fp, diffsizes::isize1ofdrfdrfbcdata_fv, diffsizes::isize1ofdrfdrfbcdata_m, diffsizes::isize1ofdrfdrfbcdata_norm, diffsizes::isize1ofdrfdrfbcdata_oarea, diffsizes::isize1ofdrfdrfbcdata_rface, diffsizes::isize1ofdrfdrfbcdata_sepsensor, diffsizes::isize1ofdrfdrfbcdata_sepsensorks, diffsizes::isize1ofdrfdrfbcdata_sepsensorksarea, diffsizes::isize1ofdrfdrfviscsubface_tau, diffsizes::isize1ofdrfdtl, diffsizes::isize1ofdrfdvt, diffsizes::isize1ofdrfdw, diffsizes::isize1ofdrfflowdoms, diffsizes::isize1ofdrfflowdoms_bcdata, diffsizes::isize1ofdrfflowdoms_dw, diffsizes::isize1ofdrfflowdoms_vol, diffsizes::isize1ofdrfflowdoms_w, diffsizes::isize1ofdrfflowdoms_x, diffsizes::isize1ofdrffw, diffsizes::isize1ofdrfgamma, diffsizes::isize1ofdrfp, diffsizes::isize1ofdrfprod, diffsizes::isize1ofdrfradi, diffsizes::isize1ofdrfradj, diffsizes::isize1ofdrfradk, diffsizes::isize1ofdrfrev, diffsizes::isize1ofdrfrlv, diffsizes::isize1ofdrfs, diffsizes::isize1ofdrfsfacei, diffsizes::isize1ofdrfsfacej, diffsizes::isize1ofdrfsfacek, diffsizes::isize1ofdrfsi, diffsizes::isize1ofdrfsj, diffsizes::isize1ofdrfsk, diffsizes::isize1ofdrfviscsubface, diffsizes::isize1ofdrfvol, diffsizes::isize1ofdrfvort, diffsizes::isize1ofdrfw, diffsizes::isize1ofdrfx, diffsizes::isize1ofdu1, diffsizes::isize1ofdu2, diffsizes::isize1ofdu3, diffsizes::isize1ofetot, diffsizes::isize1offlux, diffsizes::isize1ofk, diffsizes::isize1ofleft, diffsizes::isize1ofp, diffsizes::isize1ofrho, diffsizes::isize1ofright, diffsizes::isize1ofu, diffsizes::isize1ofv, diffsizes::isize1ofw, diffsizes::isize2ofdrfbmti1, diffsizes::isize2ofdrfbmti2, diffsizes::isize2ofdrfbmtj1, diffsizes::isize2ofdrfbmtj2, diffsizes::isize2ofdrfbmtk1, diffsizes::isize2ofdrfbmtk2, diffsizes::isize2ofdrfbvti1, diffsizes::isize2ofdrfbvti2, diffsizes::isize2ofdrfbvtk1, diffsizes::isize2ofdrfbvtk2, diffsizes::isize2ofdrfdrfbcdata_axismoment, diffsizes::isize2ofdrfdrfbcdata_cavitation, diffsizes::isize2ofdrfdrfbcdata_fp, diffsizes::isize2ofdrfdrfbcdata_fv, diffsizes::isize2ofdrfdrfbcdata_m, diffsizes::isize2ofdrfdrfbcdata_norm, diffsizes::isize2ofdrfdrfbcdata_oarea, diffsizes::isize2ofdrfdrfbcdata_rface, diffsizes::isize2ofdrfdrfbcdata_sepsensor, diffsizes::isize2ofdrfdrfbcdata_sepsensorks, diffsizes::isize2ofdrfdrfbcdata_sepsensorksarea, diffsizes::isize2ofdrfdrfviscsubface_tau, diffsizes::isize2ofdrfdtl, diffsizes::isize2ofdrfdvt, diffsizes::isize2ofdrfdw, diffsizes::isize2ofdrfflowdoms, diffsizes::isize2ofdrfflowdoms_dw, diffsizes::isize2ofdrfflowdoms_vol, diffsizes::isize2ofdrfflowdoms_w, diffsizes::isize2ofdrfflowdoms_x, diffsizes::isize2ofdrffw, diffsizes::isize2ofdrfgamma, diffsizes::isize2ofdrfp, diffsizes::isize2ofdrfprod, diffsizes::isize2ofdrfradi, diffsizes::isize2ofdrfradj, diffsizes::isize2ofdrfradk, diffsizes::isize2ofdrfrev, diffsizes::isize2ofdrfrlv, diffsizes::isize2ofdrfs, diffsizes::isize2ofdrfsfacei, diffsizes::isize2ofdrfsfacej, diffsizes::isize2ofdrfsfacek, diffsizes::isize2ofdrfsi, diffsizes::isize2ofdrfsj, diffsizes::isize2ofdrfsk, diffsizes::isize2ofdrfvol, diffsizes::isize2ofdrfvort, diffsizes::isize2ofdrfw, diffsizes::isize2ofdrfx, diffsizes::isize3ofdrfbmti1, diffsizes::isize3ofdrfbmti2, diffsizes::isize3ofdrfbmtj1, diffsizes::isize3ofdrfbmtj2, diffsizes::isize3ofdrfbmtk1, diffsizes::isize3ofdrfbmtk2, diffsizes::isize3ofdrfbvti1, diffsizes::isize3ofdrfbvti2, diffsizes::isize3ofdrfbvtk1, diffsizes::isize3ofdrfbvtk2, diffsizes::isize3ofdrfdrfbcdata_fp, diffsizes::isize3ofdrfdrfbcdata_fv, diffsizes::isize3ofdrfdrfbcdata_m, diffsizes::isize3ofdrfdrfbcdata_norm, diffsizes::isize3ofdrfdrfbcdata_oarea, diffsizes::isize3ofdrfdrfviscsubface_tau, diffsizes::isize3ofdrfdtl, diffsizes::isize3ofdrfdvt, diffsizes::isize3ofdrfdw, diffsizes::isize3ofdrfflowdoms, diffsizes::isize3ofdrfflowdoms_dw, diffsizes::isize3ofdrfflowdoms_vol, diffsizes::isize3ofdrfflowdoms_w, diffsizes::isize3ofdrfflowdoms_x, diffsizes::isize3ofdrffw, diffsizes::isize3ofdrfgamma, diffsizes::isize3ofdrfp, diffsizes::isize3ofdrfprod, diffsizes::isize3ofdrfradi, diffsizes::isize3ofdrfradj, diffsizes::isize3ofdrfradk, diffsizes::isize3ofdrfrev, diffsizes::isize3ofdrfrlv, diffsizes::isize3ofdrfs, diffsizes::isize3ofdrfsfacei, diffsizes::isize3ofdrfsfacej, diffsizes::isize3ofdrfsfacek, diffsizes::isize3ofdrfsi, diffsizes::isize3ofdrfsj, diffsizes::isize3ofdrfsk, diffsizes::isize3ofdrfvol, diffsizes::isize3ofdrfvort, diffsizes::isize3ofdrfw, diffsizes::isize3ofdrfx, diffsizes::isize4ofdrfbmti1, diffsizes::isize4ofdrfbmti2, diffsizes::isize4ofdrfbmtj1, diffsizes::isize4ofdrfbmtj2, diffsizes::isize4ofdrfbmtk1, diffsizes::isize4ofdrfbmtk2, diffsizes::isize4ofdrfdvt, diffsizes::isize4ofdrfdw, diffsizes::isize4ofdrfflowdoms_dw, diffsizes::isize4ofdrfflowdoms_w, diffsizes::isize4ofdrfflowdoms_x, diffsizes::isize4ofdrffw, diffsizes::isize4ofdrfs, diffsizes::isize4ofdrfsi, diffsizes::isize4ofdrfsj, diffsizes::isize4ofdrfsk, diffsizes::isize4ofdrfw, diffsizes::isize4ofdrfx, blockpointers::jb, blockpointers::je, blockpointers::kb, blockpointers::ke, blockpointers::nbocos, flowvarrefstate::nt1, flowvarrefstate::nt2, inputtimespectral::ntimeintervalsspectral, blockpointers::nviscbocos, flowvarrefstate::nw, flowvarrefstate::nwf, and constants::ransequations.
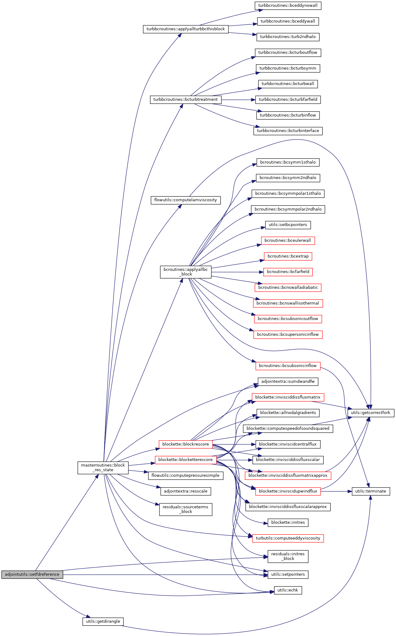
| subroutine adjointutils::setfdreference | ( | integer(kind=inttype) | level | ) |
Definition at line 1971 of file adjointUtils.F90.
References masterroutines::block_res_state(), blockpointers::dw, utils::echk(), utils::getdirangle(), blockpointers::ib, blockpointers::il, residuals::initres_block(), blockpointers::jb, blockpointers::jl, blockpointers::kb, blockpointers::kl, inputphysics::liftdirection, inputtimespectral::ntimeintervalsspectral, flowvarrefstate::nw, flowvarrefstate::nwf, utils::setpointers(), blockpointers::shocksensor, inputphysics::veldirfreestream, blockpointers::volref, and blockpointers::w.
Referenced by setupstateresidualmatrix().


| subroutine adjointutils::setup_3x3x3_coloring | ( | integer(kind=inttype), intent(in) | nn, |
| integer(kind=inttype), intent(in) | level, | ||
| integer(kind=inttype), intent(out) | nColor | ||
| ) |
Definition at line 1189 of file adjointUtils.F90.
References blockpointers::ib, blockpointers::jb, blockpointers::kb, and utils::setpointers().
Referenced by setupstateresidualmatrix().


| subroutine adjointutils::setup_5x5x5_coloring | ( | integer(kind=inttype), intent(in) | nn, |
| integer(kind=inttype), intent(in) | level, | ||
| integer(kind=inttype), intent(out) | nColor | ||
| ) |
Definition at line 1225 of file adjointUtils.F90.
References blockpointers::ib, blockpointers::jb, blockpointers::kb, and utils::setpointers().

| subroutine adjointutils::setup_bf_coloring | ( | integer(kind=inttype), intent(in) | nn, |
| integer(kind=inttype), intent(in) | level, | ||
| integer(kind=inttype), intent(out) | nColor | ||
| ) |
Definition at line 1261 of file adjointUtils.F90.
References blockpointers::ib, blockpointers::jb, blockpointers::kb, and utils::setpointers().

| subroutine adjointutils::setup_drdw_euler_coloring | ( | integer(kind=inttype), intent(in) | nn, |
| integer(kind=inttype), intent(in) | level, | ||
| integer(kind=inttype), intent(out) | nColor | ||
| ) |
Definition at line 1121 of file adjointUtils.F90.
References blockpointers::ib, blockpointers::jb, blockpointers::kb, and utils::setpointers().
Referenced by setupstateresidualmatrix().


| subroutine adjointutils::setup_drdw_visc_coloring | ( | integer(kind=inttype), intent(in) | nn, |
| integer(kind=inttype), intent(in) | level, | ||
| integer(kind=inttype), intent(out) | nColor | ||
| ) |
Definition at line 1153 of file adjointUtils.F90.
References blockpointers::ib, blockpointers::jb, blockpointers::kb, and utils::setpointers().
Referenced by setupstateresidualmatrix().


| subroutine adjointutils::setup_pc_coloring | ( | integer(kind=inttype), intent(in) | nn, |
| integer(kind=inttype), intent(in) | level, | ||
| integer(kind=inttype), intent(out) | nColor | ||
| ) |
Definition at line 1089 of file adjointUtils.F90.
References blockpointers::ib, blockpointers::jb, blockpointers::kb, and utils::setpointers().
Referenced by setupstateresidualmatrix().


| subroutine adjointutils::setupstandardksp | ( | kspObject, | |
| character(len=*), intent(in) | kspObjectType, | ||
| integer(kind=inttype), intent(in) | gmresRestart, | ||
| character(len=*), intent(in) | preConSide, | ||
| character(len=*), intent(in) | globalPCType, | ||
| integer(kind=inttype), intent(in) | ASMOverlap, | ||
| integer(kind=inttype), intent(in) | globalPreConIts, | ||
| character(len=*), intent(in) | localPCType, | ||
| character(len=*), intent(in) | localMatrixOrdering, | ||
| integer(kind=inttype), intent(in) | localFillLevel, | ||
| integer(kind=inttype), intent(in) | localPreConIts | ||
| ) |
Definition at line 1374 of file adjointUtils.F90.
References utils::echk(), and inputadjoint::gmresorthogtype.
Referenced by anksolver::formjacobianank(), anksolver::formjacobianankturb(), nksolver::formjacobiannk(), and adjointapi::setuppetscksp().


| subroutine adjointutils::setupstandardmultigrid | ( | kspObject, | |
| character(len=*), intent(in) | kspObjectType, | ||
| integer(kind=inttype), intent(in) | gmresRestart, | ||
| character(len=*), intent(in) | preConSide, | ||
| integer(kind=inttype), intent(in) | ASMOverlap, | ||
| integer(kind=inttype), intent(in) | outerPreconIts, | ||
| character(len=*), intent(in) | localMatrixOrdering, | ||
| integer(kind=inttype), intent(in) | fillLevel, | ||
| integer(kind=inttype), intent(in) | localPreConIts, | ||
| integer(kind=inttype), intent(in) | ASMOverlapCoarse, | ||
| integer(kind=inttype), intent(in) | fillLevelCoarse, | ||
| integer(kind=inttype), intent(in) | localPreConItsCoarse | ||
| ) |
Definition at line 1564 of file adjointUtils.F90.
References amg::amgasmoverlapcoarse, amg::amgasmoverlapfine, amg::amgfilllevelcoarse, amg::amgfilllevelfine, amg::amglocalpreconitscoarse, amg::amglocalpreconitsfine, amg::amgmatrixordering, amg::amgouterits, amg::applyshellpc(), amg::destroyshellpc(), utils::echk(), inputadjoint::gmresorthogtype, and amg::setupshellpc().
Referenced by anksolver::formjacobianank(), nksolver::formjacobiannk(), and adjointapi::setuppetscksp().


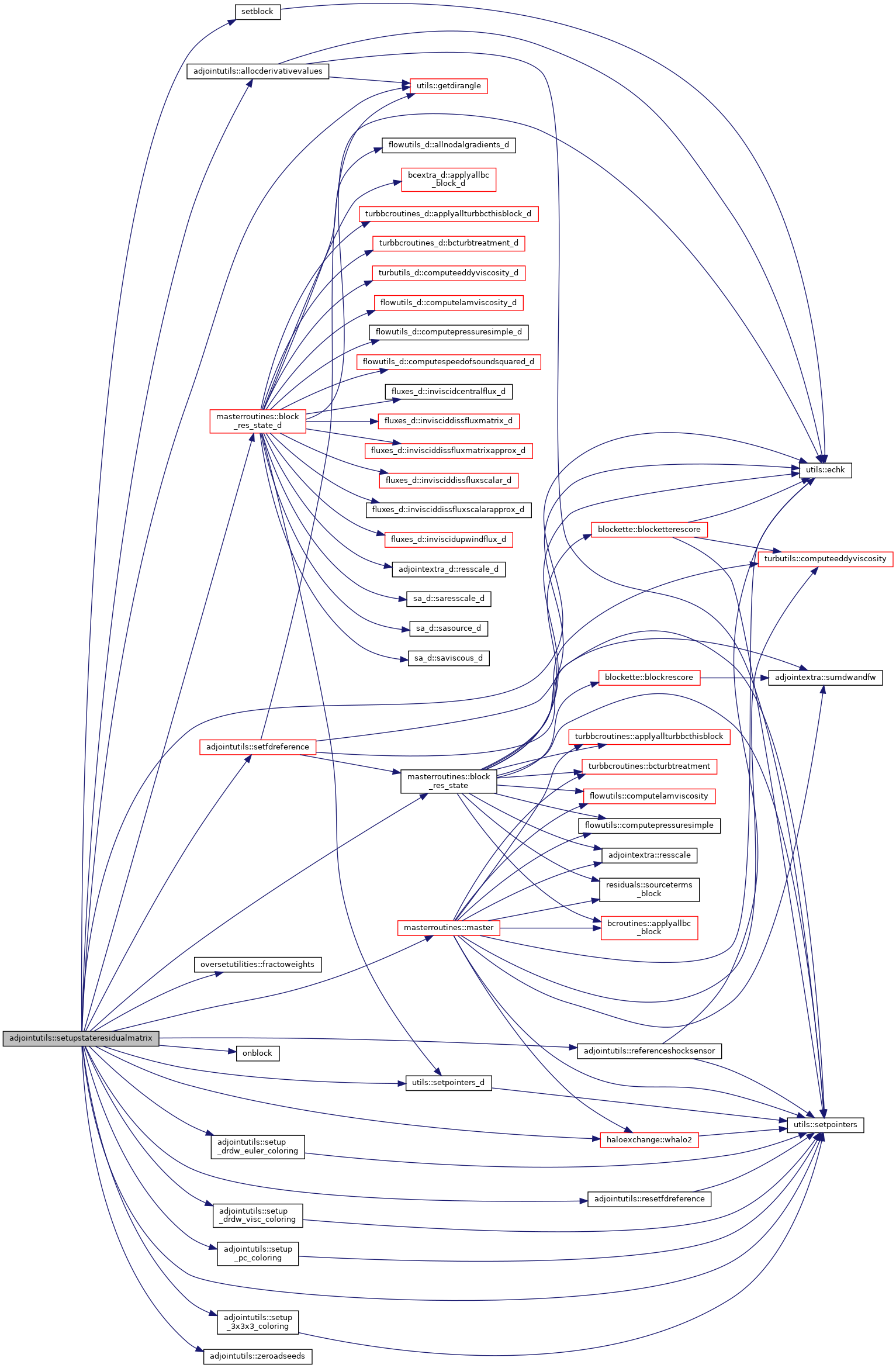
| subroutine adjointutils::setupstateresidualmatrix | ( | matrix, | |
| logical, intent(in) | useAD, | ||
| logical, intent(in) | usePC, | ||
| logical, intent(in) | useTranspose, | ||
| logical, intent(in) | useObjective, | ||
| logical, intent(in) | frozenTurb, | ||
| integer(kind=inttype), intent(in) | level, | ||
| logical, intent(in), optional | useTurbOnly, | ||
| logical, intent(in), optional | useCoarseMats | ||
| ) |
Definition at line 7 of file adjointUtils.F90.
References inputdiscretization::acousticscalefactor, allocderivativevalues(), inputphysics::alphad, amg::amglevels, inputphysics::betad, masterroutines::block_res_state(), masterroutines::block_res_state_d(), amg::coarseindices, amg::coarseoversetindices, iteration::currentlevel, adjointvars::derivvarsallocated, utils::echk(), inputphysics::equations, stencils::euler_drdw_stencil, stencils::euler_pc_stencil, block::flowdomsd, oversetutilities::fractoweights(), blockpointers::fringeptr, surfacefamilies::fullfamlist, utils::getdirangle(), blockpointers::globalcell, iteration::groundlevel, blockpointers::ib, blockpointers::iblank, blockpointers::il, diffsizes::isize1ofdrfbcdata, diffsizes::isize1ofdrfviscsubface, blockpointers::jb, blockpointers::jl, blockpointers::kb, blockpointers::kl, inputphysics::lengthrefd, inputdiscretization::lumpeddiss, inputphysics::machcoefd, inputphysics::machd, inputphysics::machgridd, masterroutines::master(), stencils::n_euler_drdw, stencils::n_euler_pc, stencils::n_visc_drdw, stencils::n_visc_pc, blockpointers::nbocos, flowvarrefstate::nt1, flowvarrefstate::nt2, inputtimespectral::ntimeintervalsspectral, blockpointers::nviscbocos, flowvarrefstate::nw, flowvarrefstate::nwf, onblock(), inputdiscretization::orderturb, flowvarrefstate::pinfdimd, inputphysics::pointrefd, referenceshocksensor(), resetfdreference(), flowvarrefstate::rhoinfdimd, iteration::rkstage, setblock(), setfdreference(), utils::setpointers(), utils::setpointers_d(), setup_3x3x3_coloring(), setup_drdw_euler_coloring(), setup_drdw_visc_coloring(), setup_pc_coloring(), flowvarrefstate::tinfdimd, inputadjoint::usediagtspc, stencils::visc_drdw_stencil, stencils::visc_pc_stencil, flowvarrefstate::viscous, inputadjoint::viscpc, blockpointers::w, haloexchange::whalo2(), and zeroadseeds().
Referenced by anksolver::formjacobianank(), anksolver::formjacobianankturb(), nksolver::formjacobiannk(), adjointapi::setupallresidualmatricesfwd(), and adjointapi::setuppetscksp().


| subroutine adjointutils::statepreallocation | ( | integer(kind=inttype), dimension(wsize), intent(out) | onProc, |
| integer(kind=inttype), dimension(wsize), intent(out) | offProc, | ||
| integer(kind=inttype), intent(in) | wSize, | ||
| integer(kind=inttype), dimension(n_stencil, 3), intent(in) | stencil, | ||
| integer(kind=inttype), intent(in) | N_stencil, | ||
| integer(kind=inttype), intent(in) | level, | ||
| logical, intent(in) | transposed | ||
| ) |
Definition at line 1702 of file adjointUtils.F90.
References communication::adflow_comm_world, utils::echk(), blockpointers::fringes, blockpointers::gind, blockpointers::globalcell, constants::half, blockpointers::iblank, blockpointers::il, blockpointers::jl, blockpointers::kl, inputtimespectral::ntimeintervalsspectral, utils::setpointers(), and sorting::unique().
Referenced by adjointapi::createpetscvars(), anksolver::setupanksolver(), and nksolver::setupnksolver().


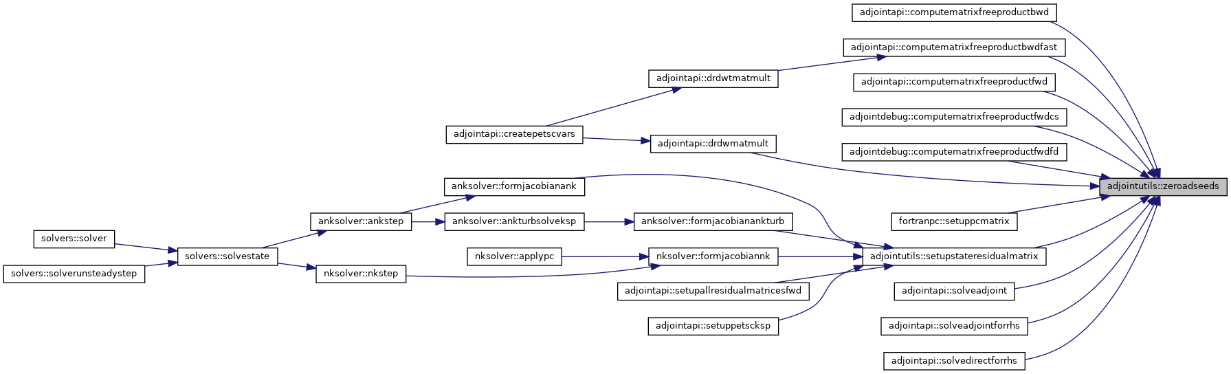
| subroutine adjointutils::zeroadseeds | ( | integer(kind=inttype) | nn, |
| integer(kind=inttype) | level, | ||
| integer(kind=inttype) | sps | ||
| ) |
Definition at line 920 of file adjointUtils.F90.
References actuatorregiondata::actuatorregionsd, inputphysics::alphad, inputphysics::betad, cgnsgrid::cgnsdoms, cgnsgrid::cgnsdomsd, cgnsgrid::cgnsndom, communication::commpatternoverset, inputphysics::dragdirectiond, block::flowdoms, block::flowdomsd, flowvarrefstate::gammainfd, flowvarrefstate::hrefd, communication::internaloverset, inputphysics::liftdirectiond, inputphysics::machcoefd, inputphysics::machd, inputphysics::machgridd, flowvarrefstate::muinfd, flowvarrefstate::murefd, actuatorregiondata::nactuatorregions, oversetdata::oversetpresent, flowvarrefstate::pinfcorrd, flowvarrefstate::pinfd, flowvarrefstate::pinfdimd, inputphysics::pointrefd, flowvarrefstate::prefd, flowvarrefstate::rgasd, inputphysics::rgasdimd, flowvarrefstate::rhoinfd, flowvarrefstate::rhoinfdimd, flowvarrefstate::rhorefd, flowvarrefstate::timerefd, flowvarrefstate::tinfdimd, flowvarrefstate::trefd, flowvarrefstate::uinfd, flowvarrefstate::urefd, inputphysics::veldirfreestreamd, flowvarrefstate::winfd, and constants::zero.
Referenced by adjointapi::computematrixfreeproductbwd(), adjointapi::computematrixfreeproductbwdfast(), adjointapi::computematrixfreeproductfwd(), adjointdebug::computematrixfreeproductfwdcs(), adjointdebug::computematrixfreeproductfwdfd(), adjointapi::drdwmatmult(), fortranpc::setuppcmatrix(), setupstateresidualmatrix(), adjointapi::solveadjoint(), adjointapi::solveadjointforrhs(), and adjointapi::solvedirectforrhs().
