|
ADflow
v1.0
ADflow is a finite volume RANS solver tailored for gradient-based aerodynamic design optimization.
|
Functions/Subroutines | |
| subroutine | readblocksizes |
| subroutine | readfamilyinfo (cgnsInd, cgnsBase) |
| subroutine | readzoneinfo (cgnsBase, nZone, sortedFamName, famID, noUnits) |
| subroutine | countconnectivities (cgnsInd, cgnsBase, nZone) |
| subroutine | read1to1conn (cgnsInd, cgnsBase, nZone) |
| subroutine | checktransform (transform, nZone, n1to1, printWarning) |
| subroutine | readgeneralconn (cgnsInd, cgnsBase, nZone) |
| subroutine | readbocos (cgnsInd, cgnsBase, nZone, nDoubleBoundFaces, sortedFamName, famID) |
| logical function | checkfordoubleboundface (nZone, nBound) |
| integer(kind=inttype) function | internalbc (cgnsBocoType, userDefinedName) |
| subroutine | readperiodicsubface (cgnsInd, cgnsBase, zone, conn, connectName, periodic, rotationCenter, rotationAngles, translation) |
| subroutine | readperiodicsubface1to1 (cgnsInd, cgnsBase, zone, conn, connectName, periodic, rotationCenter, rotationAngles, translation) |
| subroutine | readgrid |
| logical function readcgnsgrid::checkfordoubleboundface | ( | integer, intent(in) | nZone, |
| integer, intent(in) | nBound | ||
| ) |
Definition at line 2539 of file readCGNSGrid.F90.
References cgnsgrid::cgnsdoms.
Referenced by readbocos().

| subroutine readcgnsgrid::checktransform | ( | integer, dimension(3), intent(inout) | transform, |
| integer, intent(in) | nZone, | ||
| integer, intent(in) | n1to1, | ||
| logical, intent(in) | printWarning | ||
| ) |
Definition at line 1217 of file readCGNSGrid.F90.
References communication::adflow_comm_world, cgnsgrid::cgnsdoms, utils::delta(), communication::myid, commonformats::strings, and utils::terminate().
Referenced by read1to1conn(), and readgeneralconn().


| subroutine readcgnsgrid::countconnectivities | ( | integer, intent(in) | cgnsInd, |
| integer, intent(in) | cgnsBase, | ||
| integer, intent(in) | nZone | ||
| ) |
Definition at line 797 of file readCGNSGrid.F90.
References communication::adflow_comm_world, cgnsgrid::cgnsdoms, cgnsgrid::cgnsndom, communication::myid, partitionmod::qsortsubfacenonmatchtype(), commonformats::strings, and utils::terminate().
Referenced by readblocksizes().


| integer(kind=inttype) function readcgnsgrid::internalbc | ( | integer, intent(in) | cgnsBocoType, |
| character(len=maxcgnsnamelen), intent(in) | userDefinedName | ||
| ) |
Definition at line 2620 of file readCGNSGrid.F90.
References constants::bcnotvalid, constants::bcnull, constants::domaininterfaceall, constants::domaininterfacep, constants::domaininterfacerho, constants::domaininterfacerhouvw, constants::domaininterfacetotal, inputphysics::equations, constants::eulerequations, constants::eulerwall, constants::extrap, constants::farfield, inputphysics::flowtype, constants::internalflow, constants::massbleedinflow, constants::massbleedoutflow, constants::nswalladiabatic, constants::nswallisothermal, constants::oversetouterbound, constants::slidinginterface, constants::subsonicinflow, constants::subsonicoutflow, constants::supersonicinflow, constants::supersonicoutflow, constants::symm, and constants::symmpolar.
Referenced by readbocos(), and readfamilyinfo().

| subroutine readcgnsgrid::read1to1conn | ( | integer, intent(in) | cgnsInd, |
| integer, intent(in) | cgnsBase, | ||
| integer, intent(in) | nZone | ||
| ) |
Definition at line 1114 of file readCGNSGrid.F90.
References communication::adflow_comm_world, cgnsgrid::cgnsdoms, cgnsgrid::cgnsndom, checktransform(), communication::myid, readperiodicsubface1to1(), utils::terminate(), and constants::zero.
Referenced by readblocksizes().


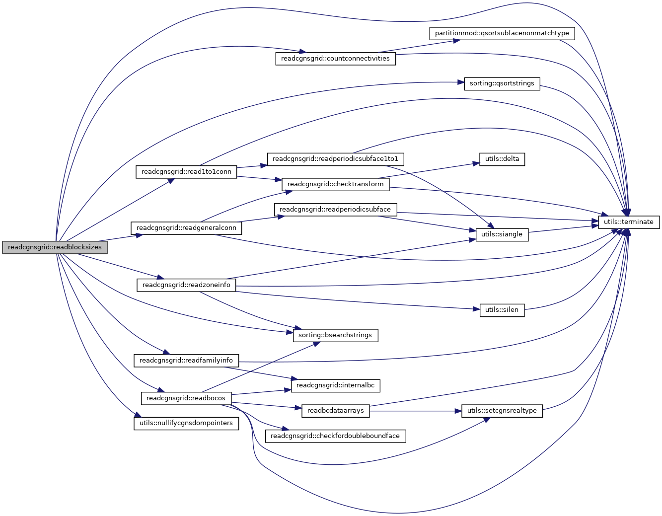
| subroutine readcgnsgrid::readblocksizes |
Definition at line 5 of file readCGNSGrid.F90.
References communication::adflow_comm_world, sorting::bsearchstrings(), cgnsgrid::cgnsbasename, cgnsgrid::cgnscelldim, cgnsgrid::cgnsdoms, cgnsgrid::cgnsdomsd, cgnsgrid::cgnsfamilies, cgnsgrid::cgnsndom, cgnsgrid::cgnsnfamilies, cgnsgrid::cgnsphysdim, iteration::changing_grid, countconnectivities(), iteration::deforming_grid, inputphysics::equationmode, inputphysics::equations, partitionmod::fileids, partitionmod::gridfiles, communication::myid, partitionmod::ngridsread, constants::nsequations, utils::nullifycgnsdompointers(), sorting::qsortstrings(), constants::ransequations, read1to1conn(), readbocos(), readfamilyinfo(), readgeneralconn(), readzoneinfo(), commonformats::stringint1, commonformats::strings, utils::terminate(), and constants::unsteady.
Referenced by partitioning::partitionandreadgrid().


| subroutine readcgnsgrid::readbocos | ( | integer, intent(in) | cgnsInd, |
| integer, intent(in) | cgnsBase, | ||
| integer, intent(in) | nZone, | ||
| integer, intent(inout) | nDoubleBoundFaces, | ||
| character(len=*), dimension(:), intent(in) | sortedFamName, | ||
| integer(kind=inttype), dimension(:), intent(in) | famID | ||
| ) |
Definition at line 1834 of file readCGNSGrid.F90.
References communication::adflow_comm_world, constants::bcnull, sorting::bsearchstrings(), cgnsgrid::cgnsdoms, cgnsgrid::cgnsfamilies, cgnsgrid::cgnsndom, cgnsgrid::cgnsnfamilies, checkfordoubleboundface(), constants::domaininterfaceall, constants::domaininterfacep, constants::domaininterfacerho, constants::domaininterfacerhouvw, constants::domaininterfacetotal, internalbc(), constants::massbleedinflow, constants::massbleedoutflow, communication::myid, readbcdataarrays(), utils::setcgnsrealtype(), commonformats::strings, and utils::terminate().
Referenced by readblocksizes().


| subroutine readcgnsgrid::readfamilyinfo | ( | integer, intent(in) | cgnsInd, |
| integer, intent(in) | cgnsBase | ||
| ) |
Definition at line 261 of file readCGNSGrid.F90.
References communication::adflow_comm_world, constants::bcnull, cgnsgrid::cgnsdoms, cgnsgrid::cgnsfamilies, cgnsgrid::cgnsndom, cgnsgrid::cgnsnfamilies, internalbc(), communication::myid, commonformats::strings, and utils::terminate().
Referenced by readblocksizes().


| subroutine readcgnsgrid::readgeneralconn | ( | integer, intent(in) | cgnsInd, |
| integer, intent(in) | cgnsBase, | ||
| integer, intent(in) | nZone | ||
| ) |
Definition at line 1433 of file readCGNSGrid.F90.
References communication::adflow_comm_world, cgnsgrid::cgnsdoms, cgnsgrid::cgnsndom, checktransform(), constants::eps, constants::imax, constants::imin, constants::jmax, constants::jmin, constants::kmax, constants::kmin, communication::myid, readperiodicsubface(), commonformats::strings, and utils::terminate().
Referenced by readblocksizes().


| subroutine readcgnsgrid::readgrid |
Definition at line 3034 of file readCGNSGrid.F90.
References communication::adflow_comm_world, cgnsnames::cgnscoorx, cgnsnames::cgnscoory, cgnsnames::cgnscoorz, cgnsgrid::cgnsdoms, cgnsgrid::cgnsndom, partitionmod::fileids, block::flowdoms, partitionmod::gridfiles, iomodule::iovar, flowvarrefstate::lref, communication::myid, block::ndom, partitionmod::ngridsread, constants::one, utils::setcgnsrealtype(), commonformats::strings, utils::terminate(), and inputio::writecoormeter.
Referenced by partitioning::partitionandreadgrid().


| subroutine readcgnsgrid::readperiodicsubface | ( | integer, intent(in) | cgnsInd, |
| integer, intent(in) | cgnsBase, | ||
| integer, intent(in) | zone, | ||
| integer, intent(in) | conn, | ||
| character(len=*), intent(in) | connectName, | ||
| logical, intent(out) | periodic, | ||
| real(kind=realtype), dimension(3), intent(out) | rotationCenter, | ||
| real(kind=realtype), dimension(3), intent(out) | rotationAngles, | ||
| real(kind=realtype), dimension(3), intent(out) | translation | ||
| ) |
Definition at line 2749 of file readCGNSGrid.F90.
References communication::adflow_comm_world, cgnsgrid::cgnsdoms, cgnsgrid::cgnsndom, constants::eps, communication::myid, constants::one, constants::pi, utils::siangle(), commonformats::strings, utils::terminate(), constants::two, and constants::zero.
Referenced by readgeneralconn().


| subroutine readcgnsgrid::readperiodicsubface1to1 | ( | integer, intent(in) | cgnsInd, |
| integer, intent(in) | cgnsBase, | ||
| integer, intent(in) | zone, | ||
| integer, intent(in) | conn, | ||
| character(len=*), intent(in) | connectName, | ||
| logical, intent(out) | periodic, | ||
| real(kind=realtype), dimension(3), intent(out) | rotationCenter, | ||
| real(kind=realtype), dimension(3), intent(out) | rotationAngles, | ||
| real(kind=realtype), dimension(3), intent(out) | translation | ||
| ) |
Definition at line 2892 of file readCGNSGrid.F90.
References communication::adflow_comm_world, cgnsgrid::cgnsdoms, cgnsgrid::cgnsndom, constants::eps, communication::myid, constants::one, constants::pi, utils::siangle(), commonformats::strings, utils::terminate(), constants::two, and constants::zero.
Referenced by read1to1conn().


| subroutine readcgnsgrid::readzoneinfo | ( | integer, intent(in) | cgnsBase, |
| integer, intent(in) | nZone, | ||
| character(len=*), dimension(:), intent(in) | sortedFamName, | ||
| integer(kind=inttype), dimension(:), intent(in) | famID, | ||
| logical, intent(inout) | noUnits | ||
| ) |
Definition at line 417 of file readCGNSGrid.F90.
References communication::adflow_comm_world, sorting::bsearchstrings(), cgnsgrid::cgnsdoms, cgnsgrid::cgnsfamilies, cgnsgrid::cgnsndom, cgnsgrid::cgnsnfamilies, iteration::changing_grid, partitionmod::fileids, partitionmod::gridfiles, flowvarrefstate::lref, flowvarrefstate::lrefspecified, communication::myid, partitionmod::ngridsread, constants::one, utils::siangle(), utils::silen(), commonformats::strings, utils::terminate(), and constants::zero.
Referenced by readblocksizes().

