|
ADflow
v1.0
ADflow is a finite volume RANS solver tailored for gradient-based aerodynamic design optimization.
|
Functions/Subroutines | |
| subroutine | applyallbc (secondHalo) |
| subroutine | applyallbc_block (secondHalo) |
| subroutine | bcsymm1sthalo (nn) |
| subroutine | bcsymm2ndhalo (nn) |
| subroutine | bcsymmpolar1sthalo (nn) |
| subroutine | bcsymmpolar2ndhalo (nn) |
| subroutine | bcnswalladiabatic (nn, secondHalo, correctForK) |
| subroutine | bcnswallisothermal (nn, secondHalo, correctForK) |
| subroutine | bcsubsonicoutflow (nn, secondHalo, correctForK) |
| subroutine | bcsubsonicinflow (nn, secondHalo, correctForK) |
| subroutine | bceulerwall (nn, secondHalo, correctForK) |
| subroutine | bcfarfield (nn, secondHalo, correctForK) |
| subroutine | bcsupersonicinflow (nn, secondHalo, correctForK) |
| subroutine | bcextrap (nn, secondHalo, correctForK) |
| subroutine | prhosubsonicinlet (ww, pp, correctForK) |
| subroutine | computeetot (ww, pp, correctForK) |
| subroutine | extrapolate2ndhalo (correctForK) |
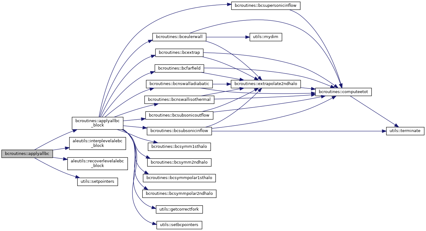
| subroutine bcroutines::applyallbc | ( | logical, intent(in) | secondHalo | ) |
Definition at line 15 of file BCRoutines.F90.
References applyallbc_block(), iteration::currentlevel, aleutils::interplevelalebc_block(), inputtimespectral::ntimeintervalsspectral, aleutils::recoverlevelalebc_block(), and utils::setpointers().
Referenced by anksolver::ankstep(), anksolver::ankturbsolveksp(), smoothers::executedadistep(), smoothers::executerkstage(), initializeflow::initdepvarandhalos(), smoothers::rungekuttasmoother(), solvers::solverunsteadyexplicitrk(), multigrid::transfertocoarsegrid(), and multigrid::transfertofinegrid().


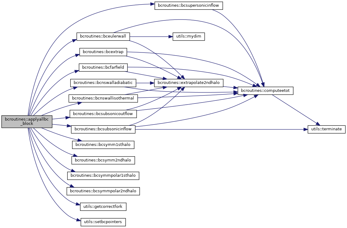
| subroutine bcroutines::applyallbc_block | ( | logical, intent(in) | secondHalo | ) |
Definition at line 57 of file BCRoutines.F90.
References blockpointers::aa, bceulerwall(), bcextrap(), bcfarfield(), bcnswalladiabatic(), bcnswallisothermal(), bcsubsonicinflow(), bcsubsonicoutflow(), bcsupersonicinflow(), bcsymm1sthalo(), bcsymm2ndhalo(), bcsymmpolar1sthalo(), bcsymmpolar2ndhalo(), blockpointers::bctype, blockpointers::bmti1, blockpointers::bmti2, blockpointers::bmtj1, blockpointers::bmtj2, blockpointers::bmtk1, blockpointers::bmtk2, blockpointers::d2wall, blockpointers::dw, constants::eulerwall, constants::extrap, constants::farfield, blockpointers::fw, blockpointers::gamma, utils::getcorrectfork(), blockpointers::il, blockpointers::jl, blockpointers::kl, constants::massbleedoutflow, blockpointers::nbocos, constants::nswalladiabatic, constants::nswallisothermal, blockpointers::nviscbocos, blockpointers::p, blockpointers::rev, blockpointers::rlv, blockpointers::s, blockpointers::scratch, blockpointers::sectionid, utils::setbcpointers(), blockpointers::sfacei, blockpointers::sfacej, blockpointers::sfacek, blockpointers::si, blockpointers::sj, blockpointers::sk, constants::subsonicinflow, constants::subsonicoutflow, constants::supersonicinflow, constants::supersonicoutflow, constants::symm, constants::symmpolar, blockpointers::vol, blockpointers::volold, blockpointers::w, blockpointers::wold, and blockpointers::x.
Referenced by anksolver::ankstep(), anksolver::ankturbsolveksp(), applyallbc(), masterroutines::block_res_state(), blockette::blocketteres(), initializeflow::infchangecorrection(), masterroutines::master(), masterroutines::master_b(), and masterroutines::master_state_b().


| subroutine bcroutines::bceulerwall | ( | integer(kind=inttype), intent(in) | nn, |
| logical, intent(in) | secondHalo, | ||
| logical, intent(in) | correctForK | ||
| ) |
Definition at line 1063 of file BCRoutines.F90.
References blockpointers::addgridvelocities, computeetot(), constants::constantpressure, iteration::currentlevel, flowvarrefstate::eddymodel, inputdiscretization::eulerwallbctreatment, extrapolate2ndhalo(), iteration::groundlevel, bcpointers::iend, constants::irho, bcpointers::isize, bcpointers::istart, constants::ivx, constants::ivy, constants::ivz, bcpointers::jend, bcpointers::jsize, bcpointers::jstart, constants::linextrapolpressure, utils::mydim(), constants::normalmomentum, constants::one, bcpointers::pp0, bcpointers::pp1, bcpointers::pp2, bcpointers::pp3, bcpointers::rev0, bcpointers::rev1, bcpointers::rev2, flowvarrefstate::rgas, bcpointers::rlv0, bcpointers::rlv1, bcpointers::rlv2, bcpointers::ss, bcpointers::ssi, bcpointers::ssj, bcpointers::ssk, constants::two, flowvarrefstate::viscous, bcpointers::ww0, bcpointers::ww1, bcpointers::ww2, and constants::zero.
Referenced by applyallbc_block().


| subroutine bcroutines::bcextrap | ( | integer(kind=inttype), intent(in) | nn, |
| logical, intent(in) | secondHalo, | ||
| logical, intent(in) | correctForK | ||
| ) |
Definition at line 1479 of file BCRoutines.F90.
References blockpointers::bctype, computeetot(), constants::constantextrapol, flowvarrefstate::eddymodel, extrapolate2ndhalo(), constants::irho, bcpointers::isize, bcpointers::istart, constants::ivx, constants::ivy, constants::ivz, bcpointers::jsize, bcpointers::jstart, constants::linextrapol, constants::one, inputdiscretization::outflowtreatment, bcpointers::pp1, bcpointers::pp2, bcpointers::pp3, bcpointers::rev1, bcpointers::rev2, bcpointers::rlv1, bcpointers::rlv2, constants::supersonicoutflow, constants::two, flowvarrefstate::viscous, bcpointers::ww1, bcpointers::ww2, bcpointers::ww3, and constants::zero.
Referenced by applyallbc_block().


| subroutine bcroutines::bcfarfield | ( | integer(kind=inttype) | nn, |
| logical, intent(in) | secondHalo, | ||
| logical, intent(in) | correctForK | ||
| ) |
Definition at line 1282 of file BCRoutines.F90.
References computeetot(), flowvarrefstate::eddymodel, extrapolate2ndhalo(), constants::fourth, bcpointers::gamma2, flowvarrefstate::gammainf, constants::half, constants::irho, bcpointers::isize, bcpointers::istart, constants::ivx, constants::ivy, constants::ivz, bcpointers::jsize, bcpointers::jstart, constants::one, flowvarrefstate::pinfcorr, bcpointers::pp0, bcpointers::pp1, bcpointers::pp2, bcpointers::rev0, bcpointers::rev1, bcpointers::rev2, bcpointers::rlv0, bcpointers::rlv1, bcpointers::rlv2, constants::two, flowvarrefstate::viscous, flowvarrefstate::winf, bcpointers::ww0, bcpointers::ww1, bcpointers::ww2, and constants::zero.
Referenced by applyallbc_block().


| subroutine bcroutines::bcnswalladiabatic | ( | integer(kind=inttype), intent(in) | nn, |
| logical, intent(in) | secondHalo, | ||
| logical, intent(in) | correctForK | ||
| ) |
Definition at line 489 of file BCRoutines.F90.
References computeetot(), constants::constantpressure, iteration::currentlevel, flowvarrefstate::eddymodel, extrapolate2ndhalo(), constants::four, iteration::groundlevel, constants::irho, bcpointers::isize, bcpointers::istart, constants::itu1, constants::ivx, constants::ivy, constants::ivz, bcpointers::jsize, bcpointers::jstart, bcpointers::pp0, bcpointers::pp1, bcpointers::pp2, bcpointers::pp3, bcpointers::rev0, bcpointers::rev1, bcpointers::rev2, bcpointers::rlv0, bcpointers::rlv1, bcpointers::rlv2, constants::third, constants::two, flowvarrefstate::viscous, inputdiscretization::viscwallbctreatment, bcpointers::ww0, bcpointers::ww1, bcpointers::ww2, and constants::zero.
Referenced by applyallbc_block().


| subroutine bcroutines::bcnswallisothermal | ( | integer(kind=inttype), intent(in) | nn, |
| logical, intent(in) | secondHalo, | ||
| logical, intent(in) | correctForK | ||
| ) |
Definition at line 579 of file BCRoutines.F90.
References computeetot(), constants::constantpressure, iteration::currentlevel, flowvarrefstate::eddymodel, extrapolate2ndhalo(), constants::four, iteration::groundlevel, constants::half, constants::irho, bcpointers::isize, bcpointers::istart, constants::itu1, constants::ivx, constants::ivy, constants::ivz, bcpointers::jsize, bcpointers::jstart, bcpointers::pp0, bcpointers::pp1, bcpointers::pp2, bcpointers::pp3, bcpointers::rev0, bcpointers::rev1, bcpointers::rev2, flowvarrefstate::rgas, bcpointers::rlv0, bcpointers::rlv1, bcpointers::rlv2, constants::third, constants::two, flowvarrefstate::viscous, inputdiscretization::viscwallbctreatment, bcpointers::ww0, bcpointers::ww1, bcpointers::ww2, and constants::zero.
Referenced by applyallbc_block().


| subroutine bcroutines::bcsubsonicinflow | ( | integer(kind=inttype), intent(in) | nn, |
| logical, intent(in) | secondHalo, | ||
| logical, intent(in) | correctForK | ||
| ) |
Definition at line 804 of file BCRoutines.F90.
References computeetot(), constants::cpconstant, inputphysics::cpmodel, constants::cptempcurvefits, flowvarrefstate::eddymodel, extrapolate2ndhalo(), constants::four, bcpointers::gamma2, inputphysics::gammaconstant, constants::half, inputdiscretization::hscalinginlet, constants::irho, constants::irhoe, bcpointers::isize, bcpointers::istart, constants::itu1, constants::ivx, constants::ivy, constants::ivz, bcpointers::jsize, bcpointers::jstart, constants::massflow, constants::one, bcpointers::pp0, bcpointers::pp1, bcpointers::pp2, bcpointers::rev0, bcpointers::rev1, bcpointers::rev2, flowvarrefstate::rgas, bcpointers::rlv0, bcpointers::rlv1, bcpointers::rlv2, utils::terminate(), constants::third, constants::totalconditions, constants::two, flowvarrefstate::viscous, bcpointers::ww0, bcpointers::ww1, bcpointers::ww2, and constants::zero.
Referenced by applyallbc_block().


| subroutine bcroutines::bcsubsonicoutflow | ( | integer(kind=inttype), intent(in) | nn, |
| logical, intent(in) | secondHalo, | ||
| logical, intent(in) | correctForK | ||
| ) |
Definition at line 693 of file BCRoutines.F90.
References computeetot(), flowvarrefstate::eddymodel, extrapolate2ndhalo(), bcpointers::gamma2, constants::irho, bcpointers::isize, bcpointers::istart, constants::itu1, constants::ivx, constants::ivy, constants::ivz, bcpointers::jsize, bcpointers::jstart, constants::one, bcpointers::pp0, bcpointers::pp1, bcpointers::pp2, bcpointers::rev0, bcpointers::rev1, bcpointers::rev2, bcpointers::rlv0, bcpointers::rlv1, bcpointers::rlv2, constants::third, constants::two, flowvarrefstate::viscous, bcpointers::ww0, bcpointers::ww1, and bcpointers::ww2.
Referenced by applyallbc_block().


| subroutine bcroutines::bcsupersonicinflow | ( | integer(kind=inttype), intent(in) | nn, |
| logical, intent(in) | secondHalo, | ||
| logical, intent(in) | correctForK | ||
| ) |
Definition at line 1411 of file BCRoutines.F90.
References computeetot(), flowvarrefstate::eddymodel, constants::irho, bcpointers::isize, bcpointers::istart, constants::ivx, constants::ivy, constants::ivz, bcpointers::jsize, bcpointers::jstart, bcpointers::pp0, bcpointers::pp1, bcpointers::rev0, bcpointers::rev1, bcpointers::rev2, bcpointers::rlv0, bcpointers::rlv1, bcpointers::rlv2, flowvarrefstate::viscous, bcpointers::ww0, and bcpointers::ww1.
Referenced by applyallbc_block().


| subroutine bcroutines::bcsymm1sthalo | ( | integer(kind=inttype), intent(in) | nn | ) |
Definition at line 223 of file BCRoutines.F90.
References flowvarrefstate::eddymodel, bcpointers::gamma1, bcpointers::gamma2, constants::irho, constants::irhoe, bcpointers::isize, bcpointers::istart, constants::ivx, constants::ivy, constants::ivz, bcpointers::jsize, bcpointers::jstart, bcpointers::pp1, bcpointers::pp2, bcpointers::rev1, bcpointers::rev2, bcpointers::rlv1, bcpointers::rlv2, constants::two, flowvarrefstate::viscous, bcpointers::ww1, and bcpointers::ww2.
Referenced by applyallbc_block().

| subroutine bcroutines::bcsymm2ndhalo | ( | integer(kind=inttype), intent(in) | nn | ) |
Definition at line 282 of file BCRoutines.F90.
References flowvarrefstate::eddymodel, bcpointers::gamma0, bcpointers::gamma3, constants::irho, constants::irhoe, bcpointers::isize, bcpointers::istart, constants::ivx, constants::ivy, constants::ivz, bcpointers::jsize, bcpointers::jstart, bcpointers::pp0, bcpointers::pp3, bcpointers::rev0, bcpointers::rev3, bcpointers::rlv0, bcpointers::rlv3, constants::two, flowvarrefstate::viscous, bcpointers::ww0, and bcpointers::ww3.
Referenced by applyallbc_block().

| subroutine bcroutines::bcsymmpolar1sthalo | ( | integer(kind=inttype), intent(in) | nn | ) |
Definition at line 332 of file BCRoutines.F90.
References flowvarrefstate::eddymodel, constants::irho, constants::irhoe, bcpointers::isize, bcpointers::istart, constants::ivx, constants::ivy, constants::ivz, bcpointers::jsize, bcpointers::jstart, constants::one, bcpointers::pp1, bcpointers::pp2, bcpointers::rev1, bcpointers::rev2, bcpointers::rlv1, bcpointers::rlv2, constants::two, flowvarrefstate::viscous, bcpointers::ww1, bcpointers::ww2, and bcpointers::xx.
Referenced by applyallbc_block().

| subroutine bcroutines::bcsymmpolar2ndhalo | ( | integer(kind=inttype), intent(in) | nn | ) |
Definition at line 411 of file BCRoutines.F90.
References flowvarrefstate::eddymodel, constants::irho, constants::irhoe, bcpointers::isize, bcpointers::istart, constants::ivx, constants::ivy, constants::ivz, bcpointers::jsize, bcpointers::jstart, constants::one, bcpointers::pp0, bcpointers::pp3, bcpointers::rev0, bcpointers::rev3, bcpointers::rlv0, bcpointers::rlv3, constants::two, flowvarrefstate::viscous, bcpointers::ww0, bcpointers::ww3, and bcpointers::xx.
Referenced by applyallbc_block().

| subroutine bcroutines::computeetot | ( | real(kind=realtype), dimension(:, :, :) | ww, |
| real(kind=realtype), dimension(:, :) | pp, | ||
| logical | correctForK | ||
| ) |
Definition at line 1816 of file BCRoutines.F90.
References constants::cpconstant, inputphysics::cpmodel, constants::cptempcurvefits, constants::five, inputphysics::gammaconstant, constants::half, constants::irho, constants::irhoe, bcpointers::isize, bcpointers::istart, constants::itu1, constants::ivx, constants::ivy, constants::ivz, bcpointers::jsize, bcpointers::jstart, constants::one, utils::terminate(), and constants::third.
Referenced by bceulerwall(), bcextrap(), bcfarfield(), bcnswalladiabatic(), bcnswallisothermal(), bcsubsonicinflow(), bcsubsonicoutflow(), bcsupersonicinflow(), and extrapolate2ndhalo().


| subroutine bcroutines::extrapolate2ndhalo | ( | logical, intent(in) | correctForK | ) |
Definition at line 1870 of file BCRoutines.F90.
References computeetot(), flowvarrefstate::eddymodel, constants::irho, bcpointers::isize, bcpointers::istart, constants::ivx, constants::ivy, constants::ivz, bcpointers::jsize, bcpointers::jstart, bcpointers::pp0, bcpointers::pp1, bcpointers::pp2, bcpointers::rev0, bcpointers::rev1, bcpointers::rev2, bcpointers::rlv0, bcpointers::rlv1, bcpointers::rlv2, constants::two, flowvarrefstate::viscous, bcpointers::ww0, bcpointers::ww1, and bcpointers::ww2.
Referenced by bceulerwall(), bcextrap(), bcfarfield(), bcnswalladiabatic(), bcnswallisothermal(), bcsubsonicinflow(), and bcsubsonicoutflow().


| subroutine bcroutines::prhosubsonicinlet | ( | real(kind=realtype), dimension(:, :, :) | ww, |
| real(kind=realtype), dimension(:, :) | pp, | ||
| logical, intent(in) | correctForK | ||
| ) |
Definition at line 1572 of file BCRoutines.F90.
References constants::cpconstant, inputphysics::cpmodel, cpcurvefits::cpnparts, cportintegrant(), constants::cptempcurvefits, cpcurvefits::cptempfit, cpcurvefits::cptrange, cpcurvefits::cv0, cpcurvefits::cvn, inputphysics::gammaconstant, constants::irho, constants::irhoe, bcpointers::isize, bcpointers::istart, constants::itu1, bcpointers::jsize, bcpointers::jstart, constants::one, flowvarrefstate::rgas, constants::third, flowvarrefstate::tref, and constants::two.
