|
ADflow
v1.0
ADflow is a finite volume RANS solver tailored for gradient-based aerodynamic design optimization.
|
Functions/Subroutines | |
| subroutine | setupanksolver |
| subroutine | formjacobianank |
| subroutine | computetimestepmat (usePC) |
| subroutine | computetimestepblock (i, j, k, timeStepBlock) |
| subroutine | formjacobianankturb |
| subroutine | formfunction_mf (ctx, inVec, rVec, ierr) |
| subroutine | formfunction_mf_turb (ctx, inVec, rVec, ierr) |
| subroutine | computeunsteadyresank (omega) |
| subroutine | computeunsteadyresankturb (omega) |
| subroutine | destroyanksolver |
| subroutine | setwvecank (wVec, lStart, lEnd) |
| subroutine | setrvecank (rVec) |
| subroutine | setrvecankturb (rVecTurb) |
| subroutine | setwank (wVec, lStart, lEnd) |
| subroutine | physicalitycheckank (lambdaP) |
| subroutine | physicalitycheckankturb (lambdaP) |
| subroutine | ankturbsolveksp |
| subroutine | ankstep (firstCall) |
Variables | |
| logical | useanksolver |
| integer(kind=inttype) | ank_jacobianlag |
| integer(kind=inttype) | ank_subspace |
| integer(kind=inttype) | ank_maxiter |
| integer(kind=inttype) | ank_asmoverlap |
| integer(kind=inttype) | ank_asmoverlapcoarse |
| integer(kind=inttype) | ank_ilufill |
| integer(kind=inttype) | ank_ilufillcoarse |
| integer(kind=inttype) | ank_innerpreconits |
| integer(kind=inttype) | ank_innerpreconitscoarse |
| integer(kind=inttype) | ank_outerpreconits |
| integer(kind=inttype) | ank_amglevels |
| integer(kind=inttype) | ank_amgnsmooth |
| character(len=maxstringlen) | ank_precondtype |
| real(kind=realtype) | ank_rtol |
| real(kind=realtype) | ank_atol_buffer |
| real(kind=realtype) | ank_linresmax |
| real(kind=realtype) | ank_switchtol |
| real(kind=realtype) | ank_divtol = 10 |
| logical | ank_useturbdadi |
| logical | ank_useapproxsa |
| real(kind=realtype) | ank_turbcflscale |
| logical | ank_usefullvisc |
| logical | ank_adpc |
| logical | ank_turbdebug |
| logical | ank_usematrixfree |
| character(len=maxstringlen) | ank_chartimesteptype |
| integer(kind=inttype) | ank_nsubiterturb |
| real(kind=realtype) | ank_cfl |
| real(kind=realtype) | ank_cfl0 |
| real(kind=realtype) | ank_cfllimit |
| real(kind=realtype) | ank_cflfactor |
| real(kind=realtype) | ank_cflcutback |
| real(kind=realtype) | ank_cflmin0 |
| real(kind=realtype) | ank_cflmin |
| real(kind=realtype) | ank_cflminbase |
| real(kind=realtype) | ank_cflexponent |
| real(kind=realtype) | ank_stepmin |
| real(kind=realtype) | ank_stepfactor |
| real(kind=realtype) | ank_constcflstep |
| real(kind=realtype) | ank_secondordswitchtol |
| real(kind=realtype) | ank_coupledswitchtol |
| real(kind=realtype) | ank_physlstol |
| real(kind=realtype) | ank_unstdylstol |
| real(kind=realtype) | ank_pcupdatetol |
| real(kind=realtype) | ank_pcupdatetol2 |
| real(kind=realtype) | ank_pcupdatecutoff |
| real(kind=realtype) | lambda |
| logical | ank_solversetup = .False. |
| logical | ank_cflreset |
| integer(kind=inttype) | ank_iter |
| integer(kind=inttype) | nstate |
| real(kind=alwaysrealtype) | totalr_old |
| real(kind=alwaysrealtype) | totalr_pcupdate |
| real(kind=alwaysrealtype) | rtollast |
| real(kind=alwaysrealtype) | linresold |
| logical | ank_usedissapprox |
| logical | ank_coupled = .False. |
| logical | ank_turbsetup = .False. |
| integer(kind=inttype) | ank_iterturb |
| integer(kind=inttype) | nstateturb |
| real(kind=realtype) | lambdaturb |
| real(kind=realtype) | ank_physlstolturb |
| real(kind=alwaysrealtype) | linresoldturb |
| subroutine anksolver::ankstep | ( | logical, intent(in) | firstCall | ) |
Definition at line 3629 of file NKSolvers.F90.
References ank_atol_buffer, ank_cfl, ank_cfl0, ank_cflcutback, ank_cflexponent, ank_cflfactor, ank_cfllimit, ank_cflmin, ank_cflmin0, ank_cflminbase, ank_cflreset, ank_constcflstep, ank_coupled, ank_coupledswitchtol, ank_iter, ank_iterturb, ank_jacobianlag, ank_linresmax, ank_maxiter, ank_pcupdatecutoff, ank_pcupdatetol, ank_pcupdatetol2, ank_rtol, ank_secondordswitchtol, ank_stepfactor, ank_stepmin, ank_unstdylstol, ank_useapproxsa, ank_usedissapprox, ank_useturbdadi, ankturbsolveksp(), bcroutines::applyallbc(), bcroutines::applyallbc_block(), inputdiscretization::approxsa, iteration::approxtotalits, blockette::blocketteres(), turbutils::computeeddyviscosity(), flowutils::computelamviscosity(), computetimestepmat(), computeunsteadyresank(), solverutils::computeutau(), iteration::currentlevel, destroyanksolver(), utils::echk(), inputphysics::equations, constants::firstorder, formfunction_mf(), formjacobianank(), blockpointers::gamma, nksolver::getewtol(), blockpointers::ib, iteration::itertype, blockpointers::jb, blockpointers::kb, flowvarrefstate::kpresent, inputiteration::l2conv, lambda, lambdaturb, iteration::linresmonitor, linresold, linresoldturb, inputdiscretization::lumpeddiss, nstate, flowvarrefstate::nt1, flowvarrefstate::nt2, inputtimespectral::ntimeintervalsspectral, flowvarrefstate::nw, flowvarrefstate::nwf, inputdiscretization::orderturb, oversetdata::oversetpresent, blockpointers::p, physicalitycheckank(), flowvarrefstate::pinfcorr, constants::ransequations, adjointutils::referenceshocksensor(), rtollast, utils::setpointers(), nksolver::setrvec(), setrvecank(), setrvecankturb(), initializeflow::setuniformflow(), setupanksolver(), setwank(), setwvecank(), blockpointers::shocksensor, iteration::stepmonitor, iteration::totalr, iteration::totalr0, totalr_old, totalr_pcupdate, turbapi::turbsolveddadi(), blockpointers::w, haloexchange::whalo2(), and constants::zero.
Referenced by solvers::solvestate().


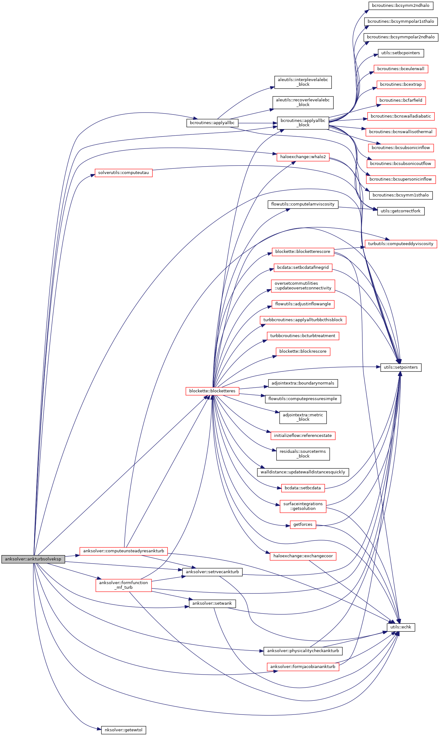
| subroutine anksolver::ankturbsolveksp |
Definition at line 3337 of file NKSolvers.F90.
References ank_cfl, ank_cflmin, ank_iterturb, ank_jacobianlag, ank_maxiter, ank_nsubiterturb, ank_rtol, ank_secondordswitchtol, ank_stepfactor, ank_turbdebug, ank_unstdylstol, ank_useapproxsa, bcroutines::applyallbc(), bcroutines::applyallbc_block(), inputdiscretization::approxsa, iteration::approxtotalits, blockette::blocketteres(), computeunsteadyresankturb(), solverutils::computeutau(), iteration::currentlevel, utils::echk(), constants::firstorder, formfunction_mf_turb(), formjacobianankturb(), nksolver::getewtol(), flowvarrefstate::kpresent, inputiteration::l2conv, lambdaturb, linresoldturb, communication::myid, flowvarrefstate::nt1, flowvarrefstate::nt2, inputtimespectral::ntimeintervalsspectral, flowvarrefstate::nw, flowvarrefstate::nwf, inputdiscretization::orderturb, oversetdata::oversetpresent, physicalitycheckankturb(), flowvarrefstate::pinfcorr, rtollast, utils::setpointers(), setrvecankturb(), setwank(), iteration::totalr, iteration::totalr0, totalr_old, haloexchange::whalo2(), and constants::zero.
Referenced by ankstep().


| subroutine anksolver::computetimestepblock | ( | integer(kind=inttype), intent(in) | i, |
| integer(kind=inttype), intent(in) | j, | ||
| integer(kind=inttype), intent(in) | k, | ||
| real(kind=realtype), dimension(nstate, nstate), intent(out) | timeStepBlock | ||
| ) |
Definition at line 2116 of file NKSolvers.F90.
References blockpointers::aa, ank_cfl, ank_cfllimit, ank_chartimesteptype, ank_coupled, ank_turbcflscale, blockpointers::dtl, blockpointers::gamma, constants::irho, constants::irhoe, constants::ivx, constants::ivy, constants::ivz, inputphysics::mach, flowvarrefstate::nt1, constants::one, blockpointers::p, inputiteration::turbresscale, flowvarrefstate::viscous, blockpointers::volref, blockpointers::w, and constants::zero.
Referenced by computetimestepmat().

| subroutine anksolver::computetimestepmat | ( | logical, intent(in) | usePC | ) |
Definition at line 2041 of file NKSolvers.F90.
References ank_amglevels, ank_precondtype, amg::coarseindices, computetimestepblock(), utils::echk(), blockpointers::globalcell, blockpointers::il, blockpointers::jl, blockpointers::kl, inputtimespectral::ntimeintervalsspectral, utils::setpointers(), and inputiteration::turbresscale.
Referenced by ankstep().


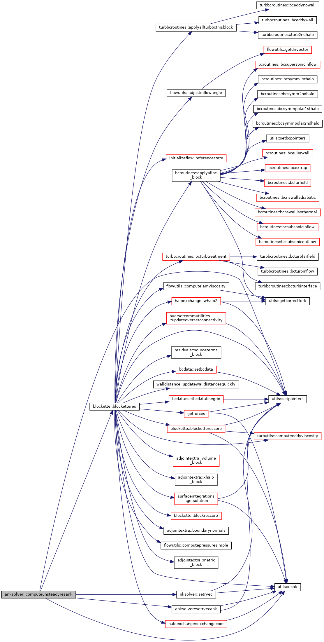
| subroutine anksolver::computeunsteadyresank | ( | real(kind=realtype), intent(in) | omega | ) |
Definition at line 2614 of file NKSolvers.F90.
References ank_coupled, blockette::blocketteres(), blockpointers::dtl, blockpointers::dw, utils::echk(), blockpointers::il, blockpointers::jl, blockpointers::kl, flowvarrefstate::nt1, flowvarrefstate::nt2, inputtimespectral::ntimeintervalsspectral, flowvarrefstate::nwf, utils::setpointers(), nksolver::setrvec(), setrvecank(), inputiteration::turbresscale, blockpointers::volref, and blockpointers::w.
Referenced by ankstep().


| subroutine anksolver::computeunsteadyresankturb | ( | real(kind=realtype), intent(in) | omega | ) |
Definition at line 2699 of file NKSolvers.F90.
References ank_cfl, ank_turbcflscale, blockette::blocketteres(), blockpointers::dtl, blockpointers::dw, utils::echk(), blockpointers::il, blockpointers::jl, blockpointers::kl, flowvarrefstate::nt1, flowvarrefstate::nt2, inputtimespectral::ntimeintervalsspectral, flowvarrefstate::nwf, constants::one, utils::setpointers(), nksolver::setrvec(), setrvecankturb(), inputiteration::turbresscale, blockpointers::volref, and blockpointers::w.
Referenced by ankturbsolveksp().


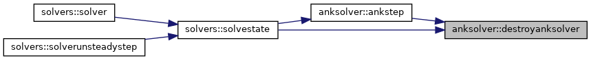
| subroutine anksolver::destroyanksolver |
Definition at line 2788 of file NKSolvers.F90.
References ank_solversetup, ank_turbsetup, amg::destroyamg(), and utils::echk().
Referenced by ankstep(), and solvers::solvestate().


| subroutine anksolver::formfunction_mf | ( | ctx, | |
| inVec, | |||
| rVec, | |||
| integer(kind=inttype) | ierr | ||
| ) |
Definition at line 2468 of file NKSolvers.F90.
References ank_coupled, ank_usedissapprox, ank_usefullvisc, blockette::blocketteres(), blockpointers::dtl, blockpointers::dw, utils::echk(), blockpointers::il, blockpointers::jl, blockpointers::kl, nstate, flowvarrefstate::nt1, flowvarrefstate::nt2, inputtimespectral::ntimeintervalsspectral, flowvarrefstate::nwf, utils::setpointers(), nksolver::setrvec(), setrvecank(), setwank(), inputiteration::turbresscale, and blockpointers::volref.
Referenced by ankstep(), and setupanksolver().


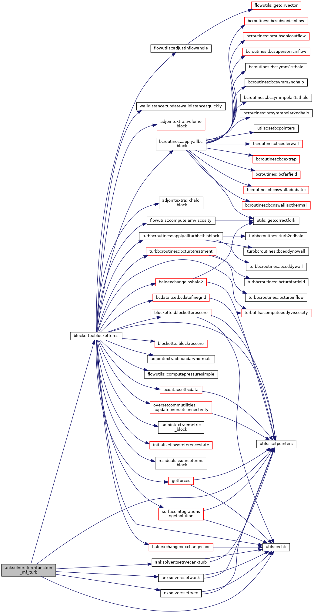
| subroutine anksolver::formfunction_mf_turb | ( | ctx, | |
| inVec, | |||
| rVec, | |||
| integer(kind=inttype) | ierr | ||
| ) |
Definition at line 2540 of file NKSolvers.F90.
References ank_cfl, ank_turbcflscale, blockette::blocketteres(), blockpointers::dtl, blockpointers::dw, utils::echk(), blockpointers::il, blockpointers::jl, blockpointers::kl, flowvarrefstate::nt1, flowvarrefstate::nt2, inputtimespectral::ntimeintervalsspectral, flowvarrefstate::nwf, constants::one, utils::setpointers(), nksolver::setrvec(), setrvecankturb(), setwank(), inputiteration::turbresscale, and blockpointers::volref.
Referenced by ankturbsolveksp(), and setupanksolver().


| subroutine anksolver::formjacobianank |
Definition at line 1935 of file NKSolvers.F90.
References ank_adpc, ank_amglevels, ank_asmoverlap, ank_asmoverlapcoarse, ank_coupled, ank_ilufill, ank_ilufillcoarse, ank_innerpreconits, ank_innerpreconitscoarse, ank_maxiter, ank_outerpreconits, ank_precondtype, ank_secondordswitchtol, ank_subspace, amg::applyshellpc(), inputdiscretization::approxsa, amg::coarseindices, amg::destroyshellpc(), blockpointers::dtl, blockpointers::dw, utils::echk(), blockpointers::globalcell, blockpointers::iblank, blockpointers::il, blockpointers::jl, blockpointers::kl, flowvarrefstate::nt1, flowvarrefstate::nt2, inputtimespectral::ntimeintervalsspectral, flowvarrefstate::nw, flowvarrefstate::nwf, constants::one, utils::setpointers(), amg::setupshellpc(), adjointutils::setupstandardksp(), adjointutils::setupstandardmultigrid(), adjointutils::setupstateresidualmatrix(), iteration::totalr, iteration::totalr0, inputiteration::turbresscale, inputadjoint::viscpc, blockpointers::volref, and blockpointers::w.
Referenced by ankstep().


| subroutine anksolver::formjacobianankturb |
Definition at line 2331 of file NKSolvers.F90.
References ank_adpc, ank_asmoverlap, ank_cfl, ank_ilufill, ank_innerpreconits, ank_maxiter, ank_secondordswitchtol, ank_subspace, ank_turbcflscale, inputdiscretization::approxsa, blockpointers::dtl, blockpointers::dw, utils::echk(), blockpointers::globalcell, blockpointers::il, blockpointers::jl, blockpointers::kl, nstateturb, flowvarrefstate::nt1, flowvarrefstate::nt2, inputtimespectral::ntimeintervalsspectral, flowvarrefstate::nw, flowvarrefstate::nwf, constants::one, setblock(), utils::setpointers(), adjointutils::setupstandardksp(), adjointutils::setupstateresidualmatrix(), iteration::totalr, iteration::totalr0, inputiteration::turbresscale, inputadjoint::viscpc, blockpointers::volref, blockpointers::w, and constants::zero.
Referenced by ankturbsolveksp().


| subroutine anksolver::physicalitycheckank | ( | real(kind=realtype), intent(inout) | lambdaP | ) |
Definition at line 3013 of file NKSolvers.F90.
References communication::adflow_comm_world, ank_coupled, ank_physlstol, ank_physlstolturb, ank_stepfactor, ank_stepmin, utils::echk(), constants::eps, blockpointers::il, blockpointers::jl, blockpointers::kl, flowvarrefstate::nt1, flowvarrefstate::nt2, inputtimespectral::ntimeintervalsspectral, flowvarrefstate::nw, flowvarrefstate::nwf, constants::one, utils::setpointers(), and constants::zero.
Referenced by ankstep().


| subroutine anksolver::physicalitycheckankturb | ( | real(kind=realtype), intent(inout) | lambdaP | ) |
Definition at line 3212 of file NKSolvers.F90.
References communication::adflow_comm_world, ank_physlstolturb, ank_stepfactor, ank_stepmin, utils::echk(), constants::eps, blockpointers::il, blockpointers::jl, blockpointers::kl, flowvarrefstate::nt1, flowvarrefstate::nt2, inputtimespectral::ntimeintervalsspectral, flowvarrefstate::nw, flowvarrefstate::nwf, constants::one, utils::setpointers(), and constants::zero.
Referenced by ankturbsolveksp().


| subroutine anksolver::setrvecank | ( | rVec | ) |
Definition at line 2895 of file NKSolvers.F90.
References blockpointers::dw, utils::echk(), blockpointers::il, blockpointers::jl, blockpointers::kl, flowvarrefstate::nt1, flowvarrefstate::nt2, inputtimespectral::ntimeintervalsspectral, flowvarrefstate::nwf, constants::one, utils::setpointers(), inputiteration::turbresscale, and blockpointers::volref.
Referenced by ankstep(), computeunsteadyresank(), and formfunction_mf().


| subroutine anksolver::setrvecankturb | ( | rVecTurb | ) |
Definition at line 2935 of file NKSolvers.F90.
References blockpointers::dw, utils::echk(), blockpointers::il, blockpointers::jl, blockpointers::kl, flowvarrefstate::nt1, flowvarrefstate::nt2, inputtimespectral::ntimeintervalsspectral, constants::one, utils::setpointers(), inputiteration::turbresscale, and blockpointers::volref.
Referenced by ankstep(), ankturbsolveksp(), computeunsteadyresankturb(), and formfunction_mf_turb().


| subroutine anksolver::setupanksolver |
Definition at line 1717 of file NKSolvers.F90.
References communication::adflow_comm_world, ank_amglevels, ank_amgnsmooth, ank_coupled, ank_iter, ank_iterturb, ank_precondtype, ank_solversetup, ank_turbsetup, ank_usedissapprox, ank_usematrixfree, ank_useturbdadi, nksolver::destroynksolver(), utils::echk(), inputphysics::equations, stencils::euler_pc_stencil, formfunction_mf(), formfunction_mf_turb(), nksolver::linearresidualmonitor(), communication::myid, adjointutils::mymatcreate(), stencils::n_euler_pc, adjointvars::ncellslocal, nstate, nstateturb, flowvarrefstate::nt1, flowvarrefstate::nt2, inputtimespectral::ntimeintervalsspectral, flowvarrefstate::nw, flowvarrefstate::nwf, constants::ransequations, amg::setupamg(), adjointutils::statepreallocation(), inputiteration::uselinresmonitor, and flowvarrefstate::viscous.
Referenced by ankstep().


| subroutine anksolver::setwank | ( | wVec, | |
| integer(kind=inttype), intent(in) | lStart, | ||
| integer(kind=inttype), intent(in) | lEnd | ||
| ) |
Definition at line 2975 of file NKSolvers.F90.
References utils::echk(), blockpointers::il, blockpointers::jl, blockpointers::kl, inputtimespectral::ntimeintervalsspectral, utils::setpointers(), blockpointers::vol, and blockpointers::w.
Referenced by ankstep(), ankturbsolveksp(), formfunction_mf(), and formfunction_mf_turb().


| subroutine anksolver::setwvecank | ( | wVec, | |
| integer(kind=inttype), intent(in) | lStart, | ||
| integer(kind=inttype), intent(in) | lEnd | ||
| ) |
Definition at line 2856 of file NKSolvers.F90.
References utils::echk(), blockpointers::il, blockpointers::jl, blockpointers::kl, inputtimespectral::ntimeintervalsspectral, utils::setpointers(), and blockpointers::w.
Referenced by ankstep().


| logical anksolver::ank_adpc |
Definition at line 1685 of file NKSolvers.F90.
Referenced by formjacobianank(), and formjacobianankturb().
| integer(kind=inttype) anksolver::ank_amglevels |
Definition at line 1673 of file NKSolvers.F90.
Referenced by computetimestepmat(), formjacobianank(), and setupanksolver().
| integer(kind=inttype) anksolver::ank_amgnsmooth |
Definition at line 1674 of file NKSolvers.F90.
Referenced by setupanksolver().
| integer(kind=inttype) anksolver::ank_asmoverlap |
Definition at line 1666 of file NKSolvers.F90.
Referenced by formjacobianank(), and formjacobianankturb().
| integer(kind=inttype) anksolver::ank_asmoverlapcoarse |
Definition at line 1667 of file NKSolvers.F90.
Referenced by formjacobianank().
| real(kind=realtype) anksolver::ank_atol_buffer |
Definition at line 1677 of file NKSolvers.F90.
Referenced by ankstep().
| real(kind=realtype) anksolver::ank_cfl |
Definition at line 1692 of file NKSolvers.F90.
Referenced by ankstep(), ankturbsolveksp(), computetimestepblock(), computeunsteadyresankturb(), formfunction_mf_turb(), formjacobianankturb(), and solvers::solvestate().
| real(kind=realtype) anksolver::ank_cfl0 |
Definition at line 1692 of file NKSolvers.F90.
Referenced by ankstep().
| real(kind=realtype) anksolver::ank_cflcutback |
Definition at line 1692 of file NKSolvers.F90.
Referenced by ankstep().
| real(kind=realtype) anksolver::ank_cflexponent |
Definition at line 1693 of file NKSolvers.F90.
Referenced by ankstep().
| real(kind=realtype) anksolver::ank_cflfactor |
Definition at line 1692 of file NKSolvers.F90.
Referenced by ankstep().
| real(kind=realtype) anksolver::ank_cfllimit |
Definition at line 1692 of file NKSolvers.F90.
Referenced by ankstep(), and computetimestepblock().
| real(kind=realtype) anksolver::ank_cflmin |
Definition at line 1693 of file NKSolvers.F90.
Referenced by ankstep(), and ankturbsolveksp().
| real(kind=realtype) anksolver::ank_cflmin0 |
Definition at line 1693 of file NKSolvers.F90.
Referenced by ankstep().
| real(kind=realtype) anksolver::ank_cflminbase |
Definition at line 1693 of file NKSolvers.F90.
Referenced by ankstep().
| logical anksolver::ank_cflreset |
Definition at line 1701 of file NKSolvers.F90.
Referenced by ankstep().
| character(len=maxstringlen) anksolver::ank_chartimesteptype |
Definition at line 1688 of file NKSolvers.F90.
Referenced by computetimestepblock().
| real(kind=realtype) anksolver::ank_constcflstep |
Definition at line 1694 of file NKSolvers.F90.
Referenced by ankstep().
| logical anksolver::ank_coupled = .False. |
Definition at line 1709 of file NKSolvers.F90.
Referenced by ankstep(), computetimestepblock(), computeunsteadyresank(), formfunction_mf(), formjacobianank(), physicalitycheckank(), and setupanksolver().
| real(kind=realtype) anksolver::ank_coupledswitchtol |
Definition at line 1695 of file NKSolvers.F90.
Referenced by ankstep().
| real(kind=realtype) anksolver::ank_divtol = 10 |
Definition at line 1680 of file NKSolvers.F90.
| integer(kind=inttype) anksolver::ank_ilufill |
Definition at line 1668 of file NKSolvers.F90.
Referenced by formjacobianank(), and formjacobianankturb().
| integer(kind=inttype) anksolver::ank_ilufillcoarse |
Definition at line 1669 of file NKSolvers.F90.
Referenced by formjacobianank().
| integer(kind=inttype) anksolver::ank_innerpreconits |
Definition at line 1670 of file NKSolvers.F90.
Referenced by formjacobianank(), and formjacobianankturb().
| integer(kind=inttype) anksolver::ank_innerpreconitscoarse |
Definition at line 1671 of file NKSolvers.F90.
Referenced by formjacobianank().
| integer(kind=inttype) anksolver::ank_iter |
Definition at line 1702 of file NKSolvers.F90.
Referenced by ankstep(), and setupanksolver().
| integer(kind=inttype) anksolver::ank_iterturb |
Definition at line 1711 of file NKSolvers.F90.
Referenced by ankstep(), ankturbsolveksp(), and setupanksolver().
| integer(kind=inttype) anksolver::ank_jacobianlag |
Definition at line 1663 of file NKSolvers.F90.
Referenced by ankstep(), and ankturbsolveksp().
| real(kind=realtype) anksolver::ank_linresmax |
Definition at line 1678 of file NKSolvers.F90.
Referenced by ankstep().
| integer(kind=inttype) anksolver::ank_maxiter |
Definition at line 1665 of file NKSolvers.F90.
Referenced by ankstep(), ankturbsolveksp(), formjacobianank(), and formjacobianankturb().
| integer(kind=inttype) anksolver::ank_nsubiterturb |
Definition at line 1689 of file NKSolvers.F90.
Referenced by ankturbsolveksp().
| integer(kind=inttype) anksolver::ank_outerpreconits |
Definition at line 1672 of file NKSolvers.F90.
Referenced by formjacobianank().
| real(kind=realtype) anksolver::ank_pcupdatecutoff |
Definition at line 1698 of file NKSolvers.F90.
Referenced by ankstep().
| real(kind=realtype) anksolver::ank_pcupdatetol |
Definition at line 1697 of file NKSolvers.F90.
Referenced by ankstep().
| real(kind=realtype) anksolver::ank_pcupdatetol2 |
Definition at line 1697 of file NKSolvers.F90.
Referenced by ankstep().
| real(kind=realtype) anksolver::ank_physlstol |
Definition at line 1696 of file NKSolvers.F90.
Referenced by physicalitycheckank().
| real(kind=realtype) anksolver::ank_physlstolturb |
Definition at line 1712 of file NKSolvers.F90.
Referenced by physicalitycheckank(), and physicalitycheckankturb().
| character(len=maxstringlen) anksolver::ank_precondtype |
Definition at line 1675 of file NKSolvers.F90.
Referenced by computetimestepmat(), formjacobianank(), and setupanksolver().
| real(kind=realtype) anksolver::ank_rtol |
Definition at line 1676 of file NKSolvers.F90.
Referenced by ankstep(), and ankturbsolveksp().
| real(kind=realtype) anksolver::ank_secondordswitchtol |
Definition at line 1695 of file NKSolvers.F90.
Referenced by ankstep(), ankturbsolveksp(), formjacobianank(), and formjacobianankturb().
| logical anksolver::ank_solversetup = .False. |
Definition at line 1700 of file NKSolvers.F90.
Referenced by destroyanksolver(), and setupanksolver().
| real(kind=realtype) anksolver::ank_stepfactor |
Definition at line 1694 of file NKSolvers.F90.
Referenced by ankstep(), ankturbsolveksp(), physicalitycheckank(), and physicalitycheckankturb().
| real(kind=realtype) anksolver::ank_stepmin |
Definition at line 1694 of file NKSolvers.F90.
Referenced by ankstep(), physicalitycheckank(), and physicalitycheckankturb().
| integer(kind=inttype) anksolver::ank_subspace |
Definition at line 1664 of file NKSolvers.F90.
Referenced by formjacobianank(), and formjacobianankturb().
| real(kind=realtype) anksolver::ank_switchtol |
Definition at line 1679 of file NKSolvers.F90.
Referenced by solvers::solvestate().
| real(kind=realtype) anksolver::ank_turbcflscale |
Definition at line 1683 of file NKSolvers.F90.
Referenced by computetimestepblock(), computeunsteadyresankturb(), formfunction_mf_turb(), and formjacobianankturb().
| logical anksolver::ank_turbdebug |
Definition at line 1686 of file NKSolvers.F90.
Referenced by ankturbsolveksp().
| logical anksolver::ank_turbsetup = .False. |
Definition at line 1710 of file NKSolvers.F90.
Referenced by destroyanksolver(), and setupanksolver().
| real(kind=realtype) anksolver::ank_unstdylstol |
Definition at line 1696 of file NKSolvers.F90.
Referenced by ankstep(), and ankturbsolveksp().
| logical anksolver::ank_useapproxsa |
Definition at line 1682 of file NKSolvers.F90.
Referenced by ankstep(), and ankturbsolveksp().
| logical anksolver::ank_usedissapprox |
Definition at line 1706 of file NKSolvers.F90.
Referenced by ankstep(), formfunction_mf(), and setupanksolver().
| logical anksolver::ank_usefullvisc |
Definition at line 1684 of file NKSolvers.F90.
Referenced by formfunction_mf().
| logical anksolver::ank_usematrixfree |
Definition at line 1687 of file NKSolvers.F90.
Referenced by setupanksolver().
| logical anksolver::ank_useturbdadi |
Definition at line 1681 of file NKSolvers.F90.
Referenced by ankstep(), and setupanksolver().
| real(kind=realtype) anksolver::lambda |
Definition at line 1699 of file NKSolvers.F90.
Referenced by ankstep().
| real(kind=realtype) anksolver::lambdaturb |
Definition at line 1712 of file NKSolvers.F90.
Referenced by ankstep(), and ankturbsolveksp().
| real(kind=alwaysrealtype) anksolver::linresold |
Definition at line 1705 of file NKSolvers.F90.
Referenced by ankstep().
| real(kind=alwaysrealtype) anksolver::linresoldturb |
Definition at line 1713 of file NKSolvers.F90.
Referenced by ankstep(), and ankturbsolveksp().
| integer(kind=inttype) anksolver::nstate |
Definition at line 1703 of file NKSolvers.F90.
Referenced by ankstep(), formfunction_mf(), and setupanksolver().
| integer(kind=inttype) anksolver::nstateturb |
Definition at line 1711 of file NKSolvers.F90.
Referenced by formjacobianankturb(), and setupanksolver().
| real(kind=alwaysrealtype) anksolver::rtollast |
Definition at line 1705 of file NKSolvers.F90.
Referenced by ankstep(), and ankturbsolveksp().
| real(kind=alwaysrealtype) anksolver::totalr_old |
Definition at line 1704 of file NKSolvers.F90.
Referenced by ankstep(), and ankturbsolveksp().
| real(kind=alwaysrealtype) anksolver::totalr_pcupdate |
Definition at line 1704 of file NKSolvers.F90.
Referenced by ankstep().
| logical anksolver::useanksolver |
Definition at line 1662 of file NKSolvers.F90.
Referenced by solvers::solvestate().