|
ADflow
v1.0
ADflow is a finite volume RANS solver tailored for gradient-based aerodynamic design optimization.
|
Functions/Subroutines | |
| character(len=n) function | char2str (charArray, n) |
| real(kind=realtype) function | tsbeta (degreePolBeta, coefPolBeta, degreeFourBeta, omegaFourBeta, cosCoefFourBeta, sinCoefFourBeta, t) |
| real(kind=realtype) function | tsbetadot (degreePolBeta, coefPolBeta, degreeFourBeta, omegaFourBeta, cosCoefFourBeta, sinCoefFourBeta, t) |
| real(kind=realtype) function | tsmach (degreePolMach, coefPolMach, degreeFourMach, omegaFourMach, cosCoefFourMach, sinCoefFourMach, t) |
| real(kind=realtype) function | tsmachdot (degreePolMach, coefPolMach, degreeFourMach, omegaFourMach, cosCoefFourMach, sinCoefFourMach, t) |
| real(kind=realtype) function | tsalpha (degreePolAlpha, coefPolAlpha, degreeFourAlpha, omegaFourAlpha, cosCoefFourAlpha, sinCoefFourAlpha, t) |
| real(kind=realtype) function | tsalphadot (degreePolAlpha, coefPolAlpha, degreeFourAlpha, omegaFourAlpha, cosCoefFourAlpha, sinCoefFourAlpha, t) |
| real(kind=realtype) function | derivativerigidrotangle (degreePolRot, coefPolRot, degreeFourRot, omegaFourRot, cosCoefFourRot, sinCoefFourRot, t) |
| real(kind=realtype) function | mydim (x, y) |
| logical function | getcorrectfork () |
| subroutine | terminate (routineName, errorMessage) |
| subroutine | rotmatrixrigidbody (tNew, tOld, rotationMatrix, rotationPoint) |
| real(kind=realtype) function | secondderivativerigidrotangle (degreePolRot, coefPolRot, degreeFourRot, omegaFourRot, cosCoefFourRot, sinCoefFourRot, t) |
| real(kind=realtype) function | rigidrotangle (degreePolRot, coefPolRot, degreeFourRot, omegaFourRot, cosCoefFourRot, sinCoefFourRot, t) |
| subroutine | setbcpointers (nn, spatialPointers) |
| subroutine | computerootbendingmoment (cf, cm, bendingMoment) |
| subroutine | computeleastsquaresregression (y, x, npts, m, b) |
| subroutine | computetsderivatives (force, moment, coef0, dcdalpha, dcdalphadot, dcdq, dcdqdot) |
| subroutine | getdirangle (freeStreamAxis, liftAxis, liftIndex, alpha, beta) |
| subroutine | stabilityderivativedriver |
| subroutine | setcoeftimeintegrator |
| real(kind=realtype) function | mynorm2 (x) |
| logical function | iswalltype (bType) |
| subroutine | cross_prod (a, b, c) |
| subroutine | siangle (angle, mult, trans) |
| subroutine | sidensity (mass, len, mult, trans) |
| subroutine | silen (len, mult, trans) |
| subroutine | sipressure (mass, len, time, mult, trans) |
| subroutine | sitemperature (temp, mult, trans) |
| subroutine | siturb (mass, len, time, temp, turbName, mult, trans) |
| subroutine | sivelocity (length, time, mult, trans) |
| subroutine | setbcpointers_d (nn, spatialpointers) |
| subroutine | maxeddyv (eddyvisMax) |
| subroutine | maxhdiffmach (hdiffMax, MachMax) |
| integer(kind=inttype) function | delta (val1, val2) |
| subroutine | nullifycgnsdompointers (nn) |
| subroutine | nullifyflowdompointers (nn, level, sps) |
| subroutine | reallocateinteger (intArray, newSize, oldSize, alwaysFreeMem) |
| subroutine | reallocatempioffsetkindinteger (intArray, newSize, oldSize, alwaysFreeMem) |
| subroutine | reallocateinteger2 (intArray, newSize1, newSize2, oldSize1, oldSize2, alwaysFreeMem) |
| subroutine | reallocatereal (realArray, newSize, oldSize, alwaysFreeMem) |
| subroutine | reallocatereal2 (realArray, newSize1, newSize2, oldSize1, oldSize2, alwaysFreeMem) |
| subroutine | setbuffersizes (level, sps, determine1to1Buf, determineOversetBuf) |
| subroutine | setpointers (nn, mm, ll) |
| subroutine | setpointers_b (nn, level, sps) |
| subroutine | setpointers_d (nn, level, sps) |
| subroutine | spectralinterpolcoef (nsps, t, alpScal, alpMat) |
| subroutine | deallocatetempmemory (resNeeded) |
| subroutine | allocatetempmemory (resNeeded) |
| subroutine | getliftdirfromsymmetry (liftDir) |
| subroutine | writeintromessage |
| subroutine | pointreduce (pts, N, tol, uniquePts, link, nUnique) |
| subroutine | releasememorypart1 |
| subroutine | deallocatecommtype (comm) |
| subroutine | deallocateinternalcommtype (comm) |
| subroutine | deallocderivativevalues (level) |
| subroutine | releasememorypart2 |
| subroutine | deallocateblock (nn, level, sps) |
| integer function | setcgnsrealtype () |
| subroutine | returnfail (routineName, errorMessage) |
| subroutine | echk (errorcode, file, line) |
| subroutine | converttolowercase (string) |
| logical function | eulerwallspresent () |
| subroutine | allocconvarrays (nIterTot) |
| subroutine | alloctimearrays (nTimeTot) |
| subroutine | getmonitorvariablenames (nvar, monitor_variables) |
| subroutine | getsolvertypearray (niter, nsps, type_array) |
| subroutine | convergenceheader |
| subroutine | sumresiduals (nn, mm) |
| subroutine | sumallresiduals (mm) |
| subroutine | unsteadyheader |
| subroutine | getcellcenters (level, n, xCen) |
| subroutine | getcellcgnsblockids (level, n, cellID) |
| subroutine | getncgnszones (nZones) |
| subroutine | getcgnszonename (i, zone) |
| subroutine | getrotmatrix (vec1, vec2, rotMat) |
| real(kind=realtype) function | norm2cplx (v) |
| subroutine utils::allocatetempmemory | ( | logical, intent(in) | resNeeded | ) |
Definition at line 3907 of file utils.F90.
References block::flowdoms, block::ndom, inputtimespectral::ntimeintervalsspectral, flowvarrefstate::nw, flowvarrefstate::nwf, communication::recvbuffer, communication::recvbuffersize, constants::rungekutta, communication::sendbuffer, communication::sendbuffersize, inputiteration::smoother, terminate(), and constants::zero.
Referenced by walldistance::computewalldistance(), and writesol().


| subroutine utils::allocconvarrays | ( | integer(kind=inttype) | nIterTot | ) |
Definition at line 5829 of file utils.F90.
References monitor::convarray, monitor::nmon, inputtimespectral::ntimeintervalsspectral, monitor::showcpu, monitor::solverdataarray, monitor::solvertypearray, inputio::storeconvinneriter, and constants::zero.
Referenced by initializeflow::initflowfield(), and solvers::solvestate().

| subroutine utils::alloctimearrays | ( | integer(kind=inttype) | nTimeTot | ) |
Definition at line 5885 of file utils.F90.
References monitor::nmon, terminate(), monitor::timearray, and monitor::timedataarray.
Referenced by initializeflow::initflowfield(), and variablereading::readtimehistory().


| character(len=n) function utils::char2str | ( | character, dimension(maxcgnsnamelen), intent(in) | charArray, |
| integer(kind=inttype), intent(in) | n | ||
| ) |
Definition at line 6 of file utils.F90.
Referenced by bcdata::errorcheckbcdatanamesin(), bcdata::inserttodataset(), bcdata::inserttodataset_b(), bcdata::inserttodataset_d(), bcdata::setbcdata(), bcdata::setbcdata_b(), and bcdata::setbcdata_d().

| subroutine utils::computeleastsquaresregression | ( | real(kind=realtype), dimension(npts) | y, |
| real(kind=realtype), dimension(npts) | x, | ||
| integer(kind=inttype) | npts, | ||
| real(kind=realtype) | m, | ||
| real(kind=realtype) | b | ||
| ) |
Definition at line 1218 of file utils.F90.
Referenced by computetsderivatives().

| subroutine utils::computerootbendingmoment | ( | real(kind=realtype), dimension(3), intent(in) | cf, |
| real(kind=realtype), dimension(3), intent(in) | cm, | ||
| real(kind=realtype), intent(out) | bendingMoment | ||
| ) |
Definition at line 1176 of file utils.F90.
References inputphysics::lengthref, inputphysics::liftindex, inputphysics::pointref, inputphysics::pointrefec, and constants::zero.
| subroutine utils::computetsderivatives | ( | real(kind=realtype), dimension(3, ntimeintervalsspectral) | force, |
| real(kind=realtype), dimension(3, ntimeintervalsspectral) | moment, | ||
| real(kind=realtype), dimension(8) | coef0, | ||
| real(kind=realtype), dimension(8) | dcdalpha, | ||
| real(kind=realtype), dimension(8) | dcdalphadot, | ||
| real(kind=realtype), dimension(8) | dcdq, | ||
| real(kind=realtype), dimension(8) | dcdqdot | ||
| ) |
Definition at line 1252 of file utils.F90.
References inputmotion::coefpolalpha, computeleastsquaresregression(), inputmotion::coscoeffouralpha, inputmotion::degreefouralpha, inputmotion::degreepolalpha, derivativerigidrotangle(), inputphysics::dragdirection, inputphysics::equationmode, flowvarrefstate::gammainf, inputphysics::lengthref, inputphysics::liftdirection, flowvarrefstate::lref, inputphysics::machcoef, inputphysics::machgrid, section::nsections, inputtimespectral::ntimeintervalsspectral, inputmotion::omegafouralpha, flowvarrefstate::pinf, flowvarrefstate::pinfdim, flowvarrefstate::rhoinfdim, secondderivativerigidrotangle(), section::sections, inputmotion::sincoeffouralpha, inputphysics::surfaceref, terminate(), constants::timespectral, monitor::timeunsteadyrestart, tsalpha(), tsalphadot(), inputtsstabderiv::tsalphamode, inputtsstabderiv::tsqmode, and constants::two.
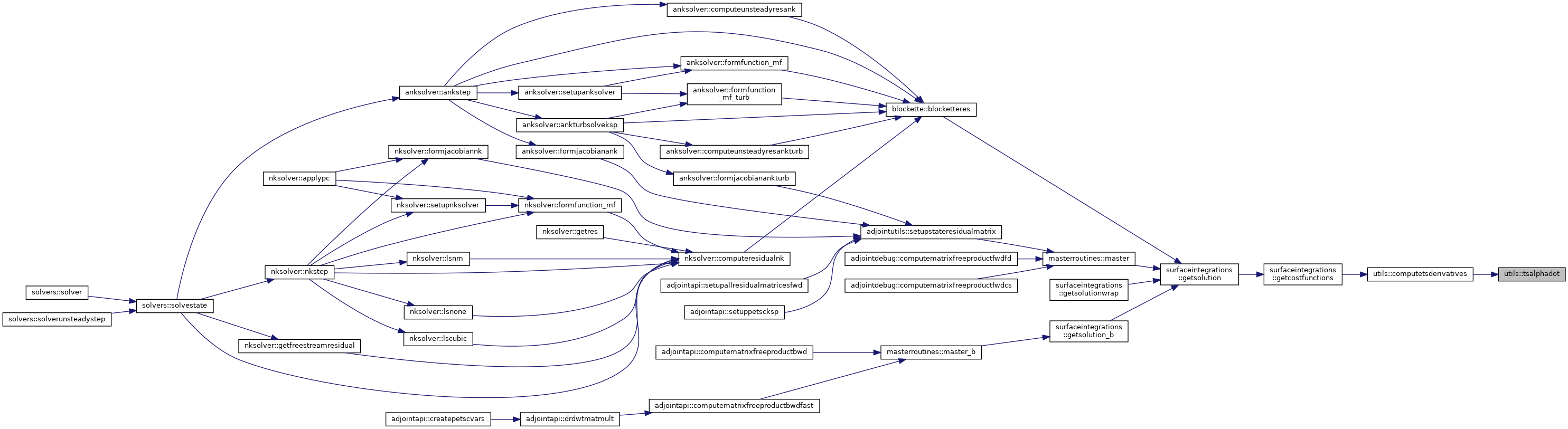
Referenced by surfaceintegrations::getcostfunctions().


| subroutine utils::convergenceheader |
Definition at line 5983 of file utils.F90.
References cgnsnames::cgnsaxismoment, cgnsnames::cgnscavitation, cgnsnames::cgnscd, cgnsnames::cgnscdp, cgnsnames::cgnscdv, cgnsnames::cgnscfx, cgnsnames::cgnscfy, cgnsnames::cgnscfz, cgnsnames::cgnscl, cgnsnames::cgnsclp, cgnsnames::cgnsclv, cgnsnames::cgnscmx, cgnsnames::cgnscmy, cgnsnames::cgnscmz, cgnsnames::cgnseddymax, cgnsnames::cgnshdiffmax, cgnsnames::cgnsl2resepsilon, cgnsnames::cgnsl2resf, cgnsnames::cgnsl2resk, cgnsnames::cgnsl2resmomx, cgnsnames::cgnsl2resmomy, cgnsnames::cgnsl2resmomz, cgnsnames::cgnsl2resnu, cgnsnames::cgnsl2resomega, cgnsnames::cgnsl2resrho, cgnsnames::cgnsl2resrhoe, cgnsnames::cgnsl2restau, cgnsnames::cgnsl2resv2, cgnsnames::cgnsmachmax, cgnsnames::cgnssepsensor, cgnsnames::cgnssepsensorksarea, cgnsnames::cgnsyplusmax, inputphysics::equationmode, monitor::fieldwidth, monitor::fieldwidthlarge, monitor::monnames, monitor::nmon, inputiteration::printiterations, monitor::showcpu, and inputunsteady::timeintegrationscheme.
Referenced by solvers::solverunsteadyexplicitrk(), and solvers::solvestate().

| subroutine utils::converttolowercase | ( | character(len=*), intent(inout) | string | ) |
Definition at line 5755 of file utils.F90.
Referenced by inputparamroutines::extractmginfo(), inputparamroutines::isovariables(), inputparamroutines::monitorvariables(), preprocessingapi::setsurfacefamilyinfo(), inputparamroutines::surfacevariables(), inputparamroutines::volumevariables(), and writecgnssurface::writesurfsolcgnszone().

| subroutine utils::cross_prod | ( | real(kind=realtype), dimension(3), intent(in) | a, |
| real(kind=realtype), dimension(3), intent(in) | b, | ||
| real(kind=realtype), dimension(3), intent(out) | c | ||
| ) |
Definition at line 1720 of file utils.F90.
Referenced by stringops::computetrisurfarea(), stringops::crosszip(), zippermesh::determineclusterareas(), zipperintegrations::flowintegrationzipper(), stringops::getnodeinfo(), gapboundaries::makegapboundarystrings(), stringops::overlappededges(), stringops::overlappededges2(), stringops::pocketzip(), stringops::pointintriangle(), stringops::positivetriarea(), wallsearches::quadoverlap(), sameside(), stringops::selfzip(), triarea(), stringops::trioverlap(), and zipperintegrations::wallintegrationzipper().

| subroutine utils::deallocateblock | ( | integer(kind=inttype), intent(in) | nn, |
| integer(kind=inttype), intent(in) | level, | ||
| integer(kind=inttype), intent(in) | sps | ||
| ) |
Definition at line 4823 of file utils.F90.
References inputphysics::equationmode, block::flowdoms, nullifyflowdompointers(), terminate(), constants::unsteady, inputunsteady::useale, and inputiteration::useskewnesscheck.
Referenced by releasememorypart1(), and releasememorypart2().


| subroutine utils::deallocatecommtype | ( | type(commtype) | comm | ) |
Definition at line 4486 of file utils.F90.
References echk().
Referenced by releasememorypart1().


| subroutine utils::deallocateinternalcommtype | ( | type(internalcommtype) | comm | ) |
Definition at line 4560 of file utils.F90.
References echk().
Referenced by releasememorypart1().


| subroutine utils::deallocatetempmemory | ( | logical, intent(in) | resNeeded | ) |
Definition at line 3833 of file utils.F90.
References block::flowdoms, block::ndom, inputtimespectral::ntimeintervalsspectral, communication::recvbuffer, constants::rungekutta, communication::sendbuffer, inputiteration::smoother, and terminate().
Referenced by walldistance::computewalldistance(), and writesol().


| subroutine utils::deallocderivativevalues | ( | integer(kind=inttype) | level | ) |
Definition at line 4596 of file utils.F90.
References adjointvars::derivvarsallocated, echk(), block::flowdoms, block::flowdomsd, block::ndom, inputtimespectral::ntimeintervalsspectral, inputphysics::walldistanceneeded, and flowvarrefstate::winfd.
Referenced by releasememorypart1().


| integer(kind=inttype) function utils::delta | ( | integer(kind=inttype) | val1, |
| integer(kind=inttype) | val2 | ||
| ) |
Definition at line 2533 of file utils.F90.
Referenced by gridchecking::check1to1subfaces(), readcgnsgrid::checktransform(), pointmatchedcommpattern::determinefacehalos(), loadbalance::externalfacessubblock(), pointmatchedcommpattern::fillsendbuf(), genmmd(), and mmdupd().

| real(kind=realtype) function utils::derivativerigidrotangle | ( | integer(kind=inttype), intent(in) | degreePolRot, |
| real(kind=realtype), dimension(0:*), intent(in) | coefPolRot, | ||
| integer(kind=inttype), intent(in) | degreeFourRot, | ||
| real(kind=realtype), intent(in) | omegaFourRot, | ||
| real(kind=realtype), dimension(0:*), intent(in) | cosCoefFourRot, | ||
| real(kind=realtype), dimension(*), intent(in) | sinCoefFourRot, | ||
| real(kind=realtype), intent(in) | t | ||
| ) |
Definition at line 405 of file utils.F90.
References inputphysics::equationmode, constants::steady, flowvarrefstate::timeref, and constants::zero.
Referenced by computetsderivatives(), and flowutils::derivativerotmatrixrigid().

| subroutine utils::echk | ( | integer(kind=inttype), intent(in) | errorcode, |
| character(len=*), intent(in) | file, | ||
| integer(kind=inttype), intent(in) | line | ||
| ) |
Definition at line 5721 of file utils.F90.
References communication::adflow_comm_world, and communication::myid.
Referenced by actuatorregion::addactuatorregion(), adjointutils::allocderivativevalues(), fortranpc::allocpcmem(), anksolver::ankstep(), anksolver::ankturbsolveksp(), nksolver::applyadjointpc(), nksolver::applypc(), amg::applyshellpc(), masterroutines::block_res_state(), masterroutines::block_res_state_d(), blockette::blocketteres(), blockette::blocketterescore(), buildclusterwalls(), usersurfaceintegrations::buildvolumeadts(), oversetutilities::checkoverset(), oversetutilities::checkoversetpresent(), usersurfaceintegrations::commuserintegrationsurfacevars(), usersurfaceintegrations::commuserintegrationsurfacevars_b(), usersurfaceintegrations::commuserintegrationsurfacevars_d(), surfaceintegrations::computecpminfamily(), computedomainboundingboxes(), adjointapi::computematrixfreeproductbwd(), adjointdebug::computematrixfreeproductfwdcs(), adjointdebug::computematrixfreeproductfwdfd(), computenodaltractions(), computenodaltractions_b(), computenodaltractions_d(), surfaceintegrations::computesepsenmaxfamily(), tecplotio::computesurfaceoutputnodaldata(), anksolver::computetimestepmat(), anksolver::computeunsteadyresank(), anksolver::computeunsteadyresankturb(), walldistance::computewalldistance(), computeweighting(), cartmesh::createcartmesh(), preprocessingapi::createnodescatterforfamilies(), adjointapi::createpetscvars(), zippermesh::createzippermesh(), deallocatecommtype(), deallocateinternalcommtype(), deallocderivativevalues(), amg::destroyamg(), anksolver::destroyanksolver(), nksolver::destroynksolver(), adjointutils::destroypetscvars(), walldistance::destroywalldistancedatalevel(), zippermesh::determineclusterareas(), determinedonors(), walldistance::determinewallassociation(), adjointapi::drdwmatmult(), adjointapi::drdwtmatmult(), haloexchange::exchangecoor(), haloexchange::exchangecoor_b(), haloexchange::exchangecoor_d(), fortranpc::factorpcmatrix(), finaloversetcommstructures(), oversetapi::flagcellsinsurface(), flagnearwallcells(), floodinteriorcells(), haloexchange::flowintegrationzippercomm(), haloexchange::flowintegrationzippercomm_b(), haloexchange::flowintegrationzippercomm_d(), anksolver::formfunction_mf(), anksolver::formfunction_mf_turb(), anksolver::formjacobianank(), anksolver::formjacobianankturb(), nksolver::formjacobiannk(), getforces(), getforces_b(), getforces_d(), oversetcommutilities::getfringereturnsizes(), getliftdirfromsymmetry(), oversetutilities::getoversetiblank(), surfaceintegrations::getsolution(), surfaceintegrations::getsolution_b(), surfaceintegrations::getsolution_d(), warping::getstateperturbation(), warping::getsurfaceperturbation(), surfaceutils::getsurfacepoints(), tecplotio::integrateslice(), usersurfaceintegrations::integrateusersurfaces(), usersurfaceintegrations::integrateusersurfaces_b(), usersurfaceintegrations::integrateusersurfaces_d(), usersurfaceintegrations::interpolateintegrationsurfaces(), nksolver::lscubic(), nksolver::lsnm(), nksolver::lsnone(), gapboundaries::makegapboundarystrings(), masterroutines::master(), masterroutines::master_b(), masterroutines::master_d(), preprocessingapi::metric(), amg::mgprecon(), adjointutils::mymatcreate(), nksolver::nkmatmult(), nksolver::nkstep(), oversetapi::oversetcomm(), fortranpc::pcmatmult(), usersurfaceintegrations::performinterpolation(), anksolver::physicalitycheckank(), anksolver::physicalitycheckankturb(), preprocessingapi::preprocessing(), preprocessingapi::preprocessingadjoint(), amg::prolongvec(), oversetcommutilities::recvoblock(), oversetcommutilities::recvofringe(), oversetcommutilities::recvosurf(), adjointutils::referenceshocksensor(), releasememorypart2(), haloexchange::reshalo1(), amg::restrictvec(), adjointapi::saveadjointmatrix(), adjointapi::saveadjointpc(), adjointapi::saveadjointrhs(), adjointapi::savecellcenters(), oversetcommutilities::sendoblock(), oversetcommutilities::sendofringe(), oversetcommutilities::sendosurf(), setblock(), adjointutils::setfdreference(), oversetutilities::setiblankarray(), inputparamroutines::setisosurfacevariable(), fortranpc::setpcvec(), nksolver::setrvec(), anksolver::setrvecank(), anksolver::setrvecankturb(), preprocessingapi::setsurfacefamilyinfo(), adjointapi::setupallresidualmatricesfwd(), anksolver::setupanksolver(), oversetcommutilities::setupfringeglobalind(), nksolver::setupnksolver(), fortranpc::setuppcmatrix(), adjointapi::setuppetscksp(), amg::setupshellpc(), adjointutils::setupstandardksp(), adjointutils::setupstandardmultigrid(), adjointutils::setupstateresidualmatrix(), nksolver::setw(), anksolver::setwank(), nksolver::setwvec(), anksolver::setwvecank(), adjointapi::solveadjoint(), adjointapi::solveadjointforrhs(), adjointapi::solvedirectforrhs(), adjointutils::statepreallocation(), surfacecellcentertonode(), walldistance::updatexsurf(), haloexchange::wallintegrationzippercomm(), haloexchange::wallintegrationzippercomm_b(), haloexchange::wallintegrationzippercomm_d(), haloexchange::whalo1to1intgeneric(), haloexchange::whalo1to1intgeneric_b(), haloexchange::whalo1to1realgeneric(), haloexchange::whalo1to1realgeneric_b(), haloexchange::woversetgeneric(), haloexchange::woversetgeneric_b(), haloexchange::woversetgeneric_d(), actuatorregion::writeactuatorregions(), cartmesh::writecartmesh(), oversetapi::writedualmesh(), writecgnssurface::writeisosurface(), tecplotio::writeliftdistributions(), oversetapi::writepartitionedmesh(), tecplotio::writeslicesfile(), tecplotio::writetecplotsurfacefile(), and zippermesh::writewalls().
| logical function utils::eulerwallspresent |
Definition at line 5783 of file utils.F90.
References communication::adflow_comm_world, constants::eulerwall, block::flowdoms, and block::ndom.
Referenced by solvers::solver(), and solvers::solverunsteadyinit().

| subroutine utils::getcellcenters | ( | integer(kind=inttype), intent(in) | level, |
| integer(kind=inttype), intent(in) | n, | ||
| real(kind=realtype), dimension(3, n), intent(out) | xCen | ||
| ) |
Definition at line 6497 of file utils.F90.
References constants::eighth, blockpointers::il, blockpointers::jl, blockpointers::kl, inputtimespectral::ntimeintervalsspectral, setpointers(), and blockpointers::x.

| subroutine utils::getcellcgnsblockids | ( | integer(kind=inttype), intent(in) | level, |
| integer(kind=inttype), intent(in) | n, | ||
| real(kind=realtype), dimension(n), intent(out) | cellID | ||
| ) |
Definition at line 6538 of file utils.F90.
References blockpointers::il, blockpointers::jl, blockpointers::kl, blockpointers::nbkglobal, inputtimespectral::ntimeintervalsspectral, and setpointers().

| subroutine utils::getcgnszonename | ( | integer(kind=inttype), intent(in) | i, |
| character(len=maxcgnsnamelen), intent(out) | zone | ||
| ) |
Definition at line 6581 of file utils.F90.
References cgnsgrid::cgnsdoms.
| logical function utils::getcorrectfork |
Definition at line 486 of file utils.F90.
References iteration::currentlevel, iteration::groundlevel, and flowvarrefstate::kpresent.
Referenced by bcroutines::applyallbc_block(), bcextra_b::applyallbc_block_b(), bcextra_d::applyallbc_block_d(), flowutils::computelamviscosity(), blockette::computespeedofsoundsquared(), flowutils::computespeedofsoundsquared(), smoothers::executedadistep(), blockette::invisciddissfluxmatrix(), fluxes::invisciddissfluxmatrix(), blockette::invisciddissfluxmatrixapprox(), fluxes::invisciddissfluxmatrixapprox(), fluxes::invisciddissfluxmatrixcoarse(), blockette::inviscidupwindflux(), fluxes::inviscidupwindflux(), multigrid::transfertofinegrid(), haloexchange::whalo1(), haloexchange::whalo2(), haloexchange::whalo2_b(), and haloexchange::whalo2_d().

| subroutine utils::getdirangle | ( | real(kind=realtype), dimension(3), intent(in) | freeStreamAxis, |
| real(kind=realtype), dimension(3), intent(in) | liftAxis, | ||
| integer(kind=inttype), intent(out) | liftIndex, | ||
| real(kind=realtype), intent(out) | alpha, | ||
| real(kind=realtype), intent(out) | beta | ||
| ) |
Definition at line 1427 of file utils.F90.
References terminate().
Referenced by adjointutils::allocderivativevalues(), solverutils::gridvelocitiesfinelevel_block(), solverutils::gridvelocitiesfinelevelpart1_block(), adjointutils::setfdreference(), fortranpc::setuppcmatrix(), adjointutils::setupstateresidualmatrix(), and solverutils::slipvelocitiesfinelevel_block().


| subroutine utils::getliftdirfromsymmetry | ( | integer(kind=inttype), intent(out) | liftDir | ) |
Definition at line 4005 of file utils.F90.
References communication::adflow_comm_world, blockpointers::bcfaceid, blockpointers::bctype, echk(), blockpointers::il, constants::imax, constants::imin, blockpointers::jl, constants::jmax, constants::jmin, blockpointers::kl, constants::kmax, constants::kmin, blockpointers::nbocos, setpointers(), constants::symm, and blockpointers::x.

| subroutine utils::getmonitorvariablenames | ( | integer(kind=inttype), intent(in) | nvar, |
| character, dimension(nvar, maxcgnsnamelen), intent(out) | monitor_variables | ||
| ) |
Definition at line 5924 of file utils.F90.
References monitor::monnames, and monitor::nmon.
| subroutine utils::getncgnszones | ( | integer(kind=inttype), intent(out) | nZones | ) |
Definition at line 6572 of file utils.F90.
References cgnsgrid::cgnsndom.
| subroutine utils::getrotmatrix | ( | real(kind=realtype), dimension(3), intent(in) | vec1, |
| real(kind=realtype), dimension(3), intent(in) | vec2, | ||
| real(kind=realtype), dimension(3, 3), intent(out) | rotMat | ||
| ) |
Definition at line 6591 of file utils.F90.
References mynorm2(), constants::one, and constants::zero.
Referenced by initializeflow::infchangecorrection().


| subroutine utils::getsolvertypearray | ( | integer(kind=inttype), intent(in) | niter, |
| integer(kind=inttype), intent(in) | nsps, | ||
| character, dimension(0:niter, ntimeintervalsspectral, maxitertypelen), intent(out) | type_array | ||
| ) |
Definition at line 5951 of file utils.F90.
References iteration::itertot, inputtimespectral::ntimeintervalsspectral, and monitor::solvertypearray.
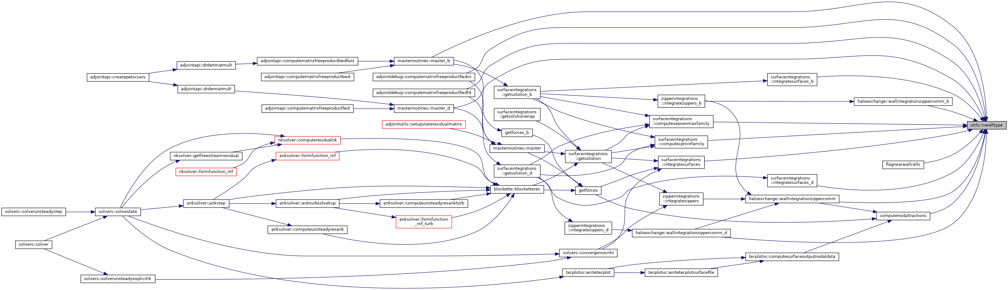
| logical function utils::iswalltype | ( | integer(kind=inttype) | bType | ) |
Definition at line 1704 of file utils.F90.
References constants::eulerwall, constants::nswalladiabatic, and constants::nswallisothermal.
Referenced by surfaceintegrations::computecpminfamily(), adjointdebug::computematrixfreeproductfwdcs(), adjointdebug::computematrixfreeproductfwdfd(), computenodaltractions(), surfaceintegrations::computesepsenmaxfamily(), flagnearwallcells(), surfaceintegrations::integratesurfaces(), surfaceintegrations::integratesurfaces_b(), surfaceintegrations::integratesurfaces_d(), masterroutines::master_b(), masterroutines::master_d(), haloexchange::wallintegrationzippercomm(), haloexchange::wallintegrationzippercomm_b(), and haloexchange::wallintegrationzippercomm_d().

| subroutine utils::maxeddyv | ( | real(kind=realtype), intent(out) | eddyvisMax | ) |
Definition at line 2422 of file utils.F90.
References flowvarrefstate::eddymodel, blockpointers::il, blockpointers::jl, blockpointers::kl, flowvarrefstate::nwf, blockpointers::rev, blockpointers::rlv, and constants::zero.
Referenced by solvers::convergenceinfo().

| subroutine utils::maxhdiffmach | ( | real(kind=realtype), intent(out) | hdiffMax, |
| real(kind=realtype), intent(out) | MachMax | ||
| ) |
Definition at line 2466 of file utils.F90.
References blockpointers::gamma, blockpointers::il, constants::irho, constants::irhoe, constants::ivx, constants::ivy, constants::ivz, blockpointers::jl, blockpointers::kl, monitor::monmachorhmax, blockpointers::p, flowvarrefstate::pinfcorr, flowvarrefstate::rhoinf, blockpointers::w, flowvarrefstate::winf, and constants::zero.
Referenced by solvers::convergenceinfo().

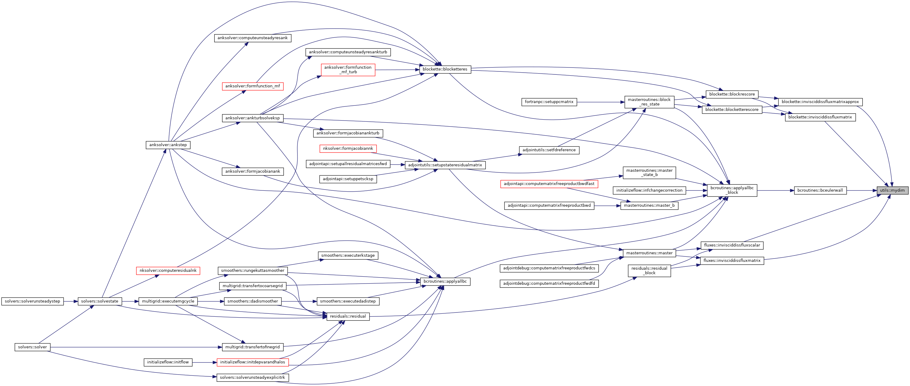
| real(kind=realtype) function utils::mydim | ( | real(kind=realtype) | x, |
| real(kind=realtype) | y | ||
| ) |
Definition at line 472 of file utils.F90.
Referenced by bcroutines::bceulerwall(), blockette::invisciddissfluxmatrix(), fluxes::invisciddissfluxmatrix(), blockette::invisciddissfluxmatrixapprox(), and fluxes::invisciddissfluxscalar().

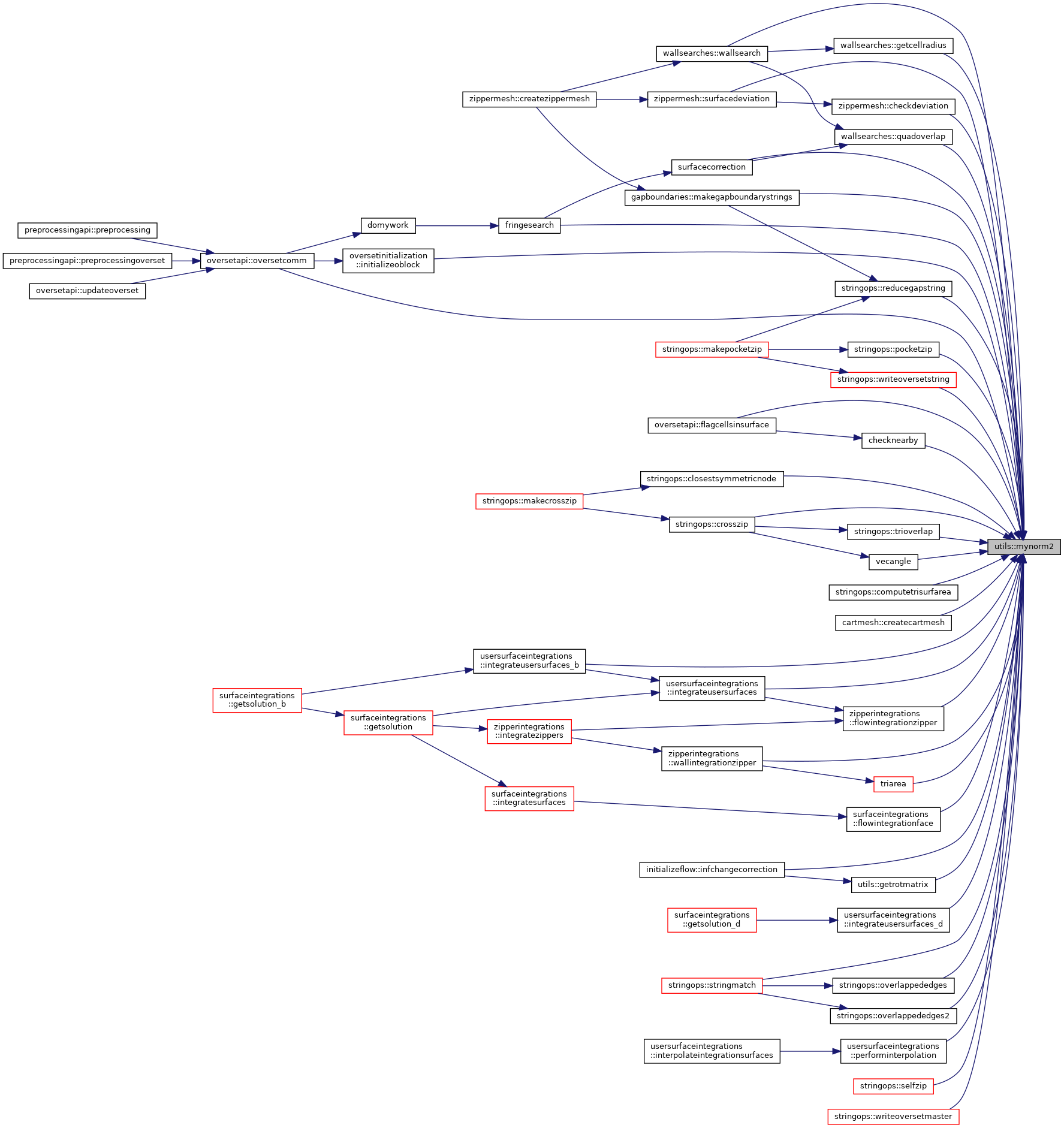
| real(kind=realtype) function utils::mynorm2 | ( | real(kind=realtype), dimension(3), intent(in) | x | ) |
Definition at line 1696 of file utils.F90.
Referenced by zippermesh::checkdeviation(), checknearby(), stringops::closestsymmetricnode(), stringops::computetrisurfarea(), cartmesh::createcartmesh(), stringops::crosszip(), oversetapi::flagcellsinsurface(), surfaceintegrations::flowintegrationface(), zipperintegrations::flowintegrationzipper(), fringesearch(), wallsearches::getcellradius(), getrotmatrix(), initializeflow::infchangecorrection(), oversetinitialization::initializeoblock(), usersurfaceintegrations::integrateusersurfaces(), usersurfaceintegrations::integrateusersurfaces_b(), usersurfaceintegrations::integrateusersurfaces_d(), gapboundaries::makegapboundarystrings(), stringops::overlappededges(), stringops::overlappededges2(), oversetapi::oversetcomm(), usersurfaceintegrations::performinterpolation(), stringops::pocketzip(), wallsearches::quadoverlap(), stringops::reducegapstring(), stringops::selfzip(), stringops::stringmatch(), surfacecorrection(), zippermesh::surfacedeviation(), triarea(), stringops::trioverlap(), vecangle(), zipperintegrations::wallintegrationzipper(), wallsearches::wallsearch(), stringops::writeoversetmaster(), and stringops::writeoversetstring().

| real(kind=realtype) function utils::norm2cplx | ( | real(kind=realtype), dimension(:), intent(in) | v | ) |
Definition at line 6667 of file utils.F90.
Referenced by preprocessingapi::minmaxangle().

| subroutine utils::nullifycgnsdompointers | ( | integer(kind=inttype), intent(in) | nn | ) |
Definition at line 2559 of file utils.F90.
References cgnsgrid::cgnsdoms.
Referenced by readcgnsgrid::readblocksizes().

| subroutine utils::nullifyflowdompointers | ( | integer(kind=inttype), intent(in) | nn, |
| integer(kind=inttype), intent(in) | level, | ||
| integer(kind=inttype), intent(in) | sps | ||
| ) |
Definition at line 2579 of file utils.F90.
References block::flowdoms.
Referenced by deallocateblock(), and loadbalance::initflowdoms().

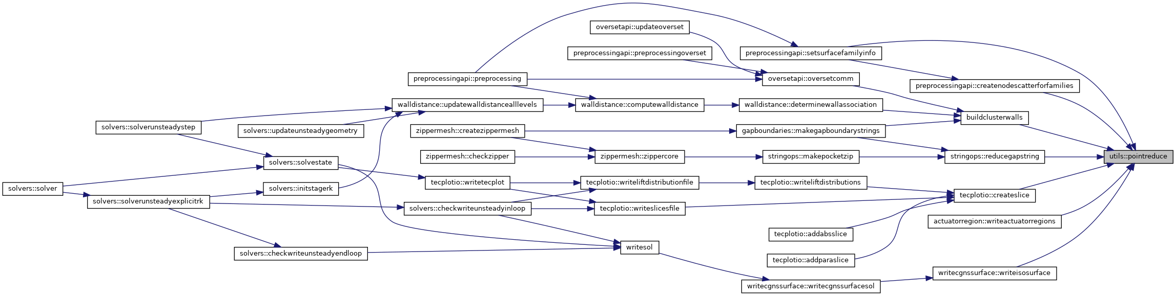
| subroutine utils::pointreduce | ( | real(kind=realtype), dimension(3, n), intent(in) | pts, |
| integer(kind=inttype), intent(in) | N, | ||
| real(kind=realtype), intent(in) | tol, | ||
| real(kind=realtype), dimension(3, n), intent(out) | uniquePts, | ||
| integer(kind=inttype), dimension(n), intent(out) | link, | ||
| integer(kind=inttype), intent(out) | nUnique | ||
| ) |
Definition at line 4169 of file utils.F90.
References kdtree2_module::kdtree2_create(), kdtree2_module::kdtree2_r_nearest(), and kdtree2_module::kdtree2destroy().
Referenced by buildclusterwalls(), preprocessingapi::createnodescatterforfamilies(), tecplotio::createslice(), stringops::reducegapstring(), preprocessingapi::setsurfacefamilyinfo(), actuatorregion::writeactuatorregions(), and writecgnssurface::writeisosurface().


| subroutine utils::reallocateinteger | ( | integer(kind=inttype), dimension(:), pointer | intArray, |
| integer(kind=inttype), intent(in) | newSize, | ||
| integer(kind=inttype), intent(in) | oldSize, | ||
| logical, intent(in) | alwaysFreeMem | ||
| ) |
Definition at line 2781 of file utils.F90.
References terminate().
Referenced by loadbalance::reallocsubfacememory().


| subroutine utils::reallocateinteger2 | ( | integer(kind=inttype), dimension(:, :), pointer | intArray, |
| integer(kind=inttype), intent(in) | newSize1, | ||
| integer(kind=inttype), intent(in) | newSize2, | ||
| integer(kind=inttype), intent(in) | oldSize1, | ||
| integer(kind=inttype), intent(in) | oldSize2, | ||
| logical, intent(in) | alwaysFreeMem | ||
| ) |
Definition at line 2910 of file utils.F90.
References terminate().
Referenced by tecplotio::createslice(), and writecgnssurface::writeisosurface().


| subroutine utils::reallocatempioffsetkindinteger | ( | integer(kind=mpi_offset_kind), dimension(:), pointer | intArray, |
| integer(kind=inttype), intent(in) | newSize, | ||
| integer(kind=inttype), intent(in) | oldSize, | ||
| logical, intent(in) | alwaysFreeMem | ||
| ) |
Definition at line 2845 of file utils.F90.
References terminate().

| subroutine utils::reallocatereal | ( | real(kind=realtype), dimension(:), pointer | realArray, |
| integer(kind=inttype), intent(in) | newSize, | ||
| integer(kind=inttype), intent(in) | oldSize, | ||
| logical, intent(in) | alwaysFreeMem | ||
| ) |
Definition at line 2986 of file utils.F90.
References terminate().

| subroutine utils::reallocatereal2 | ( | real(kind=realtype), dimension(:, :), pointer | realArray, |
| integer(kind=inttype), intent(in) | newSize1, | ||
| integer(kind=inttype), intent(in) | newSize2, | ||
| integer(kind=inttype), intent(in) | oldSize1, | ||
| integer(kind=inttype), intent(in) | oldSize2, | ||
| logical, intent(in) | alwaysFreeMem | ||
| ) |
Definition at line 3046 of file utils.F90.
References terminate().
Referenced by tecplotio::createslice(), and writecgnssurface::writeisosurface().


| subroutine utils::releasememorypart1 |
Definition at line 4253 of file utils.F90.
References surfacefamilies::bcfamexchange, cgnsgrid::cgnsdomsd, cgnsgrid::cgnsfamilies, communication::commpatterncell_1st, communication::commpatterncell_2nd, communication::commpatternnode_1st, inputiteration::cyclestrategy, deallocateblock(), deallocatecommtype(), deallocateinternalcommtype(), deallocderivativevalues(), adjointvars::derivvarsallocated, surfacefamilies::destroyfamilyexchange(), inputphysics::equationmode, block::flowdoms, communication::internalcell_1st, communication::internalcell_2nd, communication::internalnode_1st, cgnsgrid::massflowfamilydiss, cgnsgrid::massflowfamilyinv, monitor::monglob, monitor::monloc, monitor::monnames, monitor::monref, block::ncellglobal, block::ndom, inputtimespectral::ntimeintervalsspectral, communication::recvbuffer, section::sections, communication::sendbuffer, inputiteration::smoother, terminate(), inputunsteady::timeintegrationscheme, and inputunsteady::useale.

| subroutine utils::releasememorypart2 |
Definition at line 4732 of file utils.F90.
References adjointpetsc::adjointpetscpreprocvarsallocated, cgnsgrid::cgnsdoms, cgnsgrid::cgnsndom, inputphysics::cpmin_family, deallocateblock(), echk(), block::flowdoms, block::ndom, inputtimespectral::ntimeintervalsspectral, inputphysics::sepsenmaxfamily, and terminate().

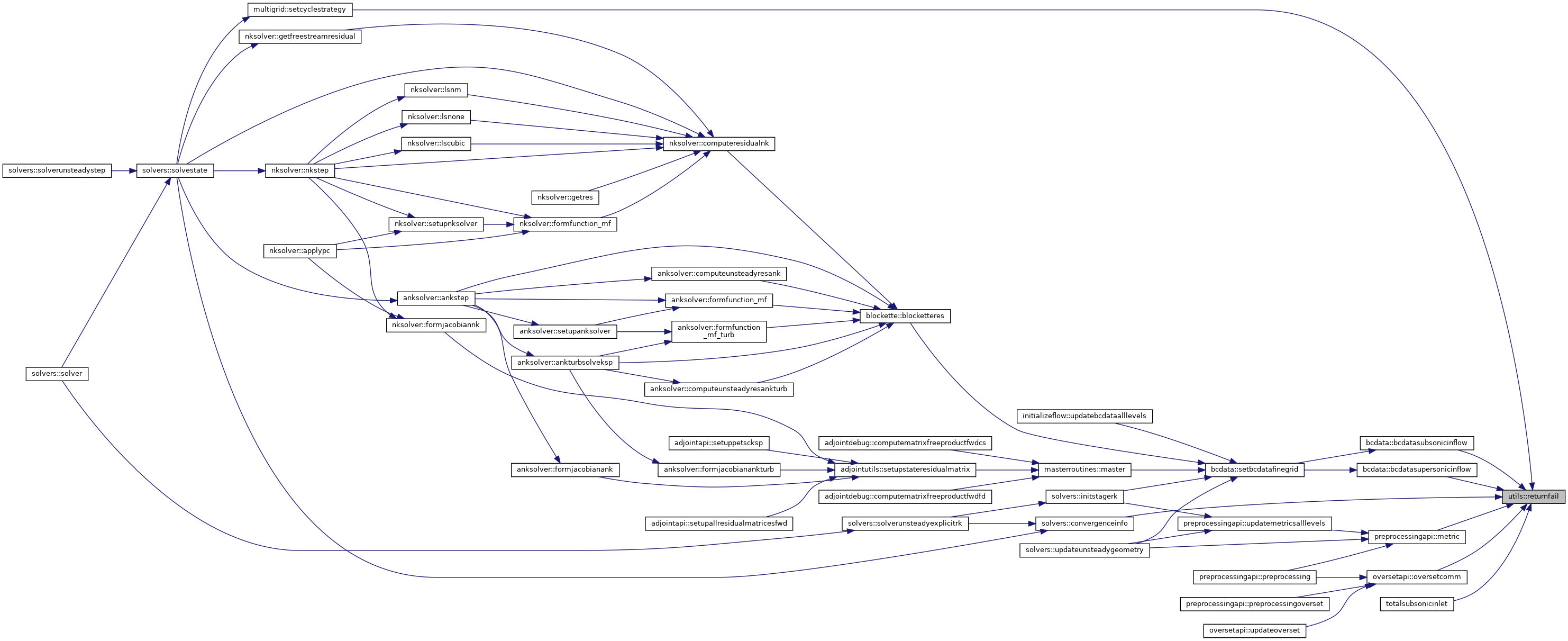
| subroutine utils::returnfail | ( | character(len=*), intent(in) | routineName, |
| character(len=*), intent(in) | errorMessage | ||
| ) |
Definition at line 5605 of file utils.F90.
References communication::adflow_comm_world, killsignals::fatalfail, killsignals::frompython, communication::myid, and killsignals::routinefailed.
Referenced by bcdata::bcdatasubsonicinflow(), bcdata::bcdatasupersonicinflow(), solvers::convergenceinfo(), preprocessingapi::metric(), oversetapi::oversetcomm(), multigrid::setcyclestrategy(), and totalsubsonicinlet().

| real(kind=realtype) function utils::rigidrotangle | ( | integer(kind=inttype), intent(in) | degreePolRot, |
| real(kind=realtype), dimension(0:*), intent(in) | coefPolRot, | ||
| integer(kind=inttype), intent(in) | degreeFourRot, | ||
| real(kind=realtype), intent(in) | omegaFourRot, | ||
| real(kind=realtype), dimension(0:*), intent(in) | cosCoefFourRot, | ||
| real(kind=realtype), dimension(*), intent(in) | sinCoefFourRot, | ||
| real(kind=realtype), intent(in) | t | ||
| ) |
Definition at line 817 of file utils.F90.
References inputphysics::equationmode, constants::steady, and constants::zero.
Referenced by flowutils::derivativerotmatrixrigid(), and rotmatrixrigidbody().

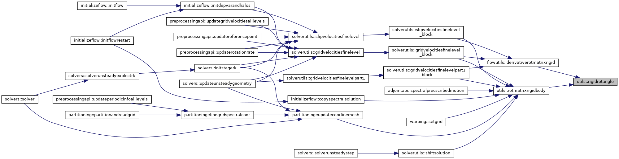
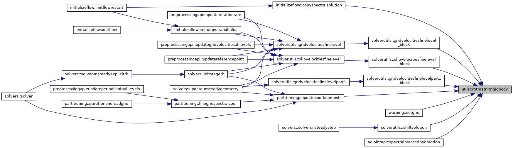
| subroutine utils::rotmatrixrigidbody | ( | real(kind=realtype), intent(in) | tNew, |
| real(kind=realtype), intent(in) | tOld, | ||
| real(kind=realtype), dimension(3, 3), intent(out) | rotationMatrix, | ||
| real(kind=realtype), dimension(3), intent(out) | rotationPoint | ||
| ) |
Definition at line 612 of file utils.F90.
References inputmotion::coefpolxrot, inputmotion::coefpolyrot, inputmotion::coefpolzrot, inputmotion::coscoeffourxrot, inputmotion::coscoeffouryrot, inputmotion::coscoeffourzrot, inputmotion::degreefourxrot, inputmotion::degreefouryrot, inputmotion::degreefourzrot, inputmotion::degreepolxrot, inputmotion::degreepolyrot, inputmotion::degreepolzrot, flowvarrefstate::lref, inputmotion::omegafourxrot, inputmotion::omegafouryrot, inputmotion::omegafourzrot, rigidrotangle(), inputmotion::rotpoint, inputmotion::sincoeffourxrot, inputmotion::sincoeffouryrot, and inputmotion::sincoeffourzrot.
Referenced by initializeflow::copyspectralsolution(), solverutils::gridvelocitiesfinelevel_block(), solverutils::gridvelocitiesfinelevelpart1_block(), warping::setgrid(), solverutils::shiftsolution(), solverutils::slipvelocitiesfinelevel_block(), adjointapi::spectralprecscribedmotion(), and partitioning::updatecoorfinemesh().


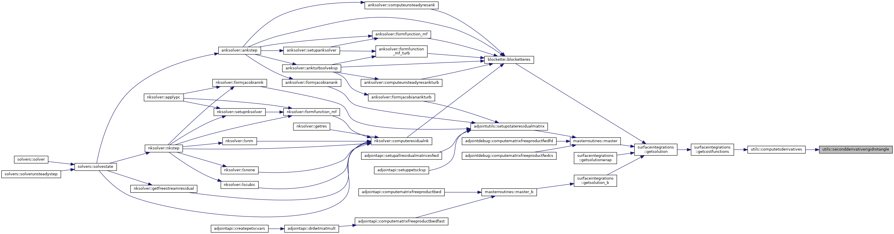
| real(kind=realtype) function utils::secondderivativerigidrotangle | ( | integer(kind=inttype), intent(in) | degreePolRot, |
| real(kind=realtype), dimension(0:*), intent(in) | coefPolRot, | ||
| integer(kind=inttype), intent(in) | degreeFourRot, | ||
| real(kind=realtype), intent(in) | omegaFourRot, | ||
| real(kind=realtype), dimension(0:*), intent(in) | cosCoefFourRot, | ||
| real(kind=realtype), dimension(*), intent(in) | sinCoefFourRot, | ||
| real(kind=realtype), intent(in) | t | ||
| ) |
Definition at line 750 of file utils.F90.
References inputphysics::equationmode, constants::steady, flowvarrefstate::timeref, and constants::zero.
Referenced by computetsderivatives().

| subroutine utils::setbcpointers | ( | integer(kind=inttype), intent(in) | nn, |
| logical, intent(in) | spatialPointers | ||
| ) |
Definition at line 881 of file utils.F90.
References blockpointers::addgridvelocities, blockpointers::bcfaceid, inputphysics::cpmodel, blockpointers::d2wall, bcpointers::dd2wall, inputphysics::equations, blockpointers::gamma, bcpointers::gamma0, bcpointers::gamma1, bcpointers::gamma2, bcpointers::gamma3, bcpointers::gcp, blockpointers::globalcell, blockpointers::ib, blockpointers::ie, bcpointers::iend, blockpointers::il, constants::imax, constants::imin, bcpointers::isize, bcpointers::istart, blockpointers::jb, blockpointers::je, bcpointers::jend, blockpointers::jl, constants::jmax, constants::jmin, bcpointers::jsize, bcpointers::jstart, blockpointers::kb, blockpointers::ke, blockpointers::kl, constants::kmax, constants::kmin, blockpointers::nx, blockpointers::ny, blockpointers::nz, blockpointers::p, bcpointers::pp0, bcpointers::pp1, bcpointers::pp2, bcpointers::pp3, constants::ransequations, blockpointers::rev, bcpointers::rev0, bcpointers::rev1, bcpointers::rev2, bcpointers::rev3, blockpointers::rlv, bcpointers::rlv0, bcpointers::rlv1, bcpointers::rlv2, bcpointers::rlv3, blockpointers::s, bcpointers::sface, blockpointers::sfacei, blockpointers::sfacej, blockpointers::sfacek, blockpointers::si, blockpointers::sj, blockpointers::sk, bcpointers::ss, bcpointers::ssi, bcpointers::ssj, bcpointers::ssk, blockpointers::w, bcpointers::ww0, bcpointers::ww1, bcpointers::ww2, bcpointers::ww3, blockpointers::x, and bcpointers::xx.
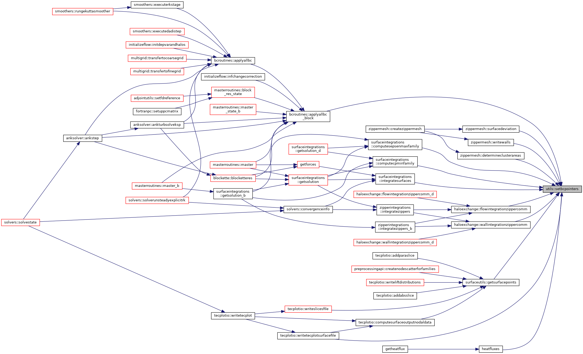
Referenced by bcroutines::applyallbc_block(), surfaceintegrations::computecpminfamily(), surfaceintegrations::computesepsenmaxfamily(), zippermesh::determineclusterareas(), haloexchange::flowintegrationzippercomm(), surfaceutils::getsurfacepoints(), heatfluxes(), surfaceintegrations::integratesurfaces(), zippermesh::surfacedeviation(), haloexchange::wallintegrationzippercomm(), tecplotio::writetecplotsurfacefile(), and zippermesh::writewalls().

| subroutine utils::setbcpointers_d | ( | integer(kind=inttype), intent(in) | nn, |
| logical, intent(in) | spatialpointers | ||
| ) |
Definition at line 2048 of file utils.F90.
References blockpointers::addgridvelocities, blockpointers::bcdatad, blockpointers::bcfaceid, inputphysics::cpmodel, blockpointers::d2wall, blockpointers::d2walld, inputphysics::equations, blockpointers::gamma, blockpointers::globalcell, blockpointers::ib, blockpointers::ie, blockpointers::il, constants::imax, constants::imin, blockpointers::jb, blockpointers::je, blockpointers::jl, constants::jmax, constants::jmin, blockpointers::kb, blockpointers::ke, blockpointers::kl, constants::kmax, constants::kmin, blockpointers::nx, blockpointers::ny, blockpointers::nz, blockpointers::p, blockpointers::pd, constants::ransequations, blockpointers::rev, blockpointers::revd, blockpointers::rlv, blockpointers::rlvd, blockpointers::s, blockpointers::sd, blockpointers::sfacei, blockpointers::sfaceid, blockpointers::sfacej, blockpointers::sfacejd, blockpointers::sfacek, blockpointers::sfacekd, blockpointers::si, blockpointers::sid, blockpointers::sj, blockpointers::sjd, blockpointers::sk, blockpointers::skd, blockpointers::w, blockpointers::wd, blockpointers::x, and blockpointers::xd.
Referenced by bcextra_b::applyallbc_block_b(), bcextra_d::applyallbc_block_d(), haloexchange::flowintegrationzippercomm_b(), haloexchange::flowintegrationzippercomm_d(), surfaceintegrations::integratesurfaces_b(), surfaceintegrations::integratesurfaces_d(), haloexchange::wallintegrationzippercomm_b(), and haloexchange::wallintegrationzippercomm_d().

| subroutine utils::setbuffersizes | ( | integer(kind=inttype), intent(in) | level, |
| integer(kind=inttype), intent(in) | sps, | ||
| logical, intent(in) | determine1to1Buf, | ||
| logical, intent(in) | determineOversetBuf | ||
| ) |
Definition at line 3122 of file utils.F90.
References communication::commpatterncell_2nd, communication::commpatternnode_1st, communication::commpatternoverset, inputphysics::cpmodel, constants::cptempcurvefits, flowvarrefstate::eddymodel, flowvarrefstate::nw, communication::recvbuffersize, communication::recvbuffersize_1to1, communication::recvbuffersizeover, communication::sendbuffersize, communication::sendbuffersize_1to1, communication::sendbuffersizeover, and flowvarrefstate::viscous.
Referenced by oversetapi::oversetcomm(), and preprocessingapi::preprocessing().

| integer function utils::setcgnsrealtype |
Definition at line 5577 of file utils.F90.
References terminate().
Referenced by readbcdataarrays(), readcgnsgrid::readbocos(), variablereading::readdensity(), variablereading::readenergy(), readcgnsgrid::readgrid(), variablereading::readpressure(), variablereading::readrestartvariable(), variablereading::readtimehistory(), variablereading::readturbeddyvis(), variablereading::readturbkwtype(), variablereading::readturbsa(), variablereading::readturbv2f(), variablereading::readxmomentum(), variablereading::readxvelocity(), variablereading::readymomentum(), variablereading::readyvelocity(), variablereading::readzmomentum(), variablereading::readzvelocity(), variablereading::scalefactors(), writebcdataarrays(), writecgnsgrid::writecgnsgridframe(), outputmod::writecgnsheader(), outputmod::writecgnskomegamodifiedinfo(), outputmod::writecgnskomegawilcoxinfo(), outputmod::writecgnsktauinfo(), outputmod::writecgnsmentersstinfo(), outputmod::writecgnsreferencestate(), outputmod::writecgnssaeinfo(), outputmod::writecgnssainfo(), and outputmod::writecgnsv2finfo().


| subroutine utils::setcoeftimeintegrator |
Definition at line 1535 of file utils.F90.
References iteration::coefmeshale, iteration::coeftime, iteration::coeftimeale, inputphysics::equationmode, constants::firstorder, constants::fourth, constants::half, iteration::noldlevels, iteration::noldsolavail, constants::secondorder, constants::sqrtthree, constants::thirdorder, constants::threefourth, inputunsteady::timeaccuracy, constants::unsteady, inputunsteady::useale, and constants::zero.
Referenced by solverutils::gridvelocitiesfinelevel_block(), solverutils::gridvelocitiesfinelevelpart1_block(), solverutils::slipvelocitiesfinelevel_block(), aleutils::slipvelocitiesfinelevelale_block(), and solvers::solverunsteadystep().

| subroutine utils::setpointers | ( | integer(kind=inttype), intent(in) | nn, |
| integer(kind=inttype), intent(in) | mm, | ||
| integer(kind=inttype), intent(in) | ll | ||
| ) |
Definition at line 3236 of file utils.F90.
References blockpointers::aa, blockpointers::addgridvelocities, blockpointers::bcfaceid, blockpointers::bctype, blockpointers::blockismoving, blockpointers::bmti1, blockpointers::bmti2, blockpointers::bmtj1, blockpointers::bmtj2, blockpointers::bmtk1, blockpointers::bmtk2, blockpointers::bvti1, blockpointers::bvti2, blockpointers::bvtj1, blockpointers::bvtj2, blockpointers::bvtk1, blockpointers::bvtk2, blockpointers::cgnssubface, blockpointers::d2wall, blockpointers::dinbeg, blockpointers::dinend, blockpointers::djnbeg, blockpointers::djnend, blockpointers::dknbeg, blockpointers::dknend, blockpointers::dtl, blockpointers::dw, blockpointers::dwale, blockpointers::dwoldrk, blockpointers::factfamilyi, blockpointers::factfamilyj, blockpointers::factfamilyk, blockpointers::filterdes, blockpointers::forcedrecv, blockpointers::fringeptr, blockpointers::fringes, blockpointers::fw, blockpointers::fwale, blockpointers::gamma, blockpointers::gind, blockpointers::globalcell, blockpointers::globalnode, blockpointers::groupnum, blockpointers::i_d_fact, blockpointers::i_ipiv, blockpointers::i_l_fact, blockpointers::i_u2_fact, blockpointers::i_u_fact, blockpointers::ib, blockpointers::ibegor, blockpointers::iblank, blockpointers::icbeg, blockpointers::icend, blockpointers::ie, blockpointers::iendor, blockpointers::il, blockpointers::imaxdim, blockpointers::inbeg, blockpointers::indfamilyi, blockpointers::indfamilyj, blockpointers::indfamilyk, blockpointers::inend, blockpointers::j_d_fact, blockpointers::j_ipiv, blockpointers::j_l_fact, blockpointers::j_u2_fact, blockpointers::j_u_fact, blockpointers::jb, blockpointers::jbegor, blockpointers::jcbeg, blockpointers::jcend, blockpointers::je, blockpointers::jendor, blockpointers::jl, blockpointers::jmaxdim, blockpointers::jnbeg, blockpointers::jnend, blockpointers::k_d_fact, blockpointers::k_ipiv, blockpointers::k_l_fact, blockpointers::k_u2_fact, blockpointers::k_u_fact, blockpointers::kb, blockpointers::kbegor, blockpointers::kcbeg, blockpointers::kcend, blockpointers::ke, blockpointers::kendor, blockpointers::kl, blockpointers::knbeg, blockpointers::knend, blockpointers::l1, blockpointers::l2, blockpointers::l3, blockpointers::mgicoarse, blockpointers::mgifine, blockpointers::mgiweight, blockpointers::mgjcoarse, blockpointers::mgjfine, blockpointers::mgjweight, blockpointers::mgkcoarse, blockpointers::mgkfine, blockpointers::mgkweight, blockpointers::mglevel, blockpointers::n1to1, blockpointers::nbkglobal, blockpointers::nbklocal, blockpointers::nbocos, blockpointers::ndonors, blockpointers::neighblock, blockpointers::neighproc, blockpointers::norphans, blockpointers::nsubface, blockpointers::nviscbocos, blockpointers::nx, blockpointers::ny, blockpointers::nz, blockpointers::orphans, blockpointers::p, blockpointers::p1, blockpointers::pcmat, blockpointers::pcvec1, blockpointers::pcvec2, blockpointers::pn, blockpointers::pori, blockpointers::porj, blockpointers::pork, blockpointers::qx, blockpointers::qy, blockpointers::qz, blockpointers::radi, blockpointers::radj, blockpointers::radk, blockpointers::rev, blockpointers::righthanded, blockpointers::rlv, blockpointers::rotmatrixi, blockpointers::rotmatrixj, blockpointers::rotmatrixk, blockpointers::s, blockpointers::scratch, blockpointers::sectionid, blockpointers::sfacei, blockpointers::sfaceiale, blockpointers::sfacej, blockpointers::sfacejale, blockpointers::sfacek, blockpointers::sfacekale, blockpointers::shocksensor, blockpointers::si, blockpointers::siale, blockpointers::sj, blockpointers::sjale, blockpointers::sk, blockpointers::skale, blockpointers::skew, blockpointers::spectralsol, blockpointers::status, blockpointers::sveloiale, blockpointers::svelojale, blockpointers::svelokale, blockpointers::ux, blockpointers::uy, blockpointers::uz, blockpointers::viscimaxpointer, blockpointers::visciminpointer, blockpointers::viscjmaxpointer, blockpointers::viscjminpointer, blockpointers::visckmaxpointer, blockpointers::visckminpointer, blockpointers::viscsubface, blockpointers::vol, blockpointers::volold, blockpointers::volref, blockpointers::vx, blockpointers::vy, blockpointers::vz, blockpointers::w, blockpointers::w1, blockpointers::wallind, blockpointers::wn, blockpointers::wold, blockpointers::wr, blockpointers::wx, blockpointers::wy, blockpointers::wz, blockpointers::x, blockpointers::xale, blockpointers::xold, and blockpointers::xseed.
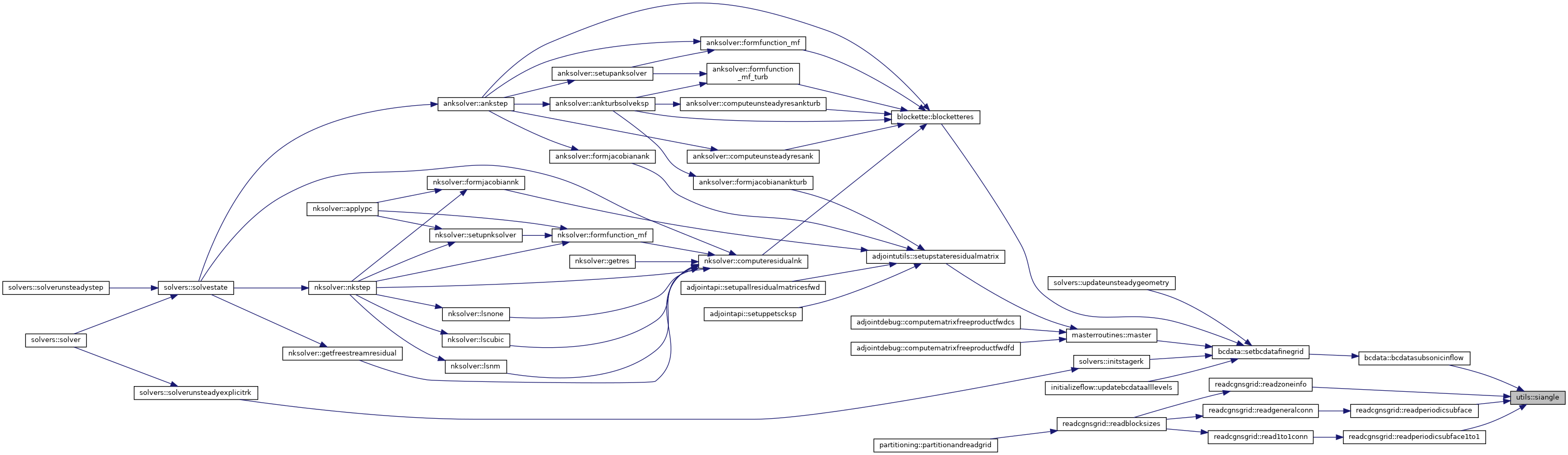
Referenced by actuatorregion::addactuatorregion(), preprocessingapi::allocatemetric(), adjointutils::allocderivativevalues(), bcdata::allocmembcdata(), fortranpc::allocpcmem(), anksolver::ankstep(), anksolver::ankturbsolveksp(), bcroutines::applyallbc(), turbbcroutines::applyallturbbc(), masterroutines::block_res_state(), blockette::blocketteres(), blockette::blocketterescore(), zippermesh::bowtieandisolationelimination(), buildclusterwalls(), usersurfaceintegrations::buildvolumeadts(), gridchecking::check1to1subfaces(), gridchecking::checkfaces(), oversetutilities::checkoverset(), oversetutilities::checkoversetpresent(), gridchecking::checksubfacecoor(), preprocessingapi::checksymmetry(), computecellwallpoint(), surfaceintegrations::computecpminfamily(), computedomainboundingboxes(), writecgnssurface::computeisovariable(), adjointdebug::computematrixfreeproductfwdcs(), adjointdebug::computematrixfreeproductfwdfd(), computenodalforces(), computenodalforces_d(), computenodaltractions(), computenodaltractions_b(), computenodaltractions_d(), walldistance::computenormalspacing(), surfaceintegrations::computesepsenmaxfamily(), tecplotio::computesurfaceoutputnodaldata(), anksolver::computetimestepmat(), anksolver::computeunsteadyresank(), anksolver::computeunsteadyresankturb(), solverutils::computeutau(), walldistance::computewalldistance(), computeweighting(), solvers::convergenceinfo(), cartmesh::createcartmesh(), adjointapi::createpetscvars(), zippermesh::createzippermesh(), zippermesh::determineclusterareas(), walldistance::determinedistance(), determinedonors(), pointmatchedcommpattern::determinefacehalos(), pointmatchedcommpattern::determinenumberofhalos(), walldistance::determinewallassociation(), oversetutilities::dumpiblank(), oversetcommutilities::exchangestatus(), oversetcommutilities::exchangesurfacedelta(), oversetcommutilities::exchangesurfaceiblanks(), smoothers::executedadistep(), smoothers::executerkstage(), sst::f1sst(), preprocessingapi::facerotationmatrices(), fortranpc::factorpcmatrix(), aleutils::fillcoor(), finaloversetcommstructures(), oversetapi::flagcellsinsurface(), oversetutilities::flagforcedrecv(), flagnearwallcells(), floodinteriorcells(), haloexchange::flowintegrationzippercomm(), anksolver::formfunction_mf(), anksolver::formfunction_mf_turb(), anksolver::formjacobianank(), anksolver::formjacobianankturb(), oversetutilities::fringereduction(), getareas(), getareasensitivity(), getcellcenters(), getcellcgnsblockids(), warping::getcgnsmeshindices(), getcptargets(), nksolver::getcurrentresidual(), getforces(), getforces_b(), getforces_d(), nksolver::getfreestreamresidual(), warping::getgrid(), getheatflux(), nksolver::getinfo(), nksolver::getinfosize(), getliftdirfromsymmetry(), oversetutilities::getoversetiblank(), nksolver::getres(), surfaceintegrations::getsolution(), surfaceintegrations::getsolution_b(), warping::getstateperturbation(), nksolver::getstates(), surfaceutils::getsurfaceconnectivity(), surfaceutils::getsurfacefamily(), warping::getsurfaceperturbation(), surfaceutils::getsurfacepoints(), surfaceutils::getsurfacesize(), gettnswall(), solverutils::gridvelocitiescoarselevels(), solverutils::gridvelocitiesfinelevel(), solverutils::gridvelocitiesfinelevelpart1(), solverutils::gridvelocitiesfinelevelpart2(), heatfluxes(), initializeflow::infchangecorrection(), bcdata::initbcdata(), zippermesh::initbcdataiblank(), initializeflow::initdepvarandhalos(), initializeflow::initializehalos(), oversetinitialization::initializestatus(), residuals::initres(), actuatorregion::integrateactuatorregions(), aleutils::interpcoor(), usersurfaceintegrations::interpolateintegrationsurfaces(), initializeflow::interpolatespectralsolution(), oversetutilities::irregularcellcorrection(), kt::kt_block(), kw::kw_block(), walldistance::localviscoussurfacemesh(), gapboundaries::makegapboundarystrings(), masterroutines::master(), masterroutines::master_d(), preprocessingapi::metric(), adjointutils::mymatcreate(), solverutils::normalvelocitiesalllevels(), oversetapi::oversetcomm(), fortranpc::pcmatmult(), usersurfaceintegrations::performinterpolation(), anksolver::physicalitycheckank(), anksolver::physicalitycheckankturb(), preprocessingapi::preprocessing(), preprocessingapi::preprocessingadjoint(), initializeflow::readrestartfile(), aleutils::recovercoor(), adjointutils::referenceshocksensor(), oversetinitialization::reinitializestatus(), initializeflow::releaseextramembcs(), adjointutils::resetfdreference(), haloexchange::reshalo1(), residuals::residual(), smoothers::rungekuttasmoother(), adjointapi::savecellcenters(), bcdata::setbcdata(), bcdata::setbcdatacoarsegrid(), bcdata::setbcdatafinegrid(), setcptargets(), oversetapi::setexplicitholecut(), preprocessingapi::setfamilyinfofaces(), adjointutils::setfdreference(), preprocessingapi::setglobalcellsandnodes(), warping::setgrid(), warping::setgridforoneinstance(), oversetutilities::setiblankarray(), nksolver::setinfo(), aleutils::setlevelale(), fortranpc::setpcvec(), setpointers_d(), preprocessingapi::setporosities(), initializeflow::setpressureandcomputeenergy(), preprocessingapi::setreferencevolume(), nksolver::setrvec(), anksolver::setrvecank(), anksolver::setrvecankturb(), nksolver::setstates(), preprocessingapi::setsurfacefamilyinfo(), settnswall(), initializeflow::setuniformflow(), adjointutils::setup_3x3x3_coloring(), adjointutils::setup_5x5x5_coloring(), adjointutils::setup_bf_coloring(), adjointutils::setup_drdw_euler_coloring(), adjointutils::setup_drdw_visc_coloring(), adjointutils::setup_pc_coloring(), amg::setupamg(), fortranpc::setuppcmatrix(), adjointutils::setupstateresidualmatrix(), nksolver::setw(), anksolver::setwank(), nksolver::setwvec(), anksolver::setwvecank(), preprocessingapi::shiftcoorandvolumes(), aleutils::shiftlevelale(), solverutils::shiftsolution(), solverutils::slipvelocitiescoarselevels(), solverutils::slipvelocitiesfinelevel(), aleutils::slipvelocitiesfinelevel_ale(), zippermesh::slitelimination(), solvers::solverunsteadyexplicitrk(), residuals::sourceterms(), adjointapi::spectralprecscribedmotion(), adjointutils::statepreallocation(), aleutils::storecoor(), outputmod::storesurfsolinbuffer(), surfacecellcentertonode(), zippermesh::surfacedeviation(), solverutils::timestep(), multigrid::transfertocoarsegrid(), multigrid::transfertofinegrid(), turbapi::turbresidual(), turbapi::turbsolveddadi(), turbutils::unsteadyturbspectral(), partitioning::updatecoorfinemesh(), flowutils::updategamma(), oversetcommutilities::updateoversetconnectivity(), preprocessingapi::updatereferencepoint(), walldistance::updatexsurf(), vf::vf_block(), preprocessingapi::viscsubfaceinfo(), haloexchange::wallintegrationzippercomm(), haloexchange::whalo1(), haloexchange::whalo2(), actuatorregion::writeactuatorregions(), preprocessingapi::writebadvolumes(), writecgnssurface::writecgnssurfacesol(), oversetapi::writedualmesh(), writecgnssurface::writeisosurface(), oversetapi::writepartitionedmesh(), writecgnsvolume::writesolcgnszone(), tecplotio::writetecplotsurfacefile(), zippermesh::writewalls(), and preprocessingapi::xhalo().
| subroutine utils::setpointers_b | ( | integer(kind=inttype), intent(in) | nn, |
| integer(kind=inttype), intent(in) | level, | ||
| integer(kind=inttype), intent(in) | sps | ||
| ) |
Definition at line 3552 of file utils.F90.
References setpointers_d().
Referenced by haloexchange::flowintegrationzippercomm_b(), surfaceintegrations::getsolution_b(), actuatorregion::integrateactuatorregions_b(), masterroutines::master_b(), bcdata::setbcdata_b(), bcdata::setbcdatafinegrid_b(), oversetcommutilities::updateoversetconnectivity_b(), haloexchange::wallintegrationzippercomm_b(), and haloexchange::whalo2_b().


| subroutine utils::setpointers_d | ( | integer(kind=inttype), intent(in) | nn, |
| integer(kind=inttype), intent(in) | level, | ||
| integer(kind=inttype), intent(in) | sps | ||
| ) |
Definition at line 3563 of file utils.F90.
References blockpointers::aad, blockpointers::bcdatad, blockpointers::bmti1d, blockpointers::bmti2d, blockpointers::bmtj1d, blockpointers::bmtj2d, blockpointers::bmtk1d, blockpointers::bmtk2d, blockpointers::bvti1d, blockpointers::bvti2d, blockpointers::bvtj1d, blockpointers::bvtj2d, blockpointers::bvtk1d, blockpointers::bvtk2d, blockpointers::d2walld, blockpointers::dtld, blockpointers::dwd, block::flowdomsd, blockpointers::fwd, blockpointers::gammad, blockpointers::pd, blockpointers::qxd, blockpointers::qyd, blockpointers::qzd, blockpointers::radid, blockpointers::radjd, blockpointers::radkd, blockpointers::revd, blockpointers::rlvd, blockpointers::rotmatrixid, blockpointers::rotmatrixjd, blockpointers::rotmatrixkd, blockpointers::scratchd, blockpointers::sd, setpointers(), blockpointers::sfaceid, blockpointers::sfacejd, blockpointers::sfacekd, blockpointers::sid, blockpointers::sjd, blockpointers::skd, blockpointers::uxd, blockpointers::uyd, blockpointers::uzd, blockpointers::viscsubfaced, blockpointers::vold, blockpointers::vxd, blockpointers::vyd, blockpointers::vzd, blockpointers::wd, blockpointers::wxd, blockpointers::wyd, blockpointers::wzd, and blockpointers::xd.
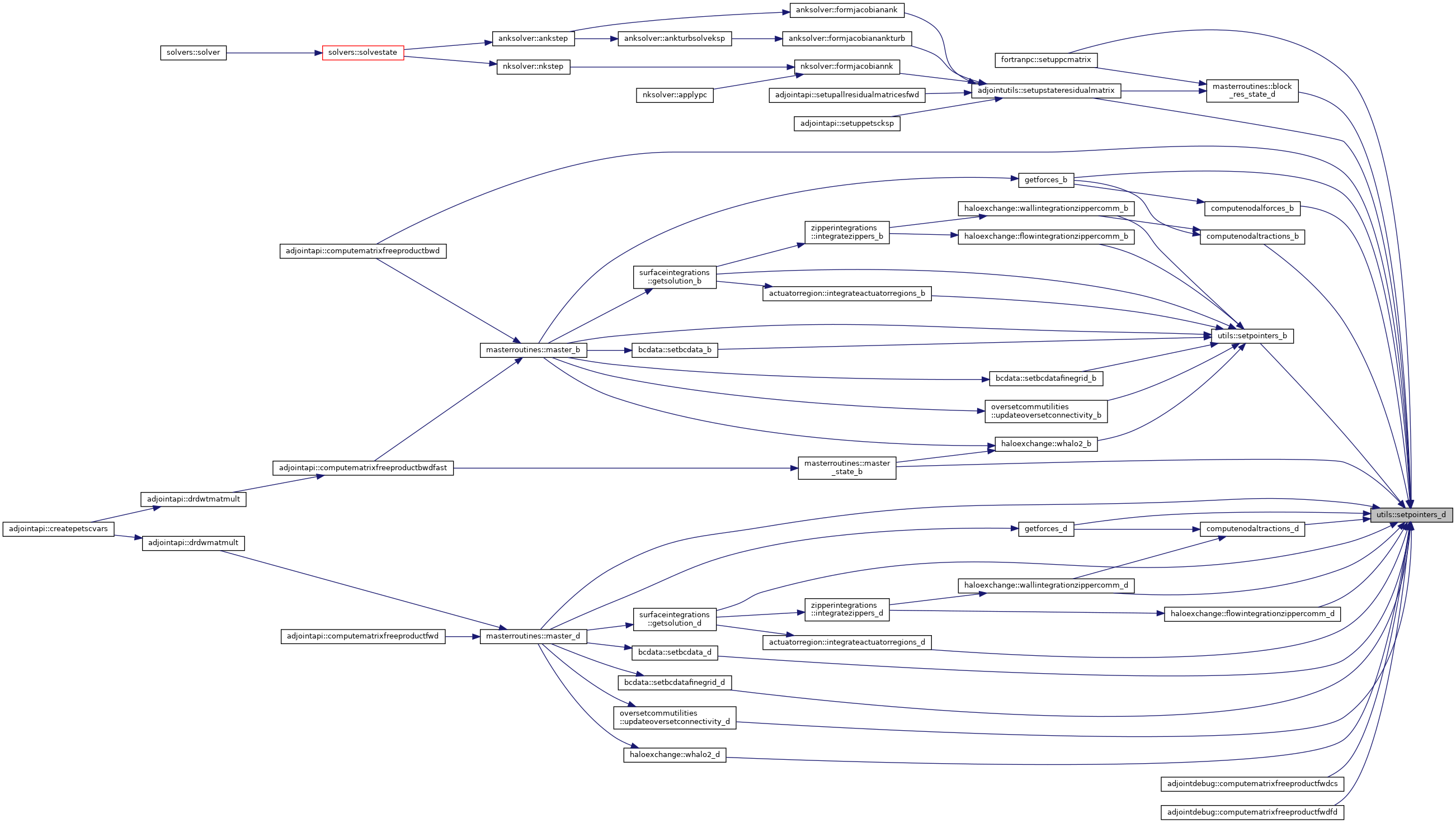
Referenced by masterroutines::block_res_state_d(), adjointapi::computematrixfreeproductbwd(), adjointdebug::computematrixfreeproductfwdcs(), adjointdebug::computematrixfreeproductfwdfd(), computenodalforces_b(), computenodaltractions_b(), computenodaltractions_d(), haloexchange::flowintegrationzippercomm_d(), getforces_b(), getforces_d(), surfaceintegrations::getsolution_d(), actuatorregion::integrateactuatorregions_d(), masterroutines::master_d(), masterroutines::master_state_b(), bcdata::setbcdata_d(), bcdata::setbcdatafinegrid_d(), setpointers_b(), fortranpc::setuppcmatrix(), adjointutils::setupstateresidualmatrix(), oversetcommutilities::updateoversetconnectivity_d(), haloexchange::wallintegrationzippercomm_d(), and haloexchange::whalo2_d().


| subroutine utils::siangle | ( | integer, intent(in) | angle, |
| real(kind=realtype), intent(out) | mult, | ||
| real(kind=realtype), intent(out) | trans | ||
| ) |
Definition at line 1736 of file utils.F90.
References constants::one, constants::pi, terminate(), and constants::zero.
Referenced by bcdata::bcdatasubsonicinflow(), readcgnsgrid::readperiodicsubface(), readcgnsgrid::readperiodicsubface1to1(), and readcgnsgrid::readzoneinfo().


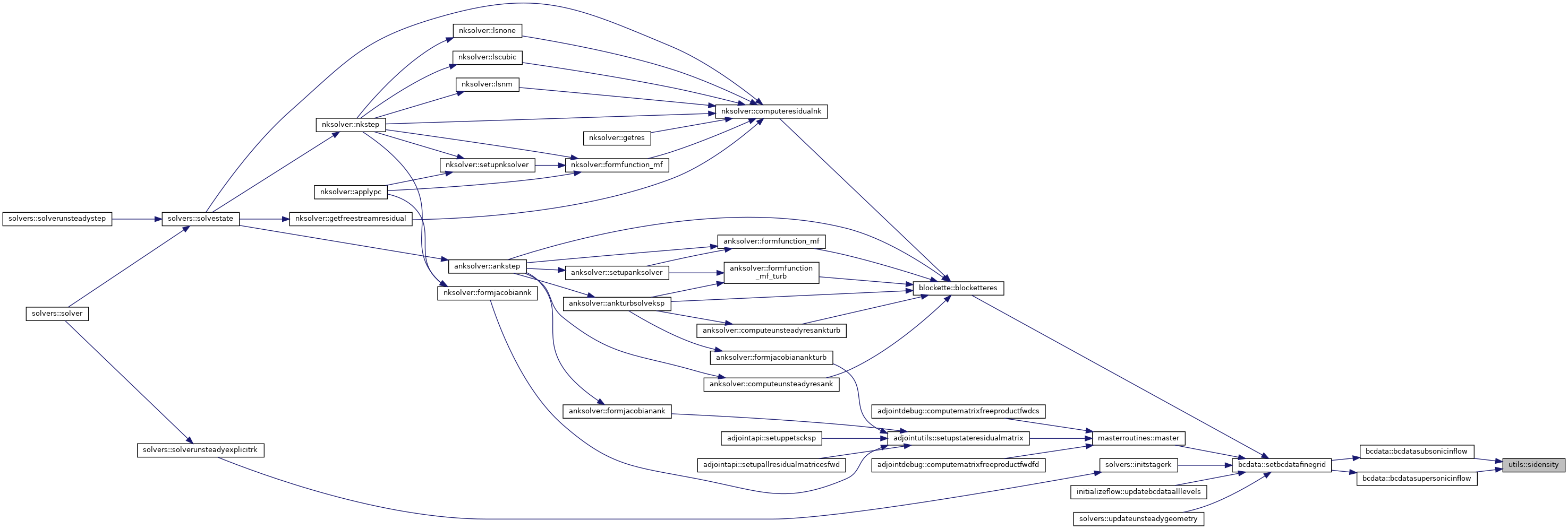
| subroutine utils::sidensity | ( | integer, intent(in) | mass, |
| integer, intent(in) | len, | ||
| real(kind=realtype), intent(out) | mult, | ||
| real(kind=realtype), intent(out) | trans | ||
| ) |
Definition at line 1772 of file utils.F90.
References constants::one, terminate(), and constants::zero.
Referenced by bcdata::bcdatasubsonicinflow(), and bcdata::bcdatasupersonicinflow().


| subroutine utils::silen | ( | integer, intent(in) | len, |
| real(kind=realtype), intent(out) | mult, | ||
| real(kind=realtype), intent(out) | trans | ||
| ) |
Definition at line 1807 of file utils.F90.
References constants::one, terminate(), and constants::zero.
Referenced by readcgnsgrid::readzoneinfo().


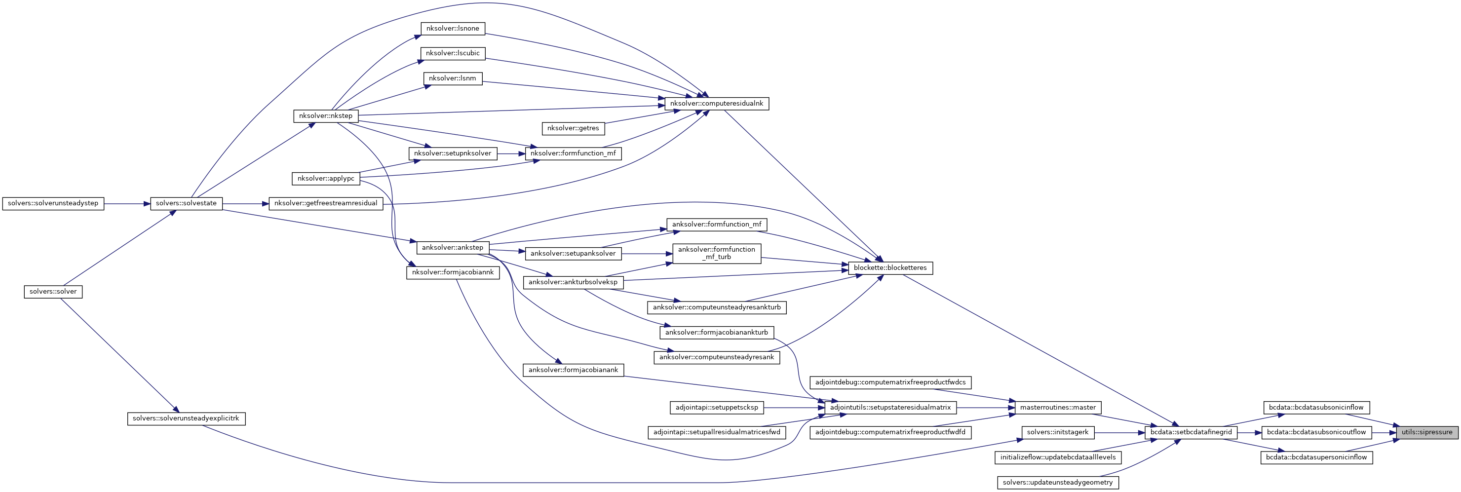
| subroutine utils::sipressure | ( | integer, intent(in) | mass, |
| integer, intent(in) | len, | ||
| integer, intent(in) | time, | ||
| real(kind=realtype), intent(out) | mult, | ||
| real(kind=realtype), intent(out) | trans | ||
| ) |
Definition at line 1850 of file utils.F90.
References constants::one, terminate(), and constants::zero.
Referenced by bcdata::bcdatasubsonicinflow(), bcdata::bcdatasubsonicoutflow(), and bcdata::bcdatasupersonicinflow().


| subroutine utils::sitemperature | ( | integer, intent(in) | temp, |
| real(kind=realtype), intent(out) | mult, | ||
| real(kind=realtype), intent(out) | trans | ||
| ) |
Definition at line 1885 of file utils.F90.
References constants::one, terminate(), and constants::zero.
Referenced by bcdata::bcdataisothermalwall(), bcdata::bcdatasubsonicinflow(), and bcdata::bcdatasupersonicinflow().


| subroutine utils::siturb | ( | integer, intent(in) | mass, |
| integer, intent(in) | len, | ||
| integer, intent(in) | time, | ||
| integer, intent(in) | temp, | ||
| character(len=*), intent(in) | turbName, | ||
| real(kind=realtype), intent(out) | mult, | ||
| real(kind=realtype), intent(out) | trans | ||
| ) |
Definition at line 1946 of file utils.F90.
References constants::one, terminate(), and constants::zero.
Referenced by bcdata::setbcvarturb().


| subroutine utils::sivelocity | ( | integer, intent(in) | length, |
| integer, intent(in) | time, | ||
| real(kind=realtype), intent(out) | mult, | ||
| real(kind=realtype), intent(out) | trans | ||
| ) |
Definition at line 1983 of file utils.F90.
References constants::one, terminate(), and constants::zero.
Referenced by bcdata::bcdatasubsonicinflow(), and bcdata::bcdatasupersonicinflow().


| subroutine utils::spectralinterpolcoef | ( | integer(kind=inttype), intent(in) | nsps, |
| real(kind=realtype), intent(in) | t, | ||
| real(kind=realtype), dimension(0:nsps - 1), intent(out) | alpScal, | ||
| real(kind=realtype), dimension(nsections, 0:nsps - 1, 3, 3), intent(out) | alpMat | ||
| ) |
Definition at line 3667 of file utils.F90.
References section::nsections, inputtimespectral::ntimeintervalsspectral, constants::one, constants::pi, inputtimespectral::rotmatrixspectral, section::sections, constants::two, and constants::zero.
Referenced by initializeflow::interpolatespectralsolution().

| subroutine utils::sumallresiduals | ( | integer(kind=inttype), intent(in) | mm | ) |
Definition at line 6404 of file utils.F90.
References blockpointers::dw, blockpointers::il, blockpointers::jl, blockpointers::kl, monitor::monloc, flowvarrefstate::nt1, flowvarrefstate::nt2, flowvarrefstate::nwf, inputiteration::turbresscale, and blockpointers::vol.
Referenced by solvers::convergenceinfo(), and nksolver::getcurrentresidual().

| subroutine utils::sumresiduals | ( | integer(kind=inttype), intent(in) | nn, |
| integer(kind=inttype), intent(in) | mm | ||
| ) |
Definition at line 6364 of file utils.F90.
References blockpointers::dw, blockpointers::il, blockpointers::jl, blockpointers::kl, monitor::monloc, and blockpointers::vol.
Referenced by solvers::convergenceinfo(), and nksolver::getcurrentresidual().

| subroutine utils::terminate | ( | character(len=*), intent(in) | routineName, |
| character(len=*), intent(in) | errorMessage | ||
| ) |
Definition at line 501 of file utils.F90.
References communication::adflow_comm_world, and communication::myid.
Referenced by preprocessingapi::allocatemetric(), allocatetempmemory(), partitioning::alloccoorfinegrid(), bcdata::allocmembcdata(), initializeflow::allocmemflovarpart1(), initializeflow::allocmemflovarpart2(), pointmatchedcommpattern::allocmemhalolist(), initializeflow::allocrestartfiles(), alloctimearrays(), bcdata::bcdataisothermalwall(), bcdata::bcdatasubsonicinflow(), bcdata::bcdatasubsonicoutflow(), bcdata::bcdatasupersonicinflow(), loadbalance::bcfacessubblock(), bcroutines::bcsubsonicinflow(), loadbalance::blockdistribution(), preprocessingapi::cellrangesubface(), gridchecking::check1to1subfaces(), coarseutils::checkcoarse1to1(), gridchecking::checkfaces(), inputparamroutines::checkinputparam(), inputparamroutines::checkmonitor(), initializeflow::checksolfilenames(), gridchecking::checksubfacecoor(), readcgnsgrid::checktransform(), pointmatchedcommpattern::closestdirecthalos(), coarseutils::coarsedonorinfo(), partitioning::commontimespectral(), bcroutines::computeetot(), writecgnssurface::computeisovariable(), inputparamroutines::computenstepswcycle(), computetsderivatives(), flowutils::computettot(), walldistance::computewalldistance(), readcgnsgrid::countconnectivities(), coarseutils::createcoarseblocks(), stringops::createnodetoelem(), createsurfacezone(), deallocateblock(), pointmatchedcommpattern::deallocatepointershalolist(), deallocatetempmemory(), inputparamroutines::defaultmonitor(), pointmatchedcommpattern::determinecommpattern(), loadbalance::determinecomputeblocks(), walldistance::determinedistance(), pointmatchedcommpattern::determinefacehalos(), partitioning::determinegridfilenames(), pointmatchedcommpattern::determineindirecthalos(), partitioning::determineinterfaceids(), partitioning::determineneighborids(), pointmatchedcommpattern::determineperiodicdata(), pointmatchedcommpattern::determineperiodicfaces(), partitioning::determinesections(), initializeflow::determinesolfilenames(), bcdata::errorcheckbcdatanamesin(), preprocessingapi::exchangeglobalcells(), multigrid::executemgcycle(), loadbalance::externalfacessubblock(), bcdata::extractfromdataset(), bcdata::extractfromdataset_b(), bcdata::extractfromdataset_d(), inputparamroutines::extractmginfo(), preprocessingapi::facerotationmatrices(), pointmatchedcommpattern::finalcommstructures(), finaloversetcommstructures(), pointmatchedcommpattern::finddonorsrecvbuffer(), inputparamroutines::findnextinfoline(), partitioning::finegridspectralcoor(), getdirangle(), flowutils::getdirvector(), getforces(), getforces_d(), oversetutilities::getoversetiblank(), initializeflow::getsortedvarnumbers(), initializeflow::getsortedzonenumbers(), loadbalance::graphpartitioning(), writecgnsgrid::gridfilenameswrite(), solverutils::gridvelocitiesfinelevel_block(), solverutils::gridvelocitiesfinelevelpart1_block(), pointmatchedcommpattern::indirecthalosperlevel(), pointmatchedcommpattern::init2ndlevelcellhalos(), bcdata::initbcdata(), partitioning::initfinegridiblank(), loadbalance::initflowdoms(), initializeflow::initflowrestart(), walldistance::initwalldistance(), usersurfaceintegrations::integrateusersurfaces(), usersurfaceintegrations::integrateusersurfaces_b(), usersurfaceintegrations::integrateusersurfaces_d(), initializeflow::interpolatespectralsolution(), blockette::inviscidupwindflux(), fluxes::inviscidupwindflux(), inputparamroutines::isovariables(), loadbalance::loadbalancegrid(), walldistance::localviscoussurfacemesh(), preprocessingapi::metric(), inputparamroutines::monitorvariables(), writecgnsvolume::opencgnsvolumesol(), oversetapi::oversetcomm(), partitioning::partitionandreadgrid(), preprocessingapi::preprocessing(), oversetutilities::qsortedgetype(), partitionmod::qsortfourintplusrealtype(), oversetutilities::qsortfringetype(), pointmatchedcommpattern::qsorthalolisttype(), pointmatchedcommpattern::qsortindhalotype(), sorting::qsortintegers(), usersurfaceintegrations::qsortinterppttype(), pointmatchedcommpattern::qsortperiodicsubfaceshalotype(), oversetutilities::qsortpocketedgetype(), sorting::qsortreals(), partitionmod::qsortsortsubrangetype(), sorting::qsortstrings(), partitionmod::qsortsubblocksofcgnstype(), partitionmod::qsortsubfacenonmatchtype(), readcgnsgrid::read1to1conn(), readbcdataarrays(), readcgnsgrid::readblocksizes(), readcgnsgrid::readbocos(), inputparamroutines::readcptempcurvefits(), variablereading::readdensity(), variablereading::readenergy(), readcgnsgrid::readfamilyinfo(), readcgnsgrid::readgeneralconn(), readcgnsgrid::readgrid(), readcgnsgrid::readperiodicsubface(), readcgnsgrid::readperiodicsubface1to1(), variablereading::readpressure(), initializeflow::readrestartfile(), variablereading::readrestartvariable(), variablereading::readtimehistory(), variablereading::readturbeddyvis(), variablereading::readturbkwtype(), variablereading::readturbsa(), variablereading::readturbv2f(), variablereading::readturbvar(), variablereading::readxmomentum(), variablereading::readxvelocity(), variablereading::readymomentum(), variablereading::readyvelocity(), variablereading::readzmomentum(), readcgnsgrid::readzoneinfo(), variablereading::readzvelocity(), reallocateinteger(), reallocateinteger2(), reallocatempioffsetkindinteger(), reallocatereal(), reallocatereal2(), initializeflow::releaseextramembcs(), outputmod::releasehelpvariableswriting(), releasememorypart1(), releasememorypart2(), riemannflux(), variablereading::scalefactors(), bcdata::setbcdata(), bcdata::setbcdata_b(), bcdata::setbcdata_d(), bcdata::setbcdatafinegrid(), bcdata::setbcdatafinegrid_b(), bcdata::setbcdatafinegrid_d(), bcdata::setbcvarturb(), setcgnsrealtype(), inputparamroutines::setentrieswcycle(), preprocessingapi::setfamilyinfofaces(), preprocessingapi::setglobalcellsandnodes(), outputmod::sethelpvariableswriting(), initializeflow::setiovar(), setperiodicdata(), preprocessingapi::setporosities(), initializeflow::setsolfilenames(), inputparamroutines::setstagecoeffexplicitrk(), preprocessingapi::setsurfacefamilyinfo(), adjointapi::setuppetscksp(), siangle(), sidensity(), silen(), sipressure(), sitemperature(), siturb(), sivelocity(), solverutils::slipvelocitiesfinelevel_block(), splitblockinitialization(), splitblocksloadbalance(), pointmatchedcommpattern::storehalosinlist(), outputmod::storesolinbuffer(), inputparamroutines::surfacevariables(), writecgnssurface::surfsolfilenameswrite(), partitioning::timeperiodspectral(), partitioning::timerotmatricesspectral(), initializeflow::timespectralmatrices(), solverutils::timestep_block(), coarseutils::update1to1coarse(), walldistance::viscoussurfacemesh(), preprocessingapi::viscsubfaceinfo(), writecgnsvolume::volsolfilenameswrite(), inputparamroutines::volumevariables(), preprocessingapi::writebadvolumes(), writebcdataarrays(), writecgnsvolume::writecgnsconvinfo(), writecgnsgrid::writecgnsgridfile(), writecgnsgrid::writecgnsgridframe(), outputmod::writecgnsheader(), outputmod::writecgnskomegamodifiedinfo(), outputmod::writecgnskomegawilcoxinfo(), outputmod::writecgnsktauinfo(), outputmod::writecgnsmentersstinfo(), outputmod::writecgnsreferencestate(), outputmod::writecgnssaeinfo(), outputmod::writecgnssainfo(), writecgnssurface::writecgnssurfacesol(), writecgnsvolume::writecgnstimehistory(), outputmod::writecgnsv2finfo(), writecgnsvolume::writecgnsvolumesol(), writecgnsgrid::writecoorcgnszone(), writecgnssurface::writeisosurface(), writesol(), writecgnsvolume::writesolcgnszone(), writesurfacecoord(), writesurfacesol(), and writecgnssurface::writesurfsolcgnszone().
| real(kind=realtype) function utils::tsalpha | ( | integer(kind=inttype), intent(in) | degreePolAlpha, |
| real(kind=realtype), dimension(0:*), intent(in) | coefPolAlpha, | ||
| integer(kind=inttype), intent(in) | degreeFourAlpha, | ||
| real(kind=realtype), intent(in) | omegaFourAlpha, | ||
| real(kind=realtype), dimension(0:*), intent(in) | cosCoefFourAlpha, | ||
| real(kind=realtype), dimension(*), intent(in) | sinCoefFourAlpha, | ||
| real(kind=realtype), intent(in) | t | ||
| ) |
Definition at line 281 of file utils.F90.
References inputphysics::equationmode, constants::steady, and constants::zero.
Referenced by computetsderivatives(), solverutils::gridvelocitiesfinelevel_block(), solverutils::gridvelocitiesfinelevelpart1_block(), and solverutils::slipvelocitiesfinelevel_block().

| real(kind=realtype) function utils::tsalphadot | ( | integer(kind=inttype), intent(in) | degreePolAlpha, |
| real(kind=realtype), dimension(0:*), intent(in) | coefPolAlpha, | ||
| integer(kind=inttype), intent(in) | degreeFourAlpha, | ||
| real(kind=realtype), intent(in) | omegaFourAlpha, | ||
| real(kind=realtype), dimension(0:*), intent(in) | cosCoefFourAlpha, | ||
| real(kind=realtype), dimension(*), intent(in) | sinCoefFourAlpha, | ||
| real(kind=realtype), intent(in) | t | ||
| ) |
Definition at line 343 of file utils.F90.
References inputphysics::equationmode, constants::steady, and constants::zero.
Referenced by computetsderivatives().

| real(kind=realtype) function utils::tsbeta | ( | integer(kind=inttype), intent(in) | degreePolBeta, |
| real(kind=realtype), dimension(0:*), intent(in) | coefPolBeta, | ||
| integer(kind=inttype), intent(in) | degreeFourBeta, | ||
| real(kind=realtype), intent(in) | omegaFourBeta, | ||
| real(kind=realtype), dimension(0:*), intent(in) | cosCoefFourBeta, | ||
| real(kind=realtype), dimension(*), intent(in) | sinCoefFourBeta, | ||
| real(kind=realtype), intent(in) | t | ||
| ) |
Definition at line 31 of file utils.F90.
References inputphysics::equationmode, constants::steady, and constants::zero.
Referenced by solverutils::gridvelocitiesfinelevel_block(), solverutils::gridvelocitiesfinelevelpart1_block(), and solverutils::slipvelocitiesfinelevel_block().

| real(kind=realtype) function utils::tsbetadot | ( | integer(kind=inttype), intent(in) | degreePolBeta, |
| real(kind=realtype), dimension(0:*), intent(in) | coefPolBeta, | ||
| integer(kind=inttype), intent(in) | degreeFourBeta, | ||
| real(kind=realtype), intent(in) | omegaFourBeta, | ||
| real(kind=realtype), dimension(0:*), intent(in) | cosCoefFourBeta, | ||
| real(kind=realtype), dimension(*), intent(in) | sinCoefFourBeta, | ||
| real(kind=realtype), intent(in) | t | ||
| ) |
Definition at line 94 of file utils.F90.
References inputphysics::equationmode, constants::steady, and constants::zero.
| real(kind=realtype) function utils::tsmach | ( | integer(kind=inttype), intent(in) | degreePolMach, |
| real(kind=realtype), dimension(0:*), intent(in) | coefPolMach, | ||
| integer(kind=inttype), intent(in) | degreeFourMach, | ||
| real(kind=realtype), intent(in) | omegaFourMach, | ||
| real(kind=realtype), dimension(0:*), intent(in) | cosCoefFourMach, | ||
| real(kind=realtype), dimension(*), intent(in) | sinCoefFourMach, | ||
| real(kind=realtype), intent(in) | t | ||
| ) |
Definition at line 156 of file utils.F90.
References inputphysics::equationmode, constants::steady, and constants::zero.
Referenced by solverutils::gridvelocitiesfinelevel_block(), solverutils::gridvelocitiesfinelevelpart1_block(), and solverutils::slipvelocitiesfinelevel_block().

| real(kind=realtype) function utils::tsmachdot | ( | integer(kind=inttype), intent(in) | degreePolMach, |
| real(kind=realtype), dimension(0:*), intent(in) | coefPolMach, | ||
| integer(kind=inttype), intent(in) | degreeFourMach, | ||
| real(kind=realtype), intent(in) | omegaFourMach, | ||
| real(kind=realtype), dimension(0:*), intent(in) | cosCoefFourMach, | ||
| real(kind=realtype), dimension(*), intent(in) | sinCoefFourMach, | ||
| real(kind=realtype), intent(in) | t | ||
| ) |
Definition at line 219 of file utils.F90.
References inputphysics::equationmode, constants::steady, and constants::zero.
| subroutine utils::unsteadyheader |
Definition at line 6461 of file utils.F90.
References monitor::ntimestepsrestart, commonformats::strings, monitor::timestepunsteady, monitor::timeunsteady, and monitor::timeunsteadyrestart.
| subroutine utils::writeintromessage |
Definition at line 4094 of file utils.F90.
References communication::myid, and communication::nproc.