|
ADflow
v1.0
ADflow is a finite volume RANS solver tailored for gradient-based aerodynamic design optimization.
|
Data Types | |
| type | interval |
| type | tree_node |
| type | kdtree2 |
| type | tree_search_record |
Functions/Subroutines | |
| type(kdtree2) function, pointer, public | kdtree2_create (input_data, dim, sort, rearrange) |
| integer(kind=inttype) function | select_on_coordinate_value (v, ind, c, alpha, li, ui) |
| subroutine, public | kdtree2destroy (tp) |
| subroutine, public | kdtree2_n_nearest (tp, qv, nn, results) |
| subroutine, public | kdtree2_n_nearest_around_point (tp, idxin, correltime, nn, results) |
| subroutine, public | kdtree2_r_nearest (tp, qv, r2, nfound, nalloc, results) |
| subroutine, public | kdtree2_r_nearest_around_point (tp, idxin, correltime, r2, nfound, nalloc, results) |
| integer(kind=inttype) function, public | kdtree2_r_count (tp, qv, r2) |
| integer(kind=inttype) function, public | kdtree2_r_count_around_point (tp, idxin, correltime, r2) |
| subroutine, public | kdtree2_n_nearest_brute_force (tp, qv, nn, results) |
| subroutine, public | kdtree2_r_nearest_brute_force (tp, qv, r2, nfound, results) |
| subroutine, public | kdtree2_sort_results (nfound, results) |
Variables | |
| integer(kind=inttype), parameter | bucket_size = 12 |
| type(kdtree2) function, pointer, public kdtree2_module::kdtree2_create | ( | real(kind=realtype), dimension(:, :), target | input_data, |
| integer(kind=inttype), intent(in), optional | dim, | ||
| logical, intent(in), optional | sort, | ||
| logical, intent(in), optional | rearrange | ||
| ) |
Definition at line 587 of file kd_tree.f90.
References bucket_size, constants::one, precision::realtype, and select_on_coordinate_value().
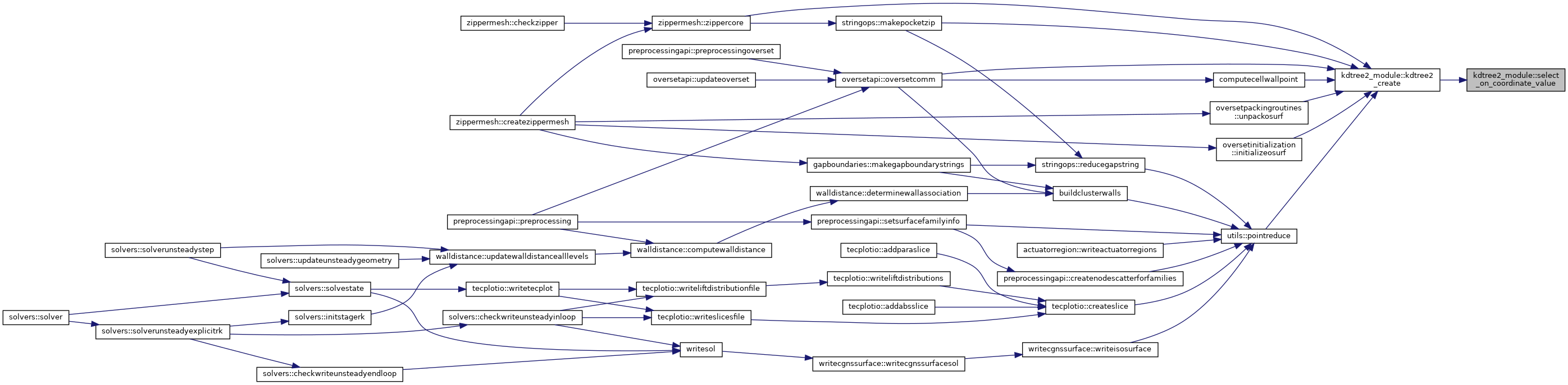
Referenced by computecellwallpoint(), oversetinitialization::initializeosurf(), stringops::makepocketzip(), oversetapi::oversetcomm(), utils::pointreduce(), oversetpackingroutines::unpackosurf(), and zippermesh::zippercore().


| subroutine, public kdtree2_module::kdtree2_n_nearest | ( | type(kdtree2), pointer | tp, |
| real(kind=realtype), dimension(:), intent(in), target | qv, | ||
| integer(kind=inttype), intent(in) | nn, | ||
| type(kdtree2_result), dimension(:), target | results | ||
| ) |
Definition at line 1022 of file kd_tree.f90.
References kdtree2_sort_results(), and kdtree2_priority_queue_module::pq_create().
Referenced by computecellwallpoint(), stringops::stringmatch(), and surfacecorrection().


| subroutine, public kdtree2_module::kdtree2_n_nearest_around_point | ( | type(kdtree2), pointer | tp, |
| integer(kind=inttype), intent(in) | idxin, | ||
| integer(kind=inttype), intent(in) | correltime, | ||
| integer(kind=inttype), intent(in) | nn, | ||
| type(kdtree2_result), dimension(:), target | results | ||
| ) |
Definition at line 1065 of file kd_tree.f90.
References kdtree2_sort_results(), and kdtree2_priority_queue_module::pq_create().

| subroutine, public kdtree2_module::kdtree2_n_nearest_brute_force | ( | type(kdtree2), pointer | tp, |
| real(kind=realtype), dimension(:), intent(in) | qv, | ||
| integer(kind=inttype), intent(in) | nn, | ||
| type(kdtree2_result), dimension(:) | results | ||
| ) |
Definition at line 1692 of file kd_tree.f90.
| integer(kind=inttype) function, public kdtree2_module::kdtree2_r_count | ( | type(kdtree2), pointer | tp, |
| real(kind=realtype), dimension(:), intent(in), target | qv, | ||
| real(kind=realtype), intent(in) | r2 | ||
| ) |
Definition at line 1237 of file kd_tree.f90.
| integer(kind=inttype) function, public kdtree2_module::kdtree2_r_count_around_point | ( | type(kdtree2), pointer | tp, |
| integer(kind=inttype), intent(in) | idxin, | ||
| integer(kind=inttype), intent(in) | correltime, | ||
| real(kind=realtype), intent(in) | r2 | ||
| ) |
Definition at line 1282 of file kd_tree.f90.
References amax, amin, kdtree2_priority_queue_module::pq_insert(), and kdtree2_priority_queue_module::pq_replace_max().

| subroutine, public kdtree2_module::kdtree2_r_nearest | ( | type(kdtree2), pointer | tp, |
| real(kind=realtype), dimension(:), intent(in), target | qv, | ||
| real(kind=realtype), intent(in) | r2, | ||
| integer(kind=inttype), intent(out) | nfound, | ||
| integer(kind=inttype), intent(in) | nalloc, | ||
| type(kdtree2_result), dimension(:), target | results | ||
| ) |
Definition at line 1109 of file kd_tree.f90.
References kdtree2_sort_results().
Referenced by stringops::addpotentialtriangle(), and utils::pointreduce().


| subroutine, public kdtree2_module::kdtree2_r_nearest_around_point | ( | type(kdtree2), pointer | tp, |
| integer(kind=inttype), intent(in) | idxin, | ||
| integer(kind=inttype), intent(in) | correltime, | ||
| real(kind=realtype), intent(in) | r2, | ||
| integer(kind=inttype), intent(out) | nfound, | ||
| integer(kind=inttype), intent(in) | nalloc, | ||
| type(kdtree2_result), dimension(:), target | results | ||
| ) |
Definition at line 1169 of file kd_tree.f90.
References kdtree2_sort_results().

| subroutine, public kdtree2_module::kdtree2_r_nearest_brute_force | ( | type(kdtree2), pointer | tp, |
| real(kind=realtype), dimension(:), intent(in) | qv, | ||
| real(kind=realtype), intent(in) | r2, | ||
| integer(kind=inttype), intent(out) | nfound, | ||
| type(kdtree2_result), dimension(:) | results | ||
| ) |
Definition at line 1732 of file kd_tree.f90.
References kdtree2_sort_results().

| subroutine, public kdtree2_module::kdtree2_sort_results | ( | integer(kind=inttype), intent(in) | nfound, |
| type(kdtree2_result), dimension(:), target | results | ||
| ) |
Definition at line 1771 of file kd_tree.f90.
Referenced by kdtree2_n_nearest(), kdtree2_n_nearest_around_point(), kdtree2_r_nearest(), kdtree2_r_nearest_around_point(), and kdtree2_r_nearest_brute_force().

| subroutine, public kdtree2_module::kdtree2destroy | ( | type(kdtree2), pointer | tp | ) |
Definition at line 978 of file kd_tree.f90.
Referenced by computecellwallpoint(), oversetutilities::deallocateosurfs(), oversetapi::oversetcomm(), and utils::pointreduce().

| integer(kind=inttype) function kdtree2_module::select_on_coordinate_value | ( | real(kind=realtype), dimension(1:, 1:) | v, |
| integer(kind=inttype), dimension(1:) | ind, | ||
| integer(kind=inttype), intent(in) | c, | ||
| real(kind=realtype), intent(in) | alpha, | ||
| integer(kind=inttype), intent(in) | li, | ||
| integer(kind=inttype), intent(in) | ui | ||
| ) |
Definition at line 830 of file kd_tree.f90.
Referenced by kdtree2_create().

| integer(kind=inttype), parameter kdtree2_module::bucket_size = 12 |
Definition at line 497 of file kd_tree.f90.
Referenced by kdtree2_create().