|
ADflow
v1.0
ADflow is a finite volume RANS solver tailored for gradient-based aerodynamic design optimization.
|
Functions/Subroutines | |
| subroutine | adtbuildsurfaceadt (nTria, nQuads, nNodes, coor, triaConn, quadsConn, BBox, useBBox, comm, adtID) |
| subroutine | adtbuildvolumeadt (nTetra, nPyra, nPrisms, nHexa, nNodes, coor, tetraConn, pyraConn, prismsConn, hexaConn, BBox, useBBox, comm, adtID) |
| subroutine | adtcontainmentsearch (nCoor, coor, adtID, procID, elementType, elementID, uvw, nInterpol, arrDonor, arrInterpol) |
| subroutine | adtdeallocateadts (adtID) |
| subroutine | adtfailsafesearch (nCoor, coor, adtID, procID, elementType, elementID, uvw, dist2, nInterpol, arrDonor, arrInterpol) |
| subroutine | adtmindistancesearch (nCoor, coor, adtID, procID, elementType, elementID, uvw, dist2, nInterpol, arrDonor, arrInterpol) |
| subroutine adtapi::adtbuildsurfaceadt | ( | integer(kind=inttype), intent(in) | nTria, |
| integer(kind=inttype), intent(in) | nQuads, | ||
| integer(kind=inttype), intent(in) | nNodes, | ||
| real(kind=realtype), dimension(:, :), intent(in) | coor, | ||
| integer(kind=inttype), dimension(:, :), intent(in) | triaConn, | ||
| integer(kind=inttype), dimension(:, :), intent(in) | quadsConn, | ||
| real(kind=realtype), dimension(3, 2), intent(in) | BBox, | ||
| logical, intent(in) | useBBox, | ||
| integer, intent(in) | comm, | ||
| character(len=*), intent(in) | adtID | ||
| ) |
Definition at line 20 of file adtAPI.F90.
References adtbuild::buildsurfaceadt().
Referenced by walldistance::determinedistance().


| subroutine adtapi::adtbuildvolumeadt | ( | integer(kind=inttype), intent(in) | nTetra, |
| integer(kind=inttype), intent(in) | nPyra, | ||
| integer(kind=inttype), intent(in) | nPrisms, | ||
| integer(kind=inttype), intent(in) | nHexa, | ||
| integer(kind=inttype), intent(in) | nNodes, | ||
| real(kind=realtype), dimension(:, :), intent(in) | coor, | ||
| integer(kind=inttype), dimension(:, :), intent(in) | tetraConn, | ||
| integer(kind=inttype), dimension(:, :), intent(in) | pyraConn, | ||
| integer(kind=inttype), dimension(:, :), intent(in) | prismsConn, | ||
| integer(kind=inttype), dimension(:, :), intent(in) | hexaConn, | ||
| real(kind=realtype), dimension(3, 2), intent(in) | BBox, | ||
| logical, intent(in) | useBBox, | ||
| integer, intent(in) | comm, | ||
| character(len=*), intent(in) | adtID | ||
| ) |
Definition at line 78 of file adtAPI.F90.
References adtbuild::buildvolumeadt().

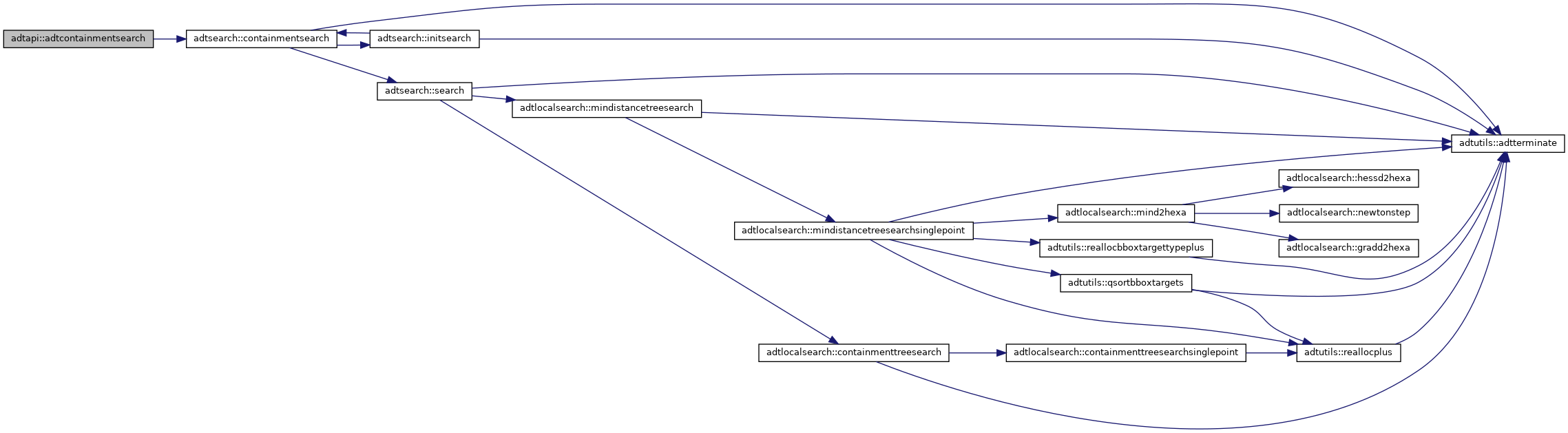
| subroutine adtapi::adtcontainmentsearch | ( | integer(kind=inttype), intent(in) | nCoor, |
| real(kind=realtype), dimension(:, :), intent(in) | coor, | ||
| character(len=*), intent(in) | adtID, | ||
| integer, dimension(:), intent(out) | procID, | ||
| integer(kind=adtelementtype), dimension(:), intent(out) | elementType, | ||
| integer(kind=inttype), dimension(:), intent(out) | elementID, | ||
| real(kind=realtype), dimension(:, :), intent(out) | uvw, | ||
| integer(kind=inttype), intent(in) | nInterpol, | ||
| real(kind=realtype), dimension(:, :), intent(in) | arrDonor, | ||
| real(kind=realtype), dimension(:, :), intent(out) | arrInterpol | ||
| ) |
Definition at line 146 of file adtAPI.F90.
References adtsearch::containmentsearch().

| subroutine adtapi::adtdeallocateadts | ( | character(len=*), intent(in) | adtID | ) |
Definition at line 211 of file adtAPI.F90.
References adtutils::deallocateadts().
Referenced by walldistance::determinedistance().


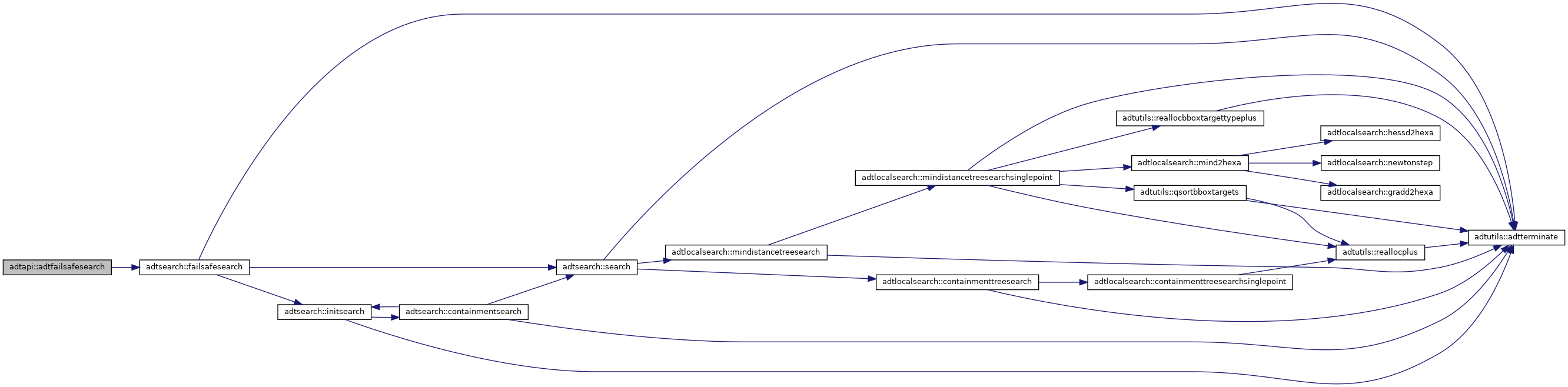
| subroutine adtapi::adtfailsafesearch | ( | integer(kind=inttype), intent(in) | nCoor, |
| real(kind=realtype), dimension(:, :), intent(in) | coor, | ||
| character(len=*), intent(in) | adtID, | ||
| integer, dimension(:), intent(out) | procID, | ||
| integer(kind=adtelementtype), dimension(:), intent(out) | elementType, | ||
| integer(kind=inttype), dimension(:), intent(out) | elementID, | ||
| real(kind=realtype), dimension(:, :), intent(out) | uvw, | ||
| real(kind=realtype), dimension(:), intent(inout) | dist2, | ||
| integer(kind=inttype), intent(in) | nInterpol, | ||
| real(kind=realtype), dimension(:, :), intent(in) | arrDonor, | ||
| real(kind=realtype), dimension(:, :), intent(out) | arrInterpol | ||
| ) |
Definition at line 235 of file adtAPI.F90.
References adtsearch::failsafesearch().

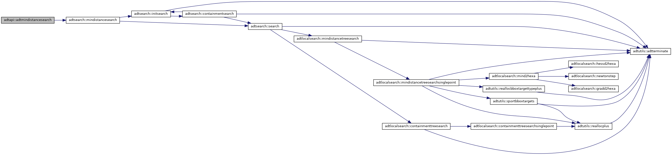
| subroutine adtapi::adtmindistancesearch | ( | integer(kind=inttype), intent(in) | nCoor, |
| real(kind=realtype), dimension(:, :), intent(in) | coor, | ||
| character(len=*), intent(in) | adtID, | ||
| integer, dimension(:), intent(out) | procID, | ||
| integer(kind=adtelementtype), dimension(:), intent(out) | elementType, | ||
| integer(kind=inttype), dimension(:), intent(out) | elementID, | ||
| real(kind=realtype), dimension(:, :), intent(out) | uvw, | ||
| real(kind=realtype), dimension(:), intent(inout) | dist2, | ||
| integer(kind=inttype), intent(in) | nInterpol, | ||
| real(kind=realtype), dimension(:, :), intent(in) | arrDonor, | ||
| real(kind=realtype), dimension(:, :), intent(out) | arrInterpol | ||
| ) |
Definition at line 315 of file adtAPI.F90.
References adtsearch::mindistancesearch().
Referenced by walldistance::determinedistance().

