|
ADflow
v1.0
ADflow is a finite volume RANS solver tailored for gradient-based aerodynamic design optimization.
|
Functions/Subroutines | |
| subroutine | computettot_d (rho, rhod, u, ud, v, vd, w, wd, p, pd, ttot, ttotd) |
| subroutine | computettot (rho, u, v, w, p, ttot) |
| subroutine | computegamma (t, gamma, mm) |
| subroutine | computeptot_d (rho, rhod, u, ud, v, vd, w, wd, p, pd, ptot, ptotd) |
| subroutine | computeptot (rho, u, v, w, p, ptot) |
| subroutine | computespeedofsoundsquared_d () |
| subroutine | computespeedofsoundsquared () |
| subroutine | computeetotblock_d (istart, iend, jstart, jend, kstart, kend, correctfork) |
| subroutine | computeetotblock (istart, iend, jstart, jend, kstart, kend, correctfork) |
| subroutine | etot_d (rho, rhod, u, ud, v, vd, w, wd, p, pd, k, kd, etotal, etotald, correctfork) |
| subroutine | etot (rho, u, v, w, p, k, etotal, correctfork) |
| subroutine | eint_d (rho, rhod, p, pd, k, kd, einternal, einternald, correctfork) |
| subroutine | eint (rho, p, k, einternal, correctfork) |
| subroutine | computepressuresimple_d (includehalos) |
| subroutine | computepressuresimple (includehalos) |
| subroutine | computepressure (ibeg, iend, jbeg, jend, kbeg, kend, pointeroffset) |
| subroutine | computelamviscosity_d (includehalos) |
| subroutine | computelamviscosity (includehalos) |
| subroutine | adjustinflowangle_d () |
| subroutine | adjustinflowangle () |
| subroutine | derivativerotmatrixrigid_d (rotationmatrix, rotationmatrixd, rotationpoint, t) |
| subroutine | derivativerotmatrixrigid (rotationmatrix, rotationpoint, t) |
| subroutine | getdirvector_d (refdirection, alpha, alphad, beta, betad, winddirection, winddirectiond, liftindex) |
| subroutine | getdirvector (refdirection, alpha, beta, winddirection, liftindex) |
| subroutine | vectorrotation_d (xp, xpd, yp, ypd, zp, zpd, iaxis, angle, angled, x, xd, y, yd, z, zd) |
| subroutine | vectorrotation (xp, yp, zp, iaxis, angle, x, y, z) |
| subroutine | allnodalgradients_d () |
| subroutine | allnodalgradients () |
| subroutine flowutils_d::adjustinflowangle |
Definition at line 1215 of file flowUtils_d.f90.
References inputphysics::alpha, inputphysics::beta, inputphysics::dragdirection, getdirvector(), inputphysics::liftdirection, inputphysics::liftindex, constants::one, inputphysics::veldirfreestream, and constants::zero.

| subroutine flowutils_d::adjustinflowangle_d |
Definition at line 1183 of file flowUtils_d.f90.
References inputphysics::alpha, inputphysics::alphad, inputphysics::beta, inputphysics::betad, inputphysics::dragdirection, inputphysics::dragdirectiond, getdirvector_d(), inputphysics::liftdirection, inputphysics::liftdirectiond, inputphysics::liftindex, constants::one, inputphysics::veldirfreestream, inputphysics::veldirfreestreamd, and constants::zero.
Referenced by masterroutines::master_d().


| subroutine flowutils_d::allnodalgradients |
Definition at line 2250 of file flowUtils_d.f90.
References blockpointers::aa, constants::fourth, blockpointers::ie, blockpointers::il, constants::ivx, constants::ivy, constants::ivz, blockpointers::je, blockpointers::jl, blockpointers::ke, blockpointers::kl, constants::one, blockpointers::qx, blockpointers::qy, blockpointers::qz, blockpointers::si, blockpointers::sj, blockpointers::sk, blockpointers::ux, blockpointers::uy, blockpointers::uz, blockpointers::vol, blockpointers::vx, blockpointers::vy, blockpointers::vz, blockpointers::w, blockpointers::wx, blockpointers::wy, blockpointers::wz, and constants::zero.
Referenced by residuals_d::residual_block().

| subroutine flowutils_d::allnodalgradients_d |
Definition at line 1844 of file flowUtils_d.f90.
References blockpointers::aa, blockpointers::aad, constants::fourth, blockpointers::ie, blockpointers::il, constants::ivx, constants::ivy, constants::ivz, blockpointers::je, blockpointers::jl, blockpointers::ke, blockpointers::kl, constants::one, blockpointers::qx, blockpointers::qxd, blockpointers::qy, blockpointers::qyd, blockpointers::qz, blockpointers::qzd, blockpointers::si, blockpointers::sid, blockpointers::sj, blockpointers::sjd, blockpointers::sk, blockpointers::skd, blockpointers::ux, blockpointers::uxd, blockpointers::uy, blockpointers::uyd, blockpointers::uz, blockpointers::uzd, blockpointers::vol, blockpointers::vold, blockpointers::vx, blockpointers::vxd, blockpointers::vy, blockpointers::vyd, blockpointers::vz, blockpointers::vzd, blockpointers::w, blockpointers::wd, blockpointers::wx, blockpointers::wxd, blockpointers::wy, blockpointers::wyd, blockpointers::wz, blockpointers::wzd, and constants::zero.
Referenced by masterroutines::block_res_state_d(), and masterroutines::master_d().

| subroutine flowutils_d::computeetotblock | ( | integer(kind=inttype), intent(in) | istart, |
| integer(kind=inttype), intent(in) | iend, | ||
| integer(kind=inttype), intent(in) | jstart, | ||
| integer(kind=inttype), intent(in) | jend, | ||
| integer(kind=inttype), intent(in) | kstart, | ||
| integer(kind=inttype), intent(in) | kend, | ||
| logical, intent(in) | correctfork | ||
| ) |
Definition at line 412 of file flowUtils_d.f90.
References constants::cpconstant, inputphysics::cpmodel, constants::five, inputphysics::gammaconstant, constants::half, constants::irho, constants::irhoe, constants::itu1, constants::ivx, constants::ivy, constants::ivz, constants::one, blockpointers::p, flowvarrefstate::rgas, constants::third, flowvarrefstate::tref, and blockpointers::w.
| subroutine flowutils_d::computeetotblock_d | ( | integer(kind=inttype), intent(in) | istart, |
| integer(kind=inttype), intent(in) | iend, | ||
| integer(kind=inttype), intent(in) | jstart, | ||
| integer(kind=inttype), intent(in) | jend, | ||
| integer(kind=inttype), intent(in) | kstart, | ||
| integer(kind=inttype), intent(in) | kend, | ||
| logical, intent(in) | correctfork | ||
| ) |
Definition at line 325 of file flowUtils_d.f90.
References constants::cpconstant, inputphysics::cpmodel, constants::five, inputphysics::gammaconstant, constants::half, constants::irho, constants::irhoe, constants::itu1, constants::ivx, constants::ivy, constants::ivz, constants::one, blockpointers::p, blockpointers::pd, flowvarrefstate::rgas, flowvarrefstate::rgasd, constants::third, flowvarrefstate::tref, flowvarrefstate::trefd, blockpointers::w, and blockpointers::wd.
Referenced by haloexchange::whalo2_d().

| subroutine flowutils_d::computegamma | ( | real(kind=realtype), dimension(mm), intent(in) | t, |
| real(kind=realtype), dimension(mm), intent(out) | gamma, | ||
| integer(kind=inttype), intent(in) | mm | ||
| ) |
Definition at line 100 of file flowUtils_d.f90.
References constants::cpconstant, inputphysics::cpmodel, and inputphysics::gammaconstant.
Referenced by initializeflow_d::referencestate(), and initializeflow_d::referencestate_d().

| subroutine flowutils_d::computelamviscosity | ( | logical, intent(in) | includehalos | ) |
Definition at line 1091 of file flowUtils_d.f90.
References utils_d::getcorrectfork(), blockpointers::ie, blockpointers::il, constants::irho, constants::itu1, blockpointers::je, blockpointers::jl, blockpointers::ke, blockpointers::kl, flowvarrefstate::muref, inputphysics::musuthdim, blockpointers::p, flowvarrefstate::rgas, blockpointers::rlv, inputphysics::ssuthdim, constants::third, flowvarrefstate::tref, inputphysics::tsuthdim, constants::two, flowvarrefstate::viscous, and blockpointers::w.

| subroutine flowutils_d::computelamviscosity_d | ( | logical, intent(in) | includehalos | ) |
Definition at line 974 of file flowUtils_d.f90.
References utils_d::getcorrectfork(), blockpointers::ie, blockpointers::il, constants::irho, constants::itu1, blockpointers::je, blockpointers::jl, blockpointers::ke, blockpointers::kl, flowvarrefstate::muref, flowvarrefstate::murefd, inputphysics::musuthdim, blockpointers::p, blockpointers::pd, flowvarrefstate::rgas, flowvarrefstate::rgasd, blockpointers::rlv, blockpointers::rlvd, inputphysics::ssuthdim, constants::third, flowvarrefstate::tref, flowvarrefstate::trefd, inputphysics::tsuthdim, constants::two, flowvarrefstate::viscous, blockpointers::w, and blockpointers::wd.
Referenced by masterroutines::block_res_state_d(), and masterroutines::master_d().


| subroutine flowutils_d::computepressure | ( | integer(kind=inttype), intent(in) | ibeg, |
| integer(kind=inttype), intent(in) | iend, | ||
| integer(kind=inttype), intent(in) | jbeg, | ||
| integer(kind=inttype), intent(in) | jend, | ||
| integer(kind=inttype), intent(in) | kbeg, | ||
| integer(kind=inttype), intent(in) | kend, | ||
| integer(kind=inttype), intent(in) | pointeroffset | ||
| ) |
Definition at line 757 of file flowUtils_d.f90.
References constants::cpconstant, cpcurvefits::cpeint, inputphysics::cpmodel, cpcurvefits::cpnparts, constants::cptempcurvefits, cpcurvefits::cptempfit, cpcurvefits::cptrange, cpcurvefits::cv0, cpcurvefits::cvn, constants::five, inputphysics::gammaconstant, constants::half, constants::irho, constants::irhoe, constants::itu1, constants::ivx, constants::ivy, constants::ivz, flowvarrefstate::kpresent, constants::one, blockpointers::p, flowvarrefstate::pinf, flowvarrefstate::rgas, constants::third, flowvarrefstate::tref, constants::two, and blockpointers::w.
| subroutine flowutils_d::computepressuresimple | ( | logical, intent(in) | includehalos | ) |
Definition at line 708 of file flowUtils_d.f90.
References inputphysics::gammaconstant, constants::half, blockpointers::ib, blockpointers::il, constants::irho, constants::irhoe, constants::ivx, constants::ivy, constants::ivz, blockpointers::jb, blockpointers::jl, blockpointers::kb, blockpointers::kl, constants::one, blockpointers::p, flowvarrefstate::pinfcorr, and blockpointers::w.
| subroutine flowutils_d::computepressuresimple_d | ( | logical, intent(in) | includehalos | ) |
Definition at line 645 of file flowUtils_d.f90.
References inputphysics::gammaconstant, constants::half, blockpointers::ib, blockpointers::il, constants::irho, constants::irhoe, constants::ivx, constants::ivy, constants::ivz, blockpointers::jb, blockpointers::jl, blockpointers::kb, blockpointers::kl, constants::one, blockpointers::p, blockpointers::pd, flowvarrefstate::pinfcorr, flowvarrefstate::pinfcorrd, blockpointers::w, and blockpointers::wd.
Referenced by masterroutines::block_res_state_d(), and masterroutines::master_d().

| subroutine flowutils_d::computeptot | ( | real(kind=realtype), intent(in) | rho, |
| real(kind=realtype), intent(in) | u, | ||
| real(kind=realtype), intent(in) | v, | ||
| real(kind=realtype), intent(in) | w, | ||
| real(kind=realtype), intent(in) | p, | ||
| real(kind=realtype), intent(out) | ptot | ||
| ) |
Definition at line 189 of file flowUtils_d.f90.
References constants::cpconstant, inputphysics::cpmodel, flowvarrefstate::gammainf, constants::half, constants::one, flowvarrefstate::rgas, and flowvarrefstate::tref.
Referenced by surfaceintegrations_d::flowintegrationface(), surfaceintegrations_d::flowintegrationface_d(), zipperintegrations_d::flowintegrationzipper(), and zipperintegrations_d::flowintegrationzipper_d().

| subroutine flowutils_d::computeptot_d | ( | real(kind=realtype), intent(in) | rho, |
| real(kind=realtype), intent(in) | rhod, | ||
| real(kind=realtype), intent(in) | u, | ||
| real(kind=realtype), intent(in) | ud, | ||
| real(kind=realtype), intent(in) | v, | ||
| real(kind=realtype), intent(in) | vd, | ||
| real(kind=realtype), intent(in) | w, | ||
| real(kind=realtype), intent(in) | wd, | ||
| real(kind=realtype), intent(in) | p, | ||
| real(kind=realtype), intent(in) | pd, | ||
| real(kind=realtype), intent(out) | ptot, | ||
| real(kind=realtype), intent(out) | ptotd | ||
| ) |
Definition at line 135 of file flowUtils_d.f90.
References constants::cpconstant, inputphysics::cpmodel, flowvarrefstate::gammainf, constants::half, constants::one, flowvarrefstate::rgas, flowvarrefstate::rgasd, flowvarrefstate::tref, and flowvarrefstate::trefd.
Referenced by surfaceintegrations_d::flowintegrationface_d(), and zipperintegrations_d::flowintegrationzipper_d().

| subroutine flowutils_d::computespeedofsoundsquared |
Definition at line 283 of file flowUtils_d.f90.
References blockpointers::aa, blockpointers::gamma, utils_d::getcorrectfork(), blockpointers::ie, constants::irho, constants::itu1, blockpointers::je, blockpointers::ke, blockpointers::p, constants::third, constants::two, and blockpointers::w.
Referenced by residuals_d::residual_block().


| subroutine flowutils_d::computespeedofsoundsquared_d |
Definition at line 230 of file flowUtils_d.f90.
References blockpointers::aa, blockpointers::aad, blockpointers::gamma, utils_d::getcorrectfork(), blockpointers::ie, constants::irho, constants::itu1, blockpointers::je, blockpointers::ke, blockpointers::p, blockpointers::pd, constants::third, constants::two, blockpointers::w, and blockpointers::wd.
Referenced by masterroutines::block_res_state_d(), and masterroutines::master_d().


| subroutine flowutils_d::computettot | ( | real(kind=realtype), intent(in) | rho, |
| real(kind=realtype), intent(in) | u, | ||
| real(kind=realtype), intent(in) | v, | ||
| real(kind=realtype), intent(in) | w, | ||
| real(kind=realtype), intent(in) | p, | ||
| real(kind=realtype), intent(out) | ttot | ||
| ) |
Definition at line 61 of file flowUtils_d.f90.
References constants::cpconstant, inputphysics::cpmodel, constants::cptempcurvefits, flowvarrefstate::gammainf, constants::half, constants::one, flowvarrefstate::rgas, and utils_d::terminate().
Referenced by surfaceintegrations_d::flowintegrationface(), surfaceintegrations_d::flowintegrationface_d(), zipperintegrations_d::flowintegrationzipper(), and zipperintegrations_d::flowintegrationzipper_d().


| subroutine flowutils_d::computettot_d | ( | real(kind=realtype), intent(in) | rho, |
| real(kind=realtype), intent(in) | rhod, | ||
| real(kind=realtype), intent(in) | u, | ||
| real(kind=realtype), intent(in) | ud, | ||
| real(kind=realtype), intent(in) | v, | ||
| real(kind=realtype), intent(in) | vd, | ||
| real(kind=realtype), intent(in) | w, | ||
| real(kind=realtype), intent(in) | wd, | ||
| real(kind=realtype), intent(in) | p, | ||
| real(kind=realtype), intent(in) | pd, | ||
| real(kind=realtype), intent(out) | ttot, | ||
| real(kind=realtype), intent(out) | ttotd | ||
| ) |
Definition at line 11 of file flowUtils_d.f90.
References constants::cpconstant, inputphysics::cpmodel, constants::cptempcurvefits, flowvarrefstate::gammainf, constants::half, constants::one, flowvarrefstate::rgas, flowvarrefstate::rgasd, and utils_d::terminate().
Referenced by surfaceintegrations_d::flowintegrationface_d(), and zipperintegrations_d::flowintegrationzipper_d().


| subroutine flowutils_d::derivativerotmatrixrigid | ( | real(kind=realtype), dimension(3, 3), intent(out) | rotationmatrix, |
| real(kind=realtype), dimension(3), intent(out) | rotationpoint, | ||
| real(kind=realtype), intent(in) | t | ||
| ) |
Definition at line 1408 of file flowUtils_d.f90.
References inputmotion::coefpolxrot, inputmotion::coefpolyrot, inputmotion::coefpolzrot, inputmotion::coscoeffourxrot, inputmotion::coscoeffouryrot, inputmotion::coscoeffourzrot, inputmotion::degreefourxrot, inputmotion::degreefouryrot, inputmotion::degreefourzrot, inputmotion::degreepolxrot, inputmotion::degreepolyrot, inputmotion::degreepolzrot, utils_d::derivativerigidrotangle(), flowvarrefstate::lref, inputmotion::omegafourxrot, inputmotion::omegafouryrot, inputmotion::omegafourzrot, utils_d::rigidrotangle(), inputmotion::rotpoint, inputmotion::sincoeffourxrot, inputmotion::sincoeffouryrot, inputmotion::sincoeffourzrot, and constants::zero.
Referenced by solverutils_d::gridvelocitiesfinelevel_block(), solverutils_d::gridvelocitiesfinelevel_block_d(), solverutils_d::slipvelocitiesfinelevel_block(), and solverutils_d::slipvelocitiesfinelevel_block_d().


| subroutine flowutils_d::derivativerotmatrixrigid_d | ( | real(kind=realtype), dimension(3, 3), intent(out) | rotationmatrix, |
| real(kind=realtype), dimension(3, 3), intent(out) | rotationmatrixd, | ||
| real(kind=realtype), dimension(3), intent(out) | rotationpoint, | ||
| real(kind=realtype), intent(in) | t | ||
| ) |
Definition at line 1246 of file flowUtils_d.f90.
References inputmotion::coefpolxrot, inputmotion::coefpolyrot, inputmotion::coefpolzrot, inputmotion::coscoeffourxrot, inputmotion::coscoeffouryrot, inputmotion::coscoeffourzrot, inputmotion::degreefourxrot, inputmotion::degreefouryrot, inputmotion::degreefourzrot, inputmotion::degreepolxrot, inputmotion::degreepolyrot, inputmotion::degreepolzrot, utils_d::derivativerigidrotangle(), utils_d::derivativerigidrotangle_d(), flowvarrefstate::lref, inputmotion::omegafourxrot, inputmotion::omegafouryrot, inputmotion::omegafourzrot, utils_d::rigidrotangle(), inputmotion::rotpoint, inputmotion::sincoeffourxrot, inputmotion::sincoeffouryrot, inputmotion::sincoeffourzrot, and constants::zero.
Referenced by solverutils_d::gridvelocitiesfinelevel_block_d(), and solverutils_d::slipvelocitiesfinelevel_block_d().


| subroutine flowutils_d::eint | ( | real(kind=realtype), intent(in) | rho, |
| real(kind=realtype), intent(in) | p, | ||
| real(kind=realtype), intent(in) | k, | ||
| real(kind=realtype), intent(out) | einternal, | ||
| logical, intent(in) | correctfork | ||
| ) |
Definition at line 594 of file flowUtils_d.f90.
References constants::cpconstant, inputphysics::cpmodel, constants::five, inputphysics::gammaconstant, constants::one, flowvarrefstate::rgas, constants::third, flowvarrefstate::tref, and constants::two.
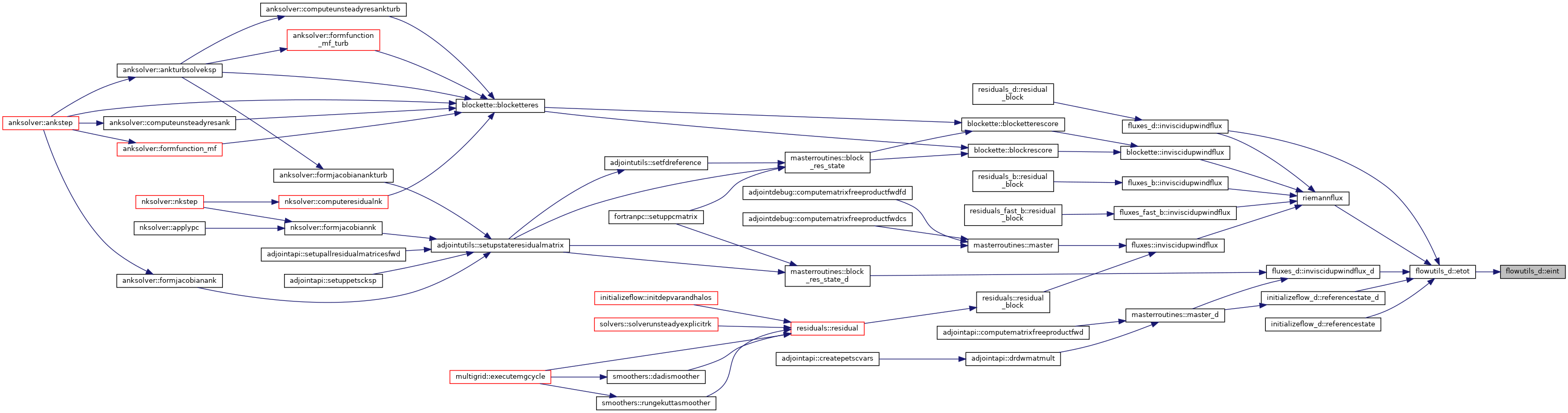
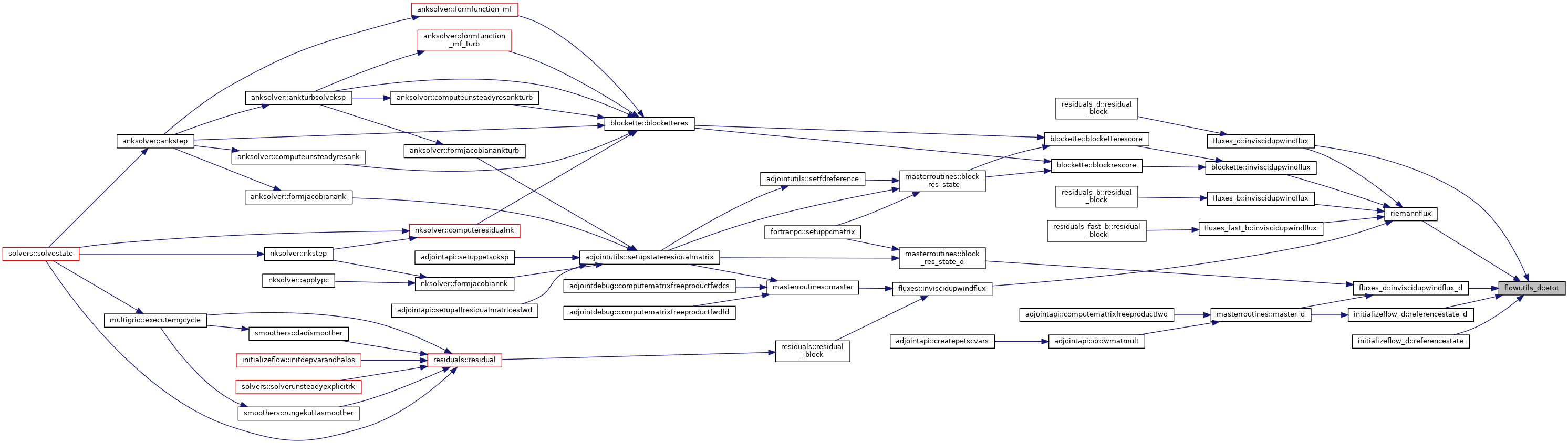
Referenced by etot().

| subroutine flowutils_d::eint_d | ( | real(kind=realtype), intent(in) | rho, |
| real(kind=realtype), intent(in) | rhod, | ||
| real(kind=realtype), intent(in) | p, | ||
| real(kind=realtype), intent(in) | pd, | ||
| real(kind=realtype), intent(in) | k, | ||
| real(kind=realtype), intent(in) | kd, | ||
| real(kind=realtype), intent(out) | einternal, | ||
| real(kind=realtype), intent(out) | einternald, | ||
| logical, intent(in) | correctfork | ||
| ) |
Definition at line 542 of file flowUtils_d.f90.
References constants::cpconstant, inputphysics::cpmodel, constants::five, inputphysics::gammaconstant, constants::one, flowvarrefstate::rgas, flowvarrefstate::rgasd, constants::third, flowvarrefstate::tref, flowvarrefstate::trefd, and constants::two.
Referenced by etot_d().

| subroutine flowutils_d::etot | ( | real(kind=realtype), intent(in) | rho, |
| real(kind=realtype), intent(in) | u, | ||
| real(kind=realtype), intent(in) | v, | ||
| real(kind=realtype), intent(in) | w, | ||
| real(kind=realtype), intent(in) | p, | ||
| real(kind=realtype), intent(in) | k, | ||
| real(kind=realtype), intent(out) | etotal, | ||
| logical, intent(in) | correctfork | ||
| ) |
Definition at line 512 of file flowUtils_d.f90.
References eint(), and constants::half.
Referenced by fluxes_d::inviscidupwindflux(), fluxes_d::inviscidupwindflux_d(), initializeflow_d::referencestate(), initializeflow_d::referencestate_d(), and riemannflux().


| subroutine flowutils_d::etot_d | ( | real(kind=realtype), intent(in) | rho, |
| real(kind=realtype), intent(in) | rhod, | ||
| real(kind=realtype), intent(in) | u, | ||
| real(kind=realtype), intent(in) | ud, | ||
| real(kind=realtype), intent(in) | v, | ||
| real(kind=realtype), intent(in) | vd, | ||
| real(kind=realtype), intent(in) | w, | ||
| real(kind=realtype), intent(in) | wd, | ||
| real(kind=realtype), intent(in) | p, | ||
| real(kind=realtype), intent(in) | pd, | ||
| real(kind=realtype), intent(in) | k, | ||
| real(kind=realtype), intent(in) | kd, | ||
| real(kind=realtype), intent(out) | etotal, | ||
| real(kind=realtype), intent(out) | etotald, | ||
| logical, intent(in) | correctfork | ||
| ) |
Definition at line 479 of file flowUtils_d.f90.
References eint_d(), and constants::half.
Referenced by fluxes_d::inviscidupwindflux_d(), initializeflow_d::referencestate_d(), and riemannflux_d().


| subroutine flowutils_d::getdirvector | ( | real(kind=realtype), dimension(3), intent(in) | refdirection, |
| real(kind=realtype) | alpha, | ||
| real(kind=realtype) | beta, | ||
| real(kind=realtype), dimension(3), intent(out) | winddirection, | ||
| integer(kind=inttype) | liftindex | ||
| ) |
Definition at line 1635 of file flowUtils_d.f90.
References utils_d::terminate(), and vectorrotation().
Referenced by adjustinflowangle(), surfaceintegrations_d::getcostfunctions(), surfaceintegrations_d::getcostfunctions_d(), solverutils_d::gridvelocitiesfinelevel_block(), solverutils_d::gridvelocitiesfinelevel_block_d(), solverutils_d::slipvelocitiesfinelevel_block(), and solverutils_d::slipvelocitiesfinelevel_block_d().


| subroutine flowutils_d::getdirvector_d | ( | real(kind=realtype), dimension(3), intent(in) | refdirection, |
| real(kind=realtype) | alpha, | ||
| real(kind=realtype) | alphad, | ||
| real(kind=realtype) | beta, | ||
| real(kind=realtype) | betad, | ||
| real(kind=realtype), dimension(3), intent(out) | winddirection, | ||
| real(kind=realtype), dimension(3), intent(out) | winddirectiond, | ||
| integer(kind=inttype) | liftindex | ||
| ) |
Definition at line 1531 of file flowUtils_d.f90.
References utils_d::terminate(), and vectorrotation_d().
Referenced by adjustinflowangle_d().


| subroutine flowutils_d::vectorrotation | ( | real(kind=realtype), intent(out) | xp, |
| real(kind=realtype), intent(out) | yp, | ||
| real(kind=realtype), intent(out) | zp, | ||
| integer(kind=inttype), intent(in) | iaxis, | ||
| real(kind=realtype), intent(in) | angle, | ||
| real(kind=realtype), intent(in) | x, | ||
| real(kind=realtype), intent(in) | y, | ||
| real(kind=realtype), intent(in) | z | ||
| ) |
Definition at line 1788 of file flowUtils_d.f90.
Referenced by getdirvector().

| subroutine flowutils_d::vectorrotation_d | ( | real(kind=realtype), intent(out) | xp, |
| real(kind=realtype), intent(out) | xpd, | ||
| real(kind=realtype), intent(out) | yp, | ||
| real(kind=realtype), intent(out) | ypd, | ||
| real(kind=realtype), intent(out) | zp, | ||
| real(kind=realtype), intent(out) | zpd, | ||
| integer(kind=inttype), intent(in) | iaxis, | ||
| real(kind=realtype), intent(in) | angle, | ||
| real(kind=realtype), intent(in) | angled, | ||
| real(kind=realtype), intent(in) | x, | ||
| real(kind=realtype), intent(in) | xd, | ||
| real(kind=realtype), intent(in) | y, | ||
| real(kind=realtype), intent(in) | yd, | ||
| real(kind=realtype), intent(in) | z, | ||
| real(kind=realtype), intent(in) | zd | ||
| ) |
Definition at line 1718 of file flowUtils_d.f90.
Referenced by getdirvector_d().
