|
ADflow
v1.0
ADflow is a finite volume RANS solver tailored for gradient-based aerodynamic design optimization.
|
Functions/Subroutines | |
| character(len=n) function | char2str (chararray, n) |
| real(kind=realtype) function | tsbeta (degreepolbeta, coefpolbeta, degreefourbeta, omegafourbeta, coscoeffourbeta, sincoeffourbeta, t) |
| real(kind=realtype) function | tsbetadot (degreepolbeta, coefpolbeta, degreefourbeta, omegafourbeta, coscoeffourbeta, sincoeffourbeta, t) |
| real(kind=realtype) function | tsmach (degreepolmach, coefpolmach, degreefourmach, omegafourmach, coscoeffourmach, sincoeffourmach, t) |
| real(kind=realtype) function | tsmachdot (degreepolmach, coefpolmach, degreefourmach, omegafourmach, coscoeffourmach, sincoeffourmach, t) |
| real(kind=realtype) function | tsalpha (degreepolalpha, coefpolalpha, degreefouralpha, omegafouralpha, coscoeffouralpha, sincoeffouralpha, t) |
| real(kind=realtype) function | tsalphadot (degreepolalpha, coefpolalpha, degreefouralpha, omegafouralpha, coscoeffouralpha, sincoeffouralpha, t) |
| subroutine | derivativerigidrotangle_b (degreepolrot, coefpolrot, degreefourrot, omegafourrot, coscoeffourrot, sincoeffourrot, t, derivativerigidrotangled) |
| real(kind=realtype) function | derivativerigidrotangle (degreepolrot, coefpolrot, degreefourrot, omegafourrot, coscoeffourrot, sincoeffourrot, t) |
| subroutine | mydim_b (x, xd, y, yd, mydimd) |
| real(kind=realtype) function | mydim (x, y) |
| logical function | getcorrectfork () |
| subroutine | terminate (routinename, errormessage) |
| subroutine | rotmatrixrigidbody (tnew, told, rotationmatrix, rotationpoint) |
| real(kind=realtype) function | secondderivativerigidrotangle (degreepolrot, coefpolrot, degreefourrot, omegafourrot, coscoeffourrot, sincoeffourrot, t) |
| real(kind=realtype) function | rigidrotangle (degreepolrot, coefpolrot, degreefourrot, omegafourrot, coscoeffourrot, sincoeffourrot, t) |
| subroutine | setbcpointers (nn, spatialpointers) |
| subroutine | computerootbendingmoment (cf, cm, bendingmoment) |
| subroutine | computeleastsquaresregression (y, x, npts, m, b) |
| subroutine | computetsderivatives (force, moment, coef0, dcdalpha, dcdalphadot, dcdq, dcdqdot) |
| subroutine | getdirangle (freestreamaxis, liftaxis, liftindex, alpha, beta) |
| subroutine | stabilityderivativedriver () |
| subroutine | setcoeftimeintegrator () |
| subroutine | mynorm2_b (x, xd, mynorm2d) |
| real(kind=realtype) function | mynorm2 (x) |
| logical function | iswalltype (btype) |
| subroutine | cross_prod_b (a, ad, b, bd, c, cd) |
| subroutine | cross_prod (a, b, c) |
| subroutine | siangle (angle, mult, trans) |
| subroutine | sidensity (mass, len, mult, trans) |
| subroutine | silen (len, mult, trans) |
| subroutine | sipressure (mass, len, time, mult, trans) |
| subroutine | sitemperature (temp, mult, trans) |
| subroutine | siturb (mass, len, time, temp, turbname, mult, trans) |
| subroutine | sivelocity (length, time, mult, trans) |
| character(len=n) function utils_b::char2str | ( | character, dimension(maxcgnsnamelen), intent(in) | chararray, |
| integer(kind=inttype), intent(in) | n | ||
| ) |
Definition at line 8 of file utils_b.f90.
| subroutine utils_b::computeleastsquaresregression | ( | real(kind=realtype), dimension(npts) | y, |
| real(kind=realtype), dimension(npts) | x, | ||
| integer(kind=inttype) | npts, | ||
| real(kind=realtype) | m, | ||
| real(kind=realtype) | b | ||
| ) |
Definition at line 999 of file utils_b.f90.
Referenced by computetsderivatives().

| subroutine utils_b::computerootbendingmoment | ( | real(kind=realtype), dimension(3), intent(in) | cf, |
| real(kind=realtype), dimension(3), intent(in) | cm, | ||
| real(kind=realtype), intent(out) | bendingmoment | ||
| ) |
Definition at line 963 of file utils_b.f90.
References inputphysics::lengthref, inputphysics::liftindex, inputphysics::pointref, inputphysics::pointrefec, and constants::zero.
| subroutine utils_b::computetsderivatives | ( | real(kind=realtype), dimension(3, ntimeintervalsspectral) | force, |
| real(kind=realtype), dimension(3, ntimeintervalsspectral) | moment, | ||
| real(kind=realtype), dimension(8) | coef0, | ||
| real(kind=realtype), dimension(8) | dcdalpha, | ||
| real(kind=realtype), dimension(8) | dcdalphadot, | ||
| real(kind=realtype), dimension(8) | dcdq, | ||
| real(kind=realtype), dimension(8) | dcdqdot | ||
| ) |
Definition at line 1028 of file utils_b.f90.
References inputmotion::coefpolalpha, computeleastsquaresregression(), inputmotion::coscoeffouralpha, inputmotion::degreefouralpha, inputmotion::degreepolalpha, derivativerigidrotangle(), inputphysics::dragdirection, inputphysics::equationmode, flowvarrefstate::gammainf, inputphysics::lengthref, inputphysics::liftdirection, flowvarrefstate::lref, inputphysics::machcoef, inputphysics::machgrid, section::nsections, inputtimespectral::ntimeintervalsspectral, inputmotion::omegafouralpha, flowvarrefstate::pinf, flowvarrefstate::pinfdim, flowvarrefstate::rhoinfdim, secondderivativerigidrotangle(), section::sections, inputmotion::sincoeffouralpha, inputphysics::surfaceref, terminate(), constants::timespectral, monitor::timeunsteadyrestart, tsalpha(), tsalphadot(), inputtsstabderiv::tsalphamode, inputtsstabderiv::tsqmode, and constants::two.
Referenced by surfaceintegrations_b::getcostfunctions(), and surfaceintegrations_b::getcostfunctions_b().


| subroutine utils_b::cross_prod | ( | real(kind=realtype), dimension(3), intent(in) | a, |
| real(kind=realtype), dimension(3), intent(in) | b, | ||
| real(kind=realtype), dimension(3), intent(out) | c | ||
| ) |
Definition at line 1525 of file utils_b.f90.
Referenced by zipperintegrations_b::flowintegrationzipper(), zipperintegrations_b::flowintegrationzipper_b(), zipperintegrations_b::wallintegrationzipper(), and zipperintegrations_b::wallintegrationzipper_b().

| subroutine utils_b::cross_prod_b | ( | real(kind=realtype), dimension(3), intent(in) | a, |
| real(kind=realtype), dimension(3) | ad, | ||
| real(kind=realtype), dimension(3), intent(in) | b, | ||
| real(kind=realtype), dimension(3) | bd, | ||
| real(kind=realtype), dimension(3) | c, | ||
| real(kind=realtype), dimension(3) | cd | ||
| ) |
Definition at line 1503 of file utils_b.f90.
Referenced by zipperintegrations_b::flowintegrationzipper_b(), and zipperintegrations_b::wallintegrationzipper_b().

| real(kind=realtype) function utils_b::derivativerigidrotangle | ( | integer(kind=inttype), intent(in) | degreepolrot, |
| real(kind=realtype), dimension(0:*), intent(in) | coefpolrot, | ||
| integer(kind=inttype), intent(in) | degreefourrot, | ||
| real(kind=realtype), intent(in) | omegafourrot, | ||
| real(kind=realtype), dimension(0:*), intent(in) | coscoeffourrot, | ||
| real(kind=realtype), dimension(*), intent(in) | sincoeffourrot, | ||
| real(kind=realtype), intent(in) | t | ||
| ) |
Definition at line 400 of file utils_b.f90.
References inputphysics::equationmode, constants::steady, flowvarrefstate::timeref, and constants::zero.
Referenced by computetsderivatives(), derivativerigidrotangle_b(), flowutils_b::derivativerotmatrixrigid(), and flowutils_b::derivativerotmatrixrigid_b().

| subroutine utils_b::derivativerigidrotangle_b | ( | integer(kind=inttype), intent(in) | degreepolrot, |
| real(kind=realtype), dimension(0:*), intent(in) | coefpolrot, | ||
| integer(kind=inttype), intent(in) | degreefourrot, | ||
| real(kind=realtype), intent(in) | omegafourrot, | ||
| real(kind=realtype), dimension(0:*), intent(in) | coscoeffourrot, | ||
| real(kind=realtype), dimension(*), intent(in) | sincoeffourrot, | ||
| real(kind=realtype), intent(in) | t, | ||
| real(kind=realtype) | derivativerigidrotangled | ||
| ) |
Definition at line 349 of file utils_b.f90.
References derivativerigidrotangle(), inputphysics::equationmode, constants::steady, flowvarrefstate::timeref, flowvarrefstate::timerefd, and constants::zero.
Referenced by flowutils_b::derivativerotmatrixrigid_b().


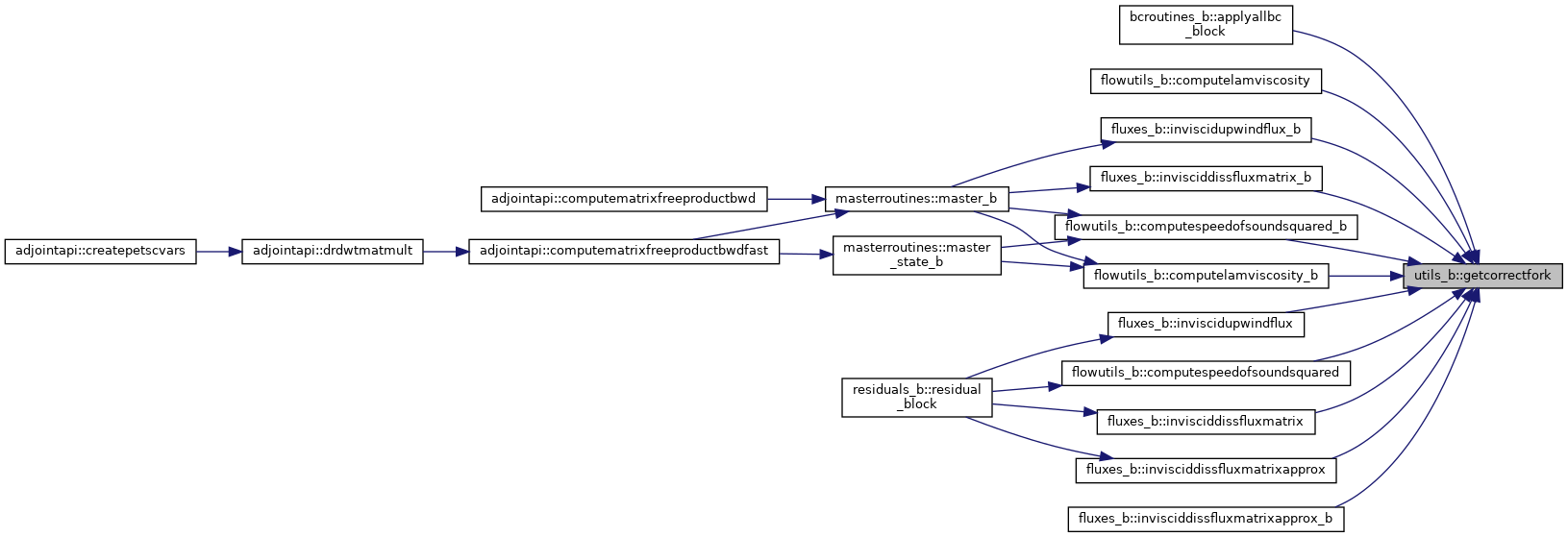
| logical function utils_b::getcorrectfork |
Definition at line 479 of file utils_b.f90.
References iteration::currentlevel, iteration::groundlevel, and flowvarrefstate::kpresent.
Referenced by bcroutines_b::applyallbc_block(), flowutils_b::computelamviscosity(), flowutils_b::computelamviscosity_b(), flowutils_b::computespeedofsoundsquared(), flowutils_b::computespeedofsoundsquared_b(), fluxes_b::invisciddissfluxmatrix(), fluxes_b::invisciddissfluxmatrix_b(), fluxes_b::invisciddissfluxmatrixapprox(), fluxes_b::invisciddissfluxmatrixapprox_b(), fluxes_b::inviscidupwindflux(), and fluxes_b::inviscidupwindflux_b().

| subroutine utils_b::getdirangle | ( | real(kind=realtype), dimension(3), intent(in) | freestreamaxis, |
| real(kind=realtype), dimension(3), intent(in) | liftaxis, | ||
| integer(kind=inttype), intent(out) | liftindex, | ||
| real(kind=realtype), intent(out) | alpha, | ||
| real(kind=realtype), intent(out) | beta | ||
| ) |
Definition at line 1184 of file utils_b.f90.
References terminate().
Referenced by solverutils_b::gridvelocitiesfinelevel_block(), solverutils_b::gridvelocitiesfinelevel_block_b(), solverutils_b::slipvelocitiesfinelevel_block(), and solverutils_b::slipvelocitiesfinelevel_block_b().


| logical function utils_b::iswalltype | ( | integer(kind=inttype) | btype | ) |
Definition at line 1490 of file utils_b.f90.
References constants::eulerwall, constants::nswalladiabatic, and constants::nswallisothermal.
| real(kind=realtype) function utils_b::mydim | ( | real(kind=realtype) | x, |
| real(kind=realtype) | y | ||
| ) |
Definition at line 470 of file utils_b.f90.
Referenced by bcroutines_b::bceulerwall(), bcroutines_b::bceulerwall_b(), fluxes_b::invisciddissfluxmatrix(), fluxes_b::invisciddissfluxmatrix_b(), fluxes_b::invisciddissfluxscalar(), fluxes_b::invisciddissfluxscalar_b(), and mydim_b().

| subroutine utils_b::mydim_b | ( | real(kind=realtype) | x, |
| real(kind=realtype) | xd, | ||
| real(kind=realtype) | y, | ||
| real(kind=realtype) | yd, | ||
| real(kind=realtype) | mydimd | ||
| ) |
Definition at line 457 of file utils_b.f90.
References mydim().
Referenced by bcroutines_b::bceulerwall_b(), fluxes_b::invisciddissfluxmatrix_b(), and fluxes_b::invisciddissfluxscalar_b().


| real(kind=realtype) function utils_b::mynorm2 | ( | real(kind=realtype), dimension(3), intent(in) | x | ) |
Definition at line 1481 of file utils_b.f90.
Referenced by surfaceintegrations_b::flowintegrationface(), surfaceintegrations_b::flowintegrationface_b(), zipperintegrations_b::flowintegrationzipper(), zipperintegrations_b::flowintegrationzipper_b(), mynorm2_b(), zipperintegrations_b::wallintegrationzipper(), and zipperintegrations_b::wallintegrationzipper_b().

| subroutine utils_b::mynorm2_b | ( | real(kind=realtype), dimension(3), intent(in) | x, |
| real(kind=realtype), dimension(3) | xd, | ||
| real(kind=realtype) | mynorm2d | ||
| ) |
Definition at line 1461 of file utils_b.f90.
References mynorm2().
Referenced by zipperintegrations_b::wallintegrationzipper_b().


| real(kind=realtype) function utils_b::rigidrotangle | ( | integer(kind=inttype), intent(in) | degreepolrot, |
| real(kind=realtype), dimension(0:*), intent(in) | coefpolrot, | ||
| integer(kind=inttype), intent(in) | degreefourrot, | ||
| real(kind=realtype), intent(in) | omegafourrot, | ||
| real(kind=realtype), dimension(0:*), intent(in) | coscoeffourrot, | ||
| real(kind=realtype), dimension(*), intent(in) | sincoeffourrot, | ||
| real(kind=realtype), intent(in) | t | ||
| ) |
Definition at line 664 of file utils_b.f90.
References inputphysics::equationmode, constants::steady, and constants::zero.
Referenced by flowutils_b::derivativerotmatrixrigid(), flowutils_b::derivativerotmatrixrigid_b(), and rotmatrixrigidbody().

| subroutine utils_b::rotmatrixrigidbody | ( | real(kind=realtype), intent(in) | tnew, |
| real(kind=realtype), intent(in) | told, | ||
| real(kind=realtype), dimension(3, 3), intent(out) | rotationmatrix, | ||
| real(kind=realtype), dimension(3), intent(out) | rotationpoint | ||
| ) |
Definition at line 507 of file utils_b.f90.
References inputmotion::coefpolxrot, inputmotion::coefpolyrot, inputmotion::coefpolzrot, inputmotion::coscoeffourxrot, inputmotion::coscoeffouryrot, inputmotion::coscoeffourzrot, inputmotion::degreefourxrot, inputmotion::degreefouryrot, inputmotion::degreefourzrot, inputmotion::degreepolxrot, inputmotion::degreepolyrot, inputmotion::degreepolzrot, flowvarrefstate::lref, inputmotion::omegafourxrot, inputmotion::omegafouryrot, inputmotion::omegafourzrot, rigidrotangle(), inputmotion::rotpoint, inputmotion::sincoeffourxrot, inputmotion::sincoeffouryrot, and inputmotion::sincoeffourzrot.
Referenced by solverutils_b::gridvelocitiesfinelevel_block(), solverutils_b::gridvelocitiesfinelevel_block_b(), solverutils_b::slipvelocitiesfinelevel_block(), and solverutils_b::slipvelocitiesfinelevel_block_b().


| real(kind=realtype) function utils_b::secondderivativerigidrotangle | ( | integer(kind=inttype), intent(in) | degreepolrot, |
| real(kind=realtype), dimension(0:*), intent(in) | coefpolrot, | ||
| integer(kind=inttype), intent(in) | degreefourrot, | ||
| real(kind=realtype), intent(in) | omegafourrot, | ||
| real(kind=realtype), dimension(0:*), intent(in) | coscoeffourrot, | ||
| real(kind=realtype), dimension(*), intent(in) | sincoeffourrot, | ||
| real(kind=realtype), intent(in) | t | ||
| ) |
Definition at line 610 of file utils_b.f90.
References inputphysics::equationmode, constants::steady, flowvarrefstate::timeref, and constants::zero.
Referenced by computetsderivatives().

| subroutine utils_b::setbcpointers | ( | integer(kind=inttype), intent(in) | nn, |
| logical, intent(in) | spatialpointers | ||
| ) |
Definition at line 718 of file utils_b.f90.
References blockpointers::addgridvelocities, blockpointers::bcfaceid, inputphysics::cpmodel, blockpointers::d2wall, inputphysics::equations, blockpointers::gamma, blockpointers::globalcell, blockpointers::ib, blockpointers::ie, blockpointers::il, constants::imax, constants::imin, blockpointers::jb, blockpointers::je, blockpointers::jl, constants::jmax, constants::jmin, blockpointers::kb, blockpointers::ke, blockpointers::kl, constants::kmax, constants::kmin, blockpointers::nx, blockpointers::ny, blockpointers::nz, blockpointers::p, constants::ransequations, blockpointers::rev, blockpointers::rlv, blockpointers::s, blockpointers::sfacei, blockpointers::sfacej, blockpointers::sfacek, blockpointers::si, blockpointers::sj, blockpointers::sk, blockpointers::w, and blockpointers::x.
Referenced by bcroutines_b::applyallbc_block().

| subroutine utils_b::setcoeftimeintegrator |
Definition at line 1331 of file utils_b.f90.
References iteration::coefmeshale, iteration::coeftime, iteration::coeftimeale, inputphysics::equationmode, constants::firstorder, constants::fourth, constants::half, iteration::noldlevels, iteration::noldsolavail, constants::secondorder, constants::sqrtthree, constants::thirdorder, constants::threefourth, inputunsteady::timeaccuracy, constants::unsteady, inputunsteady::useale, and constants::zero.
Referenced by solverutils_b::gridvelocitiesfinelevel_block(), solverutils_b::gridvelocitiesfinelevel_block_b(), solverutils_b::slipvelocitiesfinelevel_block(), solverutils_b::slipvelocitiesfinelevel_block_b(), and aleutils_b::slipvelocitiesfinelevelale_block().

| subroutine utils_b::siangle | ( | integer, intent(in) | angle, |
| real(kind=realtype), intent(out) | mult, | ||
| real(kind=realtype), intent(out) | trans | ||
| ) |
Definition at line 1537 of file utils_b.f90.
References constants::one, constants::pi, terminate(), and constants::zero.
Referenced by bcdata_b::bcdatasubsonicinflow(), bcdata_b::bcdatasubsonicinflow_b(), and totalsubsonicinlet().


| subroutine utils_b::sidensity | ( | integer, intent(in) | mass, |
| integer, intent(in) | len, | ||
| real(kind=realtype), intent(out) | mult, | ||
| real(kind=realtype), intent(out) | trans | ||
| ) |
Definition at line 1561 of file utils_b.f90.
References constants::one, terminate(), and constants::zero.
Referenced by bcdata_b::bcdatasubsonicinflow(), bcdata_b::bcdatasubsonicinflow_b(), bcdata_b::bcdatasupersonicinflow(), bcdata_b::bcdatasupersonicinflow_b(), prescribedsupersonicinlet(), prescribedsupersonicinlet_b(), totalsubsonicinlet(), and totalsubsonicinlet_b().


| subroutine utils_b::silen | ( | integer, intent(in) | len, |
| real(kind=realtype), intent(out) | mult, | ||
| real(kind=realtype), intent(out) | trans | ||
| ) |
Definition at line 1588 of file utils_b.f90.
References constants::one, terminate(), and constants::zero.

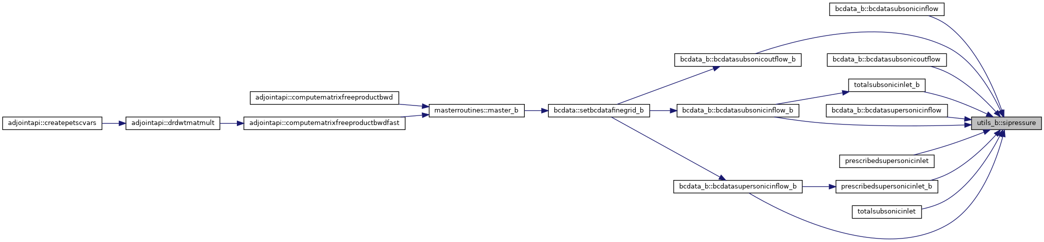
| subroutine utils_b::sipressure | ( | integer, intent(in) | mass, |
| integer, intent(in) | len, | ||
| integer, intent(in) | time, | ||
| real(kind=realtype), intent(out) | mult, | ||
| real(kind=realtype), intent(out) | trans | ||
| ) |
Definition at line 1625 of file utils_b.f90.
References constants::one, terminate(), and constants::zero.
Referenced by bcdata_b::bcdatasubsonicinflow(), bcdata_b::bcdatasubsonicinflow_b(), bcdata_b::bcdatasubsonicoutflow(), bcdata_b::bcdatasubsonicoutflow_b(), bcdata_b::bcdatasupersonicinflow(), bcdata_b::bcdatasupersonicinflow_b(), prescribedsupersonicinlet(), prescribedsupersonicinlet_b(), totalsubsonicinlet(), and totalsubsonicinlet_b().


| subroutine utils_b::sitemperature | ( | integer, intent(in) | temp, |
| real(kind=realtype), intent(out) | mult, | ||
| real(kind=realtype), intent(out) | trans | ||
| ) |
Definition at line 1653 of file utils_b.f90.
References constants::one, terminate(), and constants::zero.
Referenced by bcdata_b::bcdataisothermalwall(), bcdata_b::bcdataisothermalwall_b(), bcdata_b::bcdatasubsonicinflow(), bcdata_b::bcdatasubsonicinflow_b(), bcdata_b::bcdatasupersonicinflow(), bcdata_b::bcdatasupersonicinflow_b(), totalsubsonicinlet(), and totalsubsonicinlet_b().


| subroutine utils_b::siturb | ( | integer, intent(in) | mass, |
| integer, intent(in) | len, | ||
| integer, intent(in) | time, | ||
| integer, intent(in) | temp, | ||
| character(len=*), intent(in) | turbname, | ||
| real(kind=realtype), intent(out) | mult, | ||
| real(kind=realtype), intent(out) | trans | ||
| ) |
Definition at line 1697 of file utils_b.f90.
References constants::one, terminate(), and constants::zero.
Referenced by bcdata_b::setbcvarturb(), and bcdata_b::setbcvarturb_b().


| subroutine utils_b::sivelocity | ( | integer, intent(in) | length, |
| integer, intent(in) | time, | ||
| real(kind=realtype), intent(out) | mult, | ||
| real(kind=realtype), intent(out) | trans | ||
| ) |
Definition at line 1726 of file utils_b.f90.
References constants::one, terminate(), and constants::zero.
Referenced by bcdata_b::bcdatasubsonicinflow(), bcdata_b::bcdatasubsonicinflow_b(), bcdata_b::bcdatasupersonicinflow(), bcdata_b::bcdatasupersonicinflow_b(), prescribedsupersonicinlet(), and prescribedsupersonicinlet_b().


| subroutine utils_b::stabilityderivativedriver |
Definition at line 1313 of file utils_b.f90.
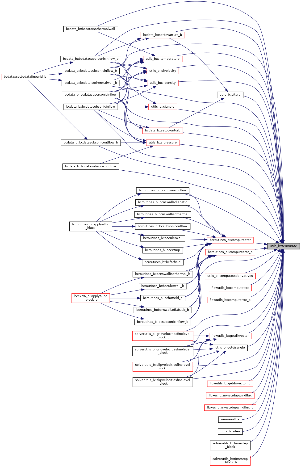
| subroutine utils_b::terminate | ( | character(len=*), intent(in) | routinename, |
| character(len=*), intent(in) | errormessage | ||
| ) |
Definition at line 492 of file utils_b.f90.
References communication::adflow_comm_world, and communication::myid.
Referenced by bcdata_b::bcdataisothermalwall(), bcdata_b::bcdataisothermalwall_b(), bcdata_b::bcdatasubsonicinflow(), bcdata_b::bcdatasubsonicinflow_b(), bcdata_b::bcdatasubsonicoutflow(), bcdata_b::bcdatasubsonicoutflow_b(), bcdata_b::bcdatasupersonicinflow(), bcdata_b::bcdatasupersonicinflow_b(), bcroutines_b::bcsubsonicinflow(), bcroutines_b::bcsubsonicinflow_b(), bcroutines_b::computeetot(), bcroutines_b::computeetot_b(), computetsderivatives(), flowutils_b::computettot(), flowutils_b::computettot_b(), getdirangle(), flowutils_b::getdirvector(), flowutils_b::getdirvector_b(), solverutils_b::gridvelocitiesfinelevel_block(), solverutils_b::gridvelocitiesfinelevel_block_b(), fluxes_b::inviscidupwindflux(), fluxes_b::inviscidupwindflux_b(), riemannflux(), bcdata_b::setbcvarturb(), bcdata_b::setbcvarturb_b(), siangle(), sidensity(), silen(), sipressure(), sitemperature(), siturb(), sivelocity(), solverutils_b::slipvelocitiesfinelevel_block(), solverutils_b::slipvelocitiesfinelevel_block_b(), solverutils_b::timestep_block(), and solverutils_b::timestep_block_b().

| real(kind=realtype) function utils_b::tsalpha | ( | integer(kind=inttype), intent(in) | degreepolalpha, |
| real(kind=realtype), dimension(0:*), intent(in) | coefpolalpha, | ||
| integer(kind=inttype), intent(in) | degreefouralpha, | ||
| real(kind=realtype), intent(in) | omegafouralpha, | ||
| real(kind=realtype), dimension(0:*), intent(in) | coscoeffouralpha, | ||
| real(kind=realtype), dimension(*), intent(in) | sincoeffouralpha, | ||
| real(kind=realtype), intent(in) | t | ||
| ) |
Definition at line 240 of file utils_b.f90.
References inputphysics::equationmode, constants::steady, and constants::zero.
Referenced by computetsderivatives(), solverutils_b::gridvelocitiesfinelevel_block(), solverutils_b::gridvelocitiesfinelevel_block_b(), solverutils_b::slipvelocitiesfinelevel_block(), and solverutils_b::slipvelocitiesfinelevel_block_b().

| real(kind=realtype) function utils_b::tsalphadot | ( | integer(kind=inttype), intent(in) | degreepolalpha, |
| real(kind=realtype), dimension(0:*), intent(in) | coefpolalpha, | ||
| integer(kind=inttype), intent(in) | degreefouralpha, | ||
| real(kind=realtype), intent(in) | omegafouralpha, | ||
| real(kind=realtype), dimension(0:*), intent(in) | coscoeffouralpha, | ||
| real(kind=realtype), dimension(*), intent(in) | sincoeffouralpha, | ||
| real(kind=realtype), intent(in) | t | ||
| ) |
Definition at line 294 of file utils_b.f90.
References inputphysics::equationmode, constants::steady, and constants::zero.
Referenced by computetsderivatives().

| real(kind=realtype) function utils_b::tsbeta | ( | integer(kind=inttype), intent(in) | degreepolbeta, |
| real(kind=realtype), dimension(0:*), intent(in) | coefpolbeta, | ||
| integer(kind=inttype), intent(in) | degreefourbeta, | ||
| real(kind=realtype), intent(in) | omegafourbeta, | ||
| real(kind=realtype), dimension(0:*), intent(in) | coscoeffourbeta, | ||
| real(kind=realtype), dimension(*), intent(in) | sincoeffourbeta, | ||
| real(kind=realtype), intent(in) | t | ||
| ) |
Definition at line 29 of file utils_b.f90.
References inputphysics::equationmode, constants::steady, and constants::zero.
Referenced by solverutils_b::gridvelocitiesfinelevel_block(), solverutils_b::gridvelocitiesfinelevel_block_b(), solverutils_b::slipvelocitiesfinelevel_block(), and solverutils_b::slipvelocitiesfinelevel_block_b().

| real(kind=realtype) function utils_b::tsbetadot | ( | integer(kind=inttype), intent(in) | degreepolbeta, |
| real(kind=realtype), dimension(0:*), intent(in) | coefpolbeta, | ||
| integer(kind=inttype), intent(in) | degreefourbeta, | ||
| real(kind=realtype), intent(in) | omegafourbeta, | ||
| real(kind=realtype), dimension(0:*), intent(in) | coscoeffourbeta, | ||
| real(kind=realtype), dimension(*), intent(in) | sincoeffourbeta, | ||
| real(kind=realtype), intent(in) | t | ||
| ) |
Definition at line 82 of file utils_b.f90.
References inputphysics::equationmode, constants::steady, and constants::zero.
| real(kind=realtype) function utils_b::tsmach | ( | integer(kind=inttype), intent(in) | degreepolmach, |
| real(kind=realtype), dimension(0:*), intent(in) | coefpolmach, | ||
| integer(kind=inttype), intent(in) | degreefourmach, | ||
| real(kind=realtype), intent(in) | omegafourmach, | ||
| real(kind=realtype), dimension(0:*), intent(in) | coscoeffourmach, | ||
| real(kind=realtype), dimension(*), intent(in) | sincoeffourmach, | ||
| real(kind=realtype), intent(in) | t | ||
| ) |
Definition at line 134 of file utils_b.f90.
References inputphysics::equationmode, constants::steady, and constants::zero.
Referenced by solverutils_b::gridvelocitiesfinelevel_block(), solverutils_b::gridvelocitiesfinelevel_block_b(), solverutils_b::slipvelocitiesfinelevel_block(), and solverutils_b::slipvelocitiesfinelevel_block_b().

| real(kind=realtype) function utils_b::tsmachdot | ( | integer(kind=inttype), intent(in) | degreepolmach, |
| real(kind=realtype), dimension(0:*), intent(in) | coefpolmach, | ||
| integer(kind=inttype), intent(in) | degreefourmach, | ||
| real(kind=realtype), intent(in) | omegafourmach, | ||
| real(kind=realtype), dimension(0:*), intent(in) | coscoeffourmach, | ||
| real(kind=realtype), dimension(*), intent(in) | sincoeffourmach, | ||
| real(kind=realtype), intent(in) | t | ||
| ) |
Definition at line 188 of file utils_b.f90.
References inputphysics::equationmode, constants::steady, and constants::zero.