|
ADflow
v1.0
ADflow is a finite volume RANS solver tailored for gradient-based aerodynamic design optimization.
|
Functions/Subroutines | |
| subroutine | writecgnsgridfile |
| subroutine | gridfilenameswrite |
| subroutine | writecgnsgridframe (cgnsZone, ind) |
| subroutine | writecoorcgnszone (zone, cgnsZone) |
| subroutine | storecoorinbuffer (buffer, zone, ind, coorID, blockID, nn) |
| subroutine writecgnsgrid::gridfilenameswrite |
Definition at line 123 of file writeCGNSGrid.F90.
References iteration::deforming_grid, inputphysics::equationmode, block::flowdoms, inputio::gridfile, outputmod::gridfilenames, iomodule::iovar, block::ndom, inputio::newgridfile, outputmod::ngridstowrite, iteration::noldlevels, inputtimespectral::ntimeintervalsspectral, monitor::ntimestepsrestart, iteration::oldsolwritten, inputio::solfile, utils::terminate(), iteration::timespectralgridsnotwritten, monitor::timestepunsteady, outputmod::uselinksincgns, and monitor::writegrid.
Referenced by writecgnsgridfile().


| subroutine writecgnsgrid::storecoorinbuffer | ( | real(kind=realtype), dimension(*), intent(out) | buffer, |
| integer(kind=inttype), intent(in) | zone, | ||
| integer(kind=inttype), intent(in) | ind, | ||
| integer(kind=inttype), intent(in) | coorID, | ||
| integer(kind=inttype), intent(in) | blockID, | ||
| integer, intent(out) | nn | ||
| ) |
Definition at line 1449 of file writeCGNSGrid.F90.
References cgnsgrid::cgnsdoms, block::flowdoms, iomodule::iovar, and constants::one.
Referenced by writecoorcgnszone().

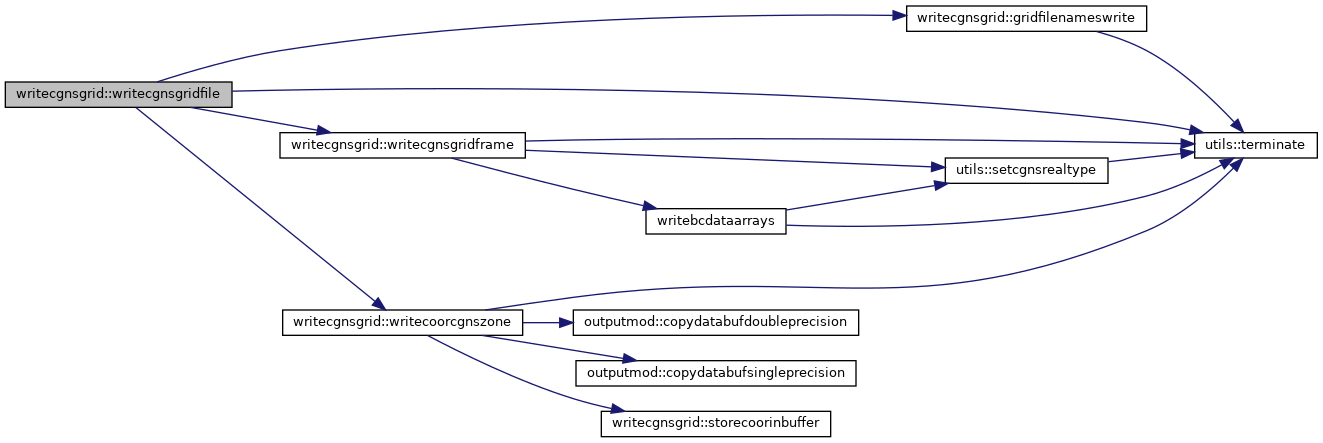
| subroutine writecgnsgrid::writecgnsgridfile |
Definition at line 4 of file writeCGNSGrid.F90.
References communication::adflow_comm_world, outputmod::cgnsbases, cgnsgrid::cgnsndom, outputmod::fileids, gridfilenameswrite(), iomodule::iovar, communication::myid, outputmod::ngridstowrite, inputiteration::printiterations, utils::terminate(), outputmod::uselinksincgns, writecgnsgridframe(), writecoorcgnszone(), and monitor::writevolume.
Referenced by writesol().


| subroutine writecgnsgrid::writecgnsgridframe | ( | integer, dimension(*), intent(out) | cgnsZone, |
| integer(kind=inttype), intent(in) | ind | ||
| ) |
Definition at line 407 of file writeCGNSGrid.F90.
References cgnsgrid::cgnsbasename, outputmod::cgnsbases, cgnsgrid::cgnscelldim, cgnsgrid::cgnsdoms, cgnsgrid::cgnsfamilies, cgnsgrid::cgnsndom, cgnsgrid::cgnsnfamilies, cgnsgrid::cgnsphysdim, outputmod::fileids, outputmod::gridfilenames, constants::one, constants::pi, utils::setcgnsrealtype(), utils::terminate(), and writebcdataarrays().
Referenced by writecgnsgridfile().


| subroutine writecgnsgrid::writecoorcgnszone | ( | integer(kind=inttype), intent(in) | zone, |
| integer, intent(in) | cgnsZone | ||
| ) |
Definition at line 1042 of file writeCGNSGrid.F90.
References communication::adflow_comm_world, outputmod::blockscgnsblock, outputmod::cgnsbases, cgnsnames::cgnscoorx, cgnsnames::cgnscoory, cgnsnames::cgnscoorz, cgnsgrid::cgnsdoms, outputmod::copydatabufdoubleprecision(), outputmod::copydatabufsingleprecision(), outputmod::fileids, block::flowdoms, communication::myid, outputmod::nblockscgnsblock, outputmod::ngridstowrite, communication::nproc, constants::precisiondouble, inputio::precisiongrid, constants::precisionsingle, storecoorinbuffer(), and utils::terminate().
Referenced by writecgnsgridfile().

