|
ADflow
v1.0
ADflow is a finite volume RANS solver tailored for gradient-based aerodynamic design optimization.
|
Functions/Subroutines | |
| subroutine | prodkatolaunder |
| subroutine | prodsmag2 |
| subroutine | prodwmag2 |
| real(kind=realtype) function | sanuknowneddyratio (eddyRatio, nuLam) |
| subroutine | unsteadyturbterm (mAdv, nAdv, offset, qq) |
| subroutine | computeeddyviscosity (includeHalos) |
| subroutine | saeddyviscosity (iBeg, iEnd, jBeg, jEnd, kBeg, kEnd) |
| subroutine | kweddyviscosity (iBeg, iEnd, jBeg, jEnd, kBeg, kEnd) |
| subroutine | ssteddyviscosity (iBeg, iEnd, jBeg, jEnd, kBeg, kEnd) |
| subroutine | turbadvection (mAdv, nAdv, offset, qq) |
| subroutine | tdia3 (nb, ne, l, c, u, r) |
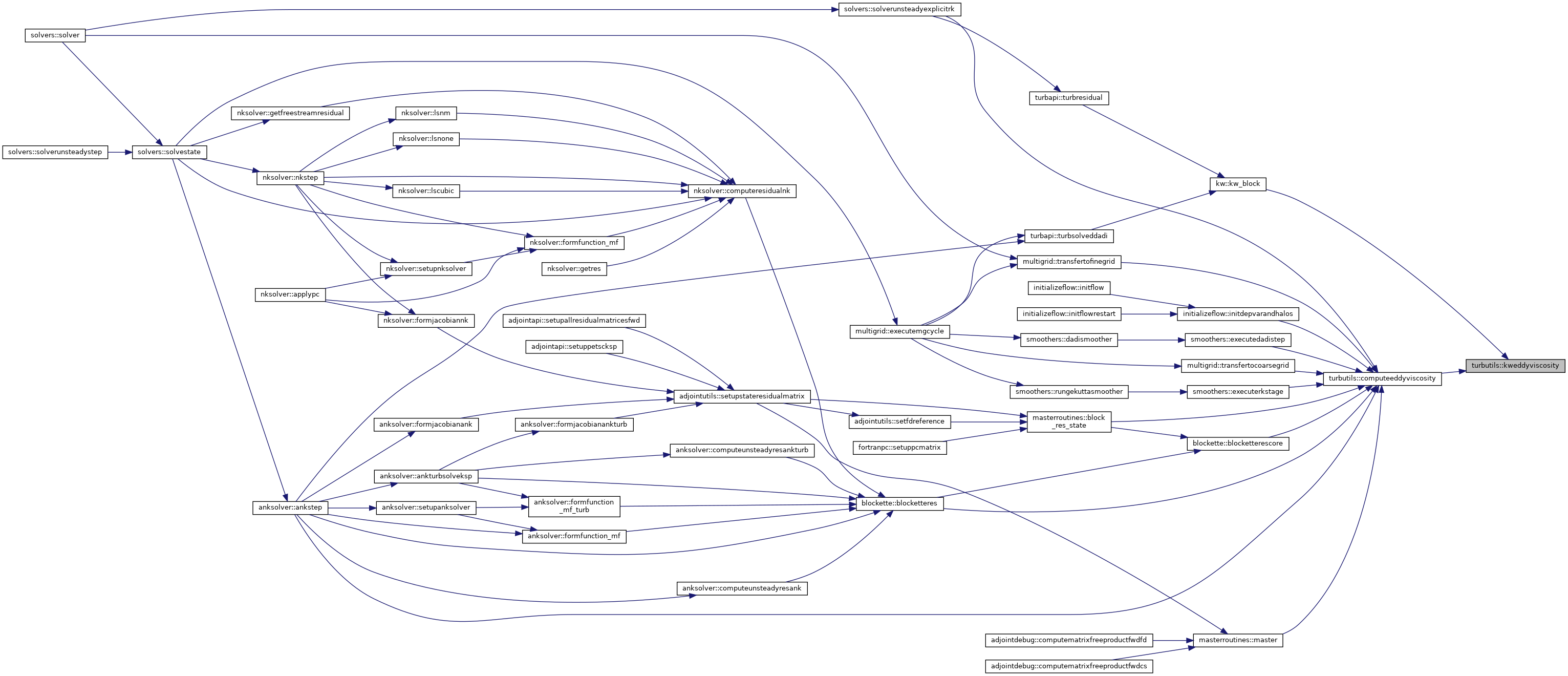
| subroutine | vfeddyviscosity (iBeg, iEnd, jBeg, jEnd, kBeg, kEnd) |
| subroutine | vfscale |
| subroutine | kteddyviscosity (iBeg, iEnd, jBeg, jEnd, kBeg, kEnd) |
| subroutine | unsteadyturbspectral (ntu1, ntu2) |
| subroutine | unsteadyturbspectral_block (ntu1, ntu2, nn, sps) |
| subroutine | initkomega (pOffset) |
| subroutine | kwcdterm |
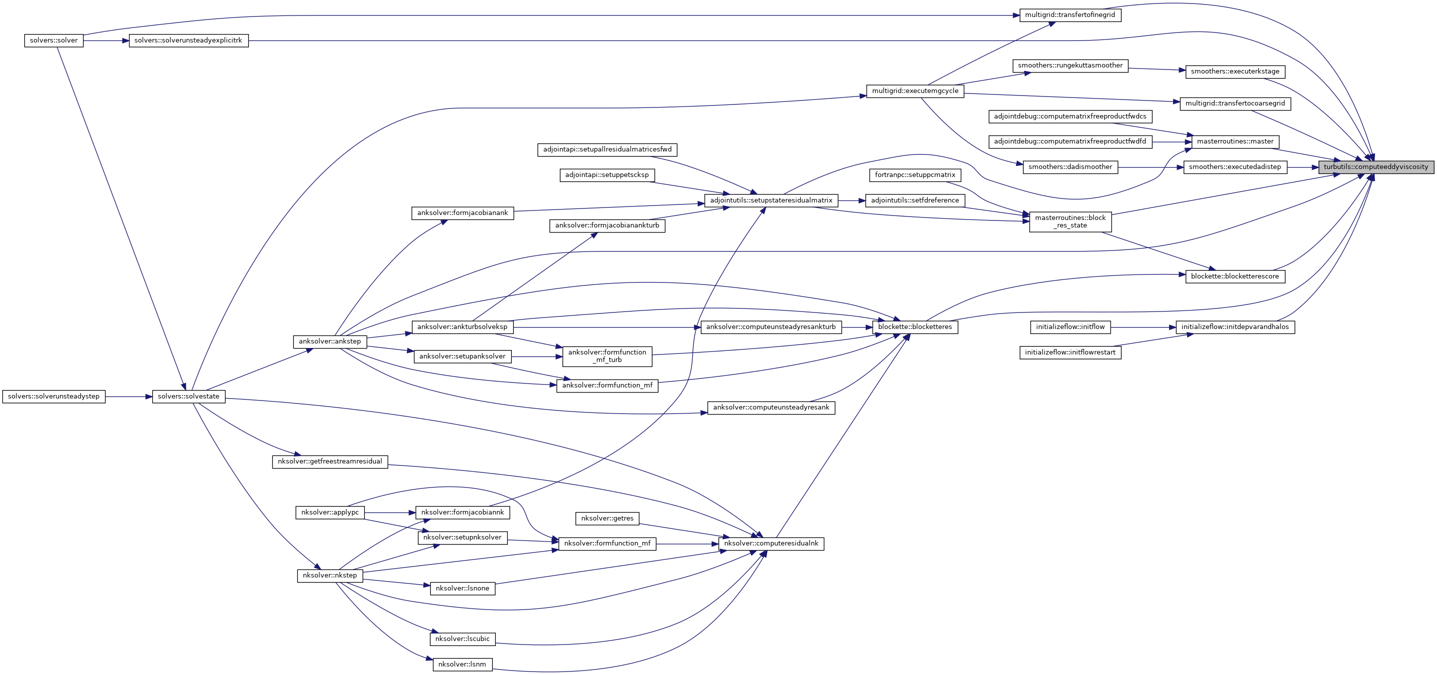
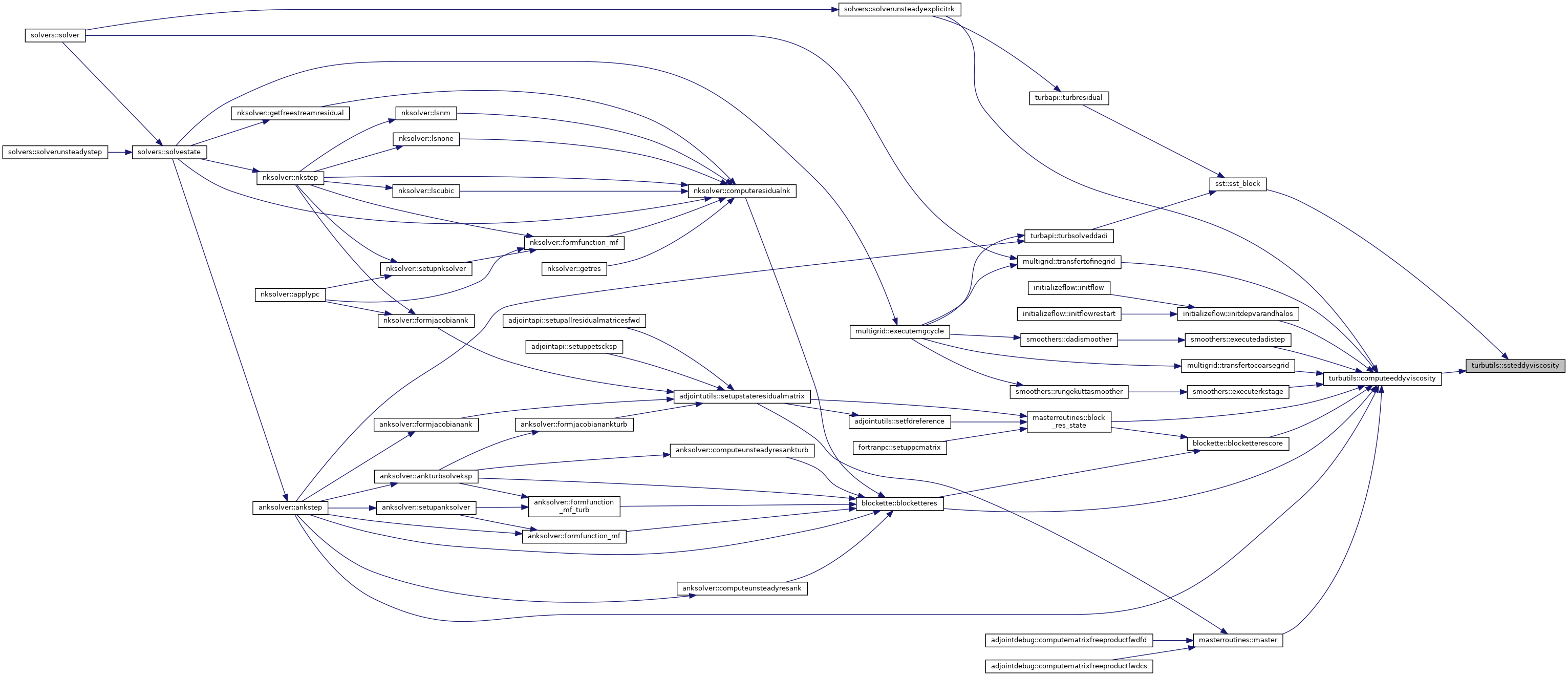
| subroutine turbutils::computeeddyviscosity | ( | logical, intent(in) | includeHalos | ) |
Definition at line 581 of file turbUtils.F90.
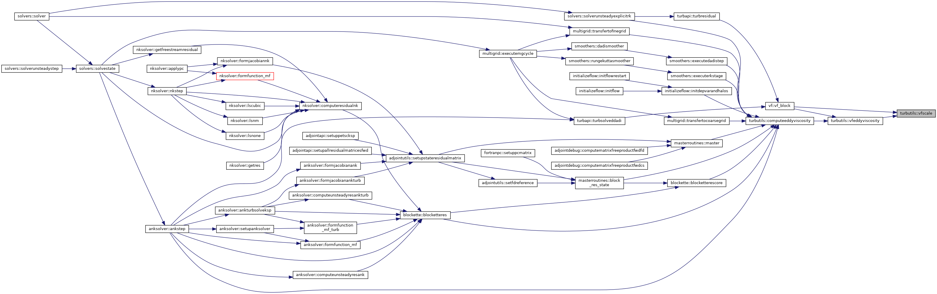
References iteration::currentlevel, flowvarrefstate::eddymodel, iteration::groundlevel, blockpointers::ie, blockpointers::il, blockpointers::je, blockpointers::jl, blockpointers::ke, blockpointers::kl, constants::komegamodified, constants::komegawilcox, constants::ktau, kteddyviscosity(), kweddyviscosity(), constants::mentersst, saeddyviscosity(), constants::spalartallmaras, constants::spalartallmarasedwards, ssteddyviscosity(), inputphysics::turbmodel, constants::v2f, and vfeddyviscosity().
Referenced by anksolver::ankstep(), masterroutines::block_res_state(), blockette::blocketteres(), blockette::blocketterescore(), smoothers::executedadistep(), smoothers::executerkstage(), initializeflow::initdepvarandhalos(), masterroutines::master(), solvers::solverunsteadyexplicitrk(), multigrid::transfertocoarsegrid(), and multigrid::transfertofinegrid().


| subroutine turbutils::initkomega | ( | integer(kind=inttype), intent(in) | pOffset | ) |
Definition at line 2018 of file turbUtils.F90.
References blockpointers::d2wall, blockpointers::il, constants::irho, constants::itu1, constants::itu2, blockpointers::jl, blockpointers::kl, constants::one, blockpointers::rev, paramturb::rkwbeta1, blockpointers::rlv, constants::six, blockpointers::w, and flowvarrefstate::winf.
Referenced by variablereading::readturbkwtype().

| subroutine turbutils::kteddyviscosity | ( | integer(kind=inttype) | iBeg, |
| integer(kind=inttype) | iEnd, | ||
| integer(kind=inttype) | jBeg, | ||
| integer(kind=inttype) | jEnd, | ||
| integer(kind=inttype) | kBeg, | ||
| integer(kind=inttype) | kEnd | ||
| ) |
Definition at line 1872 of file turbUtils.F90.
References constants::irho, constants::itu1, constants::itu2, blockpointers::rev, and blockpointers::w.
Referenced by computeeddyviscosity(), and kt::kt_block().

| subroutine turbutils::kwcdterm |
Definition at line 2074 of file turbUtils.F90.
References constants::fourth, blockpointers::il, constants::itu1, constants::itu2, blockpointers::jl, blockpointers::kl, turbmod::kwcd, blockpointers::si, blockpointers::sj, blockpointers::sk, blockpointers::vol, and blockpointers::w.
Referenced by sst::f1sst(), kw::kwsolve(), and sst::sstsolve().

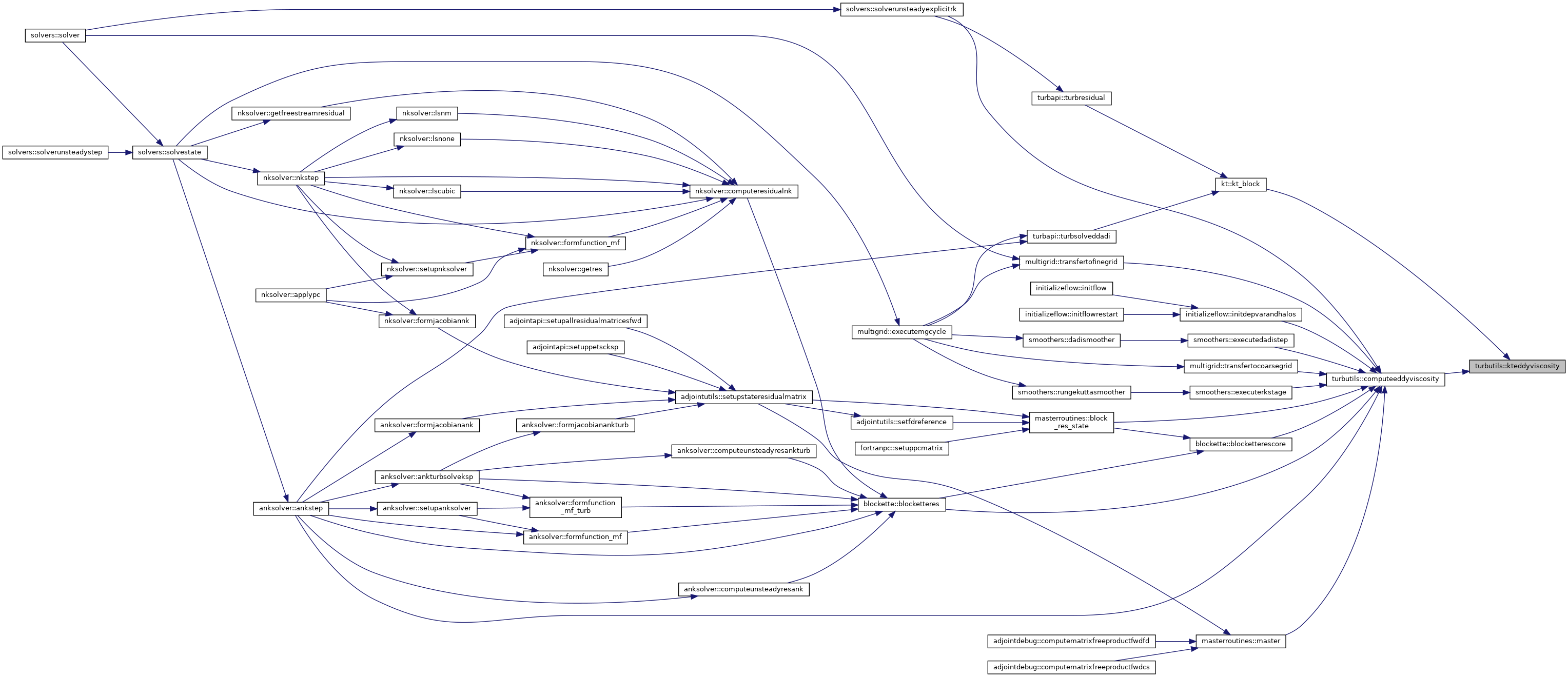
| subroutine turbutils::kweddyviscosity | ( | integer(kind=inttype) | iBeg, |
| integer(kind=inttype) | iEnd, | ||
| integer(kind=inttype) | jBeg, | ||
| integer(kind=inttype) | jEnd, | ||
| integer(kind=inttype) | kBeg, | ||
| integer(kind=inttype) | kEnd | ||
| ) |
Definition at line 714 of file turbUtils.F90.
References constants::irho, constants::itu1, constants::itu2, blockpointers::rev, and blockpointers::w.
Referenced by computeeddyviscosity(), and kw::kw_block().

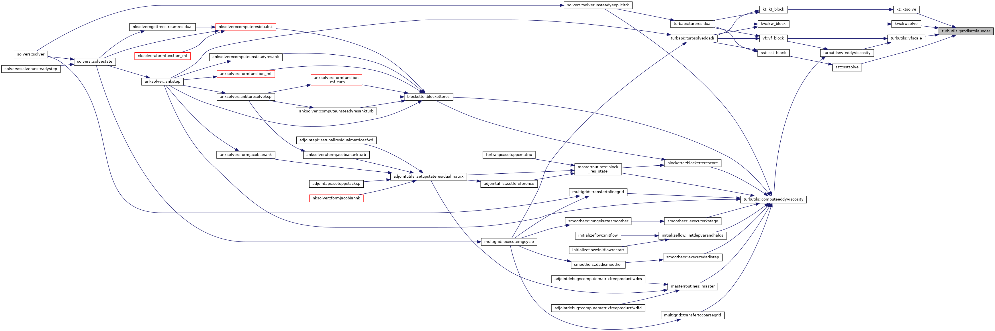
| subroutine turbutils::prodkatolaunder |
Definition at line 5 of file turbUtils.F90.
References constants::half, blockpointers::il, constants::iprod, constants::ivx, constants::ivy, constants::ivz, blockpointers::jl, blockpointers::kl, blockpointers::nx, blockpointers::ny, blockpointers::nz, turbmod::prod, blockpointers::scratch, blockpointers::sectionid, section::sections, blockpointers::si, blockpointers::sj, blockpointers::sk, flowvarrefstate::timeref, constants::two, blockpointers::vol, and blockpointers::w.
Referenced by kt::ktsolve(), kw::kwsolve(), sst::sstsolve(), and vfscale().

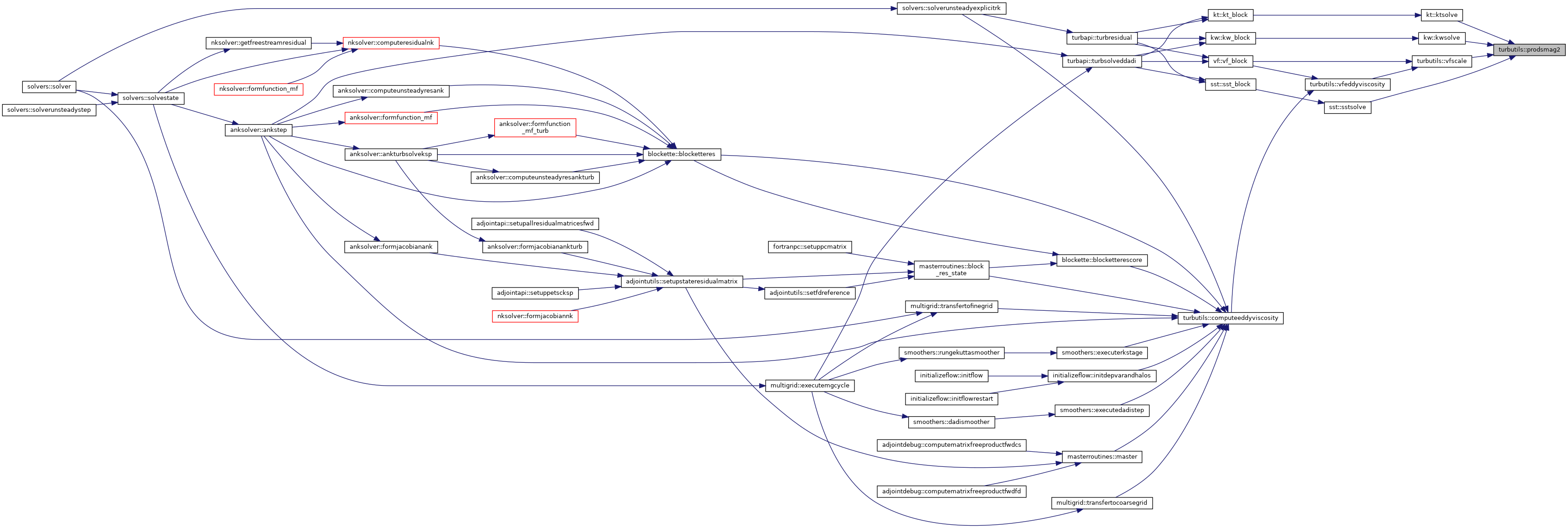
| subroutine turbutils::prodsmag2 |
Definition at line 129 of file turbUtils.F90.
References constants::fourth, blockpointers::il, constants::iprod, constants::ivx, constants::ivy, constants::ivz, blockpointers::jl, blockpointers::kl, blockpointers::nx, blockpointers::ny, blockpointers::nz, blockpointers::scratch, blockpointers::sectionid, blockpointers::si, blockpointers::sj, blockpointers::sk, constants::third, constants::two, blockpointers::vol, and blockpointers::w.
Referenced by kt::ktsolve(), kw::kwsolve(), sst::sstsolve(), and vfscale().

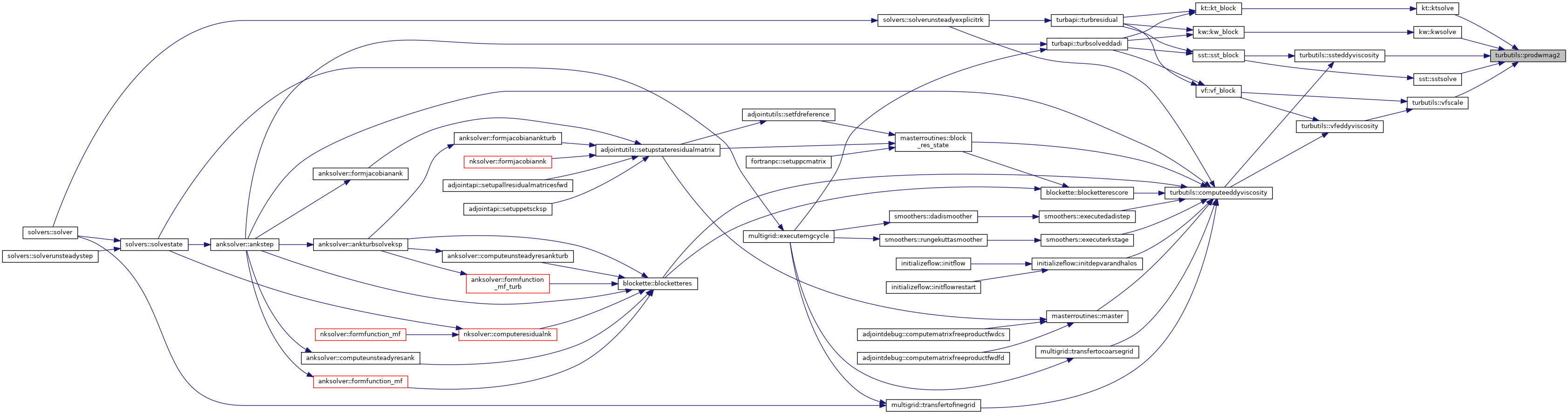
| subroutine turbutils::prodwmag2 |
Definition at line 239 of file turbUtils.F90.
References constants::half, blockpointers::il, constants::ivort, constants::ivx, constants::ivy, constants::ivz, blockpointers::jl, blockpointers::kl, blockpointers::nx, blockpointers::ny, blockpointers::nz, blockpointers::scratch, blockpointers::sectionid, section::sections, blockpointers::si, blockpointers::sj, blockpointers::sk, flowvarrefstate::timeref, constants::two, blockpointers::vol, and blockpointers::w.
Referenced by kt::ktsolve(), kw::kwsolve(), ssteddyviscosity(), sst::sstsolve(), and vfscale().

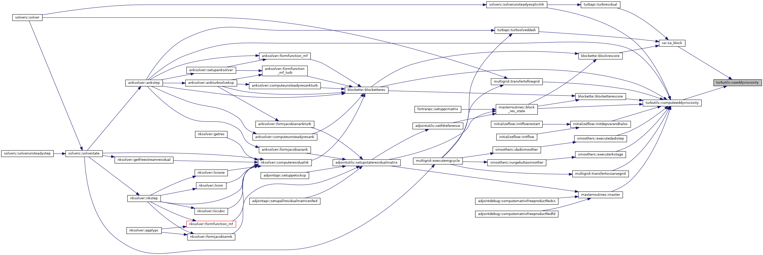
| subroutine turbutils::saeddyviscosity | ( | integer(kind=inttype) | iBeg, |
| integer(kind=inttype) | iEnd, | ||
| integer(kind=inttype) | jBeg, | ||
| integer(kind=inttype) | jEnd, | ||
| integer(kind=inttype) | kBeg, | ||
| integer(kind=inttype) | kEnd | ||
| ) |
Definition at line 657 of file turbUtils.F90.
References constants::irho, constants::itu1, blockpointers::rev, blockpointers::rlv, and blockpointers::w.
Referenced by computeeddyviscosity(), and sa::sa_block().

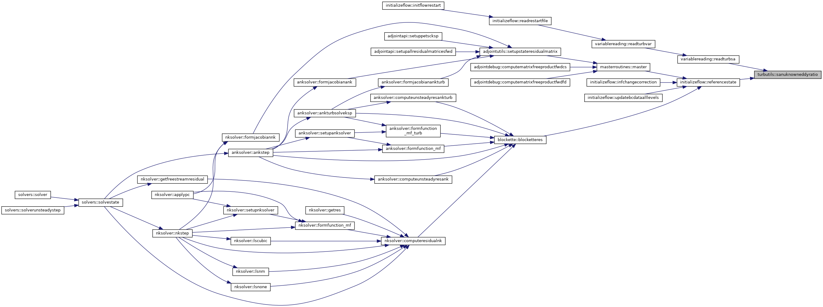
| real(kind=realtype) function turbutils::sanuknowneddyratio | ( | real(kind=realtype), intent(in) | eddyRatio, |
| real(kind=realtype), intent(in) | nuLam | ||
| ) |
Definition at line 333 of file turbUtils.F90.
References constants::four, constants::three, constants::thresholdreal, and constants::zero.
Referenced by variablereading::readturbsa(), and initializeflow::referencestate().

| subroutine turbutils::ssteddyviscosity | ( | integer(kind=inttype) | iBeg, |
| integer(kind=inttype) | iEnd, | ||
| integer(kind=inttype) | jBeg, | ||
| integer(kind=inttype) | jEnd, | ||
| integer(kind=inttype) | kBeg, | ||
| integer(kind=inttype) | kEnd | ||
| ) |
Definition at line 758 of file turbUtils.F90.
References blockpointers::d2wall, constants::iprod, constants::irho, constants::itu1, constants::itu2, prodwmag2(), blockpointers::rev, blockpointers::rlv, paramturb::rssta1, blockpointers::scratch, constants::two, and blockpointers::w.
Referenced by computeeddyviscosity(), and sst::sst_block().


| subroutine turbutils::tdia3 | ( | integer(kind=inttype), intent(in) | nb, |
| integer(kind=inttype), intent(in) | ne, | ||
| real(kind=realtype), dimension(2, nb:ne), intent(inout) | l, | ||
| real(kind=realtype), dimension(2, 2, nb:ne), intent(inout) | c, | ||
| real(kind=realtype), dimension(2, nb:ne), intent(inout) | u, | ||
| real(kind=realtype), dimension(2, nb:ne), intent(inout) | r | ||
| ) |
Definition at line 1563 of file turbUtils.F90.
References constants::one.
Referenced by vf::kesolve(), kt::ktsolve(), kw::kwsolve(), sst::sstsolve(), and vf::vfsolve().

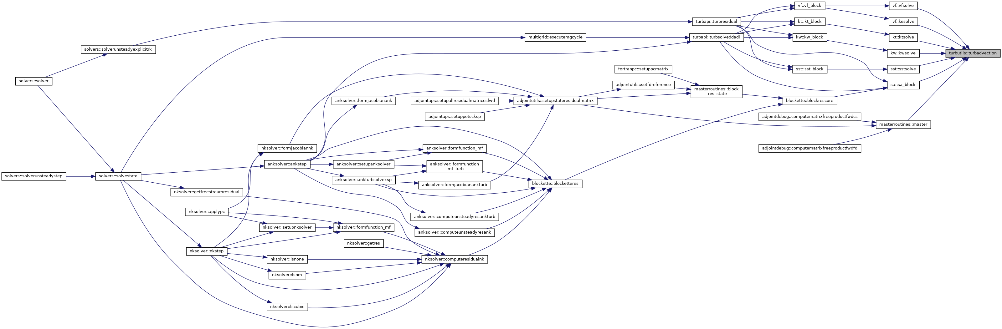
| subroutine turbutils::turbadvection | ( | integer(kind=inttype), intent(in) | mAdv, |
| integer(kind=inttype), intent(in) | nAdv, | ||
| integer(kind=inttype), intent(in) | offset, | ||
| real(kind=realtype), dimension(2:il, 2:jl, 2:kl, madv, madv), intent(inout) | |||
| ) |
Definition at line 828 of file turbUtils.F90.
References blockpointers::addgridvelocities, blockpointers::bmti1, blockpointers::bmti2, blockpointers::bmtj1, blockpointers::bmtj2, blockpointers::bmtk1, blockpointers::bmtk2, iteration::groundlevel, constants::half, constants::idvt, blockpointers::il, constants::ivx, constants::ivy, constants::ivz, blockpointers::jl, blockpointers::kl, blockpointers::nx, blockpointers::ny, blockpointers::nz, inputdiscretization::orderturb, blockpointers::scratch, turbmod::secondord, constants::secondorder, blockpointers::sfacei, blockpointers::sfacej, blockpointers::sfacek, blockpointers::si, blockpointers::sj, blockpointers::sk, blockpointers::vol, blockpointers::w, and constants::zero.
Referenced by vf::kesolve(), kt::ktsolve(), kw::kwsolve(), masterroutines::master(), sa::sa_block(), sst::sstsolve(), and vf::vfsolve().

| subroutine turbutils::unsteadyturbspectral | ( | integer(kind=inttype), intent(in) | ntu1, |
| integer(kind=inttype), intent(in) | ntu2 | ||
| ) |
Definition at line 1915 of file turbUtils.F90.
References iteration::currentlevel, inputphysics::equationmode, inputtimespectral::ntimeintervalsspectral, utils::setpointers(), constants::timespectral, and unsteadyturbspectral_block().
Referenced by turbapi::turbsolveddadi().


| subroutine turbutils::unsteadyturbspectral_block | ( | integer(kind=inttype), intent(in) | ntu1, |
| integer(kind=inttype), intent(in) | ntu2, | ||
| integer(kind=inttype), intent(in) | nn, | ||
| integer(kind=inttype), intent(in) | sps | ||
| ) |
Definition at line 1952 of file turbUtils.F90.
References iteration::currentlevel, inputtimespectral::dscalar, blockpointers::dw, inputphysics::equationmode, blockpointers::il, blockpointers::jl, blockpointers::kl, inputtimespectral::ntimeintervalsspectral, blockpointers::sectionid, constants::timespectral, and constants::zero.
Referenced by unsteadyturbspectral().

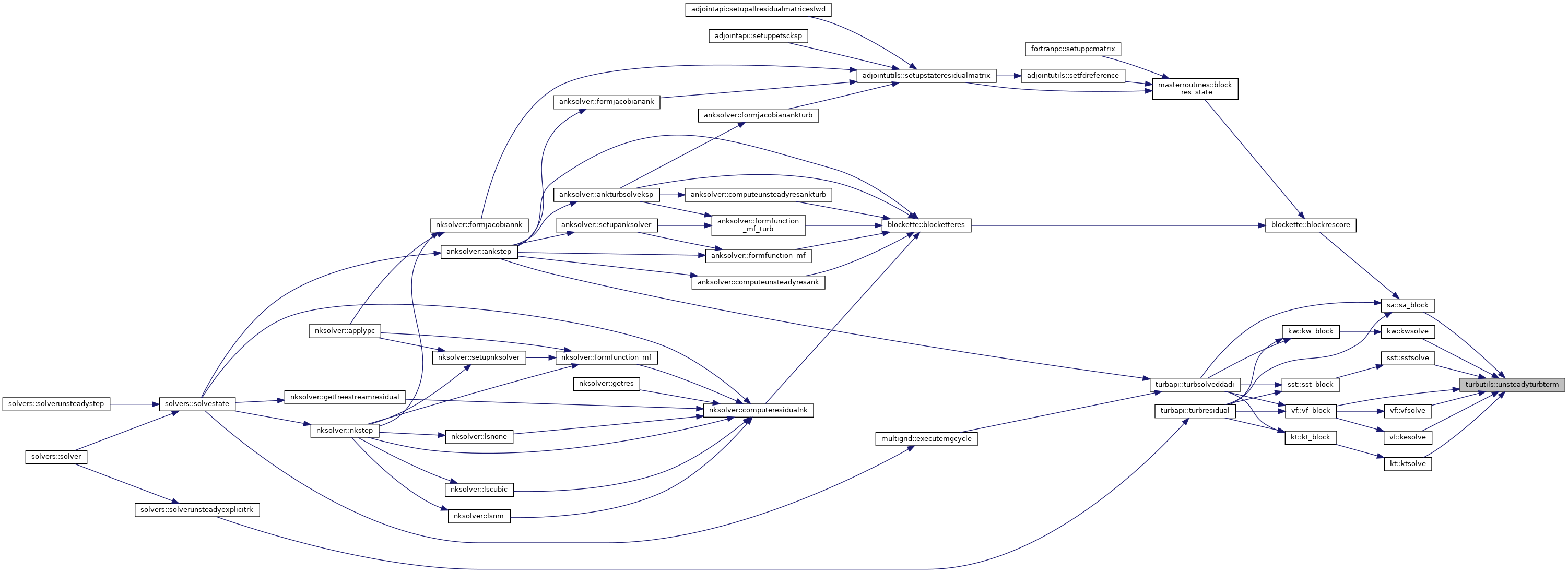
| subroutine turbutils::unsteadyturbterm | ( | integer(kind=inttype), intent(in) | mAdv, |
| integer(kind=inttype), intent(in) | nAdv, | ||
| integer(kind=inttype), intent(in) | offset, | ||
| real(kind=realtype), dimension(2:il, 2:jl, 2:kl, madv, madv), intent(inout) | |||
| ) |
Definition at line 411 of file turbUtils.F90.
References iteration::coeftime, inputunsteady::deltat, blockpointers::dw, inputphysics::equationmode, blockpointers::il, blockpointers::jl, blockpointers::kl, iteration::noldlevels, inputtimespectral::ntimeintervalsspectral, blockpointers::scratch, blockpointers::sectionid, section::sections, inputunsteady::timeintegrationscheme, flowvarrefstate::timeref, blockpointers::w, and blockpointers::wold.
Referenced by vf::kesolve(), kt::ktsolve(), kw::kwsolve(), sa::sa_block(), sst::sstsolve(), vf::vf_block(), and vf::vfsolve().

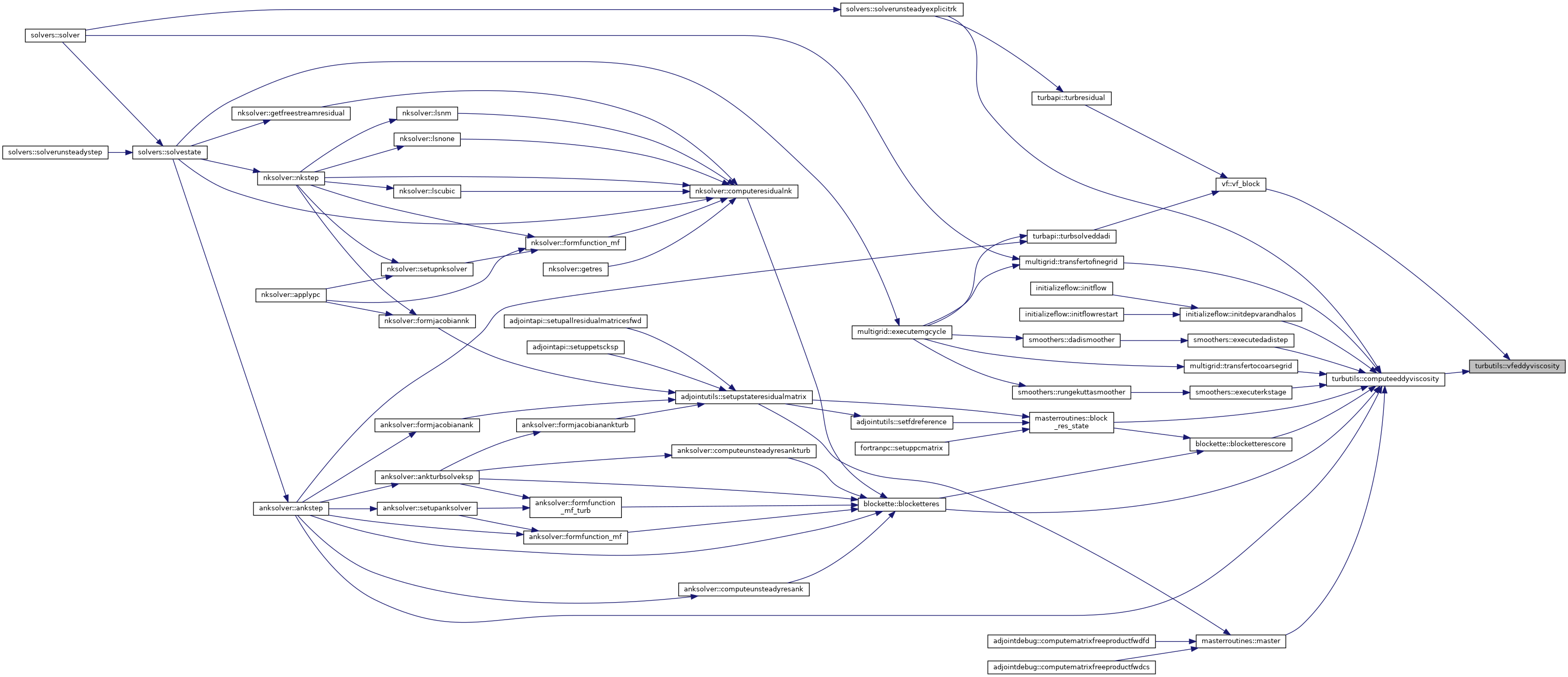
| subroutine turbutils::vfeddyviscosity | ( | integer(kind=inttype) | iBeg, |
| integer(kind=inttype) | iEnd, | ||
| integer(kind=inttype) | jBeg, | ||
| integer(kind=inttype) | jEnd, | ||
| integer(kind=inttype) | kBeg, | ||
| integer(kind=inttype) | kEnd | ||
| ) |
Definition at line 1637 of file turbUtils.F90.
References blockpointers::bcfaceid, turbcurvefits::curvetupyp(), blockpointers::d2wall, blockpointers::il, constants::imax, constants::imin, constants::irho, constants::itu1, constants::itu2, constants::itu3, constants::itu5, blockpointers::jl, constants::jmax, constants::jmin, blockpointers::kl, constants::kmax, constants::kmin, blockpointers::nviscbocos, blockpointers::rev, blockpointers::rlv, paramturb::rvfcmu, paramturb::rvflimite, turbmod::sct, vfscale(), blockpointers::viscsubface, blockpointers::w, and inputphysics::wallfunctions.
Referenced by computeeddyviscosity(), and vf::vf_block().


| subroutine turbutils::vfscale |
Definition at line 1770 of file turbUtils.F90.
References turbmod::dvt, constants::eps, constants::idvt, blockpointers::il, constants::iprod, constants::irho, constants::iscl2, constants::isct, constants::itu1, constants::itu2, constants::itu3, blockpointers::jl, constants::katolaunder, blockpointers::kl, turbmod::prod, prodkatolaunder(), prodsmag2(), prodwmag2(), blockpointers::rlv, inputphysics::rvfb, paramturb::rvfcl, paramturb::rvfcmu, paramturb::rvfcn, turbmod::scl2, blockpointers::scratch, turbmod::sct, constants::six, constants::strain, turbmod::strain2, constants::three, inputphysics::turbprod, turbmod::vort, constants::vorticity, and blockpointers::w.
Referenced by vf::vf_block(), and vfeddyviscosity().

