|
ADflow
v1.0
ADflow is a finite volume RANS solver tailored for gradient-based aerodynamic design optimization.
|
Functions/Subroutines | |
| subroutine | timestep_block_b (onlyradii) |
| subroutine | timestep_block (onlyradii) |
| subroutine | gridvelocitiesfinelevel_block_b (useoldcoor, t, sps, nn) |
| subroutine | gridvelocitiesfinelevel_block (useoldcoor, t, sps, nn) |
| subroutine | cellfacevelocities_b (xc, xcd, rotcenter, rotcenterd, rotrate, rotrated, velxgrid, velxgridd, velygrid, velygridd, velzgrid, velzgridd, derivrotationmatrix, derivrotationmatrixd, sc, scd) |
| subroutine | cellfacevelocities (xc, rotcenter, rotrate, velxgrid, velygrid, velzgrid, derivrotationmatrix, sc) |
| subroutine | slipvelocitiesfinelevel_block_b (useoldcoor, t, sps, nn) |
| subroutine | slipvelocitiesfinelevel_block (useoldcoor, t, sps, nn) |
| subroutine | normalvelocities_block_b (sps) |
| subroutine | normalvelocities_block (sps) |
| subroutine solverutils_b::cellfacevelocities | ( | real(kind=realtype), dimension(3), intent(in) | xc, |
| real(kind=realtype), dimension(3), intent(in) | rotcenter, | ||
| real(kind=realtype), dimension(3), intent(in) | rotrate, | ||
| real(kind=realtype), intent(in) | velxgrid, | ||
| real(kind=realtype), intent(in) | velygrid, | ||
| real(kind=realtype), intent(in) | velzgrid, | ||
| real(kind=realtype), dimension(3, 3), intent(in) | derivrotationmatrix, | ||
| real(kind=realtype), dimension(3), intent(out) | sc | ||
| ) |
Definition at line 2114 of file solverUtils_b.f90.
Referenced by gridvelocitiesfinelevel_block(), and gridvelocitiesfinelevel_block_b().

| subroutine solverutils_b::cellfacevelocities_b | ( | real(kind=realtype), dimension(3), intent(in) | xc, |
| real(kind=realtype), dimension(3) | xcd, | ||
| real(kind=realtype), dimension(3), intent(in) | rotcenter, | ||
| real(kind=realtype), dimension(3) | rotcenterd, | ||
| real(kind=realtype), dimension(3), intent(in) | rotrate, | ||
| real(kind=realtype), dimension(3) | rotrated, | ||
| real(kind=realtype), intent(in) | velxgrid, | ||
| real(kind=realtype) | velxgridd, | ||
| real(kind=realtype), intent(in) | velygrid, | ||
| real(kind=realtype) | velygridd, | ||
| real(kind=realtype), intent(in) | velzgrid, | ||
| real(kind=realtype) | velzgridd, | ||
| real(kind=realtype), dimension(3, 3), intent(in) | derivrotationmatrix, | ||
| real(kind=realtype), dimension(3, 3) | derivrotationmatrixd, | ||
| real(kind=realtype), dimension(3) | sc, | ||
| real(kind=realtype), dimension(3) | scd | ||
| ) |
Definition at line 2012 of file solverUtils_b.f90.
Referenced by gridvelocitiesfinelevel_block_b().

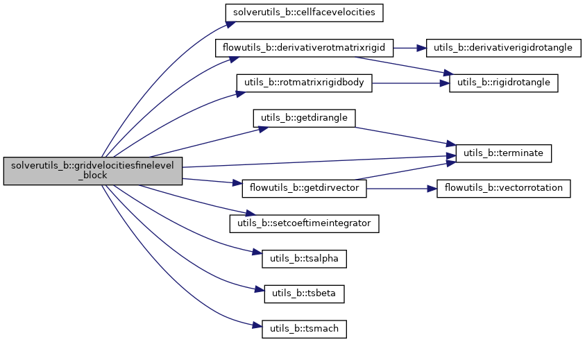
| subroutine solverutils_b::gridvelocitiesfinelevel_block | ( | logical, intent(in) | useoldcoor, |
| real(kind=realtype), dimension(*), intent(in) | t, | ||
| integer(kind=inttype), intent(in) | sps, | ||
| integer(kind=inttype), intent(in) | nn | ||
| ) |
Definition at line 1761 of file solverUtils_b.f90.
References blockpointers::blockismoving, cellfacevelocities(), cgnsgrid::cgnsdoms, flowutils_b::derivativerotmatrixrigid(), flowvarrefstate::gammainf, utils_b::getdirangle(), flowutils_b::getdirvector(), iteration::groundlevel, blockpointers::ie, blockpointers::je, blockpointers::ke, inputphysics::machgrid, blockpointers::nbkglobal, flowvarrefstate::pinf, flowvarrefstate::rhoinf, utils_b::rotmatrixrigidbody(), blockpointers::s, utils_b::setcoeftimeintegrator(), blockpointers::sfacei, blockpointers::sfacej, blockpointers::sfacek, blockpointers::si, blockpointers::sj, blockpointers::sk, utils_b::terminate(), flowvarrefstate::timeref, utils_b::tsalpha(), utils_b::tsbeta(), utils_b::tsmach(), and inputphysics::veldirfreestream.

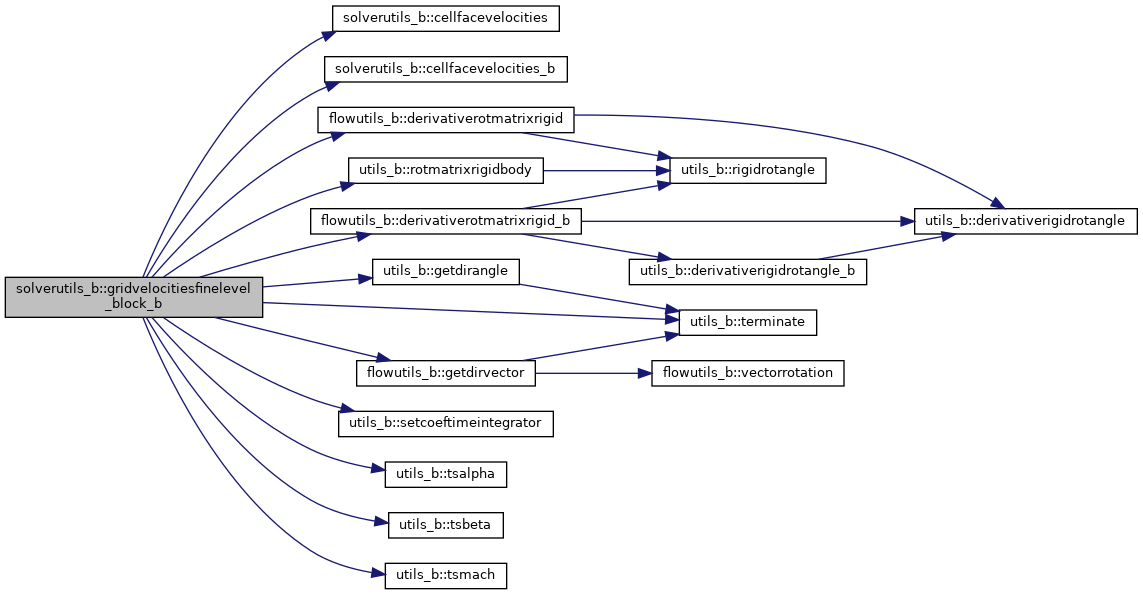
| subroutine solverutils_b::gridvelocitiesfinelevel_block_b | ( | logical, intent(in) | useoldcoor, |
| real(kind=realtype), dimension(*), intent(in) | t, | ||
| integer(kind=inttype), intent(in) | sps, | ||
| integer(kind=inttype), intent(in) | nn | ||
| ) |
Definition at line 1149 of file solverUtils_b.f90.
References blockpointers::blockismoving, cellfacevelocities(), cellfacevelocities_b(), cgnsgrid::cgnsdoms, flowutils_b::derivativerotmatrixrigid(), flowutils_b::derivativerotmatrixrigid_b(), flowvarrefstate::gammainf, utils_b::getdirangle(), flowutils_b::getdirvector(), iteration::groundlevel, blockpointers::ie, blockpointers::je, blockpointers::ke, inputphysics::machgrid, inputphysics::machgridd, blockpointers::nbkglobal, flowvarrefstate::pinf, flowvarrefstate::pinfd, flowvarrefstate::rhoinf, flowvarrefstate::rhoinfd, utils_b::rotmatrixrigidbody(), blockpointers::sd, utils_b::setcoeftimeintegrator(), blockpointers::sfaceid, blockpointers::sfacejd, blockpointers::sfacekd, blockpointers::si, blockpointers::sid, blockpointers::sj, blockpointers::sjd, blockpointers::sk, blockpointers::skd, utils_b::terminate(), flowvarrefstate::timeref, flowvarrefstate::timerefd, utils_b::tsalpha(), utils_b::tsbeta(), utils_b::tsmach(), inputphysics::veldirfreestream, and inputphysics::veldirfreestreamd.
Referenced by masterroutines::master_b().


| subroutine solverutils_b::normalvelocities_block | ( | integer(kind=inttype), intent(in) | sps | ) |
Definition at line 4251 of file solverUtils_b.f90.
References blockpointers::addgridvelocities, blockpointers::bcfaceid, blockpointers::il, constants::imax, constants::imin, blockpointers::jl, constants::jmax, constants::jmin, blockpointers::kl, constants::kmax, constants::kmin, blockpointers::nbocos, constants::one, blockpointers::sfacei, blockpointers::sfacej, blockpointers::sfacek, blockpointers::si, blockpointers::sj, blockpointers::sk, and constants::zero.
| subroutine solverutils_b::normalvelocities_block_b | ( | integer(kind=inttype), intent(in) | sps | ) |
Definition at line 3791 of file solverUtils_b.f90.
References blockpointers::addgridvelocities, blockpointers::bcdatad, blockpointers::bcfaceid, blockpointers::il, constants::imax, constants::imin, blockpointers::jl, constants::jmax, constants::jmin, blockpointers::kl, constants::kmax, constants::kmin, blockpointers::nbocos, constants::one, blockpointers::sfacei, blockpointers::sfaceid, blockpointers::sfacej, blockpointers::sfacejd, blockpointers::sfacek, blockpointers::sfacekd, blockpointers::si, blockpointers::sid, blockpointers::sj, blockpointers::sjd, blockpointers::sk, blockpointers::skd, and constants::zero.
Referenced by masterroutines::master_b().

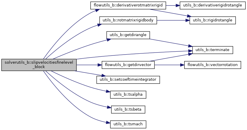
| subroutine solverutils_b::slipvelocitiesfinelevel_block | ( | logical, intent(in) | useoldcoor, |
| real(kind=realtype), dimension(*), intent(in) | t, | ||
| integer(kind=inttype), intent(in) | sps, | ||
| integer(kind=inttype), intent(in) | nn | ||
| ) |
Definition at line 3367 of file solverUtils_b.f90.
References blockpointers::bcfaceid, cgnsgrid::cgnsdoms, blockpointers::cgnssubface, flowutils_b::derivativerotmatrixrigid(), constants::fourth, flowvarrefstate::gammainf, utils_b::getdirangle(), flowutils_b::getdirvector(), iteration::groundlevel, blockpointers::il, constants::imax, constants::imin, blockpointers::jl, constants::jmax, constants::jmin, blockpointers::kl, constants::kmax, constants::kmin, inputphysics::machgrid, blockpointers::nbkglobal, blockpointers::nviscbocos, flowvarrefstate::pinf, flowvarrefstate::rhoinf, utils_b::rotmatrixrigidbody(), utils_b::setcoeftimeintegrator(), utils_b::terminate(), flowvarrefstate::timeref, utils_b::tsalpha(), utils_b::tsbeta(), utils_b::tsmach(), and inputphysics::veldirfreestream.

| subroutine solverutils_b::slipvelocitiesfinelevel_block_b | ( | logical, intent(in) | useoldcoor, |
| real(kind=realtype), dimension(*), intent(in) | t, | ||
| integer(kind=inttype), intent(in) | sps, | ||
| integer(kind=inttype), intent(in) | nn | ||
| ) |
Definition at line 2172 of file solverUtils_b.f90.
References blockpointers::bcdatad, blockpointers::bcfaceid, cgnsgrid::cgnsdoms, blockpointers::cgnssubface, flowutils_b::derivativerotmatrixrigid(), flowutils_b::derivativerotmatrixrigid_b(), constants::fourth, flowvarrefstate::gammainf, utils_b::getdirangle(), flowutils_b::getdirvector(), iteration::groundlevel, blockpointers::il, constants::imax, constants::imin, blockpointers::jl, constants::jmax, constants::jmin, blockpointers::kl, constants::kmax, constants::kmin, inputphysics::machgrid, inputphysics::machgridd, blockpointers::nbkglobal, blockpointers::nviscbocos, flowvarrefstate::pinf, flowvarrefstate::pinfd, flowvarrefstate::rhoinf, flowvarrefstate::rhoinfd, utils_b::rotmatrixrigidbody(), utils_b::setcoeftimeintegrator(), utils_b::terminate(), flowvarrefstate::timeref, flowvarrefstate::timerefd, utils_b::tsalpha(), utils_b::tsbeta(), utils_b::tsmach(), inputphysics::veldirfreestream, and inputphysics::veldirfreestreamd.
Referenced by masterroutines::master_b().


| subroutine solverutils_b::timestep_block | ( | logical, intent(in) | onlyradii | ) |
Definition at line 849 of file solverUtils_b.f90.
References inputdiscretization::acousticscalefactor, blockpointers::addgridvelocities, inputdiscretization::adis, constants::choimerkle, iteration::currentlevel, inputdiscretization::dirscaling, blockpointers::dtl, flowvarrefstate::eddymodel, constants::eps, inputphysics::equationmode, blockpointers::gamma, flowvarrefstate::gammainf, iteration::groundlevel, constants::half, blockpointers::ie, blockpointers::il, constants::irho, constants::ivx, constants::ivy, constants::ivz, blockpointers::je, blockpointers::jl, blockpointers::ke, blockpointers::kl, constants::noprecond, inputtimespectral::ntimeintervalsspectral, constants::one, blockpointers::p, constants::pi, flowvarrefstate::pinfcorr, inputdiscretization::precond, blockpointers::radi, inputdiscretization::radiineededcoarse, inputdiscretization::radiineededfine, blockpointers::radj, blockpointers::radk, blockpointers::rev, flowvarrefstate::rhoinf, blockpointers::rlv, blockpointers::sectionid, section::sections, blockpointers::sfacei, blockpointers::sfacej, blockpointers::sfacek, blockpointers::si, blockpointers::sj, blockpointers::sk, utils_b::terminate(), flowvarrefstate::timeref, constants::timespectral, constants::turkel, constants::two, flowvarrefstate::viscous, blockpointers::vol, blockpointers::w, and constants::zero.

| subroutine solverutils_b::timestep_block_b | ( | logical, intent(in) | onlyradii | ) |
Definition at line 22 of file solverUtils_b.f90.
References inputdiscretization::acousticscalefactor, blockpointers::addgridvelocities, inputdiscretization::adis, constants::choimerkle, iteration::currentlevel, inputdiscretization::dirscaling, blockpointers::dtl, blockpointers::dtld, flowvarrefstate::eddymodel, constants::eps, inputphysics::equationmode, blockpointers::gamma, flowvarrefstate::gammainf, iteration::groundlevel, constants::half, blockpointers::ie, blockpointers::il, constants::irho, constants::ivx, constants::ivy, constants::ivz, blockpointers::je, blockpointers::jl, blockpointers::ke, blockpointers::kl, constants::noprecond, inputtimespectral::ntimeintervalsspectral, constants::one, blockpointers::p, blockpointers::pd, constants::pi, flowvarrefstate::pinfcorr, flowvarrefstate::pinfcorrd, inputdiscretization::precond, blockpointers::radi, blockpointers::radid, inputdiscretization::radiineededcoarse, inputdiscretization::radiineededfine, blockpointers::radj, blockpointers::radjd, blockpointers::radk, blockpointers::radkd, blockpointers::rev, blockpointers::revd, flowvarrefstate::rhoinf, flowvarrefstate::rhoinfd, blockpointers::rlv, blockpointers::rlvd, blockpointers::sectionid, section::sections, blockpointers::sfacei, blockpointers::sfaceid, blockpointers::sfacej, blockpointers::sfacejd, blockpointers::sfacek, blockpointers::sfacekd, blockpointers::si, blockpointers::sid, blockpointers::sj, blockpointers::sjd, blockpointers::sk, blockpointers::skd, utils_b::terminate(), flowvarrefstate::timeref, flowvarrefstate::timerefd, constants::timespectral, constants::turkel, constants::two, flowvarrefstate::viscous, blockpointers::vol, blockpointers::vold, blockpointers::w, blockpointers::wd, and constants::zero.
Referenced by masterroutines::master_b().

