|
ADflow
v1.0
ADflow is a finite volume RANS solver tailored for gradient-based aerodynamic design optimization.
|
Go to the source code of this file.
Functions/Subroutines | |
| subroutine | writesol (famList, nFamList) |
| subroutine writesol | ( | integer(kind=inttype), dimension(nfamlist), intent(in) | famList, |
| integer(kind=inttype), intent(in) | nFamList | ||
| ) |
Definition at line 2 of file writeSol.F90.
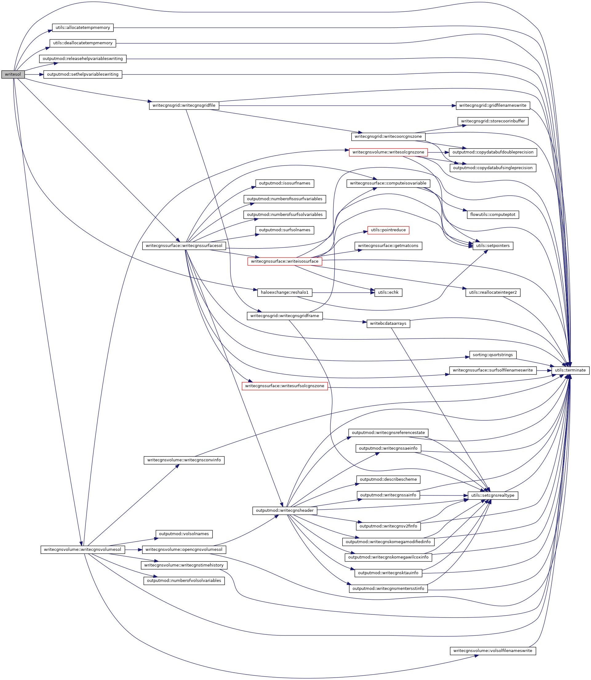
References communication::adflow_comm_world, utils::allocatetempmemory(), utils::deallocatetempmemory(), killsignals::globalsignal, outputmod::gridfilenames, killsignals::localsignal, flowvarrefstate::nw, outputmod::releasehelpvariableswriting(), haloexchange::reshalo1(), outputmod::sethelpvariableswriting(), inputio::storerindlayer, outputmod::surfsolfilenames, utils::terminate(), outputmod::volsolfilenames, extraoutput::volwriteresmom, extraoutput::volwriteresrho, extraoutput::volwriteresrhoe, extraoutput::volwriteresturb, writecgnsgrid::writecgnsgridfile(), writecgnssurface::writecgnssurfacesol(), writecgnsvolume::writecgnsvolumesol(), and monitor::writevolume.
Referenced by solvers::checkwriteunsteadyendloop(), solvers::checkwriteunsteadyinloop(), and solvers::solvestate().

