|
ADflow
v1.0
ADflow is a finite volume RANS solver tailored for gradient-based aerodynamic design optimization.
|
Functions/Subroutines | |
| subroutine | setbcvarnamesisothermalwall |
| subroutine | setbcvarnamessubsonicinflow |
| subroutine | setbcvarnamessubsonicoutflow |
| subroutine | setbcvarnamessupersonicinflow |
| subroutine | setbcvarnamesturb (offset) |
| subroutine | computehtot (tt, ht) |
| subroutine | unitvectorscylsystem (boco) |
| subroutine | bcdataisothermalwall (boco, bcVarArray, iBeg, iEnd, jBeg, jEnd) |
| subroutine | bcdatasubsonicinflow (boco, bcVarArray, iBeg, iEnd, jBeg, jEnd, allTurbPresent) |
| subroutine | bcdatasubsonicoutflow (boco, bcVarArray, iBeg, iEnd, jBeg, jEnd) |
| subroutine | bcdatasupersonicinflow (boco, bcVarArray, iBeg, iEnd, jBeg, jEnd, allFlowPresent, allTurbPresent) |
| logical function | setbcvarturb (offset, boco, bcVarArray, iBeg, iEnd, jBeg, jEnd, turbInlet) |
| subroutine | setbcdata (bcDataNamesIn, bcDataIn, famLists, sps, nVar, nFamMax) |
| subroutine | setbcdata_d (bcDataNamesIn, bcDataIn, bcDataInd, famLists, sps, nVar, nFamMax) |
| subroutine | setbcdata_b (bcDataNamesIn, bcDataIn, bcDataInd, famLists, sps, nVar, nFamMax) |
| subroutine | extractfromdataset (bcVarArray) |
| subroutine | extractfromdataset_d (bcVarArray, bcVarArrayd) |
| subroutine | extractfromdataset_b (bcVarArray, bcVarArrayd) |
| subroutine | inserttodataset (bcDataNamesIn, bcDataIn) |
| subroutine | inserttodataset_d (bcDataNamesIn, bcDataIn, bcDataInd) |
| subroutine | inserttodataset_b (bcDataNamesIn, bcDataIn, bcDataInd) |
| subroutine | allocmembcdata |
| subroutine | initbcdata |
| subroutine | setbcdatafinegrid (initializationPart) |
| subroutine | setbcdatafinegrid_d (initializationPart) |
| subroutine | setbcdatafinegrid_b (initializationPart) |
| subroutine | setbcdatacoarsegrid |
| subroutine | errorcheckbcdatanamesin (setSubroutineName, bcDataNamesIn) |
| subroutine bcdata::allocmembcdata |
Definition at line 2122 of file BCData.F90.
References blockpointers::bctype, constants::domaininterfaceall, constants::domaininterfacep, constants::domaininterfacerho, constants::domaininterfacerhouvw, constants::domaininterfacetotal, constants::eulerwall, constants::farfield, constants::massbleedoutflow, iteration::nalesteps, blockpointers::nbocos, constants::nswalladiabatic, constants::nswallisothermal, flowvarrefstate::nt1, flowvarrefstate::nt2, inputtimespectral::ntimeintervalsspectral, utils::setpointers(), constants::subsonicinflow, constants::subsonicoutflow, constants::supersonicinflow, constants::supersonicoutflow, constants::symm, constants::symmpolar, utils::terminate(), and constants::zero.
Referenced by preprocessingapi::preprocessing().


| subroutine bcdata::bcdataisothermalwall | ( | integer(kind=inttype) | boco, |
| real(kind=realtype), dimension(ibeg:iend, jbeg:jend, nbcvarmax) | bcVarArray, | ||
| integer(kind=inttype) | iBeg, | ||
| integer(kind=inttype) | iEnd, | ||
| integer(kind=inttype) | jBeg, | ||
| integer(kind=inttype) | jEnd | ||
| ) |
Definition at line 413 of file BCData.F90.
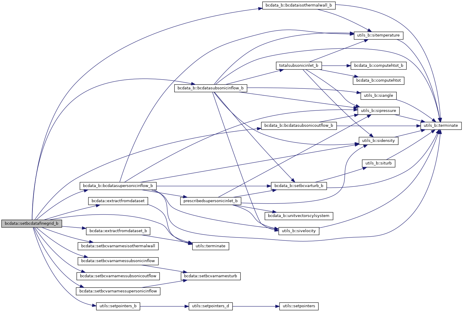
References blockpointers::bcfaceid, bcdatamod::bcvarpresent, bcdatamod::cgnsboco, blockpointers::nbkglobal, utils::sitemperature(), commonformats::strings, bcdatamod::temp, utils::terminate(), and flowvarrefstate::tref.
Referenced by setbcdatafinegrid().


| subroutine bcdata::bcdatasubsonicinflow | ( | integer(kind=inttype), intent(in) | boco, |
| real(kind=realtype), dimension(ibeg:iend, jbeg:jend, nbcvarmax) | bcVarArray, | ||
| integer(kind=inttype) | iBeg, | ||
| integer(kind=inttype) | iEnd, | ||
| integer(kind=inttype) | jBeg, | ||
| integer(kind=inttype) | jEnd, | ||
| logical, intent(inout) | allTurbPresent | ||
| ) |
Definition at line 472 of file BCData.F90.
References blockpointers::bcfaceid, bcdatamod::bcvarpresent, bcdatamod::cgnsboco, inputphysics::equations, flowvarrefstate::href, flowvarrefstate::muref, blockpointers::nbkglobal, flowvarrefstate::nwt, flowvarrefstate::pref, utils::returnfail(), flowvarrefstate::rhoref, blockpointers::sectionid, setbcvarturb(), utils::siangle(), utils::sidensity(), utils::sipressure(), utils::sitemperature(), utils::sivelocity(), commonformats::strings, utils::terminate(), totalsubsonicinlet(), flowvarrefstate::tref, and flowvarrefstate::winf.
Referenced by setbcdatafinegrid().


| subroutine bcdata::bcdatasubsonicoutflow | ( | integer(kind=inttype) | boco, |
| real(kind=realtype), dimension(ibeg:iend, jbeg:jend, nbcvarmax) | bcVarArray, | ||
| integer(kind=inttype) | iBeg, | ||
| integer(kind=inttype) | iEnd, | ||
| integer(kind=inttype) | jBeg, | ||
| integer(kind=inttype) | jEnd | ||
| ) |
Definition at line 929 of file BCData.F90.
References blockpointers::bcfaceid, bcdatamod::bcvarpresent, bcdatamod::cgnsboco, bcdatamod::length, bcdatamod::mass, blockpointers::nbkglobal, flowvarrefstate::pref, utils::sipressure(), commonformats::strings, utils::terminate(), and bcdatamod::time.
Referenced by setbcdatafinegrid().


| subroutine bcdata::bcdatasupersonicinflow | ( | integer(kind=inttype), intent(in) | boco, |
| real(kind=realtype), dimension(ibeg:iend, jbeg:jend, nbcvarmax) | bcVarArray, | ||
| integer(kind=inttype) | iBeg, | ||
| integer(kind=inttype) | iEnd, | ||
| integer(kind=inttype) | jBeg, | ||
| integer(kind=inttype) | jEnd, | ||
| logical, intent(inout) | allFlowPresent, | ||
| logical, intent(inout) | allTurbPresent | ||
| ) |
Definition at line 987 of file BCData.F90.
References blockpointers::bcfaceid, bcdatamod::bcvarpresent, bcdatamod::cgnsboco, inputphysics::equations, constants::externalflow, inputphysics::flowtype, constants::internalflow, constants::irho, constants::ivx, constants::ivy, constants::ivz, flowvarrefstate::muref, blockpointers::nbkglobal, flowvarrefstate::nwt, flowvarrefstate::pinfcorr, flowvarrefstate::pref, prescribedsupersonicinlet(), utils::returnfail(), flowvarrefstate::rhoref, blockpointers::sectionid, setbcvarturb(), utils::sidensity(), utils::sipressure(), utils::sitemperature(), utils::sivelocity(), commonformats::strings, utils::terminate(), flowvarrefstate::uref, inputphysics::veldirfreestream, flowvarrefstate::winf, and constants::zero.
Referenced by setbcdatafinegrid().


| subroutine bcdata::computehtot | ( | real(kind=realtype), intent(in) | tt, |
| real(kind=realtype), intent(out) | ht | ||
| ) |
Definition at line 139 of file BCData.F90.
References constants::cpconstant, cpcurvefits::cpeint, inputphysics::cpmodel, cpcurvefits::cpnparts, constants::cptempcurvefits, cpcurvefits::cptempfit, cpcurvefits::cptrange, cpcurvefits::cv0, cpcurvefits::cvn, inputphysics::gammaconstant, communication::myid, constants::one, flowvarrefstate::pinfdim, inputphysics::rgasdim, and commonformats::stringsci5.
Referenced by setbcdatacoarsegrid(), and totalsubsonicinlet().

| subroutine bcdata::errorcheckbcdatanamesin | ( | character(len=*), intent(in) | setSubroutineName, |
| character, dimension(:, :), intent(in) | bcDataNamesIn | ||
| ) |
Definition at line 3389 of file BCData.F90.
References utils::char2str(), and utils::terminate().
Referenced by setbcdata(), setbcdata_b(), and setbcdata_d().


| subroutine bcdata::extractfromdataset | ( | real(kind=realtype), dimension(:, :, :) | bcVarArray | ) |
Definition at line 1704 of file BCData.F90.
References bcdatamod::angle, bcdatamod::bcvarnames, bcdatamod::bcvarpresent, bcdatamod::dataset, bcdatamod::length, bcdatamod::mass, bcdatamod::nbcvar, blockpointers::nbkglobal, bcdatamod::ndataset, bcdatamod::temp, utils::terminate(), and bcdatamod::time.
Referenced by setbcdatafinegrid(), and setbcdatafinegrid_b().


| subroutine bcdata::extractfromdataset_b | ( | real(kind=realtype), dimension(:, :, :) | bcVarArray, |
| real(kind=realtype), dimension(:, :, :) | bcVarArrayd | ||
| ) |
Definition at line 1889 of file BCData.F90.
References bcdatamod::angle, bcdatamod::bcvararrayd, bcdatamod::bcvarnames, bcdatamod::bcvarpresent, bcdatamod::dataset, bcdatamod::datasetd, bcdatamod::length, bcdatamod::mass, bcdatamod::nbcvar, blockpointers::nbkglobal, bcdatamod::ndataset, bcdatamod::temp, utils::terminate(), and bcdatamod::time.
Referenced by setbcdatafinegrid_b().


| subroutine bcdata::extractfromdataset_d | ( | real(kind=realtype), dimension(:, :, :) | bcVarArray, |
| real(kind=realtype), dimension(:, :, :) | bcVarArrayd | ||
| ) |
Definition at line 1796 of file BCData.F90.
References bcdatamod::angle, bcdatamod::bcvararrayd, bcdatamod::bcvarnames, bcdatamod::bcvarpresent, bcdatamod::dataset, bcdatamod::datasetd, bcdatamod::length, bcdatamod::mass, bcdatamod::nbcvar, blockpointers::nbkglobal, bcdatamod::ndataset, bcdatamod::temp, utils::terminate(), and bcdatamod::time.
Referenced by setbcdatafinegrid_d().


| subroutine bcdata::initbcdata |
Definition at line 2470 of file BCData.F90.
References blockpointers::bcfaceid, blockpointers::icbeg, blockpointers::icend, constants::imax, constants::imin, blockpointers::inbeg, blockpointers::inend, blockpointers::jcbeg, blockpointers::jcend, constants::jmax, constants::jmin, blockpointers::jnbeg, blockpointers::jnend, blockpointers::kcbeg, blockpointers::kcend, constants::kmax, constants::kmin, blockpointers::knbeg, blockpointers::knend, blockpointers::nbocos, constants::nosubinlet, inputtimespectral::ntimeintervalsspectral, utils::setpointers(), utils::terminate(), and constants::zero.
Referenced by preprocessingapi::preprocessing().


| subroutine bcdata::inserttodataset | ( | character, dimension(:), intent(in) | bcDataNamesIn, |
| real(kind=realtype), intent(in) | bcDataIn | ||
| ) |
Definition at line 1981 of file BCData.F90.
References bcdatamod::bcvarpresent, utils::char2str(), bcdatamod::dataset, constants::maxcgnsnamelen, and bcdatamod::ndataset.
Referenced by setbcdata().


| subroutine bcdata::inserttodataset_b | ( | character, dimension(:), intent(in) | bcDataNamesIn, |
| real(kind=realtype), intent(in) | bcDataIn, | ||
| real(kind=realtype), intent(out) | bcDataInd | ||
| ) |
Definition at line 2072 of file BCData.F90.
References bcdatamod::bcvarpresent, utils::char2str(), bcdatamod::dataset, bcdatamod::datasetd, constants::maxcgnsnamelen, and bcdatamod::ndataset.
Referenced by setbcdata_b().


| subroutine bcdata::inserttodataset_d | ( | character, dimension(:), intent(in) | bcDataNamesIn, |
| real(kind=realtype), intent(in) | bcDataIn, | ||
| real(kind=realtype), intent(in) | bcDataInd | ||
| ) |
Definition at line 2025 of file BCData.F90.
References bcdatamod::bcvarpresent, utils::char2str(), bcdatamod::dataset, bcdatamod::datasetd, constants::maxcgnsnamelen, and bcdatamod::ndataset.
Referenced by setbcdata_d().


| subroutine bcdata::setbcdata | ( | character, dimension(nvar, maxcgnsnamelen), intent(in) | bcDataNamesIn, |
| real(kind=realtype), dimension(nvar), intent(in) | bcDataIn, | ||
| integer(kind=inttype), dimension(nvar, nfammax) | famLists, | ||
| integer(kind=inttype), intent(in) | sps, | ||
| integer(kind=inttype), intent(in) | nVar, | ||
| integer(kind=inttype), intent(in) | nFamMax | ||
| ) |
Definition at line 1403 of file BCData.F90.
References actuatorregiondata::actuatorregions, blockpointers::bctype, bcdatamod::cgnsboco, blockpointers::cgnssubface, utils::char2str(), bcdatamod::dataset, errorcheckbcdatanamesin(), sorting::faminlist(), inserttodataset(), constants::maxcgnsnamelen, communication::myid, actuatorregiondata::nactuatorregions, blockpointers::nbkglobal, blockpointers::nbocos, bcdatamod::ndataset, constants::nswallisothermal, setbcvarnamessubsonicinflow(), setbcvarnamessubsonicoutflow(), setbcvarnamessupersonicinflow(), utils::setpointers(), constants::subsonicinflow, constants::subsonicoutflow, constants::supersonicinflow, and utils::terminate().
Referenced by blockette::blocketteres(), and masterroutines::master().


| subroutine bcdata::setbcdata_b | ( | character, dimension(nvar, maxcgnsnamelen), intent(in) | bcDataNamesIn, |
| real(kind=realtype), dimension(nvar), intent(in) | bcDataIn, | ||
| real(kind=realtype), dimension(nvar), intent(out) | bcDataInd, | ||
| integer(kind=inttype), dimension(nvar, nfammax) | famLists, | ||
| integer(kind=inttype), intent(in) | sps, | ||
| integer(kind=inttype), intent(in) | nVar, | ||
| integer(kind=inttype), intent(in) | nFamMax | ||
| ) |
Definition at line 1603 of file BCData.F90.
References actuatorregiondata::actuatorregions, actuatorregiondata::actuatorregionsd, blockpointers::bctype, bcdatamod::cgnsboco, blockpointers::cgnssubface, utils::char2str(), bcdatamod::dataset, bcdatamod::datasetd, errorcheckbcdatanamesin(), sorting::faminlist(), inserttodataset_b(), constants::maxcgnsnamelen, actuatorregiondata::nactuatorregions, blockpointers::nbkglobal, blockpointers::nbocos, bcdatamod::ndataset, constants::nswallisothermal, setbcvarnamessubsonicinflow(), setbcvarnamessubsonicoutflow(), setbcvarnamessupersonicinflow(), utils::setpointers_b(), constants::subsonicinflow, constants::subsonicoutflow, constants::supersonicinflow, and utils::terminate().
Referenced by masterroutines::master_b().


| subroutine bcdata::setbcdata_d | ( | character, dimension(nvar, maxcgnsnamelen), intent(in) | bcDataNamesIn, |
| real(kind=realtype), dimension(nvar), intent(in) | bcDataIn, | ||
| real(kind=realtype), dimension(nvar), intent(in) | bcDataInd, | ||
| integer(kind=inttype), dimension(nvar, nfammax) | famLists, | ||
| integer(kind=inttype), intent(in) | sps, | ||
| integer(kind=inttype), intent(in) | nVar, | ||
| integer(kind=inttype), intent(in) | nFamMax | ||
| ) |
Definition at line 1501 of file BCData.F90.
References actuatorregiondata::actuatorregions, actuatorregiondata::actuatorregionsd, blockpointers::bctype, bcdatamod::cgnsboco, blockpointers::cgnssubface, utils::char2str(), bcdatamod::dataset, bcdatamod::datasetd, errorcheckbcdatanamesin(), sorting::faminlist(), inserttodataset_d(), constants::maxcgnsnamelen, actuatorregiondata::nactuatorregions, blockpointers::nbkglobal, blockpointers::nbocos, bcdatamod::ndataset, constants::nswallisothermal, setbcvarnamessubsonicinflow(), setbcvarnamessubsonicoutflow(), setbcvarnamessupersonicinflow(), utils::setpointers_d(), constants::subsonicinflow, constants::subsonicoutflow, constants::supersonicinflow, and utils::terminate().
Referenced by masterroutines::master_d().


| subroutine bcdata::setbcdatacoarsegrid |
Definition at line 3090 of file BCData.F90.
References blockpointers::bcfaceid, blockpointers::bctype, computehtot(), constants::domaininterfacetotal, constants::eps, iteration::groundlevel, flowvarrefstate::href, blockpointers::il, constants::imax, constants::imin, interpolatebcdata(), interpolatebcvecdata(), blockpointers::jl, constants::jmax, constants::jmin, blockpointers::kl, constants::kmax, constants::kmin, blockpointers::mgifine, blockpointers::mgjfine, blockpointers::mgkfine, blockpointers::nbocos, flowvarrefstate::nt1, flowvarrefstate::nt2, inputtimespectral::ntimeintervalsspectral, constants::one, utils::setpointers(), constants::subsonicinflow, constants::totalconditions, and flowvarrefstate::tref.
Referenced by initializeflow::updatebcdataalllevels(), and solvers::updateunsteadygeometry().


| subroutine bcdata::setbcdatafinegrid | ( | logical, intent(in) | initializationPart | ) |
Definition at line 2622 of file BCData.F90.
References communication::adflow_comm_world, bcdatamod::axassumed, bcdataisothermalwall(), bcdatasubsonicinflow(), bcdatasubsonicoutflow(), bcdatasupersonicinflow(), blockpointers::bctype, bcdatamod::cgnsboco, blockpointers::cgnssubface, bcdatamod::dataset, constants::domaininterfaceall, constants::domaininterfacep, constants::domaininterfacerho, constants::domaininterfacerhouvw, constants::domaininterfacetotal, extractfromdataset(), iteration::groundlevel, bcdatamod::massflowprescribed, communication::myid, bcdatamod::nbcvarmax, blockpointers::nbkglobal, blockpointers::nbocos, bcdatamod::ndataset, constants::nswallisothermal, inputtimespectral::ntimeintervalsspectral, inputiteration::printbcwarnings, setbcvarnamesisothermalwall(), setbcvarnamessubsonicinflow(), setbcvarnamessubsonicoutflow(), setbcvarnamessupersonicinflow(), utils::setpointers(), constants::subsonicinflow, constants::subsonicoutflow, constants::supersonicinflow, and utils::terminate().
Referenced by blockette::blocketteres(), solvers::initstagerk(), masterroutines::master(), initializeflow::updatebcdataalllevels(), and solvers::updateunsteadygeometry().


| subroutine bcdata::setbcdatafinegrid_b | ( | logical, intent(in) | initializationPart | ) |
Definition at line 2990 of file BCData.F90.
References communication::adflow_comm_world, bcdata_b::bcdataisothermalwall_b(), bcdata_b::bcdatasubsonicinflow_b(), bcdata_b::bcdatasubsonicoutflow_b(), bcdata_b::bcdatasupersonicinflow_b(), blockpointers::bctype, bcdatamod::bcvararrayd, bcdatamod::cgnsboco, blockpointers::cgnssubface, bcdatamod::dataset, bcdatamod::datasetd, extractfromdataset(), extractfromdataset_b(), iteration::groundlevel, communication::myid, bcdatamod::nbcvarmax, blockpointers::nbkglobal, blockpointers::nbocos, bcdatamod::ndataset, constants::nswallisothermal, inputtimespectral::ntimeintervalsspectral, setbcvarnamesisothermalwall(), setbcvarnamessubsonicinflow(), setbcvarnamessubsonicoutflow(), setbcvarnamessupersonicinflow(), utils::setpointers_b(), constants::subsonicinflow, constants::subsonicoutflow, constants::supersonicinflow, and utils::terminate().
Referenced by masterroutines::master_b().


| subroutine bcdata::setbcdatafinegrid_d | ( | logical, intent(in) | initializationPart | ) |
Definition at line 2893 of file BCData.F90.
References communication::adflow_comm_world, bcdata_d::bcdataisothermalwall_d(), bcdata_d::bcdatasubsonicinflow_d(), bcdata_d::bcdatasubsonicoutflow_d(), bcdata_d::bcdatasupersonicinflow_d(), blockpointers::bctype, bcdatamod::bcvararrayd, bcdatamod::cgnsboco, blockpointers::cgnssubface, bcdatamod::dataset, bcdatamod::datasetd, extractfromdataset_d(), iteration::groundlevel, diffsizes::isize1ofdrfbcdata, communication::myid, bcdatamod::nbcvarmax, blockpointers::nbkglobal, blockpointers::nbocos, bcdatamod::ndataset, constants::nswallisothermal, inputtimespectral::ntimeintervalsspectral, setbcvarnamesisothermalwall(), setbcvarnamessubsonicinflow(), setbcvarnamessubsonicoutflow(), setbcvarnamessupersonicinflow(), utils::setpointers_d(), constants::subsonicinflow, constants::subsonicoutflow, constants::supersonicinflow, and utils::terminate().
Referenced by masterroutines::master_d().


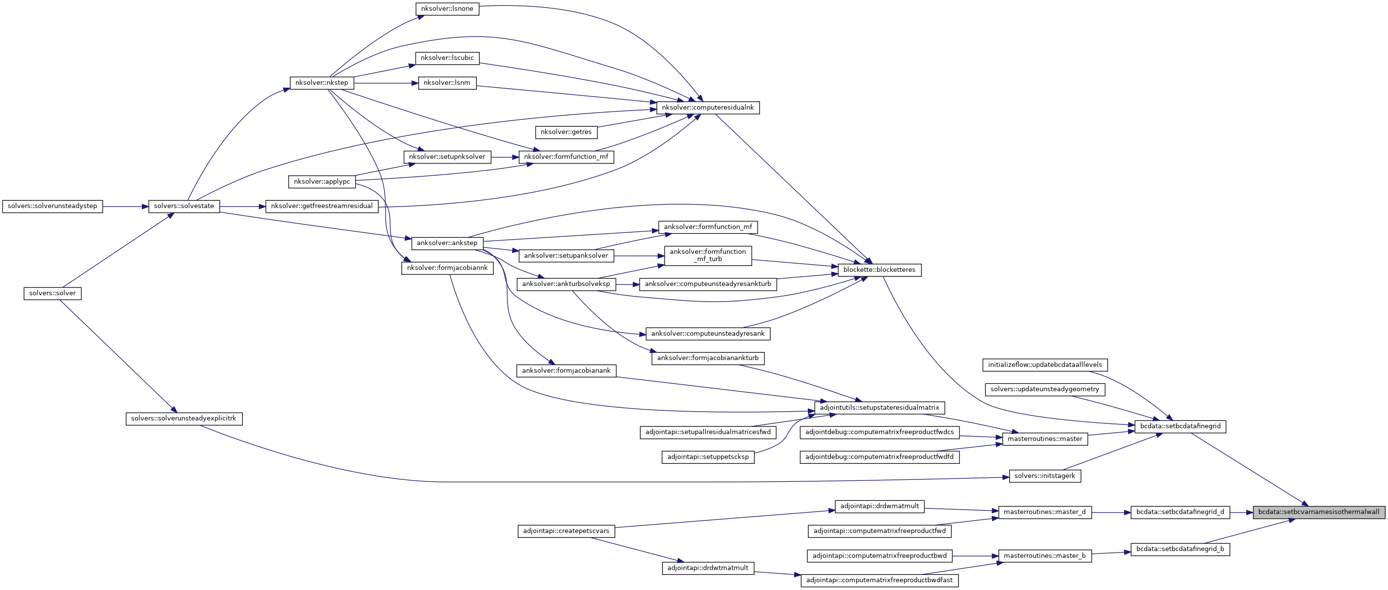
| subroutine bcdata::setbcvarnamesisothermalwall |
Definition at line 10 of file BCData.F90.
References bcdatamod::bcvarnames, cgnsnames::cgnstemp, bcdatamod::nbcvar, and constants::nbcvarisothermalwall.
Referenced by setbcdatafinegrid(), setbcdatafinegrid_b(), and setbcdatafinegrid_d().

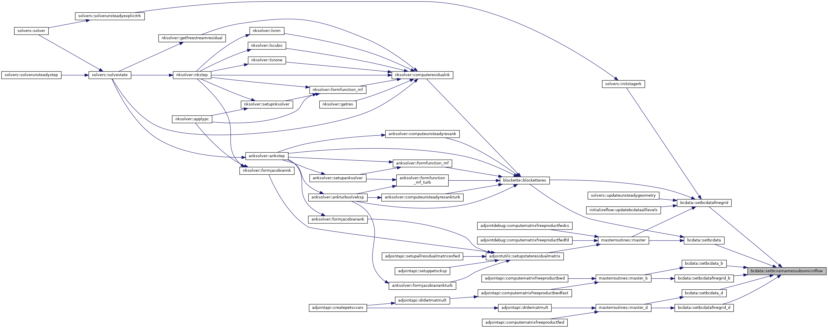
| subroutine bcdata::setbcvarnamessubsonicinflow |
Definition at line 19 of file BCData.F90.
References bcdatamod::bcvarnames, cgnsnames::cgnsdensity, cgnsnames::cgnsptot, cgnsnames::cgnsrhotot, cgnsnames::cgnsttot, cgnsnames::cgnsvelanglex, cgnsnames::cgnsvelangley, cgnsnames::cgnsvelanglez, cgnsnames::cgnsvelr, cgnsnames::cgnsveltheta, cgnsnames::cgnsvelvecr, cgnsnames::cgnsvelvectheta, cgnsnames::cgnsvelvecx, cgnsnames::cgnsvelvecy, cgnsnames::cgnsvelvecz, cgnsnames::cgnsvelx, cgnsnames::cgnsvely, cgnsnames::cgnsvelz, inputphysics::equations, bcdatamod::nbcvar, constants::nbcvarsubsonicinflow, flowvarrefstate::nwt, constants::ransequations, and setbcvarnamesturb().
Referenced by setbcdata(), setbcdata_b(), setbcdata_d(), setbcdatafinegrid(), setbcdatafinegrid_b(), and setbcdatafinegrid_d().


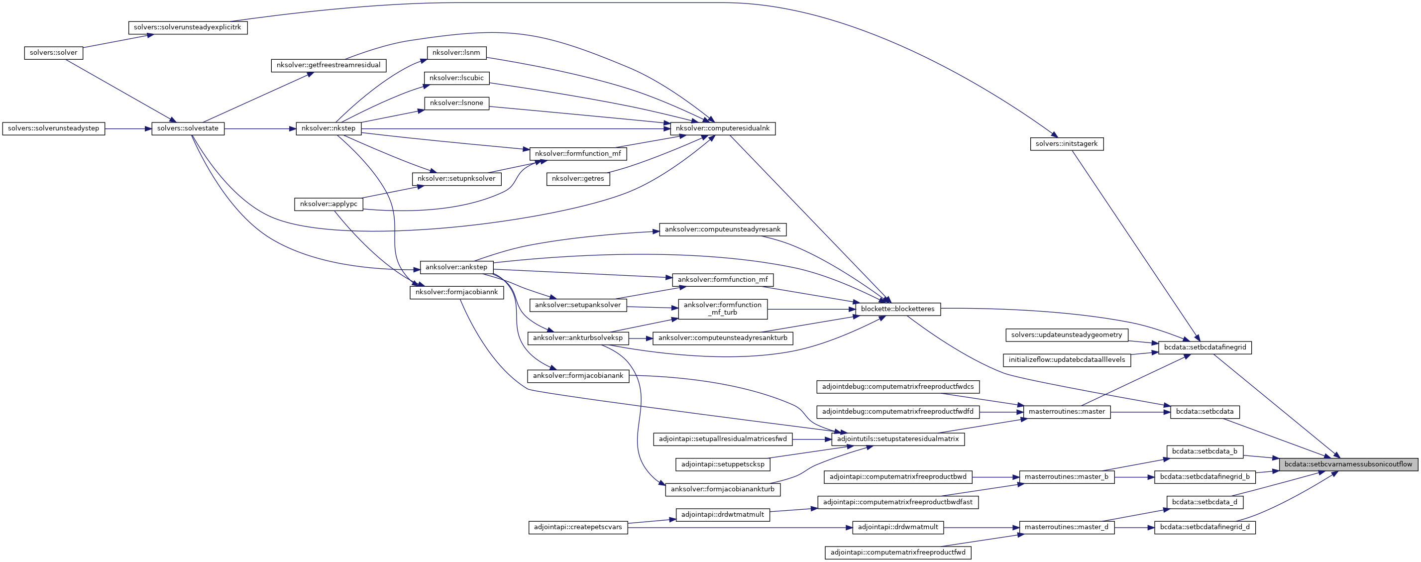
| subroutine bcdata::setbcvarnamessubsonicoutflow |
Definition at line 57 of file BCData.F90.
References bcdatamod::bcvarnames, cgnsnames::cgnspressure, bcdatamod::nbcvar, constants::nbcvarsubsonicoutflow, and flowvarrefstate::nwt.
Referenced by setbcdata(), setbcdata_b(), setbcdata_d(), setbcdatafinegrid(), setbcdatafinegrid_b(), and setbcdatafinegrid_d().

| subroutine bcdata::setbcvarnamessupersonicinflow |
Definition at line 68 of file BCData.F90.
References bcdatamod::bcvarnames, cgnsnames::cgnsdensity, cgnsnames::cgnspressure, cgnsnames::cgnsvelr, cgnsnames::cgnsveltheta, cgnsnames::cgnsvelx, cgnsnames::cgnsvely, cgnsnames::cgnsvelz, inputphysics::equations, bcdatamod::nbcvar, constants::nbcvarsupersonicinflow, flowvarrefstate::nwt, constants::ransequations, and setbcvarnamesturb().
Referenced by setbcdata(), setbcdata_b(), setbcdata_d(), setbcdatafinegrid(), setbcdatafinegrid_b(), and setbcdatafinegrid_d().


| subroutine bcdata::setbcvarnamesturb | ( | integer(kind=inttype), intent(in) | offset | ) |
Definition at line 91 of file BCData.F90.
References bcdatamod::bcvarnames, cgnsnames::cgnsturbepsilon, cgnsnames::cgnsturbf, cgnsnames::cgnsturbk, cgnsnames::cgnsturbomega, cgnsnames::cgnsturbsanu, cgnsnames::cgnsturbtau, cgnsnames::cgnsturbv2, inputphysics::equations, constants::komegamodified, constants::komegawilcox, constants::ktau, constants::mentersst, constants::ransequations, constants::spalartallmaras, constants::spalartallmarasedwards, inputphysics::turbmodel, and constants::v2f.
Referenced by setbcvarnamessubsonicinflow(), and setbcvarnamessupersonicinflow().

| logical function bcdata::setbcvarturb | ( | integer(kind=inttype), intent(in) | offset, |
| integer(kind=inttype), intent(in) | boco, | ||
| real(kind=realtype), dimension(ibeg:iend, jbeg:jend, nbcvarmax) | bcVarArray, | ||
| integer(kind=inttype), intent(in) | iBeg, | ||
| integer(kind=inttype), intent(in) | iEnd, | ||
| integer(kind=inttype), intent(in) | jBeg, | ||
| integer(kind=inttype), intent(in) | jEnd, | ||
| real(kind=realtype), dimension(:, :, :), pointer | turbInlet | ||
| ) |
Definition at line 1302 of file BCData.F90.
References bcdatamod::bcvarnames, bcdatamod::bcvarpresent, inputphysics::equations, constants::itu1, constants::itu2, constants::itu3, constants::itu4, constants::komegamodified, constants::komegawilcox, constants::ktau, bcdatamod::length, bcdatamod::mass, constants::mentersst, flowvarrefstate::muref, flowvarrefstate::nt1, flowvarrefstate::nt2, flowvarrefstate::pref, constants::ransequations, flowvarrefstate::rhoref, utils::siturb(), constants::spalartallmaras, constants::spalartallmarasedwards, bcdatamod::temp, utils::terminate(), bcdatamod::time, inputphysics::turbmodel, constants::v2f, and flowvarrefstate::winf.
Referenced by bcdatasubsonicinflow(), bcdatasupersonicinflow(), and prescribedsupersonicinlet().


| subroutine bcdata::unitvectorscylsystem | ( | integer(kind=inttype), intent(in) | boco | ) |
Definition at line 283 of file BCData.F90.
References bcdatamod::axassumed, bcdatamod::axis, blockpointers::bcfaceid, constants::half, blockpointers::il, constants::imax, constants::imin, blockpointers::jl, constants::jmax, constants::jmin, blockpointers::kl, constants::kmax, constants::kmin, constants::one, bcdatamod::radvec1, bcdatamod::radvec2, blockpointers::sectionid, section::sections, blockpointers::si, blockpointers::sj, blockpointers::sk, blockpointers::x, bcdatamod::xf, and constants::zero.
Referenced by prescribedsupersonicinlet(), and totalsubsonicinlet().
