|
ADflow
v1.0
ADflow is a finite volume RANS solver tailored for gradient-based aerodynamic design optimization.
|
Functions/Subroutines | |
| subroutine | residual_block () |
| subroutine | sourceterms_block_b (nn, res, iregion, plocal, plocald) |
| subroutine | sourceterms_block (nn, res, iregion, plocal) |
| subroutine | initres_block_b (varstart, varend, nn, sps) |
| subroutine | initres_block (varstart, varend, nn, sps) |
| subroutine residuals_b::initres_block | ( | integer(kind=inttype), intent(in) | varstart, |
| integer(kind=inttype), intent(in) | varend, | ||
| integer(kind=inttype), intent(in) | nn, | ||
| integer(kind=inttype), intent(in) | sps | ||
| ) |
Definition at line 630 of file residuals_b.f90.
References iteration::currentlevel, blockpointers::dw, inputphysics::equationmode, iteration::groundlevel, blockpointers::ib, blockpointers::ie, blockpointers::il, blockpointers::jb, blockpointers::je, blockpointers::jl, blockpointers::kb, blockpointers::ke, blockpointers::kl, and blockpointers::wr.
| subroutine residuals_b::initres_block_b | ( | integer(kind=inttype), intent(in) | varstart, |
| integer(kind=inttype), intent(in) | varend, | ||
| integer(kind=inttype), intent(in) | nn, | ||
| integer(kind=inttype), intent(in) | sps | ||
| ) |
Definition at line 537 of file residuals_b.f90.
References iteration::currentlevel, blockpointers::dwd, inputphysics::equationmode, iteration::groundlevel, blockpointers::ib, blockpointers::ie, blockpointers::il, blockpointers::jb, blockpointers::je, blockpointers::jl, blockpointers::kb, blockpointers::ke, and blockpointers::kl.
Referenced by masterroutines::master_b().

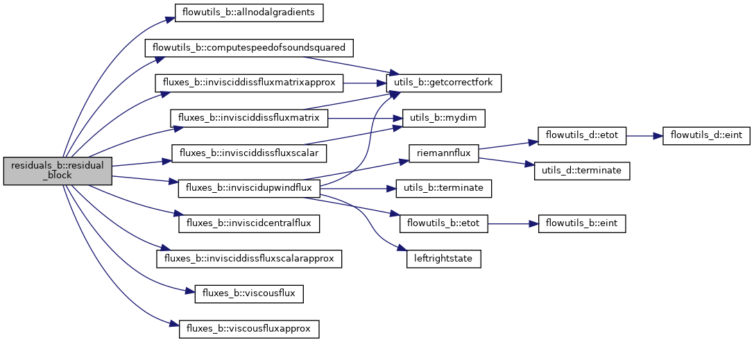
| subroutine residuals_b::residual_block |
Definition at line 8 of file residuals_b.f90.
References flowutils_b::allnodalgradients(), inputiteration::cdisrk, flowutils_b::computespeedofsoundsquared(), iteration::currentlevel, blockpointers::dw, blockpointers::fw, blockpointers::gamma, iteration::groundlevel, blockpointers::iblank, blockpointers::il, fluxes_b::inviscidcentralflux(), fluxes_b::invisciddissfluxmatrix(), fluxes_b::invisciddissfluxmatrixapprox(), fluxes_b::invisciddissfluxscalar(), fluxes_b::invisciddissfluxscalarapprox(), fluxes_b::inviscidupwindflux(), blockpointers::jl, blockpointers::kl, inputdiscretization::lowspeedpreconditioner, inputdiscretization::lumpeddiss, flowvarrefstate::nwf, blockpointers::p, iteration::rfil, iteration::rkstage, inputiteration::smoother, inputdiscretization::spacediscr, inputdiscretization::spacediscrcoarse, flowvarrefstate::viscous, fluxes_b::viscousflux(), fluxes_b::viscousfluxapprox(), inputadjoint::viscpc, blockpointers::w, and flowvarrefstate::winf.

| subroutine residuals_b::sourceterms_block | ( | integer(kind=inttype), intent(in) | nn, |
| logical, intent(in) | res, | ||
| integer(kind=inttype), intent(in) | iregion, | ||
| real(kind=realtype), intent(inout) | plocal | ||
| ) |
Definition at line 465 of file residuals_b.f90.
References actuatorregiondata::actuatorregions, blockpointers::dw, constants::imx, constants::imz, constants::irhoe, constants::ivx, constants::ivy, constants::ivz, flowvarrefstate::lref, constants::one, iteration::ordersconverged, flowvarrefstate::pref, flowvarrefstate::uref, blockpointers::vol, blockpointers::w, and constants::zero.
| subroutine residuals_b::sourceterms_block_b | ( | integer(kind=inttype), intent(in) | nn, |
| logical, intent(in) | res, | ||
| integer(kind=inttype), intent(in) | iregion, | ||
| real(kind=realtype), intent(inout) | plocal, | ||
| real(kind=realtype), intent(inout) | plocald | ||
| ) |
Definition at line 346 of file residuals_b.f90.
References actuatorregiondata::actuatorregions, actuatorregiondata::actuatorregionsd, blockpointers::dw, blockpointers::dwd, constants::imx, constants::imz, constants::irhoe, constants::ivx, constants::ivy, constants::ivz, flowvarrefstate::lref, constants::one, iteration::ordersconverged, flowvarrefstate::pref, flowvarrefstate::prefd, flowvarrefstate::uref, flowvarrefstate::urefd, blockpointers::vol, blockpointers::vold, blockpointers::w, blockpointers::wd, and constants::zero.
Referenced by actuatorregion::integrateactuatorregions_b(), and masterroutines::master_b().
