|
ADflow
v1.0
ADflow is a finite volume RANS solver tailored for gradient-based aerodynamic design optimization.
|
Functions/Subroutines | |
| subroutine | containmenttreesearch (ADT, coor, intInfo, uvw, arrDonor, nCoor, nInterpol) |
| subroutine | containmenttreesearchsinglepoint (ADT, coor, intInfo, uvw, arrDonor, nInterpol, BB, frontLeaves, frontLeavesNew, failed) |
| subroutine | mindistancetreesearch (ADT, coor, intInfo, uvw, arrDonor, nCoor, nInterpol) |
| subroutine | mindistancetreesearchsinglepoint (ADT, coor, intInfo, uvw, arrDonor, nInterpol, BB, frontLeaves, frontLeavesNew) |
| subroutine | intersectiontreesearchsinglepoint (ADT, coor, intInfo, BB, frontLeaves, frontLeavesNew) |
| subroutine | mind2hexa (xP, x1, x2, x3, x4, x5, x6, x7, x8, d2, chi, iErr) |
| subroutine | newtonstep (hess, grad, step, iErr) |
| subroutine | hessd2hexa (xP, x1, x2, x3, x4, x5, x6, x7, x8, chi, hess, iErr) |
| subroutine | gradd2hexa (xP, x1, x2, x3, x4, x5, x6, x7, x8, chi, x0, y0, z0, grad, iErr) |
| subroutine adtlocalsearch::containmenttreesearch | ( | type(adttype), intent(inout) | ADT, |
| real(kind=realtype), dimension(:, :), intent(in) | coor, | ||
| integer(kind=inttype), dimension(:, :), intent(out) | intInfo, | ||
| real(kind=realtype), dimension(:, :), intent(out) | uvw, | ||
| real(kind=realtype), dimension(:, :), intent(in) | arrDonor, | ||
| integer(kind=inttype), intent(in) | nCoor, | ||
| integer(kind=inttype), intent(in) | nInterpol | ||
| ) |
Definition at line 19 of file adtLocalSearch.F90.
References adtutils::adtterminate(), and containmenttreesearchsinglepoint().
Referenced by adtsearch::search().


| subroutine adtlocalsearch::containmenttreesearchsinglepoint | ( | type(adttype), intent(inout) | ADT, |
| real(kind=realtype), dimension(3), intent(in) | coor, | ||
| integer(kind=inttype), dimension(3), intent(out) | intInfo, | ||
| real(kind=realtype), dimension(:), intent(out) | uvw, | ||
| real(kind=realtype), dimension(:, :), intent(in) | arrDonor, | ||
| integer(kind=inttype), intent(in) | nInterpol, | ||
| integer(kind=inttype), dimension(:), pointer | BB, | ||
| integer(kind=inttype), dimension(:), pointer | frontLeaves, | ||
| integer(kind=inttype), dimension(:), pointer | frontLeavesNew, | ||
| logical, intent(out) | failed | ||
| ) |
Definition at line 112 of file adtLocalSearch.F90.
References constants::adthexahedron, constants::adtprism, constants::adtpyramid, constants::adttetrahedron, constants::fourth, constants::half, constants::one, adtutils::reallocplus(), and constants::zero.
Referenced by containmenttreesearch(), fringesearch(), and usersurfaceintegrations::performinterpolation().


| subroutine adtlocalsearch::gradd2hexa | ( | real(kind=realtype), dimension(3), intent(in) | xP, |
| real(kind=realtype), dimension(3), intent(in) | x1, | ||
| real(kind=realtype), dimension(3), intent(in) | x2, | ||
| real(kind=realtype), dimension(3), intent(in) | x3, | ||
| real(kind=realtype), dimension(3), intent(in) | x4, | ||
| real(kind=realtype), dimension(3), intent(in) | x5, | ||
| real(kind=realtype), dimension(3), intent(in) | x6, | ||
| real(kind=realtype), dimension(3), intent(in) | x7, | ||
| real(kind=realtype), dimension(3), intent(in) | x8, | ||
| real(kind=realtype), dimension(3), intent(in) | chi, | ||
| real(kind=realtype), intent(out) | x0, | ||
| real(kind=realtype), intent(out) | y0, | ||
| real(kind=realtype), intent(out) | z0, | ||
| real(kind=realtype), dimension(3), intent(out) | grad, | ||
| integer(kind=inttype), intent(out) | iErr | ||
| ) |
Definition at line 2351 of file adtLocalSearch.F90.
Referenced by mind2hexa().

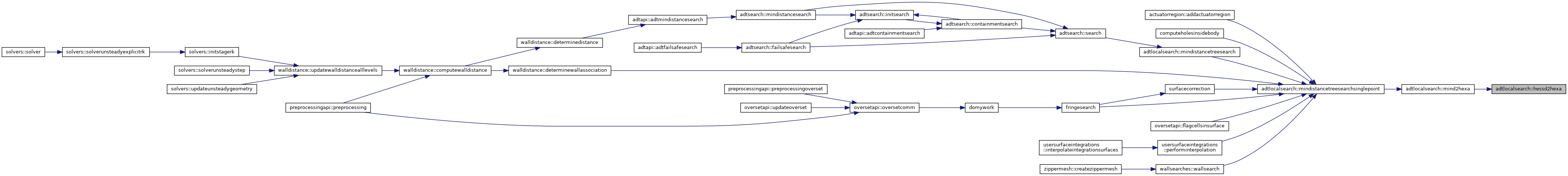
| subroutine adtlocalsearch::hessd2hexa | ( | real(kind=realtype), dimension(3), intent(in) | xP, |
| real(kind=realtype), dimension(3), intent(in) | x1, | ||
| real(kind=realtype), dimension(3), intent(in) | x2, | ||
| real(kind=realtype), dimension(3), intent(in) | x3, | ||
| real(kind=realtype), dimension(3), intent(in) | x4, | ||
| real(kind=realtype), dimension(3), intent(in) | x5, | ||
| real(kind=realtype), dimension(3), intent(in) | x6, | ||
| real(kind=realtype), dimension(3), intent(in) | x7, | ||
| real(kind=realtype), dimension(3), intent(in) | x8, | ||
| real(kind=realtype), dimension(3), intent(in) | chi, | ||
| real(kind=realtype), dimension(3, 3), intent(out) | hess, | ||
| integer(kind=inttype), intent(out) | iErr | ||
| ) |
Definition at line 2223 of file adtLocalSearch.F90.
Referenced by mind2hexa().

| subroutine adtlocalsearch::intersectiontreesearchsinglepoint | ( | type(adttype), intent(inout) | ADT, |
| real(kind=realtype), dimension(3), intent(in) | coor, | ||
| integer(kind=inttype), intent(out) | intInfo, | ||
| integer(kind=inttype), dimension(:), pointer | BB, | ||
| integer(kind=inttype), dimension(:), pointer | frontLeaves, | ||
| integer(kind=inttype), dimension(:), pointer | frontLeavesNew | ||
| ) |
Definition at line 1723 of file adtLocalSearch.F90.
References adtutils::reallocplus().

| subroutine adtlocalsearch::mind2hexa | ( | real(kind=realtype), dimension(3), intent(in) | xP, |
| real(kind=realtype), dimension(3), intent(in) | x1, | ||
| real(kind=realtype), dimension(3), intent(in) | x2, | ||
| real(kind=realtype), dimension(3), intent(in) | x3, | ||
| real(kind=realtype), dimension(3), intent(in) | x4, | ||
| real(kind=realtype), dimension(3), intent(in) | x5, | ||
| real(kind=realtype), dimension(3), intent(in) | x6, | ||
| real(kind=realtype), dimension(3), intent(in) | x7, | ||
| real(kind=realtype), dimension(3), intent(in) | x8, | ||
| real(kind=realtype), intent(out) | d2, | ||
| real(kind=realtype), dimension(3), intent(out) | chi, | ||
| integer(kind=inttype), intent(out) | iErr | ||
| ) |
Definition at line 1900 of file adtLocalSearch.F90.
References gradd2hexa(), hessd2hexa(), and newtonstep().
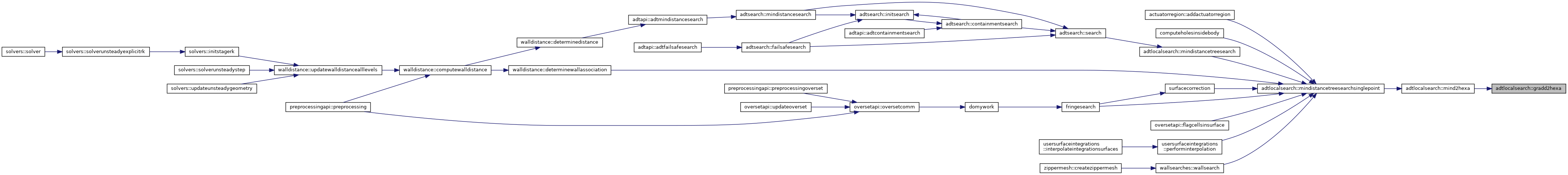
Referenced by mindistancetreesearchsinglepoint().


| subroutine adtlocalsearch::mindistancetreesearch | ( | type(adttype), intent(inout) | ADT, |
| real(kind=realtype), dimension(:, :), intent(in) | coor, | ||
| integer(kind=inttype), dimension(:, :), intent(out) | intInfo, | ||
| real(kind=realtype), dimension(:, :), intent(out) | uvw, | ||
| real(kind=realtype), dimension(:, :), intent(in) | arrDonor, | ||
| integer(kind=inttype), intent(in) | nCoor, | ||
| integer(kind=inttype), intent(in) | nInterpol | ||
| ) |
Definition at line 845 of file adtLocalSearch.F90.
References adtutils::adtterminate(), mindistancetreesearchsinglepoint(), and adtutils::stack.
Referenced by adtsearch::search().


| subroutine adtlocalsearch::mindistancetreesearchsinglepoint | ( | type(adttype), intent(inout) | ADT, |
| real(kind=realtype), dimension(4), intent(in) | coor, | ||
| integer(kind=inttype), dimension(3), intent(out) | intInfo, | ||
| real(kind=realtype), dimension(5), intent(out) | uvw, | ||
| real(kind=realtype), dimension(:, :), intent(in) | arrDonor, | ||
| integer(kind=inttype), intent(in) | nInterpol, | ||
| type(adtbboxtargettype), dimension(:), pointer | BB, | ||
| integer(kind=inttype), dimension(:), pointer | frontLeaves, | ||
| integer(kind=inttype), dimension(:), pointer | frontLeavesNew | ||
| ) |
Definition at line 957 of file adtLocalSearch.F90.
References constants::adthexahedron, constants::adtprism, constants::adtpyramid, constants::adtquadrilateral, adtutils::adtterminate(), constants::adttetrahedron, constants::adttriangle, constants::half, mind2hexa(), adtutils::nstack, constants::one, adtutils::qsortbboxtargets(), adtutils::reallocbboxtargettypeplus(), adtutils::reallocplus(), adtutils::stack, and constants::zero.
Referenced by actuatorregion::addactuatorregion(), computeholesinsidebody(), walldistance::determinewallassociation(), oversetapi::flagcellsinsurface(), fringesearch(), mindistancetreesearch(), usersurfaceintegrations::performinterpolation(), surfacecorrection(), and wallsearches::wallsearch().


| subroutine adtlocalsearch::newtonstep | ( | real(kind=realtype), dimension(3, 3), intent(in) | hess, |
| real(kind=realtype), dimension(3), intent(in) | grad, | ||
| real(kind=realtype), dimension(3), intent(out) | step, | ||
| integer(kind=inttype), intent(out) | iErr | ||
| ) |
Definition at line 2161 of file adtLocalSearch.F90.
Referenced by mind2hexa().
