|
ADflow
v1.0
ADflow is a finite volume RANS solver tailored for gradient-based aerodynamic design optimization.
|
Functions/Subroutines | |
| subroutine | partitionandreadgrid (partitionOnly) |
| subroutine | determinegridfilenames |
| subroutine | determineneighborids |
| subroutine | determineinterfaceids |
| subroutine | initfinegridiblank |
| subroutine | timeperiodspectral |
| real(kind=realtype) function | commontimespectral (t1, t2) |
| subroutine | timerotmatricesspectral |
| subroutine | finegridspectralcoor |
| subroutine | updatecoorfinemesh (dtAdvance, sps) |
| subroutine | alloccoorfinegrid |
| subroutine | checkpartitioning (np, load_inbalance, face_inbalance) |
| subroutine | determinesections |
| subroutine partitioning::alloccoorfinegrid |
Definition at line 1715 of file partitioning.F90.
References iteration::deforming_grid, inputphysics::equationmode, block::flowdoms, partitionmod::interpolspectral, iomodule::iovar, block::ndom, partitionmod::ngridsread, iteration::noldlevels, inputtimespectral::ntimeintervalsspectral, constants::steady, utils::terminate(), constants::timespectral, and constants::unsteady.
Referenced by partitionandreadgrid().


| subroutine partitioning::checkpartitioning | ( | integer(kind=inttype), intent(in) | np, |
| real(kind=realtype), intent(out) | load_inbalance, | ||
| real(kind=realtype), intent(out) | face_inbalance | ||
| ) |
Definition at line 1909 of file partitioning.F90.
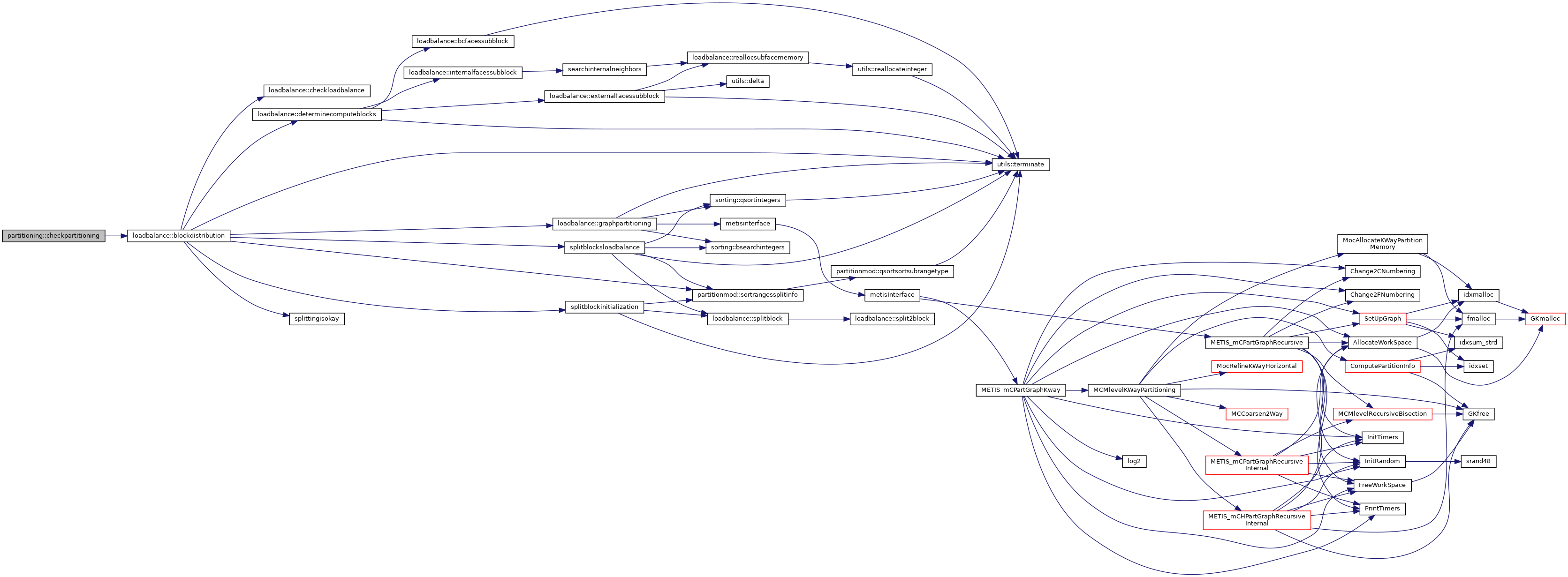
References loadbalance::blockdistribution(), communication::nproc, and partitionmod::ubvec.

| real(kind=realtype) function partitioning::commontimespectral | ( | real(kind=realtype), intent(in) | t1, |
| real(kind=realtype), intent(in) | t2 | ||
| ) |
Definition at line 1074 of file partitioning.F90.
References communication::adflow_comm_world, communication::myid, and utils::terminate().
Referenced by timeperiodspectral().


| subroutine partitioning::determinegridfilenames |
Definition at line 95 of file partitioning.F90.
References communication::adflow_comm_world, iteration::deforming_grid, inputphysics::equationmode, partitionmod::fileids, inputio::gridfile, partitionmod::gridfiles, partitionmod::interpolspectral, communication::myid, partitionmod::ngridsread, inputunsteady::noldgridread, iteration::noldlevels, inputtimespectral::ntimeintervalsspectral, constants::steady, utils::terminate(), constants::timespectral, and constants::unsteady.
Referenced by partitionandreadgrid().


| subroutine partitioning::determineinterfaceids |
Definition at line 472 of file partitioning.F90.
References communication::adflow_comm_world, cgnsgrid::bcidsdomaininterfaces, sorting::bsearchstrings(), cgnsgrid::cgnsdoms, cgnsgrid::cgnsfamilies, cgnsgrid::cgnsndom, cgnsgrid::cgnsndomaininterfaces, cgnsgrid::cgnsnfamilies, cgnsgrid::cgnsnsliding, constants::domaininterfaceall, constants::domaininterfacep, constants::domaininterfacerho, constants::domaininterfacerhouvw, constants::domaininterfacetotal, cgnsgrid::famidsdomaininterfaces, cgnsgrid::famidssliding, communication::myid, sorting::qsortstrings(), constants::slidinginterface, iteration::standalonemode, commonformats::stringspace, and utils::terminate().

| subroutine partitioning::determineneighborids |
Definition at line 370 of file partitioning.F90.
References sorting::bsearchstrings(), cgnsgrid::cgnsdoms, cgnsgrid::cgnsndom, sorting::qsortstrings(), and utils::terminate().
Referenced by partitionandreadgrid().


| subroutine partitioning::determinesections |
Definition at line 1943 of file partitioning.F90.
References communication::adflow_comm_world, sorting::bsearchintegers(), cgnsgrid::cgnsdoms, cgnsgrid::cgnsndom, cgnsgrid::cgnsnsliding, constants::eps, block::flowdoms, constants::four, communication::myid, block::ndom, section::nsections, inputtimespectral::ntimeintervalsspectral, constants::one, constants::pi, sorting::qsortintegers(), section::sections, constants::slidinginterface, utils::terminate(), constants::two, and constants::zero.
Referenced by partitionandreadgrid().


| subroutine partitioning::finegridspectralcoor |
Definition at line 1299 of file partitioning.F90.
References iteration::currentlevel, inputphysics::equationmode, block::flowdoms, partitionmod::interpolspectral, iomodule::iovar, block::ndom, partitionmod::ngridsread, section::nsections, inputtimespectral::ntimeintervalsspectral, section::sections, utils::terminate(), constants::timespectral, monitor::timeunsteady, updatecoorfinemesh(), and constants::zero.
Referenced by partitionandreadgrid(), and preprocessingapi::updateperiodicinfoalllevels().


| subroutine partitioning::initfinegridiblank |
Definition at line 783 of file partitioning.F90.
References block::flowdoms, block::ndom, inputtimespectral::ntimeintervalsspectral, and utils::terminate().
Referenced by partitionandreadgrid().


| subroutine partitioning::partitionandreadgrid | ( | logical, intent(in) | partitionOnly | ) |
Definition at line 5 of file partitioning.F90.
References alloccoorfinegrid(), gridchecking::check1to1subfaces(), gridchecking::checkfaces(), determinegridfilenames(), determineneighborids(), determinesections(), partitionmod::fileids, finegridspectralcoor(), partitionmod::gridfiles, initfinegridiblank(), iomodule::iovar, loadbalance::loadbalancegrid(), readcgnsgrid::readblocksizes(), readcgnsgrid::readgrid(), utils::terminate(), timeperiodspectral(), and timerotmatricesspectral().

| subroutine partitioning::timeperiodspectral |
Definition at line 832 of file partitioning.F90.
References communication::adflow_comm_world, commontimespectral(), inputmotion::degreefouralpha, inputmotion::degreefourbeta, inputmotion::degreefourmach, inputmotion::degreefourxrot, inputmotion::degreefouryrot, inputmotion::degreefourzrot, inputphysics::equationmode, constants::externalflow, inputphysics::flowtype, communication::myid, section::nsections, inputmotion::omegafouralpha, inputmotion::omegafourbeta, inputtimespectral::omegafourier, inputmotion::omegafourmach, inputmotion::omegafourxrot, inputmotion::omegafouryrot, inputmotion::omegafourzrot, constants::pi, section::sections, utils::terminate(), constants::timespectral, and constants::two.
Referenced by partitionandreadgrid(), and preprocessingapi::updateperiodicinfoalllevels().


| subroutine partitioning::timerotmatricesspectral |
Definition at line 1136 of file partitioning.F90.
References inputphysics::equationmode, section::nsections, constants::one, constants::pi, inputtimespectral::rotmatrixspectral, section::sections, utils::terminate(), constants::timespectral, constants::two, and constants::zero.
Referenced by partitionandreadgrid(), and preprocessingapi::updateperiodicinfoalllevels().


| subroutine partitioning::updatecoorfinemesh | ( | real(kind=realtype), dimension(*), intent(in) | dtAdvance, |
| integer(kind=inttype), intent(in) | sps | ||
| ) |
Definition at line 1504 of file partitioning.F90.
References cgnsgrid::cgnsdoms, iteration::currentlevel, constants::eps, blockpointers::il, blockpointers::jl, blockpointers::kl, blockpointers::nbkglobal, block::ndom, constants::one, utils::rotmatrixrigidbody(), blockpointers::sectionid, utils::setpointers(), monitor::timeunsteady, monitor::timeunsteadyrestart, blockpointers::x, and constants::zero.
Referenced by finegridspectralcoor(), solvers::initstagerk(), solvers::solver(), and solvers::updateunsteadygeometry().

