|
ADflow
v1.0
ADflow is a finite volume RANS solver tailored for gradient-based aerodynamic design optimization.
|
Functions/Subroutines | |
| subroutine | computeactuatorregionvolume (nn, iRegion) |
| subroutine | addactuatorregion (pts, conn, axis1, axis2, famName, famID, thrust, torque, heat, relaxStart, relaxEnd, nPts, nConn) |
| subroutine | writeactuatorregions (fileName) |
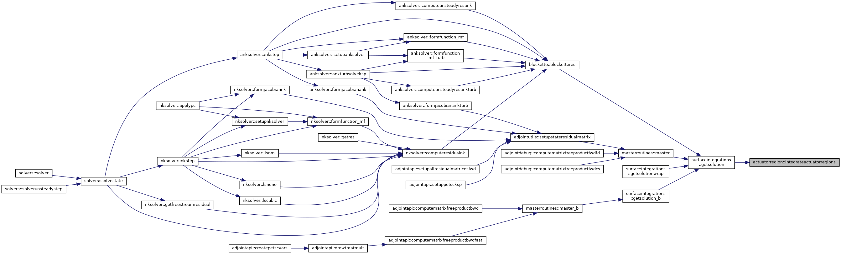
| subroutine | integrateactuatorregions (localValues, famList, sps) |
| subroutine | integrateactuatorregions_d (localValues, localValuesd, famList, sps) |
| subroutine | integrateactuatorregions_b (localValues, localValuesd, famList, sps) |
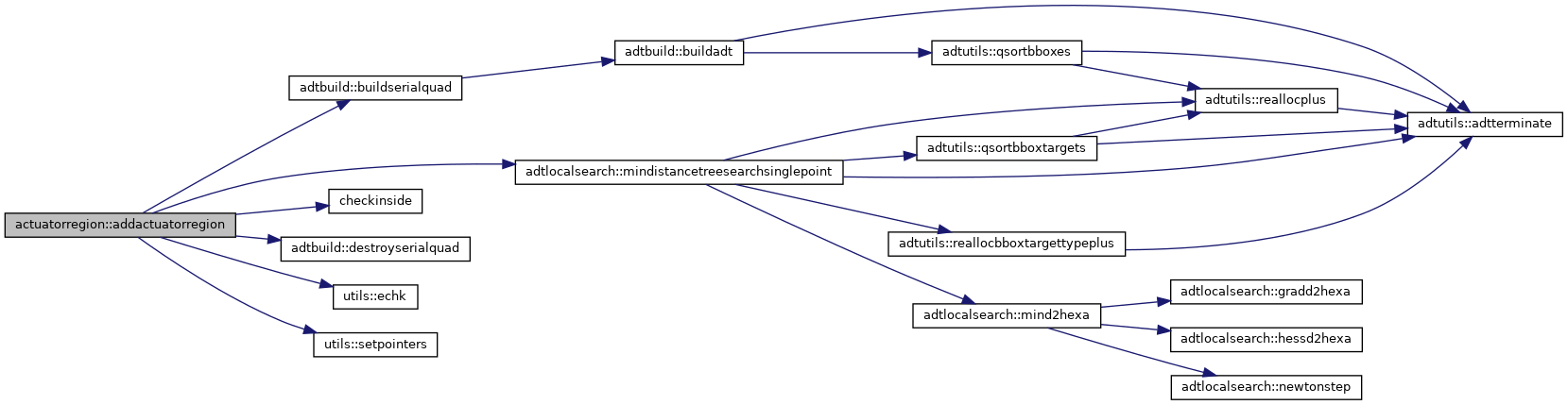
| subroutine actuatorregion::addactuatorregion | ( | real(kind=realtype), dimension(3, npts), intent(in), target | pts, |
| integer(kind=inttype), dimension(4, nconn), intent(in), target | conn, | ||
| real(kind=realtype), dimension(3), intent(in) | axis1, | ||
| real(kind=realtype), dimension(3), intent(in) | axis2, | ||
| character(len=*) | famName, | ||
| integer(kind=inttype), intent(in) | famID, | ||
| real(kind=realtype) | thrust, | ||
| real(kind=realtype) | torque, | ||
| real(kind=realtype) | heat, | ||
| real(kind=realtype) | relaxStart, | ||
| real(kind=realtype) | relaxEnd, | ||
| integer(kind=inttype), intent(in) | nPts, | ||
| integer(kind=inttype), intent(in) | nConn | ||
| ) |
Definition at line 40 of file actuatorRegion.F90.
References actuatorregiondata::actuatorregions, communication::adflow_comm_world, adtbuild::buildserialquad(), checkinside(), adtbuild::destroyserialquad(), utils::echk(), constants::eighth, blockpointers::iblank, blockpointers::il, blockpointers::jl, blockpointers::kl, adtlocalsearch::mindistancetreesearchsinglepoint(), communication::myid, actuatorregiondata::nactuatorregions, actuatorregiondata::nactuatorregionsmax, adjointvars::ncellslocal, utils::setpointers(), adtutils::stack, blockpointers::vol, blockpointers::x, and constants::zero.

| subroutine actuatorregion::computeactuatorregionvolume | ( | integer(kind=inttype), intent(in) | nn, |
| integer(kind=inttype), intent(in) | iRegion | ||
| ) |
Definition at line 10 of file actuatorRegion.F90.
References actuatorregiondata::actuatorregions, and blockpointers::vol.
Referenced by masterroutines::master(), and preprocessingapi::metric().

| subroutine actuatorregion::integrateactuatorregions | ( | real(kind=realtype), dimension(nlocalvalues), intent(inout) | localValues, |
| integer(kind=inttype), dimension(:), intent(in) | famList, | ||
| integer(kind=inttype), intent(in) | sps | ||
| ) |
Definition at line 454 of file actuatorRegion.F90.
References actuatorregiondata::actuatorregions, blockpointers::dw, sorting::faminlist(), constants::ipower, actuatorregiondata::nactuatorregions, flowvarrefstate::pref, utils::setpointers(), residuals::sourceterms_block(), flowvarrefstate::uref, blockpointers::vol, blockpointers::w, and constants::zero.
Referenced by surfaceintegrations::getsolution().


| subroutine actuatorregion::integrateactuatorregions_b | ( | real(kind=realtype), dimension(nlocalvalues), intent(inout) | localValues, |
| real(kind=realtype), dimension(nlocalvalues), intent(inout) | localValuesd, | ||
| integer(kind=inttype), dimension(:), intent(in) | famList, | ||
| integer(kind=inttype), intent(in) | sps | ||
| ) |
Definition at line 555 of file actuatorRegion.F90.
References actuatorregiondata::actuatorregions, blockpointers::dw, sorting::faminlist(), constants::ipower, actuatorregiondata::nactuatorregions, flowvarrefstate::pref, utils::setpointers_b(), residuals_b::sourceterms_block_b(), flowvarrefstate::uref, blockpointers::vol, blockpointers::w, and constants::zero.
Referenced by surfaceintegrations::getsolution_b().


| subroutine actuatorregion::integrateactuatorregions_d | ( | real(kind=realtype), dimension(nlocalvalues), intent(inout) | localValues, |
| real(kind=realtype), dimension(nlocalvalues), intent(inout) | localValuesd, | ||
| integer(kind=inttype), dimension(:), intent(in) | famList, | ||
| integer(kind=inttype), intent(in) | sps | ||
| ) |
Definition at line 503 of file actuatorRegion.F90.
References actuatorregiondata::actuatorregions, blockpointers::dw, sorting::faminlist(), constants::ipower, actuatorregiondata::nactuatorregions, flowvarrefstate::pref, utils::setpointers_d(), residuals_d::sourceterms_block_d(), flowvarrefstate::uref, blockpointers::vol, blockpointers::w, and constants::zero.
Referenced by surfaceintegrations::getsolution_d().


| subroutine actuatorregion::writeactuatorregions | ( | character(len=*) | fileName | ) |
Definition at line 285 of file actuatorRegion.F90.
References actuatorregiondata::actuatorregions, communication::adflow_comm_world, utils::echk(), communication::myid, actuatorregiondata::nactuatorregions, communication::nproc, utils::pointreduce(), commonformats::sci12, utils::setpointers(), and blockpointers::x.
