|
ADflow
v1.0
ADflow is a finite volume RANS solver tailored for gradient-based aerodynamic design optimization.
|
Functions/Subroutines | |
| subroutine | setbcvarnamesisothermalwall () |
| subroutine | setbcvarnamessubsonicinflow () |
| subroutine | setbcvarnamessubsonicoutflow () |
| subroutine | setbcvarnamessupersonicinflow () |
| subroutine | setbcvarnamesturb (offset) |
| subroutine | computehtot_d (tt, ttd, ht, htd) |
| subroutine | computehtot (tt, ht) |
| subroutine | unitvectorscylsystem (boco) |
| subroutine | bcdataisothermalwall_d (boco, bcvararray, bcvararrayd, ibeg, iend, jbeg, jend) |
| subroutine | bcdataisothermalwall (boco, bcvararray, ibeg, iend, jbeg, jend) |
| subroutine | bcdatasubsonicinflow_d (boco, bcvararray, bcvararrayd, ibeg, iend, jbeg, jend, allturbpresent) |
| subroutine | bcdatasubsonicinflow (boco, bcvararray, ibeg, iend, jbeg, jend, allturbpresent) |
| subroutine | bcdatasubsonicoutflow_d (boco, bcvararray, bcvararrayd, ibeg, iend, jbeg, jend) |
| subroutine | bcdatasubsonicoutflow (boco, bcvararray, ibeg, iend, jbeg, jend) |
| subroutine | bcdatasupersonicinflow_d (boco, bcvararray, bcvararrayd, ibeg, iend, jbeg, jend, allflowpresent, allturbpresent) |
| subroutine | bcdatasupersonicinflow (boco, bcvararray, ibeg, iend, jbeg, jend, allflowpresent, allturbpresent) |
| logical function | setbcvarturb_d (offset, boco, bcvararray, bcvararrayd, ibeg, iend, jbeg, jend, turbinlet, turbinletd) |
| logical function | setbcvarturb (offset, boco, bcvararray, ibeg, iend, jbeg, jend, turbinlet) |
| subroutine bcdata_d::bcdataisothermalwall | ( | integer(kind=inttype) | boco, |
| real(kind=realtype), dimension(ibeg:iend, jbeg:jend, nbcvarmax) | bcvararray, | ||
| integer(kind=inttype) | ibeg, | ||
| integer(kind=inttype) | iend, | ||
| integer(kind=inttype) | jbeg, | ||
| integer(kind=inttype) | jend | ||
| ) |
Definition at line 397 of file BCData_d.f90.
References blockpointers::bcfaceid, blockpointers::nbkglobal, utils_d::sitemperature(), bcdatamod::temp, utils_d::terminate(), and flowvarrefstate::tref.

| subroutine bcdata_d::bcdataisothermalwall_d | ( | integer(kind=inttype) | boco, |
| real(kind=realtype), dimension(ibeg:iend, jbeg:jend, nbcvarmax) | bcvararray, | ||
| real(kind=realtype), dimension(ibeg:iend, jbeg:jend, nbcvarmax) | bcvararrayd, | ||
| integer(kind=inttype) | ibeg, | ||
| integer(kind=inttype) | iend, | ||
| integer(kind=inttype) | jbeg, | ||
| integer(kind=inttype) | jend | ||
| ) |
Definition at line 341 of file BCData_d.f90.
References blockpointers::bcdatad, blockpointers::bcfaceid, bcdatamod::bcvararrayd, diffsizes::isize1ofdrfbcdata, blockpointers::nbkglobal, utils_d::sitemperature(), bcdatamod::temp, utils_d::terminate(), flowvarrefstate::tref, and flowvarrefstate::trefd.
Referenced by bcdata::setbcdatafinegrid_d().


| subroutine bcdata_d::bcdatasubsonicinflow | ( | integer(kind=inttype), intent(in) | boco, |
| real(kind=realtype), dimension(ibeg:iend, jbeg:jend, nbcvarmax) | bcvararray, | ||
| integer(kind=inttype) | ibeg, | ||
| integer(kind=inttype) | iend, | ||
| integer(kind=inttype) | jbeg, | ||
| integer(kind=inttype) | jend, | ||
| logical, intent(inout) | allturbpresent | ||
| ) |
Definition at line 1110 of file BCData_d.f90.
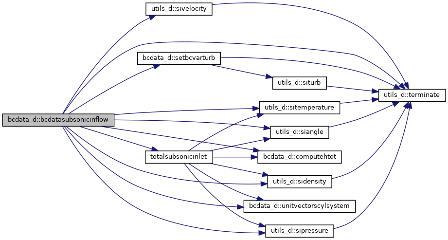
References communication::adflow_comm_world, bcdatamod::angle, bcdatamod::axis, blockpointers::bcfaceid, bcdatamod::bcvarpresent, computehtot(), constants::eps, inputphysics::equations, constants::fourth, flowvarrefstate::href, bcdatamod::length, bcdatamod::mass, flowvarrefstate::muref, blockpointers::nbkglobal, flowvarrefstate::nwt, constants::one, flowvarrefstate::pref, bcdatamod::radvec1, bcdatamod::radvec2, inputphysics::rgasdim, flowvarrefstate::rhoref, blockpointers::sectionid, section::sections, setbcvarturb(), utils_d::siangle(), utils_d::sidensity(), utils_d::sipressure(), utils_d::sitemperature(), utils_d::sivelocity(), bcdatamod::temp, utils_d::terminate(), bcdatamod::time, constants::totalconditions, totalsubsonicinlet(), flowvarrefstate::tref, unitvectorscylsystem(), flowvarrefstate::winf, bcdatamod::xf, and constants::zero.

| subroutine bcdata_d::bcdatasubsonicinflow_d | ( | integer(kind=inttype), intent(in) | boco, |
| real(kind=realtype), dimension(ibeg:iend, jbeg:jend, nbcvarmax) | bcvararray, | ||
| real(kind=realtype), dimension(ibeg:iend, jbeg:jend, nbcvarmax) | bcvararrayd, | ||
| integer(kind=inttype) | ibeg, | ||
| integer(kind=inttype) | iend, | ||
| integer(kind=inttype) | jbeg, | ||
| integer(kind=inttype) | jend, | ||
| logical, intent(inout) | allturbpresent | ||
| ) |
Definition at line 447 of file BCData_d.f90.
References blockpointers::bcdatad, blockpointers::bcfaceid, bcdatamod::bcvararrayd, bcdatamod::bcvarpresent, inputphysics::equations, flowvarrefstate::href, flowvarrefstate::hrefd, diffsizes::isize1ofdrfbcdata, flowvarrefstate::muref, flowvarrefstate::murefd, blockpointers::nbkglobal, flowvarrefstate::nwt, flowvarrefstate::pref, flowvarrefstate::prefd, flowvarrefstate::rhoref, flowvarrefstate::rhorefd, blockpointers::sectionid, setbcvarturb_d(), utils_d::siangle(), utils_d::sidensity(), utils_d::sipressure(), utils_d::sitemperature(), utils_d::sivelocity(), utils_d::terminate(), totalsubsonicinlet_d(), flowvarrefstate::tref, flowvarrefstate::trefd, flowvarrefstate::winf, and flowvarrefstate::winfd.
Referenced by bcdata::setbcdatafinegrid_d().


| subroutine bcdata_d::bcdatasubsonicoutflow | ( | integer(kind=inttype) | boco, |
| real(kind=realtype), dimension(ibeg:iend, jbeg:jend, nbcvarmax) | bcvararray, | ||
| integer(kind=inttype) | ibeg, | ||
| integer(kind=inttype) | iend, | ||
| integer(kind=inttype) | jbeg, | ||
| integer(kind=inttype) | jend | ||
| ) |
Definition at line 1498 of file BCData_d.f90.
References blockpointers::bcfaceid, bcdatamod::length, bcdatamod::mass, blockpointers::nbkglobal, flowvarrefstate::pref, utils_d::sipressure(), utils_d::terminate(), and bcdatamod::time.

| subroutine bcdata_d::bcdatasubsonicoutflow_d | ( | integer(kind=inttype) | boco, |
| real(kind=realtype), dimension(ibeg:iend, jbeg:jend, nbcvarmax) | bcvararray, | ||
| real(kind=realtype), dimension(ibeg:iend, jbeg:jend, nbcvarmax) | bcvararrayd, | ||
| integer(kind=inttype) | ibeg, | ||
| integer(kind=inttype) | iend, | ||
| integer(kind=inttype) | jbeg, | ||
| integer(kind=inttype) | jend | ||
| ) |
Definition at line 1446 of file BCData_d.f90.
References blockpointers::bcdatad, blockpointers::bcfaceid, bcdatamod::bcvararrayd, diffsizes::isize1ofdrfbcdata, bcdatamod::length, bcdatamod::mass, blockpointers::nbkglobal, flowvarrefstate::pref, flowvarrefstate::prefd, utils_d::sipressure(), utils_d::terminate(), and bcdatamod::time.
Referenced by bcdata::setbcdatafinegrid_d().


| subroutine bcdata_d::bcdatasupersonicinflow | ( | integer(kind=inttype), intent(in) | boco, |
| real(kind=realtype), dimension(ibeg:iend, jbeg:jend, nbcvarmax) | bcvararray, | ||
| integer(kind=inttype) | ibeg, | ||
| integer(kind=inttype) | iend, | ||
| integer(kind=inttype) | jbeg, | ||
| integer(kind=inttype) | jend, | ||
| logical, intent(inout) | allflowpresent, | ||
| logical, intent(inout) | allturbpresent | ||
| ) |
Definition at line 2073 of file BCData_d.f90.
References bcdatamod::axis, blockpointers::bcfaceid, bcdatamod::bcvarpresent, constants::eps, inputphysics::equations, constants::externalflow, inputphysics::flowtype, constants::fourth, constants::internalflow, constants::irho, constants::ivx, constants::ivy, constants::ivz, bcdatamod::length, bcdatamod::mass, flowvarrefstate::muref, blockpointers::nbkglobal, flowvarrefstate::nwt, constants::one, flowvarrefstate::pinfcorr, flowvarrefstate::pref, prescribedsupersonicinlet(), bcdatamod::radvec1, bcdatamod::radvec2, flowvarrefstate::rhoref, blockpointers::sectionid, section::sections, setbcvarturb(), utils_d::sidensity(), utils_d::sipressure(), utils_d::sitemperature(), utils_d::sivelocity(), utils_d::terminate(), bcdatamod::time, unitvectorscylsystem(), flowvarrefstate::uref, inputphysics::veldirfreestream, flowvarrefstate::winf, bcdatamod::xf, and constants::zero.

| subroutine bcdata_d::bcdatasupersonicinflow_d | ( | integer(kind=inttype), intent(in) | boco, |
| real(kind=realtype), dimension(ibeg:iend, jbeg:jend, nbcvarmax) | bcvararray, | ||
| real(kind=realtype), dimension(ibeg:iend, jbeg:jend, nbcvarmax) | bcvararrayd, | ||
| integer(kind=inttype) | ibeg, | ||
| integer(kind=inttype) | iend, | ||
| integer(kind=inttype) | jbeg, | ||
| integer(kind=inttype) | jend, | ||
| logical, intent(inout) | allflowpresent, | ||
| logical, intent(inout) | allturbpresent | ||
| ) |
Definition at line 1549 of file BCData_d.f90.
References blockpointers::bcdatad, blockpointers::bcfaceid, bcdatamod::bcvararrayd, bcdatamod::bcvarpresent, inputphysics::equations, constants::externalflow, inputphysics::flowtype, constants::internalflow, constants::irho, diffsizes::isize1ofdrfbcdata, constants::ivx, constants::ivy, constants::ivz, flowvarrefstate::muref, flowvarrefstate::murefd, blockpointers::nbkglobal, flowvarrefstate::nwt, flowvarrefstate::pinfcorr, flowvarrefstate::pinfcorrd, flowvarrefstate::pref, flowvarrefstate::prefd, prescribedsupersonicinlet_d(), flowvarrefstate::rhoref, flowvarrefstate::rhorefd, blockpointers::sectionid, setbcvarturb_d(), utils_d::sidensity(), utils_d::sipressure(), utils_d::sitemperature(), utils_d::sivelocity(), utils_d::terminate(), flowvarrefstate::uref, flowvarrefstate::urefd, inputphysics::veldirfreestream, inputphysics::veldirfreestreamd, flowvarrefstate::winf, and flowvarrefstate::winfd.
Referenced by bcdata::setbcdatafinegrid_d().


| subroutine bcdata_d::computehtot | ( | real(kind=realtype), intent(in) | tt, |
| real(kind=realtype), intent(out) | ht | ||
| ) |
Definition at line 164 of file BCData_d.f90.
References constants::cpconstant, inputphysics::cpmodel, inputphysics::gammaconstant, communication::myid, constants::one, flowvarrefstate::pinfdim, and inputphysics::rgasdim.
Referenced by bcdatasubsonicinflow(), and totalsubsonicinlet().

| subroutine bcdata_d::computehtot_d | ( | real(kind=realtype), intent(in) | tt, |
| real(kind=realtype), intent(in) | ttd, | ||
| real(kind=realtype), intent(out) | ht, | ||
| real(kind=realtype), intent(out) | htd | ||
| ) |
Definition at line 125 of file BCData_d.f90.
References constants::cpconstant, inputphysics::cpmodel, inputphysics::gammaconstant, communication::myid, constants::one, flowvarrefstate::pinfdim, flowvarrefstate::pinfdimd, and inputphysics::rgasdim.
Referenced by totalsubsonicinlet_d().

| subroutine bcdata_d::setbcvarnamesisothermalwall |
Definition at line 13 of file BCData_d.f90.
References bcdatamod::bcvarnames, cgnsnames::cgnstemp, bcdatamod::nbcvar, and constants::nbcvarisothermalwall.
| subroutine bcdata_d::setbcvarnamessubsonicinflow |
Definition at line 21 of file BCData_d.f90.
References bcdatamod::bcvarnames, cgnsnames::cgnsdensity, cgnsnames::cgnsptot, cgnsnames::cgnsrhotot, cgnsnames::cgnsttot, cgnsnames::cgnsvelanglex, cgnsnames::cgnsvelangley, cgnsnames::cgnsvelanglez, cgnsnames::cgnsvelr, cgnsnames::cgnsveltheta, cgnsnames::cgnsvelvecr, cgnsnames::cgnsvelvectheta, cgnsnames::cgnsvelvecx, cgnsnames::cgnsvelvecy, cgnsnames::cgnsvelvecz, cgnsnames::cgnsvelx, cgnsnames::cgnsvely, cgnsnames::cgnsvelz, inputphysics::equations, bcdatamod::nbcvar, constants::nbcvarsubsonicinflow, flowvarrefstate::nwt, constants::ransequations, and setbcvarnamesturb().

| subroutine bcdata_d::setbcvarnamessubsonicoutflow |
Definition at line 53 of file BCData_d.f90.
References bcdatamod::bcvarnames, cgnsnames::cgnspressure, bcdatamod::nbcvar, constants::nbcvarsubsonicoutflow, and flowvarrefstate::nwt.
| subroutine bcdata_d::setbcvarnamessupersonicinflow |
Definition at line 62 of file BCData_d.f90.
References bcdatamod::bcvarnames, cgnsnames::cgnsdensity, cgnsnames::cgnspressure, cgnsnames::cgnsvelr, cgnsnames::cgnsveltheta, cgnsnames::cgnsvelx, cgnsnames::cgnsvely, cgnsnames::cgnsvelz, inputphysics::equations, bcdatamod::nbcvar, constants::nbcvarsupersonicinflow, flowvarrefstate::nwt, constants::ransequations, and setbcvarnamesturb().

| subroutine bcdata_d::setbcvarnamesturb | ( | integer(kind=inttype), intent(in) | offset | ) |
Definition at line 80 of file BCData_d.f90.
References bcdatamod::bcvarnames, cgnsnames::cgnsturbepsilon, cgnsnames::cgnsturbf, cgnsnames::cgnsturbk, cgnsnames::cgnsturbomega, cgnsnames::cgnsturbsanu, cgnsnames::cgnsturbtau, cgnsnames::cgnsturbv2, inputphysics::equations, constants::komegamodified, constants::komegawilcox, constants::ktau, constants::mentersst, constants::ransequations, constants::spalartallmaras, constants::spalartallmarasedwards, inputphysics::turbmodel, and constants::v2f.
Referenced by setbcvarnamessubsonicinflow(), and setbcvarnamessupersonicinflow().

| logical function bcdata_d::setbcvarturb | ( | integer(kind=inttype), intent(in) | offset, |
| integer(kind=inttype), intent(in) | boco, | ||
| real(kind=realtype), dimension(ibeg:iend, jbeg:jend, nbcvarmax) | bcvararray, | ||
| integer(kind=inttype), intent(in) | ibeg, | ||
| integer(kind=inttype), intent(in) | iend, | ||
| integer(kind=inttype), intent(in) | jbeg, | ||
| integer(kind=inttype), intent(in) | jend, | ||
| real(kind=realtype), dimension(:, :, :), pointer | turbinlet | ||
| ) |
Definition at line 2405 of file BCData_d.f90.
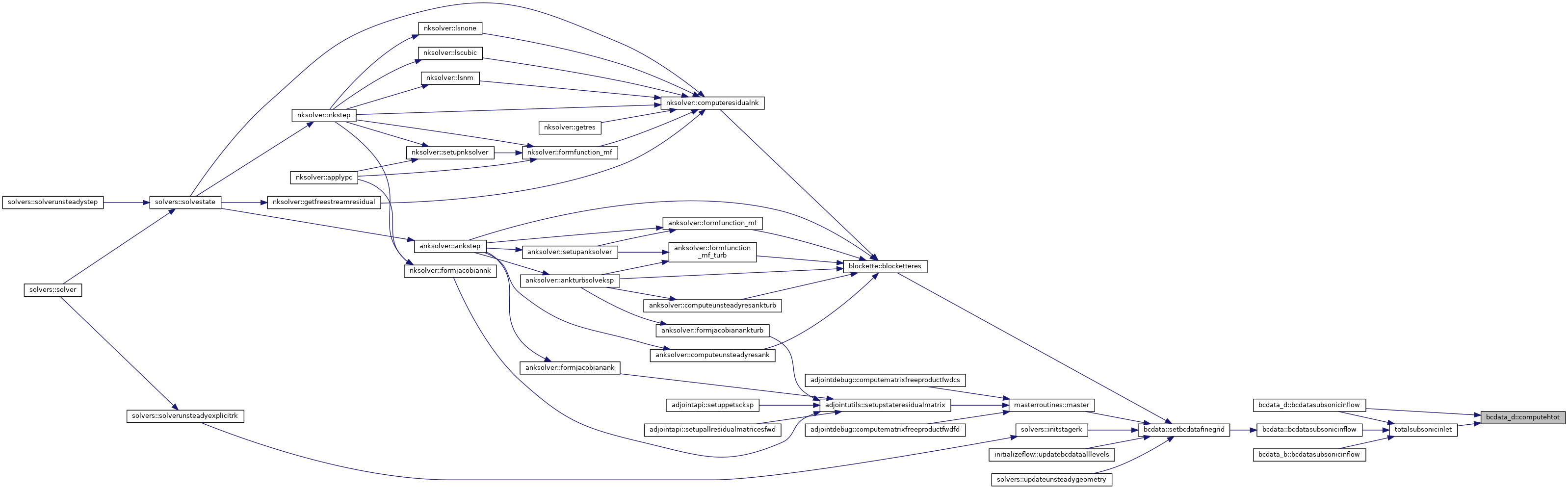
References bcdatamod::bcvarnames, bcdatamod::bcvarpresent, inputphysics::equations, constants::itu1, constants::itu2, constants::itu3, constants::itu4, constants::komegamodified, constants::komegawilcox, constants::ktau, bcdatamod::length, bcdatamod::mass, constants::mentersst, flowvarrefstate::muref, flowvarrefstate::nt1, flowvarrefstate::nt2, flowvarrefstate::pref, constants::ransequations, flowvarrefstate::rhoref, utils_d::siturb(), constants::spalartallmaras, constants::spalartallmarasedwards, bcdatamod::temp, utils_d::terminate(), bcdatamod::time, inputphysics::turbmodel, constants::v2f, and flowvarrefstate::winf.
Referenced by bcdatasubsonicinflow(), bcdatasupersonicinflow(), prescribedsupersonicinlet(), and setbcvarturb_d().


| logical function bcdata_d::setbcvarturb_d | ( | integer(kind=inttype), intent(in) | offset, |
| integer(kind=inttype), intent(in) | boco, | ||
| real(kind=realtype), dimension(ibeg:iend, jbeg:jend, nbcvarmax) | bcvararray, | ||
| real(kind=realtype), dimension(ibeg:iend, jbeg:jend, nbcvarmax) | bcvararrayd, | ||
| integer(kind=inttype), intent(in) | ibeg, | ||
| integer(kind=inttype), intent(in) | iend, | ||
| integer(kind=inttype), intent(in) | jbeg, | ||
| integer(kind=inttype), intent(in) | jend, | ||
| real(kind=realtype), dimension(:, :, :), pointer | turbinlet, | ||
| real(kind=realtype), dimension(:, :, :), pointer | turbinletd | ||
| ) |
Definition at line 2289 of file BCData_d.f90.
References bcdatamod::bcvararrayd, bcdatamod::bcvarnames, bcdatamod::bcvarpresent, inputphysics::equations, constants::itu1, constants::itu2, constants::itu3, constants::itu4, constants::komegamodified, constants::komegawilcox, constants::ktau, bcdatamod::length, bcdatamod::mass, constants::mentersst, flowvarrefstate::muref, flowvarrefstate::murefd, flowvarrefstate::nt1, flowvarrefstate::nt2, flowvarrefstate::pref, flowvarrefstate::prefd, constants::ransequations, flowvarrefstate::rhoref, flowvarrefstate::rhorefd, setbcvarturb(), utils_d::siturb(), constants::spalartallmaras, constants::spalartallmarasedwards, bcdatamod::temp, utils_d::terminate(), bcdatamod::time, inputphysics::turbmodel, constants::v2f, flowvarrefstate::winf, and flowvarrefstate::winfd.
Referenced by bcdatasubsonicinflow_d(), bcdatasupersonicinflow_d(), and prescribedsupersonicinlet_d().


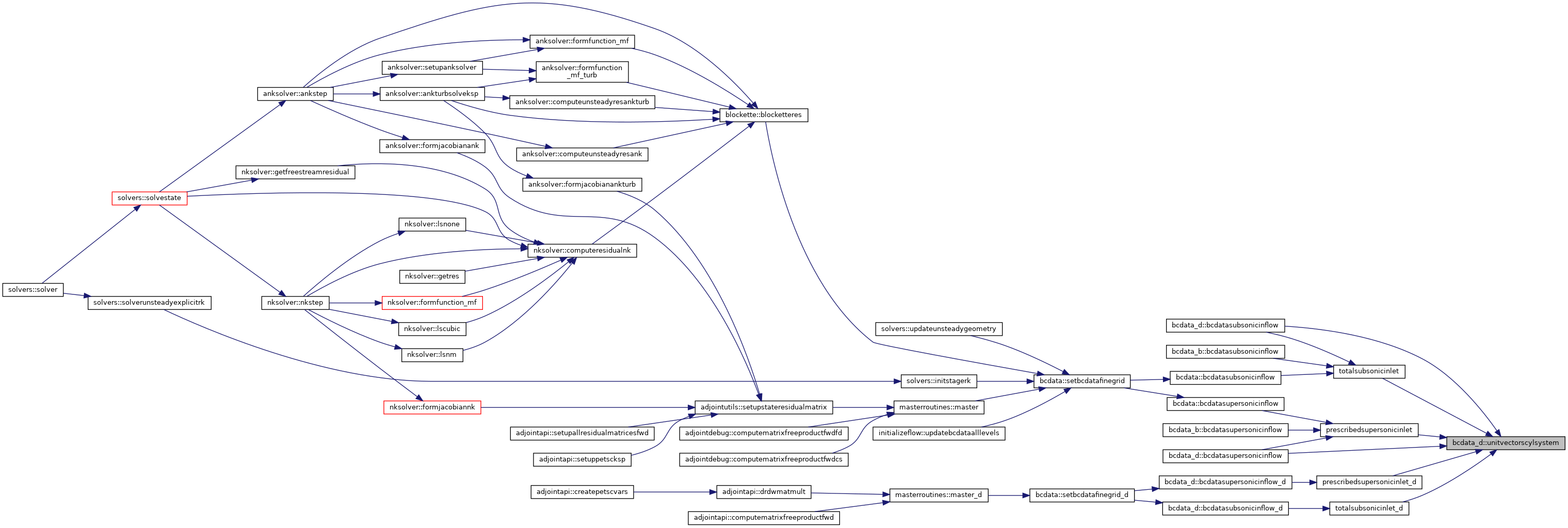
| subroutine bcdata_d::unitvectorscylsystem | ( | integer(kind=inttype), intent(in) | boco | ) |
Definition at line 196 of file BCData_d.f90.
References bcdatamod::axassumed, bcdatamod::axis, blockpointers::bcfaceid, constants::half, blockpointers::il, constants::imax, constants::imin, blockpointers::jl, constants::jmax, constants::jmin, blockpointers::kl, constants::kmax, constants::kmin, constants::one, bcdatamod::radvec1, bcdatamod::radvec2, blockpointers::sectionid, section::sections, blockpointers::si, blockpointers::sj, blockpointers::sk, blockpointers::x, bcdatamod::xf, and constants::zero.
Referenced by bcdatasubsonicinflow(), bcdatasupersonicinflow(), prescribedsupersonicinlet(), prescribedsupersonicinlet_d(), totalsubsonicinlet(), and totalsubsonicinlet_d().
