|
ADflow
v1.0
ADflow is a finite volume RANS solver tailored for gradient-based aerodynamic design optimization.
|
Functions/Subroutines | |
| subroutine | blocketteres (useDissApprox, useViscApprox, useUpdateIntermed, useFlowRes, useTurbRes, useSpatial, useStoreWall, famLists, funcValues, forces, bcDataNames, bcDataValues, bcDataFamLists) |
| subroutine | blocketterescore (dissApprox, viscApprox, updateIntermed, flowRes, turbRes, storeWall) |
| subroutine | blockrescore (dissApprox, viscApprox, updateIntermed, flowRes, turbRes, storeWall, nn, sps) |
| subroutine | metrics |
| subroutine | initres (varStart, varEnd) |
| subroutine | sasource |
| subroutine | saviscous |
| subroutine | saadvection |
| subroutine | saresscale |
| subroutine | timestep (updateDtl) |
| subroutine | inviscidcentralflux |
| subroutine | invisciddissfluxmatrix |
| subroutine | invisciddissfluxscalar |
| subroutine | inviscidupwindflux (fineGrid) |
| subroutine | invisciddissfluxscalarapprox |
| subroutine | invisciddissfluxmatrixapprox |
| subroutine | computespeedofsoundsquared |
| subroutine | allnodalgradients |
| subroutine | viscousflux (storeWallTensor) |
| subroutine | viscousfluxapprox |
| subroutine | sumdwandfw |
| subroutine | resscale |
Variables | |
| integer(kind=inttype), parameter | bs = 8 |
| integer(kind=inttype), parameter | bbil = BS + 1 |
| integer(kind=inttype), parameter | bbjl = BS + 1 |
| integer(kind=inttype), parameter | bbkl = BS + 1 |
| integer(kind=inttype), parameter | bbie = BS + 2 |
| integer(kind=inttype), parameter | bbje = BS + 2 |
| integer(kind=inttype), parameter | bbke = BS + 2 |
| integer(kind=inttype), parameter | bbib = BS + 3 |
| integer(kind=inttype), parameter | bbjb = BS + 3 |
| integer(kind=inttype), parameter | bbkb = BS + 3 |
| integer(kind=inttype) | nx |
| integer(kind=inttype) | ny |
| integer(kind=inttype) | nz |
| integer(kind=inttype) | il |
| integer(kind=inttype) | jl |
| integer(kind=inttype) | kl |
| integer(kind=inttype) | ie |
| integer(kind=inttype) | je |
| integer(kind=inttype) | ke |
| integer(kind=inttype) | ib |
| integer(kind=inttype) | jb |
| integer(kind=inttype) | kb |
| integer(kind=inttype) | singlehalostart |
| integer(kind=inttype) | doublehalostart |
| integer(kind=inttype) | nodestart |
| integer(kind=inttype) | ii |
| integer(kind=inttype) | jj |
| integer(kind=inttype) | kk |
| real(kind=realtype), dimension(0:bbib, 0:bbjb, 0:bbkb, 1:6) | w |
| real(kind=realtype), dimension(0:bbib, 0:bbjb, 0:bbkb) | p |
| real(kind=realtype), dimension(0:bbib, 0:bbjb, 0:bbkb) | gamma |
| real(kind=realtype), dimension(0:bbib, 0:bbjb, 0:bbkb) | ss |
| real(kind=realtype), dimension(0:bbie, 0:bbje, 0:bbke, 3) | x |
| real(kind=realtype), dimension(1:bbie, 1:bbje, 1:bbke) | rlv |
| real(kind=realtype), dimension(1:bbie, 1:bbje, 1:bbke) | rev |
| real(kind=realtype), dimension(1:bbie, 1:bbje, 1:bbke) | vol |
| real(kind=realtype), dimension(1:bbie, 1:bbje, 1:bbke) | aa |
| real(kind=realtype), dimension(1:bbie, 1:bbje, 1:bbke) | radi |
| real(kind=realtype), dimension(1:bbie, 1:bbje, 1:bbke) | radj |
| real(kind=realtype), dimension(1:bbie, 1:bbje, 1:bbke) | radk |
| real(kind=realtype), dimension(1:bbie, 1:bbje, 1:bbke) | dtl |
| real(kind=realtype), dimension(1:bbie, 1:bbje, 1:bbke, 3) | dss |
| real(kind=realtype), dimension(2:bbil, 2:bbjl, 2:bbkl) | volref |
| real(kind=realtype), dimension(2:bbil, 2:bbjl, 2:bbkl) | d2wall |
| integer(kind=inttype), dimension(2:bbil, 2:bbjl, 2:bbkl) | iblank |
| integer(kind=portype), dimension(1:bbil, 2:bbjl, 2:bbkl) | pori |
| integer(kind=portype), dimension(2:bbil, 1:bbjl, 2:bbkl) | porj |
| integer(kind=portype), dimension(2:bbil, 2:bbjl, 1:bbkl) | pork |
| real(kind=realtype), dimension(1:bbie, 1:bbje, 1:bbke, 1:5) | fw |
| real(kind=realtype), dimension(1:bbie, 1:bbje, 1:bbke, 1:6) | dw |
| real(kind=realtype), dimension(0:bbie, 1:bbje, 1:bbke, 3) | si |
| real(kind=realtype), dimension(1:bbie, 0:bbje, 1:bbke, 3) | sj |
| real(kind=realtype), dimension(1:bbie, 1:bbje, 0:bbke, 3) | sk |
| real(kind=realtype), dimension(0:bbie, 1:bbje, 1:bbke) | sfacei |
| real(kind=realtype), dimension(1:bbie, 0:bbje, 1:bbke) | sfacej |
| real(kind=realtype), dimension(1:bbie, 1:bbje, 0:bbke) | sfacek |
| real(kind=realtype), dimension(1:bbil, 1:bbjl, 1:bbkl) | ux |
| real(kind=realtype), dimension(1:bbil, 1:bbjl, 1:bbkl) | uy |
| real(kind=realtype), dimension(1:bbil, 1:bbjl, 1:bbkl) | uz |
| real(kind=realtype), dimension(1:bbil, 1:bbjl, 1:bbkl) | vx |
| real(kind=realtype), dimension(1:bbil, 1:bbjl, 1:bbkl) | vy |
| real(kind=realtype), dimension(1:bbil, 1:bbjl, 1:bbkl) | vz |
| real(kind=realtype), dimension(1:bbil, 1:bbjl, 1:bbkl) | wx |
| real(kind=realtype), dimension(1:bbil, 1:bbjl, 1:bbkl) | wy |
| real(kind=realtype), dimension(1:bbil, 1:bbjl, 1:bbkl) | wz |
| real(kind=realtype), dimension(1:bbil, 1:bbjl, 1:bbkl) | qx |
| real(kind=realtype), dimension(1:bbil, 1:bbjl, 1:bbkl) | qy |
| real(kind=realtype), dimension(1:bbil, 1:bbjl, 1:bbkl) | qz |
| subroutine blockette::allnodalgradients |
Definition at line 5205 of file blockette.F90.
References aa, constants::fourth, ie, il, constants::ivx, constants::ivy, constants::ivz, je, jl, ke, kl, nodestart, constants::one, qx, qy, qz, si, sj, sk, ux, uy, uz, vol, vx, vy, vz, w, wx, wy, wz, and constants::zero.
Referenced by blocketterescore(), and blockrescore().

| subroutine blockette::blocketteres | ( | logical, intent(in), optional | useDissApprox, |
| logical, intent(in), optional | useViscApprox, | ||
| logical, intent(in), optional | useUpdateIntermed, | ||
| logical, intent(in), optional | useFlowRes, | ||
| logical, intent(in), optional | useTurbRes, | ||
| logical, intent(in), optional | useSpatial, | ||
| logical, intent(in), optional | useStoreWall, | ||
| integer(kind=inttype), dimension(:, :), intent(in), optional | famLists, | ||
| real(kind=realtype), dimension(:, :), intent(out), optional | funcValues, | ||
| real(kind=realtype), dimension(:, :, :), intent(out), optional | forces, | ||
| character, dimension(:, :), intent(in), optional | bcDataNames, | ||
| real(kind=realtype), dimension(:), intent(in), optional | bcDataValues, | ||
| integer(kind=inttype), dimension(:, :), optional | bcDataFamLists | ||
| ) |
Definition at line 70 of file blockette.F90.
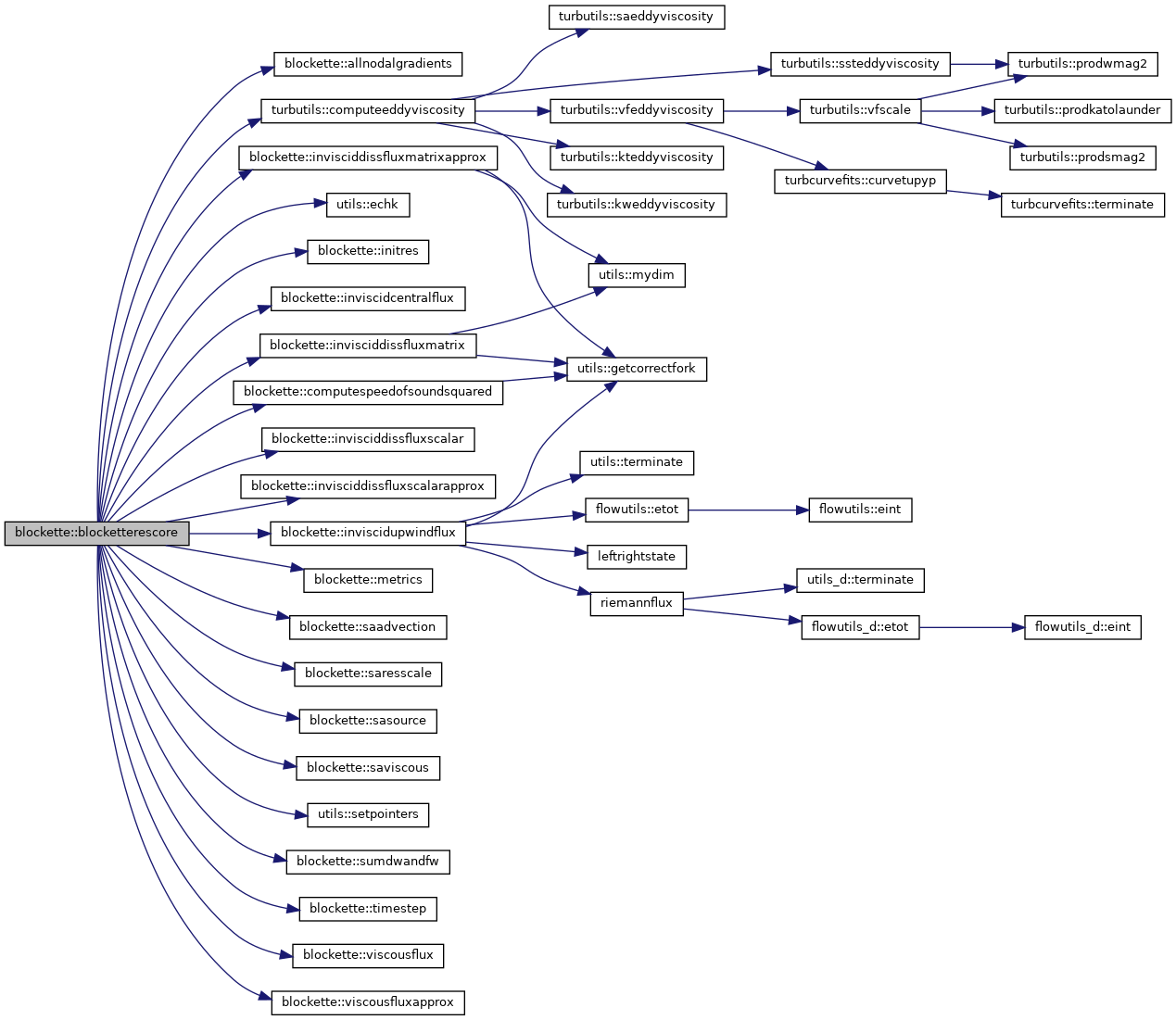
References flowutils::adjustinflowangle(), bcroutines::applyallbc_block(), turbbcroutines::applyallturbbcthisblock(), turbbcroutines::bcturbtreatment(), blocketterescore(), blockrescore(), adjointextra::boundarynormals(), turbutils::computeeddyviscosity(), flowutils::computelamviscosity(), flowutils::computepressuresimple(), iteration::currentlevel, utils::echk(), inputphysics::equationmode, inputphysics::equations, haloexchange::exchangecoor(), getforces(), surfaceintegrations::getsolution(), inputdiscretization::lowspeedpreconditioner, adjointextra::metric_block(), actuatorregiondata::nactuatorregions, block::ndom, section::nsections, flowvarrefstate::nt1, flowvarrefstate::nt2, inputtimespectral::ntimeintervalsspectral, flowvarrefstate::nw, flowvarrefstate::nwf, constants::one, oversetdata::oversetpresent, inputoverset::oversetupdatemode, constants::ransequations, initializeflow::referencestate(), iteration::rfil, section::sections, bcdata::setbcdata(), bcdata::setbcdatafinegrid(), utils::setpointers(), residuals::sourceterms_block(), inputphysics::turbmodel, inputphysics::turbprod, constants::updatefast, oversetcommutilities::updateoversetconnectivity(), walldistance::updatewalldistancesquickly(), inputdiscretization::useapproxwalldistance, inputdiscretization::useblockettes, adjointextra::volume_block(), haloexchange::whalo2(), and adjointextra::xhalo_block().
Referenced by anksolver::ankstep(), anksolver::ankturbsolveksp(), nksolver::computeresidualnk(), anksolver::computeunsteadyresank(), anksolver::computeunsteadyresankturb(), anksolver::formfunction_mf(), and anksolver::formfunction_mf_turb().


| subroutine blockette::blocketterescore | ( | logical, intent(in) | dissApprox, |
| logical, intent(in) | viscApprox, | ||
| logical, intent(in) | updateIntermed, | ||
| logical, intent(in) | flowRes, | ||
| logical, intent(in) | turbRes, | ||
| logical, intent(in) | storeWall | ||
| ) |
Definition at line 299 of file blockette.F90.
References blockpointers::aa, blockpointers::addgridvelocities, allnodalgradients(), bs, turbutils::computeeddyviscosity(), computespeedofsoundsquared(), iteration::currentlevel, blockpointers::d2wall, constants::dissmatrix, constants::dissscalar, doublehalostart, dss, blockpointers::dtl, blockpointers::dw, utils::echk(), inputphysics::equationmode, inputphysics::equations, blockpointers::fw, blockpointers::gamma, blockpointers::ib, blockpointers::iblank, blockpointers::ie, ii, blockpointers::il, initres(), inviscidcentralflux(), invisciddissfluxmatrix(), invisciddissfluxmatrixapprox(), invisciddissfluxscalar(), invisciddissfluxscalarapprox(), inviscidupwindflux(), blockpointers::jb, blockpointers::je, jj, blockpointers::jl, blockpointers::kb, blockpointers::ke, kk, blockpointers::kl, metrics(), nodestart, flowvarrefstate::nt1, flowvarrefstate::nt2, flowvarrefstate::nw, flowvarrefstate::nwf, blockpointers::nx, blockpointers::ny, blockpointers::nz, oversetdata::oversetpresent, blockpointers::p, blockpointers::pori, blockpointers::porj, blockpointers::pork, blockpointers::qx, blockpointers::qy, blockpointers::qz, blockpointers::radi, blockpointers::radj, blockpointers::radk, constants::ransequations, blockpointers::rev, blockpointers::rlv, saadvection(), saresscale(), sasource(), saviscous(), utils::setpointers(), blockpointers::sfacei, blockpointers::sfacej, blockpointers::sfacek, blockpointers::shocksensor, blockpointers::si, singlehalostart, blockpointers::sj, blockpointers::sk, inputdiscretization::spacediscr, constants::spalartallmaras, ss, sumdwandfw(), timestep(), inputphysics::turbmodel, constants::upwind, blockpointers::ux, blockpointers::uy, blockpointers::uz, flowvarrefstate::viscous, viscousflux(), viscousfluxapprox(), blockpointers::vol, blockpointers::volref, blockpointers::vx, blockpointers::vy, blockpointers::vz, blockpointers::w, blockpointers::wx, blockpointers::wy, blockpointers::wz, blockpointers::x, and constants::zero.
Referenced by masterroutines::block_res_state(), and blocketteres().


| subroutine blockette::blockrescore | ( | logical, intent(in) | dissApprox, |
| logical, intent(in) | viscApprox, | ||
| logical, intent(in) | updateIntermed, | ||
| logical, intent(in) | flowRes, | ||
| logical, intent(in) | turbRes, | ||
| logical, intent(in) | storeWall, | ||
| integer(kind=inttype), intent(in) | nn, | ||
| integer(kind=inttype), intent(in) | sps | ||
| ) |
Definition at line 755 of file blockette.F90.
References allnodalgradients(), computespeedofsoundsquared(), constants::dissmatrix, constants::dissscalar, inputphysics::equationmode, inputphysics::equations, fw, residuals::initres_block(), inviscidcentralflux(), invisciddissfluxmatrix(), invisciddissfluxmatrixapprox(), invisciddissfluxscalar(), invisciddissfluxscalarapprox(), inviscidupwindflux(), flowvarrefstate::nt1, flowvarrefstate::nt2, flowvarrefstate::nw, flowvarrefstate::nwf, constants::ransequations, sa::sa_block(), inputdiscretization::spacediscr, constants::spalartallmaras, adjointextra::sumdwandfw(), solverutils::timestep_block(), inputphysics::turbmodel, constants::upwind, flowvarrefstate::viscous, viscousflux(), viscousfluxapprox(), and constants::zero.
Referenced by masterroutines::block_res_state(), and blocketteres().


| subroutine blockette::computespeedofsoundsquared |
Definition at line 5168 of file blockette.F90.
References aa, gamma, utils::getcorrectfork(), ie, constants::irho, constants::itu1, je, ke, p, singlehalostart, constants::third, constants::two, and w.
Referenced by blocketterescore(), and blockrescore().


| subroutine blockette::initres | ( | integer(kind=inttype) | varStart, |
| integer(kind=inttype) | varEnd | ||
| ) |
Definition at line 962 of file blockette.F90.
References dw, and constants::zero.
Referenced by blocketterescore().

| subroutine blockette::inviscidcentralflux |
Definition at line 2150 of file blockette.F90.
References blockpointers::blockismoving, constants::boundflux, cgnsgrid::cgnsdoms, dw, inputphysics::equationmode, constants::half, il, constants::imx, constants::imy, constants::imz, constants::irho, constants::irhoe, constants::ivx, constants::ivy, constants::ivz, jl, kl, blockpointers::nbkglobal, constants::noflux, constants::one, p, pori, porj, pork, sfacei, sfacej, sfacek, si, sj, sk, constants::steady, flowvarrefstate::timeref, vol, w, and constants::zero.
Referenced by blocketterescore(), and blockrescore().

| subroutine blockette::invisciddissfluxmatrix |
Definition at line 2457 of file blockette.F90.
References dss, inputphysics::equations, constants::five, fw, gamma, utils::getcorrectfork(), constants::half, ie, il, constants::imx, constants::imy, constants::imz, constants::irho, constants::irhoe, constants::itu1, constants::ivx, constants::ivy, constants::ivz, je, jl, ke, kl, utils::mydim(), constants::normalflux, constants::one, p, flowvarrefstate::pinfcorr, pori, porj, pork, iteration::rfil, sfacei, sfacej, sfacek, si, singlehalostart, sj, sk, constants::third, constants::three, constants::two, inputdiscretization::vis2, inputdiscretization::vis4, w, and constants::zero.
Referenced by blocketterescore(), and blockrescore().


| subroutine blockette::invisciddissfluxmatrixapprox |
Definition at line 4619 of file blockette.F90.
References dss, inputphysics::equations, constants::five, fw, gamma, utils::getcorrectfork(), constants::half, ie, il, constants::imx, constants::imy, constants::imz, constants::irho, constants::irhoe, constants::itu1, constants::ivx, constants::ivy, constants::ivz, je, jl, ke, kl, utils::mydim(), constants::normalflux, constants::one, p, flowvarrefstate::pinfcorr, pori, porj, pork, iteration::rfil, sfacei, sfacej, sfacek, si, inputdiscretization::sigma, singlehalostart, sj, sk, ss, constants::third, constants::three, constants::two, inputdiscretization::vis2, inputdiscretization::vis4, w, and constants::zero.
Referenced by blocketterescore(), and blockrescore().


| subroutine blockette::invisciddissfluxscalar |
Definition at line 3029 of file blockette.F90.
References inputiteration::disscontmagnitude, inputiteration::disscontmidpoint, inputiteration::disscontsharpness, doublehalostart, dss, inputphysics::equations, constants::eulerequations, fw, gamma, flowvarrefstate::gammainf, constants::half, ib, ie, il, constants::imx, constants::imy, constants::imz, constants::irho, constants::irhoe, constants::ivx, constants::ivy, constants::ivz, jb, je, jl, kb, ke, kl, constants::normalflux, constants::nsequations, constants::one, p, flowvarrefstate::pinfcorr, pori, porj, pork, radi, radj, radk, constants::ransequations, iteration::rfil, flowvarrefstate::rhoinf, singlehalostart, ss, constants::three, iteration::totalr, iteration::totalr0, constants::two, inputiteration::usedisscontinuation, inputdiscretization::vis2, inputdiscretization::vis4, w, and constants::zero.
Referenced by blocketterescore(), and blockrescore().

| subroutine blockette::invisciddissfluxscalarapprox |
Definition at line 4367 of file blockette.F90.
References inputiteration::disscontmagnitude, inputiteration::disscontmidpoint, inputiteration::disscontsharpness, dss, inputphysics::equations, constants::eulerequations, fw, flowvarrefstate::gammainf, constants::half, ie, il, constants::imx, constants::imy, constants::imz, constants::irho, constants::irhoe, constants::ivx, constants::ivy, constants::ivz, je, jl, ke, kl, constants::normalflux, constants::nsequations, p, flowvarrefstate::pinfcorr, pori, porj, pork, radi, radj, radk, constants::ransequations, iteration::rfil, flowvarrefstate::rhoinf, inputdiscretization::sigma, singlehalostart, ss, iteration::totalr, iteration::totalr0, constants::two, inputiteration::usedisscontinuation, inputdiscretization::vis2, inputdiscretization::vis4, w, and constants::zero.
Referenced by blocketterescore(), and blockrescore().

| subroutine blockette::inviscidupwindflux | ( | logical, intent(in) | fineGrid | ) |
Definition at line 3341 of file blockette.F90.
References iteration::currentlevel, inputphysics::equations, flowutils::etot(), constants::firstorder, constants::fourth, fw, gamma, utils::getcorrectfork(), iteration::groundlevel, constants::half, il, constants::imx, constants::imy, constants::imz, constants::irho, constants::irhoe, constants::itu1, constants::ivx, constants::ivy, constants::ivz, jl, inputdiscretization::kappacoef, kl, flowvarrefstate::kpresent, leftrightstate(), inputdiscretization::limiter, flowvarrefstate::nw, flowvarrefstate::nwf, constants::one, inputdiscretization::orderturb, p, pori, porj, pork, inputdiscretization::precond, iteration::rfil, flowvarrefstate::rgas, inputdiscretization::riemann, inputdiscretization::riemanncoarse, riemannflux(), blockpointers::rotmatrixi, blockpointers::rotmatrixj, blockpointers::rotmatrixk, sfacei, sfacej, sfacek, si, sj, sk, utils::terminate(), constants::three, flowvarrefstate::tref, and w.
Referenced by blocketterescore(), and blockrescore().


| subroutine blockette::metrics |
Definition at line 854 of file blockette.F90.
References constants::half, ie, je, ke, blockpointers::righthanded, si, sj, sk, and x.
Referenced by blocketterescore().

| subroutine blockette::resscale |
Definition at line 6866 of file blockette.F90.
References dw, il, jl, kl, flowvarrefstate::nt1, flowvarrefstate::nt2, flowvarrefstate::nwf, constants::one, inputiteration::turbresscale, and volref.
| subroutine blockette::saadvection |
Definition at line 1392 of file blockette.F90.
References dw, iteration::groundlevel, constants::half, il, constants::itu1, constants::ivx, constants::ivy, constants::ivz, jl, kl, inputdiscretization::orderturb, turbmod::secondord, constants::secondorder, sfacei, sfacej, sfacek, si, sj, sk, vol, w, and constants::zero.
Referenced by blocketterescore().

| subroutine blockette::saresscale |
Definition at line 1872 of file blockette.F90.
References dw, iblank, il, constants::itu1, jl, kl, volref, and constants::zero.
Referenced by blocketterescore().

| subroutine blockette::sasource |
Definition at line 976 of file blockette.F90.
References inputdiscretization::approxsa, sa::cb3inv, sa::cv13, sa::cw36, d2wall, dw, constants::eps, inputphysics::equations, constants::fourth, il, constants::irho, constants::itu1, constants::ivx, constants::ivy, constants::ivz, jl, sa::kar2inv, kl, constants::one, rlv, paramturb::rsacw1, blockpointers::sectionid, section::sections, si, constants::sixth, sj, sk, constants::strain, constants::third, flowvarrefstate::timeref, inputphysics::turbprod, constants::two, inputphysics::useft2sa, inputphysics::userotationsa, vol, w, and constants::zero.
Referenced by blocketterescore().

| subroutine blockette::saviscous |
Definition at line 1170 of file blockette.F90.
References sa::cb3inv, sa::cv13, sa::cw36, dw, constants::half, il, constants::irho, constants::itu1, jl, sa::kar2inv, kl, constants::one, rlv, si, sj, sk, constants::two, vol, w, and constants::zero.
Referenced by blocketterescore().

| subroutine blockette::sumdwandfw |
Definition at line 6839 of file blockette.F90.
References dw, fw, iblank, il, jl, kl, flowvarrefstate::nt1, flowvarrefstate::nt2, flowvarrefstate::nw, flowvarrefstate::nwf, inputiteration::turbresscale, and constants::zero.
Referenced by blocketterescore().

| subroutine blockette::timestep | ( | logical, intent(in), optional | updateDtl | ) |
Definition at line 1899 of file blockette.F90.
References inputdiscretization::acousticscalefactor, inputdiscretization::adis, dtl, constants::eps, inputphysics::equationmode, gamma, flowvarrefstate::gammainf, constants::half, ie, il, constants::irho, constants::ivx, constants::ivy, constants::ivz, je, jl, ke, kl, inputtimespectral::ntimeintervalsspectral, constants::one, p, constants::pi, flowvarrefstate::pinfcorr, radi, radj, radk, rev, flowvarrefstate::rhoinf, rlv, blockpointers::sectionid, section::sections, sfacei, sfacej, sfacek, si, sj, sk, flowvarrefstate::timeref, constants::timespectral, constants::two, flowvarrefstate::viscous, vol, w, and constants::zero.
Referenced by blocketterescore().

| subroutine blockette::viscousflux | ( | logical, intent(in), optional | storeWallTensor | ) |
Definition at line 5517 of file blockette.F90.
References aa, flowvarrefstate::eddymodel, constants::eighth, constants::fourth, fw, gamma, constants::half, ii, blockpointers::il, constants::imx, constants::imy, constants::imz, constants::irhoe, constants::ivx, constants::ivy, constants::ivz, jj, blockpointers::jl, kk, blockpointers::kl, constants::noflux, nx, ny, nz, constants::one, pori, porj, pork, inputphysics::prandtl, inputphysics::prandtlturb, qx, qy, qz, rev, iteration::rfil, rlv, si, sj, sk, constants::third, constants::two, inputphysics::useqcr, ux, uy, uz, blockpointers::viscimaxpointer, blockpointers::visciminpointer, blockpointers::viscjmaxpointer, blockpointers::viscjminpointer, blockpointers::visckmaxpointer, blockpointers::visckminpointer, blockpointers::viscsubface, vx, vy, vz, w, wx, wy, wz, x, and constants::zero.
Referenced by blocketterescore(), and blockrescore().

| subroutine blockette::viscousfluxapprox |
Definition at line 6467 of file blockette.F90.
References aa, constants::eighth, fw, gamma, constants::half, il, constants::imx, constants::imy, constants::imz, constants::irhoe, constants::ivx, constants::ivy, constants::ivz, jl, kl, constants::noflux, constants::one, pori, porj, pork, inputphysics::prandtl, inputphysics::prandtlturb, rev, iteration::rfil, rlv, si, sj, sk, ss, constants::third, constants::two, w, x, and constants::zero.
Referenced by blocketterescore(), and blockrescore().

Definition at line 30 of file blockette.F90.
Referenced by allnodalgradients(), computespeedofsoundsquared(), viscousflux(), and viscousfluxapprox().
| integer(kind=inttype), parameter blockette::bbib = BS + 3 |
Definition at line 12 of file blockette.F90.
| integer(kind=inttype), parameter blockette::bbie = BS + 2 |
Definition at line 11 of file blockette.F90.
| integer(kind=inttype), parameter blockette::bbil = BS + 1 |
Definition at line 10 of file blockette.F90.
| integer(kind=inttype), parameter blockette::bbjb = BS + 3 |
Definition at line 12 of file blockette.F90.
| integer(kind=inttype), parameter blockette::bbje = BS + 2 |
Definition at line 11 of file blockette.F90.
| integer(kind=inttype), parameter blockette::bbjl = BS + 1 |
Definition at line 10 of file blockette.F90.
| integer(kind=inttype), parameter blockette::bbkb = BS + 3 |
Definition at line 12 of file blockette.F90.
| integer(kind=inttype), parameter blockette::bbke = BS + 2 |
Definition at line 11 of file blockette.F90.
| integer(kind=inttype), parameter blockette::bbkl = BS + 1 |
Definition at line 10 of file blockette.F90.
| integer(kind=inttype), parameter blockette::bs = 8 |
Definition at line 9 of file blockette.F90.
Referenced by blocketterescore().
Definition at line 35 of file blockette.F90.
Referenced by sasource().
| integer(kind=inttype) blockette::doublehalostart |
Definition at line 18 of file blockette.F90.
Referenced by blocketterescore(), and invisciddissfluxscalar().
Definition at line 32 of file blockette.F90.
Referenced by blocketterescore(), invisciddissfluxmatrix(), invisciddissfluxmatrixapprox(), invisciddissfluxscalar(), and invisciddissfluxscalarapprox().
Definition at line 31 of file blockette.F90.
Referenced by timestep().
Definition at line 45 of file blockette.F90.
Referenced by initres(), inviscidcentralflux(), resscale(), saadvection(), saresscale(), sasource(), saviscous(), and sumdwandfw().
Definition at line 44 of file blockette.F90.
Referenced by blockrescore(), invisciddissfluxmatrix(), invisciddissfluxmatrixapprox(), invisciddissfluxscalar(), invisciddissfluxscalarapprox(), inviscidupwindflux(), sumdwandfw(), viscousflux(), and viscousfluxapprox().
Definition at line 25 of file blockette.F90.
Referenced by computespeedofsoundsquared(), invisciddissfluxmatrix(), invisciddissfluxmatrixapprox(), invisciddissfluxscalar(), inviscidupwindflux(), timestep(), viscousflux(), and viscousfluxapprox().
| integer(kind=inttype) blockette::ib |
Definition at line 15 of file blockette.F90.
Referenced by invisciddissfluxscalar().
Definition at line 36 of file blockette.F90.
Referenced by saresscale(), and sumdwandfw().
| integer(kind=inttype) blockette::ie |
Definition at line 15 of file blockette.F90.
Referenced by allnodalgradients(), computespeedofsoundsquared(), invisciddissfluxmatrix(), invisciddissfluxmatrixapprox(), invisciddissfluxscalar(), invisciddissfluxscalarapprox(), metrics(), and timestep().
| integer(kind=inttype) blockette::ii |
Definition at line 21 of file blockette.F90.
Referenced by blocketterescore(), Bnd2WayBalance(), BucketSortKeysInc(), CheckVolKWayPartitionParams(), CompressGraph(), ComputeKWayVolGains(), ComputeKWayVolume(), ConstructMinCoverSeparator(), ConstructMinCoverSeparator0(), EliminateComponents(), EliminateSubDomainEdges(), EliminateVolComponents(), EliminateVolSubDomainEdges(), EstimateCFraction(), FM_2WayEdgeRefine(), FM_2WayNodeBalance(), FM_2WayNodeRefine(), FM_2WayNodeRefine2(), FM_2WayNodeRefine_OneSided(), FM_2WayNodeRefineEqWgt(), General2WayBalance(), Greedy_KWayEdgeBalance(), Greedy_KWayEdgeBalanceMConn(), Greedy_KWayEdgeRefine(), Greedy_KWayVolBalance(), Greedy_KWayVolBalanceMConn(), KWayVolUpdate(), leftrightstate(), Match_HEM(), Match_RM(), Match_RM_NVW(), Match_SHEM(), MCGreedy_KWayEdgeBalanceHorizontal(), MCMatch_HEM(), MCMatch_RM(), MCMatch_SBHEM(), MCMatch_SHEBM(), MCMatch_SHEM(), MCRandom_KWayEdgeRefineHorizontal(), METIS_NodeND(), METIS_NodeNDP(), MocFM_2WayEdgeRefine(), MocFM_2WayEdgeRefine2(), MocGeneral2WayBalance(), MocGeneral2WayBalance2(), MocInit2WayBalance(), MocInit2WayBalance2(), MocRandomBisection(), MoveGroup(), MoveGroupMConn(), popcharacterarray_(), popcomplex16array_(), popcomplex8array_(), popinteger4array_(), popinteger8array_(), popreal16array_(), popreal4array_(), popreal8array_(), pushcharacterarray_(), pushcomplex16array_(), pushcomplex8array_(), pushinteger4array_(), pushinteger8array_(), pushreal16array_(), pushreal4array_(), pushreal8array_(), Random_KWayEdgeRefine(), Random_KWayEdgeRefineMConn(), Random_KWayVolRefine(), Random_KWayVolRefineMConn(), RandomBisection(), SplitGraphOrder(), SplitGraphOrderCC(), and viscousflux().
| integer(kind=inttype) blockette::il |
Definition at line 15 of file blockette.F90.
Referenced by allnodalgradients(), inviscidcentralflux(), invisciddissfluxmatrix(), invisciddissfluxmatrixapprox(), invisciddissfluxscalar(), invisciddissfluxscalarapprox(), inviscidupwindflux(), resscale(), saadvection(), saresscale(), sasource(), saviscous(), sumdwandfw(), timestep(), and viscousfluxapprox().
| integer(kind=inttype) blockette::jb |
Definition at line 15 of file blockette.F90.
Referenced by invisciddissfluxscalar().
| integer(kind=inttype) blockette::je |
Definition at line 15 of file blockette.F90.
Referenced by allnodalgradients(), computespeedofsoundsquared(), invisciddissfluxmatrix(), invisciddissfluxmatrixapprox(), invisciddissfluxscalar(), invisciddissfluxscalarapprox(), metrics(), and timestep().
| integer(kind=inttype) blockette::jj |
Definition at line 21 of file blockette.F90.
Referenced by blocketterescore(), CompressGraph(), ConstructMinCoverSeparator(), ConstructMinCoverSeparator0(), CreateCoarseGraph(), CreateCoarseGraph_NVW(), EliminateComponents(), EliminateVolComponents(), FM_2WayNodeBalance(), FM_2WayNodeRefine(), FM_2WayNodeRefine2(), FM_2WayNodeRefine_OneSided(), FM_2WayNodeRefineEqWgt(), GENDUALMETIS(), HEXNODALMETIS(), KWayVolUpdate(), leftrightstate(), QUADNODALMETIS(), TETNODALMETIS(), TRINODALMETIS(), and viscousflux().
| integer(kind=inttype) blockette::jl |
Definition at line 15 of file blockette.F90.
Referenced by allnodalgradients(), inviscidcentralflux(), invisciddissfluxmatrix(), invisciddissfluxmatrixapprox(), invisciddissfluxscalar(), invisciddissfluxscalarapprox(), inviscidupwindflux(), resscale(), saadvection(), saresscale(), sasource(), saviscous(), sumdwandfw(), timestep(), and viscousfluxapprox().
| integer(kind=inttype) blockette::kb |
Definition at line 15 of file blockette.F90.
Referenced by invisciddissfluxscalar().
| integer(kind=inttype) blockette::ke |
Definition at line 15 of file blockette.F90.
Referenced by allnodalgradients(), computespeedofsoundsquared(), invisciddissfluxmatrix(), invisciddissfluxmatrixapprox(), invisciddissfluxscalar(), invisciddissfluxscalarapprox(), metrics(), and timestep().
| integer(kind=inttype) blockette::kk |
Definition at line 21 of file blockette.F90.
Referenced by blocketterescore(), CheckVolKWayPartitionParams(), ComputeKWayVolGains(), ComputeKWayVolume(), CreateCoarseGraph(), CreateCoarseGraph_NVW(), FM_2WayNodeBalance(), FM_2WayNodeRefine(), FM_2WayNodeRefine2(), FM_2WayNodeRefine_OneSided(), FM_2WayNodeRefineEqWgt(), GENDUALMETIS(), HEXNODALMETIS(), KWayVolUpdate(), leftrightstate(), QUADNODALMETIS(), SplitGraphPart(), TETNODALMETIS(), TRINODALMETIS(), and viscousflux().
| integer(kind=inttype) blockette::kl |
Definition at line 15 of file blockette.F90.
Referenced by allnodalgradients(), inviscidcentralflux(), invisciddissfluxmatrix(), invisciddissfluxmatrixapprox(), invisciddissfluxscalar(), invisciddissfluxscalarapprox(), inviscidupwindflux(), resscale(), saadvection(), saresscale(), sasource(), saviscous(), sumdwandfw(), timestep(), and viscousfluxapprox().
| integer(kind=inttype) blockette::nodestart |
Definition at line 18 of file blockette.F90.
Referenced by allnodalgradients(), and blocketterescore().
| integer(kind=inttype) blockette::nx |
Definition at line 15 of file blockette.F90.
Referenced by viscousflux().
| integer(kind=inttype) blockette::ny |
Definition at line 15 of file blockette.F90.
Referenced by viscousflux().
| integer(kind=inttype) blockette::nz |
Definition at line 15 of file blockette.F90.
Referenced by viscousflux().
Definition at line 25 of file blockette.F90.
Referenced by computespeedofsoundsquared(), inviscidcentralflux(), invisciddissfluxmatrix(), invisciddissfluxmatrixapprox(), invisciddissfluxscalar(), invisciddissfluxscalarapprox(), inviscidupwindflux(), and timestep().
Definition at line 39 of file blockette.F90.
Referenced by inviscidcentralflux(), invisciddissfluxmatrix(), invisciddissfluxmatrixapprox(), invisciddissfluxscalar(), invisciddissfluxscalarapprox(), inviscidupwindflux(), viscousflux(), and viscousfluxapprox().
Definition at line 40 of file blockette.F90.
Referenced by inviscidcentralflux(), invisciddissfluxmatrix(), invisciddissfluxmatrixapprox(), invisciddissfluxscalar(), invisciddissfluxscalarapprox(), inviscidupwindflux(), viscousflux(), and viscousfluxapprox().
Definition at line 41 of file blockette.F90.
Referenced by inviscidcentralflux(), invisciddissfluxmatrix(), invisciddissfluxmatrixapprox(), invisciddissfluxscalar(), invisciddissfluxscalarapprox(), inviscidupwindflux(), viscousflux(), and viscousfluxapprox().
Definition at line 61 of file blockette.F90.
Referenced by allnodalgradients(), and viscousflux().
Definition at line 61 of file blockette.F90.
Referenced by allnodalgradients(), and viscousflux().
Definition at line 61 of file blockette.F90.
Referenced by allnodalgradients(), and viscousflux().
Definition at line 31 of file blockette.F90.
Referenced by invisciddissfluxscalar(), invisciddissfluxscalarapprox(), and timestep().
Definition at line 31 of file blockette.F90.
Referenced by invisciddissfluxscalar(), invisciddissfluxscalarapprox(), and timestep().
Definition at line 31 of file blockette.F90.
Referenced by invisciddissfluxscalar(), invisciddissfluxscalarapprox(), and timestep().
Definition at line 30 of file blockette.F90.
Referenced by timestep(), viscousflux(), and viscousfluxapprox().
Definition at line 30 of file blockette.F90.
Referenced by sasource(), saviscous(), timestep(), viscousflux(), and viscousfluxapprox().
Definition at line 53 of file blockette.F90.
Referenced by inviscidcentralflux(), invisciddissfluxmatrix(), invisciddissfluxmatrixapprox(), inviscidupwindflux(), saadvection(), and timestep().
Definition at line 54 of file blockette.F90.
Referenced by inviscidcentralflux(), invisciddissfluxmatrix(), invisciddissfluxmatrixapprox(), inviscidupwindflux(), saadvection(), and timestep().
Definition at line 55 of file blockette.F90.
Referenced by inviscidcentralflux(), invisciddissfluxmatrix(), invisciddissfluxmatrixapprox(), inviscidupwindflux(), saadvection(), and timestep().
Definition at line 48 of file blockette.F90.
Referenced by allnodalgradients(), inviscidcentralflux(), invisciddissfluxmatrix(), invisciddissfluxmatrixapprox(), inviscidupwindflux(), metrics(), saadvection(), sasource(), saviscous(), timestep(), viscousflux(), and viscousfluxapprox().
| integer(kind=inttype) blockette::singlehalostart |
Definition at line 18 of file blockette.F90.
Referenced by blocketterescore(), computespeedofsoundsquared(), invisciddissfluxmatrix(), invisciddissfluxmatrixapprox(), invisciddissfluxscalar(), and invisciddissfluxscalarapprox().
Definition at line 49 of file blockette.F90.
Referenced by allnodalgradients(), inviscidcentralflux(), invisciddissfluxmatrix(), invisciddissfluxmatrixapprox(), inviscidupwindflux(), metrics(), saadvection(), sasource(), saviscous(), timestep(), viscousflux(), and viscousfluxapprox().
Definition at line 50 of file blockette.F90.
Referenced by allnodalgradients(), inviscidcentralflux(), invisciddissfluxmatrix(), invisciddissfluxmatrixapprox(), inviscidupwindflux(), metrics(), saadvection(), sasource(), saviscous(), timestep(), viscousflux(), and viscousfluxapprox().
Definition at line 26 of file blockette.F90.
Referenced by blocketterescore(), invisciddissfluxmatrixapprox(), invisciddissfluxscalar(), invisciddissfluxscalarapprox(), and viscousfluxapprox().
Definition at line 58 of file blockette.F90.
Referenced by allnodalgradients(), and viscousflux().
Definition at line 58 of file blockette.F90.
Referenced by allnodalgradients(), and viscousflux().
Definition at line 58 of file blockette.F90.
Referenced by allnodalgradients(), and viscousflux().
Definition at line 30 of file blockette.F90.
Referenced by allnodalgradients(), inviscidcentralflux(), saadvection(), sasource(), saviscous(), and timestep().
Definition at line 35 of file blockette.F90.
Referenced by resscale(), and saresscale().
Definition at line 59 of file blockette.F90.
Referenced by allnodalgradients(), and viscousflux().
Definition at line 59 of file blockette.F90.
Referenced by allnodalgradients(), and viscousflux().
Definition at line 59 of file blockette.F90.
Referenced by allnodalgradients(), and viscousflux().
Definition at line 24 of file blockette.F90.
Referenced by allnodalgradients(), computespeedofsoundsquared(), inviscidcentralflux(), invisciddissfluxmatrix(), invisciddissfluxmatrixapprox(), invisciddissfluxscalar(), invisciddissfluxscalarapprox(), inviscidupwindflux(), saadvection(), sasource(), saviscous(), timestep(), viscousflux(), and viscousfluxapprox().
Definition at line 60 of file blockette.F90.
Referenced by allnodalgradients(), and viscousflux().
Definition at line 60 of file blockette.F90.
Referenced by allnodalgradients(), and viscousflux().
Definition at line 60 of file blockette.F90.
Referenced by allnodalgradients(), and viscousflux().
Definition at line 29 of file blockette.F90.
Referenced by metrics(), viscousflux(), and viscousfluxapprox().