|
ADflow
v1.0
ADflow is a finite volume RANS solver tailored for gradient-based aerodynamic design optimization.
|
Go to the source code of this file.
Modules | |
| module | fluxes_d |
| subroutine leftrightstate | ( | real(kind=realtype), dimension(:), intent(inout) | du1, |
| real(kind=realtype), dimension(:), intent(inout) | du2, | ||
| real(kind=realtype), dimension(:), intent(inout) | du3, | ||
| real(kind=realtype), dimension(:, :, :, :, :), pointer | rotmatrix, | ||
| real(kind=realtype), dimension(:), intent(out) | left, | ||
| real(kind=realtype), dimension(:), intent(out) | right | ||
| ) |
Definition at line 4707 of file fluxes_d.f90.
References constants::itu1, constants::ivx, constants::ivy, constants::ivz, constants::minmod, constants::nolimiter, constants::one, constants::vanalbeda, and constants::zero.
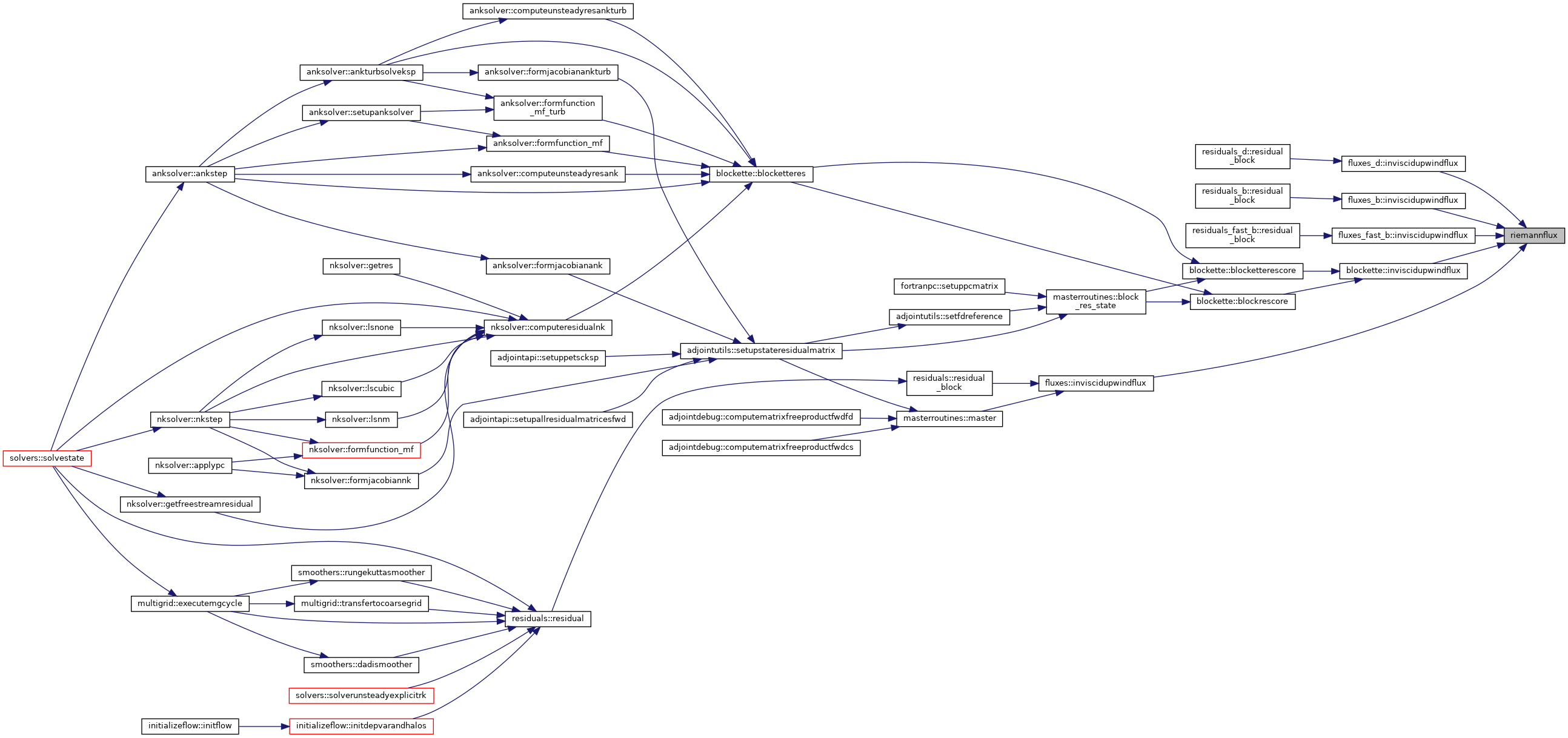
Referenced by fluxes_d::inviscidupwindflux(), fluxes_b::inviscidupwindflux(), fluxes_fast_b::inviscidupwindflux(), blockette::inviscidupwindflux(), fluxes::inviscidupwindflux(), fluxes_b::inviscidupwindflux_b(), and fluxes_fast_b::inviscidupwindflux_fast_b().

| subroutine inviscidupwindflux_d::leftrightstate_d | ( | real(kind=realtype), dimension(:), intent(inout) | du1, |
| real(kind=realtype), dimension(:), intent(inout) | du1d, | ||
| real(kind=realtype), dimension(:), intent(inout) | du2, | ||
| real(kind=realtype), dimension(:), intent(inout) | du2d, | ||
| real(kind=realtype), dimension(:), intent(inout) | du3, | ||
| real(kind=realtype), dimension(:), intent(inout) | du3d, | ||
| real(kind=realtype), dimension(:, :, :, :, :), pointer | rotmatrix, | ||
| real(kind=realtype), dimension(:), intent(out) | left, | ||
| real(kind=realtype), dimension(:), intent(out) | leftd, | ||
| real(kind=realtype), dimension(:), intent(out) | right, | ||
| real(kind=realtype), dimension(:), intent(out) | rightd | ||
| ) |
Definition at line 4299 of file fluxes_d.f90.
References constants::itu1, constants::ivx, constants::ivy, constants::ivz, constants::minmod, constants::nolimiter, constants::one, constants::vanalbeda, and constants::zero.
Referenced by fluxes_d::inviscidupwindflux_d().

| subroutine riemannflux | ( | real(kind=realtype), dimension(*), intent(in) | left, |
| real(kind=realtype), dimension(*), intent(in) | right, | ||
| real(kind=realtype), dimension(*), intent(out) | flux | ||
| ) |
Definition at line 5365 of file fluxes_d.f90.
References constants::ausmdv, constants::boundflux, constants::choimerkle, flowutils_d::etot(), constants::five, constants::fourth, constants::half, constants::imx, constants::imy, constants::imz, constants::irho, constants::irhoe, constants::itu1, constants::ivx, constants::ivy, constants::ivz, constants::noflux, constants::noprecond, constants::one, inputdiscretization::precond, iteration::rfil, constants::roe, utils_d::terminate(), constants::third, constants::turkel, constants::two, constants::vanleer, and constants::zero.
Referenced by fluxes_d::inviscidupwindflux(), fluxes_b::inviscidupwindflux(), fluxes_fast_b::inviscidupwindflux(), blockette::inviscidupwindflux(), and fluxes::inviscidupwindflux().


| subroutine inviscidupwindflux_d::riemannflux_d | ( | real(kind=realtype), dimension(*), intent(in) | left, |
| real(kind=realtype), dimension(*), intent(in) | leftd, | ||
| real(kind=realtype), dimension(*), intent(in) | right, | ||
| real(kind=realtype), dimension(*), intent(in) | rightd, | ||
| real(kind=realtype), dimension(*), intent(out) | flux, | ||
| real(kind=realtype), dimension(*), intent(out) | fluxd | ||
| ) |
Definition at line 4978 of file fluxes_d.f90.
References constants::ausmdv, constants::boundflux, constants::choimerkle, flowutils_d::etot_d(), constants::five, constants::fourth, constants::half, constants::imx, constants::imy, constants::imz, constants::irho, constants::irhoe, constants::itu1, constants::ivx, constants::ivy, constants::ivz, constants::noflux, constants::noprecond, constants::one, inputdiscretization::precond, iteration::rfil, constants::roe, utils_d::terminate(), constants::third, constants::turkel, constants::two, constants::vanleer, and constants::zero.
Referenced by fluxes_d::inviscidupwindflux_d().

