|
ADflow
v1.0
ADflow is a finite volume RANS solver tailored for gradient-based aerodynamic design optimization.
|
Functions/Subroutines | |
| subroutine | getcostfunctions (globalVals, funcValues) |
| subroutine | wallintegrationface (localValues, mm) |
| subroutine | ksaggregationfunction (g, max_g, g_rho, ks_g) |
| subroutine | flowintegrationface (isInflow, localValues, mm) |
| subroutine | getsolutionwrap (famLists, funcValues, nCost, nGroups, nFamMax) |
| subroutine | getsolution (famLists, funcValues, globalValues) |
| subroutine | integratesurfaces (localValues, famList) |
| subroutine | computecpminfamily (famList) |
| subroutine | computesepsenmaxfamily (famList) |
| subroutine | integratesurfaces_d (localValues, localValuesd, famList) |
| subroutine | integratesurfaces_b (localValues, localValuesd, famList) |
| subroutine | getsolution_d (famLists, funcValues, funcValuesd) |
| subroutine | getsolution_b (famLists, funcValues, funcValuesd) |
| subroutine surfaceintegrations::computecpminfamily | ( | integer(kind=inttype), dimension(:), intent(in) | famList | ) |
Definition at line 1363 of file surfaceIntegrations.F90.
References communication::adflow_comm_world, blockpointers::bctype, inputphysics::cpmin_family, utils::echk(), sorting::faminlist(), flowvarrefstate::gammainf, utils::iswalltype(), inputphysics::machcoef, communication::myid, blockpointers::nbocos, inputtimespectral::ntimeintervalsspectral, constants::one, flowvarrefstate::pinf, bcpointers::pp2, utils::setbcpointers(), utils::setpointers(), and constants::two.
Referenced by getsolution(), getsolution_b(), and getsolution_d().


| subroutine surfaceintegrations::computesepsenmaxfamily | ( | integer(kind=inttype), dimension(:), intent(in) | famList | ) |
Definition at line 1439 of file surfaceIntegrations.F90.
References communication::adflow_comm_world, blockpointers::bctype, constants::degtorad, utils::echk(), sorting::faminlist(), utils::iswalltype(), constants::ivx, constants::ivy, constants::ivz, communication::myid, blockpointers::nbocos, inputtimespectral::ntimeintervalsspectral, constants::one, inputphysics::sepsenmaxfamily, inputcostfunctions::sepsensorksphi, utils::setbcpointers(), utils::setpointers(), inputphysics::veldirfreestream, bcpointers::ww2, and constants::zero.
Referenced by getsolution(), getsolution_b(), and getsolution_d().


| subroutine surfaceintegrations::flowintegrationface | ( | logical, intent(in) | isInflow, |
| real(kind=realtype), dimension(nlocalvalues), intent(inout) | localValues, | ||
| integer(kind=inttype), intent(in) | mm | ||
| ) |
Definition at line 894 of file surfaceIntegrations.F90.
References blockpointers::addgridvelocities, blockpointers::bcfaceid, blockpointers::bctype, flowutils::computeptot(), flowutils::computettot(), inputphysics::flowtype, constants::fourth, bcpointers::gamma1, bcpointers::gamma2, flowvarrefstate::gammainf, constants::half, constants::iarea, constants::iareaps, constants::iareaptot, constants::icoforcex, constants::icoforcey, constants::icoforcez, constants::iflowfm, constants::iflowmm, constants::iflowmp, constants::ifp, constants::imassa, constants::imassflow, constants::imassmn, constants::imassnx, constants::imassny, constants::imassnz, constants::imassps, constants::imassptot, constants::imassrho, constants::imassttot, constants::imassvi, constants::imassvx, constants::imassvy, constants::imassvz, constants::imax, constants::imin, constants::internalflow, constants::irho, constants::ivx, constants::ivy, constants::ivz, constants::jmax, constants::jmin, constants::kmax, constants::kmin, flowvarrefstate::lref, utils::mynorm2(), constants::one, flowvarrefstate::pinf, inputphysics::pointref, bcpointers::pp1, bcpointers::pp2, flowvarrefstate::pref, flowvarrefstate::rgas, inputphysics::rgasdim, flowvarrefstate::rhoinf, flowvarrefstate::rhoref, bcpointers::sface, bcpointers::ssi, flowvarrefstate::timeref, flowvarrefstate::tref, constants::two, flowvarrefstate::uinf, flowvarrefstate::uref, bcpointers::ww1, bcpointers::ww2, bcpointers::xx, and constants::zero.
Referenced by integratesurfaces().


| subroutine surfaceintegrations::getcostfunctions | ( | real(kind=realtype), dimension(:, :), intent(in) | globalVals, |
| real(kind=realtype), dimension(:), intent(out) | funcValues | ||
| ) |
Definition at line 5 of file surfaceIntegrations.F90.
References inputphysics::alpha, inputphysics::beta, inputcostfunctions::computecavitation, inputcostfunctions::computesepsensorks, utils::computetsderivatives(), constants::costfuncaavgps, constants::costfuncaavgptot, constants::costfuncarea, constants::costfuncaxismoment, constants::costfunccavitation, constants::costfunccd0, constants::costfunccdalpha, constants::costfunccdalphadot, constants::costfunccdq, constants::costfunccdqdot, constants::costfunccfy0, constants::costfunccfyalpha, constants::costfunccfyalphadot, constants::costfunccfyq, constants::costfunccfyqdot, constants::costfunccl0, constants::costfuncclalpha, constants::costfuncclalphadot, constants::costfuncclq, constants::costfuncclqdot, constants::costfunccm0, constants::costfunccmzalpha, constants::costfunccmzalphadot, constants::costfunccmzq, constants::costfunccmzqdot, constants::costfunccofliftx, constants::costfunccoflifty, constants::costfunccofliftz, constants::costfunccoforcexx, constants::costfunccoforcexy, constants::costfunccoforcexz, constants::costfunccoforceyx, constants::costfunccoforceyy, constants::costfunccoforceyz, constants::costfunccoforcezx, constants::costfunccoforcezy, constants::costfunccoforcezz, constants::costfunccperror2, constants::costfunccpmin, constants::costfuncdrag, constants::costfuncdragcoef, constants::costfuncdragcoefmomentum, constants::costfuncdragcoefpressure, constants::costfuncdragcoefviscous, constants::costfuncdragmomentum, constants::costfuncdragpressure, constants::costfuncdragviscous, constants::costfuncflowpower, constants::costfuncforcex, constants::costfuncforcexcoef, constants::costfuncforcexcoefmomentum, constants::costfuncforcexcoefpressure, constants::costfuncforcexcoefviscous, constants::costfuncforcexmomentum, constants::costfuncforcexpressure, constants::costfuncforcexviscous, constants::costfuncforcey, constants::costfuncforceycoef, constants::costfuncforceycoefmomentum, constants::costfuncforceycoefpressure, constants::costfuncforceycoefviscous, constants::costfuncforceymomentum, constants::costfuncforceypressure, constants::costfuncforceyviscous, constants::costfuncforcez, constants::costfuncforcezcoef, constants::costfuncforcezcoefmomentum, constants::costfuncforcezcoefpressure, constants::costfuncforcezcoefviscous, constants::costfuncforcezmomentum, constants::costfuncforcezpressure, constants::costfuncforcezviscous, constants::costfunclift, constants::costfuncliftcoef, constants::costfuncliftcoefmomentum, constants::costfuncliftcoefpressure, constants::costfuncliftcoefviscous, constants::costfuncliftmomentum, constants::costfuncliftpressure, constants::costfuncliftviscous, constants::costfuncmavga, constants::costfuncmavgmn, constants::costfuncmavgps, constants::costfuncmavgptot, constants::costfuncmavgrho, constants::costfuncmavgttot, constants::costfuncmavgvi, constants::costfuncmavgvx, constants::costfuncmavgvy, constants::costfuncmavgvz, constants::costfuncmdot, constants::costfuncmomx, constants::costfuncmomxcoef, constants::costfuncmomy, constants::costfuncmomycoef, constants::costfuncmomz, constants::costfuncmomzcoef, constants::costfuncsepsensor, constants::costfuncsepsensoravgx, constants::costfuncsepsensoravgy, constants::costfuncsepsensoravgz, constants::costfuncsepsensorks, constants::costfuncsepsensorksarea, inputphysics::cpmin_family, inputphysics::cpmin_rho, inputphysics::dragdirection, flowvarrefstate::gammainf, flowutils::getdirvector(), constants::iarea, constants::iareaps, constants::iareaptot, constants::iaxismoment, constants::icavitation, constants::icoforcex, constants::icoforcey, constants::icoforcez, constants::icperror2, constants::icpmin, constants::iflowfm, constants::iflowmm, constants::ifp, constants::ifv, constants::imassa, constants::imassflow, constants::imassmn, constants::imassnx, constants::imassny, constants::imassnz, constants::imassps, constants::imassptot, constants::imassrho, constants::imassttot, constants::imassvi, constants::imassvx, constants::imassvy, constants::imassvz, constants::imp, constants::imv, constants::ipower, constants::isepavg, constants::isepsensor, constants::isepsensorarea, constants::isepsensorks, constants::isepsensorksarea, inputphysics::lengthref, inputphysics::liftdirection, inputphysics::liftindex, flowvarrefstate::lref, inputphysics::machcoef, inputtimespectral::ntimeintervalsspectral, constants::one, flowvarrefstate::pinf, flowvarrefstate::pref, flowvarrefstate::rhoref, inputphysics::sepsenmaxfamily, inputphysics::sepsenmaxrho, inputcostfunctions::sepsensorksoffset, inputcostfunctions::sepsensorkssharpness, inputphysics::surfaceref, flowvarrefstate::tref, inputtsstabderiv::tsstability, constants::two, flowvarrefstate::uinf, flowvarrefstate::uref, and constants::zero.
Referenced by getsolution().


| subroutine surfaceintegrations::getsolution | ( | integer(kind=inttype), dimension(:, :), intent(in), target | famLists, |
| real(kind=realtype), dimension(:, :), intent(out) | funcValues, | ||
| real(kind=realtype), dimension(:, :, :), intent(out), optional | globalValues | ||
| ) |
Definition at line 1225 of file surfaceIntegrations.F90.
References communication::adflow_comm_world, inputcostfunctions::computecavitation, computecpminfamily(), computesepsenmaxfamily(), inputcostfunctions::computesepsensorks, utils::echk(), getcostfunctions(), actuatorregion::integrateactuatorregions(), integratesurfaces(), usersurfaceintegrations::integrateusersurfaces(), zipperintegrations::integratezippers(), constants::nlocalvalues, inputtimespectral::ntimeintervalsspectral, utils::setpointers(), and constants::zero.
Referenced by blockette::blocketteres(), getsolution_b(), getsolutionwrap(), and masterroutines::master().


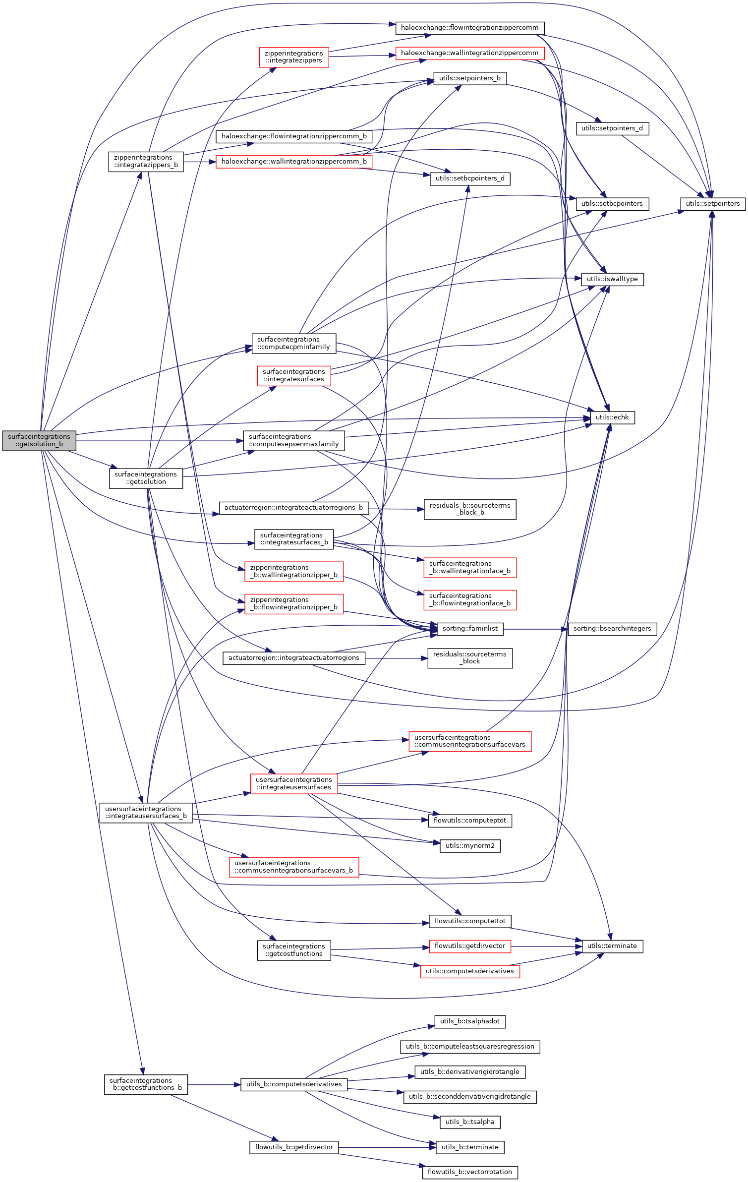
| subroutine surfaceintegrations::getsolution_b | ( | integer(kind=inttype), dimension(:, :), intent(in), target | famLists, |
| real(kind=realtype), dimension(:, :) | funcValues, | ||
| real(kind=realtype), dimension(:, :) | funcValuesd | ||
| ) |
Definition at line 1724 of file surfaceIntegrations.F90.
References communication::adflow_comm_world, inputcostfunctions::computecavitation, computecpminfamily(), computesepsenmaxfamily(), inputcostfunctions::computesepsensorks, utils::echk(), surfaceintegrations_b::getcostfunctions_b(), getsolution(), actuatorregion::integrateactuatorregions_b(), integratesurfaces_b(), usersurfaceintegrations::integrateusersurfaces_b(), zipperintegrations::integratezippers_b(), communication::myid, constants::nlocalvalues, inputtimespectral::ntimeintervalsspectral, utils::setpointers(), utils::setpointers_b(), inputtsstabderiv::tsstability, and constants::zero.
Referenced by masterroutines::master_b().


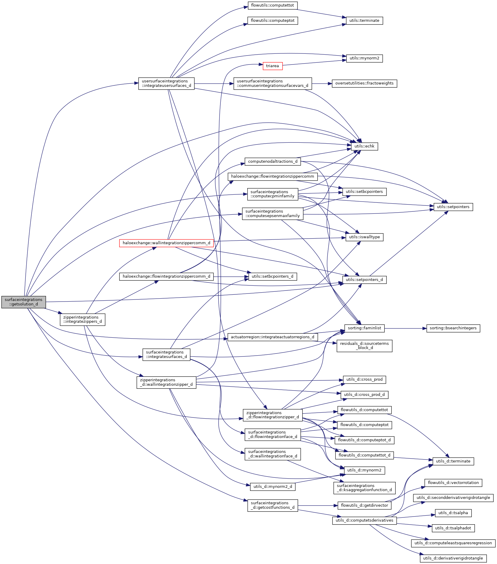
| subroutine surfaceintegrations::getsolution_d | ( | integer(kind=inttype), dimension(:, :), intent(in), target | famLists, |
| real(kind=realtype), dimension(:, :), intent(out) | funcValues, | ||
| real(kind=realtype), dimension(:, :), intent(out) | funcValuesd | ||
| ) |
Definition at line 1638 of file surfaceIntegrations.F90.
References communication::adflow_comm_world, inputcostfunctions::computecavitation, computecpminfamily(), computesepsenmaxfamily(), inputcostfunctions::computesepsensorks, utils::echk(), surfaceintegrations_d::getcostfunctions_d(), actuatorregion::integrateactuatorregions_d(), integratesurfaces_d(), usersurfaceintegrations::integrateusersurfaces_d(), zipperintegrations::integratezippers_d(), constants::nlocalvalues, inputtimespectral::ntimeintervalsspectral, utils::setpointers_d(), inputtsstabderiv::tsstability, and constants::zero.
Referenced by masterroutines::master_d().


| subroutine surfaceintegrations::getsolutionwrap | ( | integer(kind=inttype), dimension(ngroups, nfammax) | famLists, |
| real(kind=realtype), dimension(ncost, ngroups), intent(out) | funcValues, | ||
| integer(kind=inttype) | nCost, | ||
| integer(kind=inttype) | nGroups, | ||
| integer(kind=inttype) | nFamMax | ||
| ) |
Definition at line 1210 of file surfaceIntegrations.F90.
References getsolution(), and inputtimespectral::ntimeintervalsspectral.

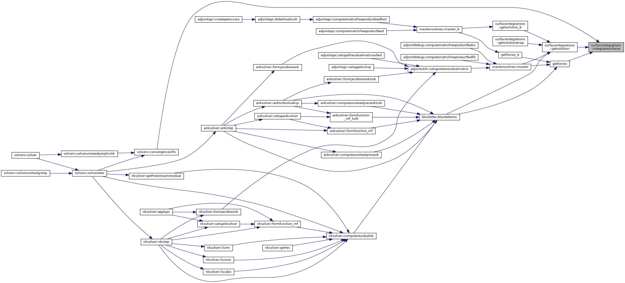
| subroutine surfaceintegrations::integratesurfaces | ( | real(kind=realtype), dimension(nlocalvalues), intent(inout) | localValues, |
| integer(kind=inttype), dimension(:), intent(in) | famList | ||
| ) |
Definition at line 1303 of file surfaceIntegrations.F90.
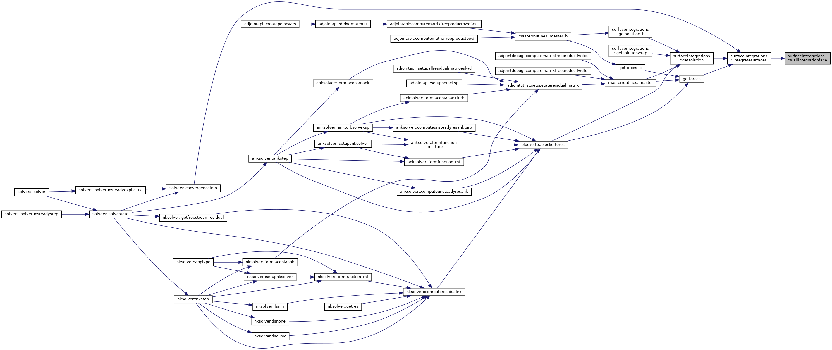
References blockpointers::bctype, sorting::faminlist(), flowintegrationface(), blockpointers::gamma, utils::iswalltype(), blockpointers::nbocos, blockpointers::p, blockpointers::rev, blockpointers::rlv, utils::setbcpointers(), blockpointers::sfacei, blockpointers::sfacej, blockpointers::sfacek, blockpointers::si, blockpointers::sj, blockpointers::sk, constants::subsonicinflow, constants::subsonicoutflow, constants::supersonicinflow, constants::supersonicoutflow, blockpointers::viscsubface, wallintegrationface(), and blockpointers::x.
Referenced by solvers::convergenceinfo(), getforces(), and getsolution().


| subroutine surfaceintegrations::integratesurfaces_b | ( | real(kind=realtype), dimension(nlocalvalues), intent(inout) | localValues, |
| real(kind=realtype), dimension(nlocalvalues), intent(inout) | localValuesd, | ||
| integer(kind=inttype), dimension(:), intent(in) | famList | ||
| ) |
Definition at line 1593 of file surfaceIntegrations.F90.
References blockpointers::bcdatad, blockpointers::bctype, sorting::faminlist(), surfaceintegrations_b::flowintegrationface_b(), utils::iswalltype(), blockpointers::nbocos, utils::setbcpointers_d(), constants::subsonicinflow, constants::subsonicoutflow, constants::supersonicinflow, constants::supersonicoutflow, and surfaceintegrations_b::wallintegrationface_b().
Referenced by getsolution_b().


| subroutine surfaceintegrations::integratesurfaces_d | ( | real(kind=realtype), dimension(nlocalvalues), intent(inout) | localValues, |
| real(kind=realtype), dimension(nlocalvalues), intent(inout) | localValuesd, | ||
| integer(kind=inttype), dimension(:), intent(in) | famList | ||
| ) |
Definition at line 1545 of file surfaceIntegrations.F90.
References blockpointers::bctype, sorting::faminlist(), surfaceintegrations_d::flowintegrationface_d(), utils::iswalltype(), blockpointers::nbocos, utils::setbcpointers_d(), constants::subsonicinflow, constants::subsonicoutflow, constants::supersonicinflow, constants::supersonicoutflow, and surfaceintegrations_d::wallintegrationface_d().
Referenced by getsolution_d().


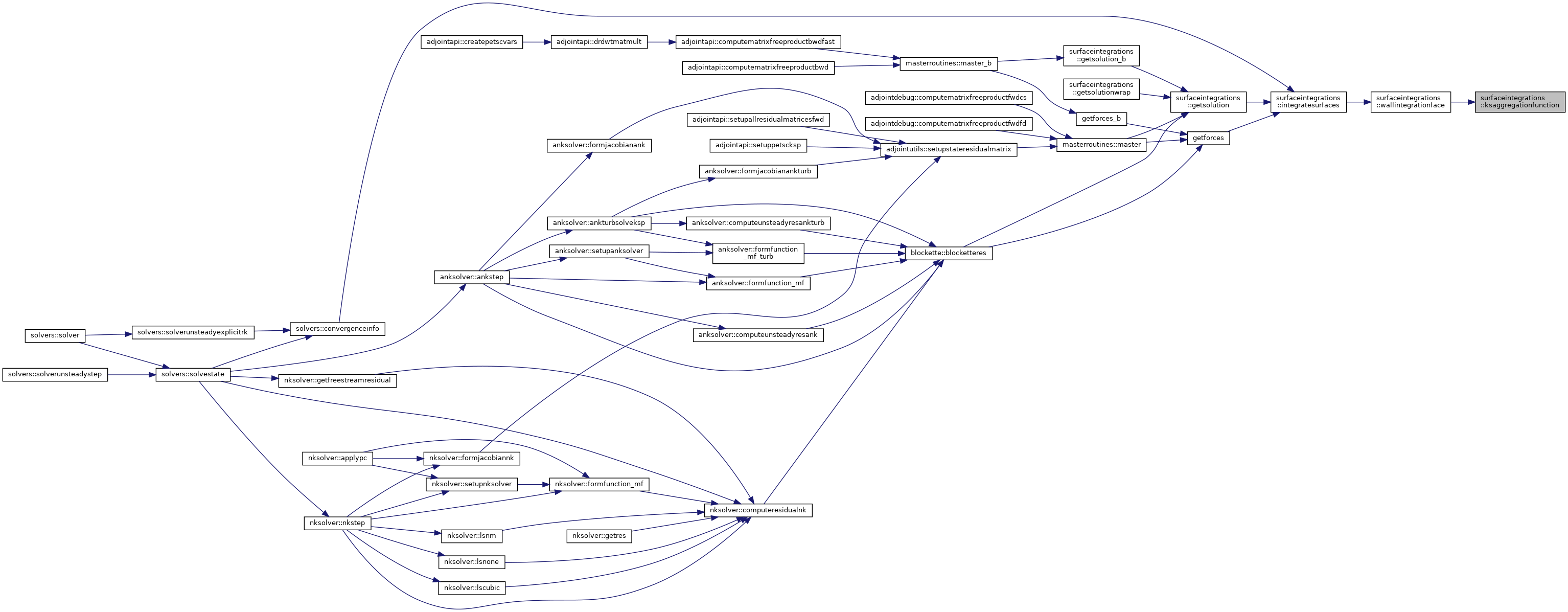
| subroutine surfaceintegrations::ksaggregationfunction | ( | real(kind=realtype), intent(in) | g, |
| real(kind=realtype), intent(in) | max_g, | ||
| real(kind=realtype), intent(in) | g_rho, | ||
| real(kind=realtype), intent(inout) | ks_g | ||
| ) |
Definition at line 883 of file surfaceIntegrations.F90.
Referenced by wallintegrationface().

| subroutine surfaceintegrations::wallintegrationface | ( | real(kind=realtype), dimension(nlocalvalues), intent(inout) | localValues, |
| integer(kind=inttype) | mm | ||
| ) |
Definition at line 406 of file surfaceIntegrations.F90.
References blockpointers::bcfaceid, blockpointers::bctype, inputcostfunctions::cavexponent, inputphysics::cavitationnumber, inputcostfunctions::cavsensoroffset, inputcostfunctions::cavsensorsharpness, inputcostfunctions::computecavitation, inputcostfunctions::computesepsensorks, inputphysics::cpmin_family, inputphysics::cpmin_rho, bcpointers::dd2wall, constants::degtorad, inputphysics::equations, constants::fourth, flowvarrefstate::gammainf, constants::half, constants::iaxismoment, constants::icavitation, constants::icoforcex, constants::icoforcey, constants::icoforcez, constants::icperror2, constants::icpmin, constants::ifp, constants::ifv, constants::imax, constants::imin, constants::imp, constants::imv, constants::irho, constants::isepavg, constants::isepsensor, constants::isepsensorarea, constants::isepsensorks, constants::isepsensorksarea, constants::ivx, constants::ivy, constants::ivz, constants::iyplus, constants::jmax, constants::jmin, constants::kmax, constants::kmin, ksaggregationfunction(), flowvarrefstate::lref, inputphysics::machcoef, inputphysics::momentaxis, constants::nswalladiabatic, constants::nswallisothermal, constants::one, flowvarrefstate::pinf, inputphysics::pointref, bcpointers::pp1, bcpointers::pp2, flowvarrefstate::pref, constants::ransequations, bcpointers::rlv1, bcpointers::rlv2, inputphysics::sepsenmaxfamily, inputphysics::sepsenmaxrho, inputcostfunctions::sepsensorksoffset, inputcostfunctions::sepsensorksphi, inputcostfunctions::sepsensorkssharpness, inputcostfunctions::sepsensoroffset, inputcostfunctions::sepsensorsharpness, blockpointers::spectralsol, bcpointers::ssi, constants::two, inputphysics::veldirfreestream, blockpointers::viscsubface, bcpointers::ww1, bcpointers::ww2, bcpointers::xx, and constants::zero.
Referenced by integratesurfaces().

