|
ADflow
v1.0
ADflow is a finite volume RANS solver tailored for gradient-based aerodynamic design optimization.
|
Functions/Subroutines | |
| subroutine | volume_block |
| subroutine | metric_block |
| subroutine | boundarynormals |
| subroutine | xhalo_block |
| subroutine | resscale |
| subroutine | sumdwandfw |
| subroutine adjointextra::boundarynormals |
Definition at line 300 of file adjointExtra.F90.
References blockpointers::bcfaceid, blockpointers::il, constants::imax, constants::imin, blockpointers::jl, constants::jmax, constants::jmin, blockpointers::kl, constants::kmax, constants::kmin, blockpointers::nbocos, constants::one, blockpointers::si, blockpointers::sj, blockpointers::sk, and constants::zero.
Referenced by blockette::blocketteres(), and masterroutines::master().

| subroutine adjointextra::metric_block |
Definition at line 179 of file adjointExtra.F90.
References constants::half, blockpointers::ie, blockpointers::je, blockpointers::ke, blockpointers::righthanded, blockpointers::si, blockpointers::sj, blockpointers::sk, and blockpointers::x.
Referenced by blockette::blocketteres(), and masterroutines::master().

| subroutine adjointextra::resscale |
Definition at line 601 of file adjointExtra.F90.
References blockpointers::dw, blockpointers::il, blockpointers::jl, blockpointers::kl, flowvarrefstate::nt1, flowvarrefstate::nt2, flowvarrefstate::nwf, blockpointers::nx, blockpointers::ny, blockpointers::nz, constants::one, inputiteration::turbresscale, and blockpointers::volref.
Referenced by masterroutines::block_res_state(), and masterroutines::master().

| subroutine adjointextra::sumdwandfw |
Definition at line 638 of file adjointExtra.F90.
References blockpointers::dw, blockpointers::fw, blockpointers::iblank, blockpointers::il, blockpointers::jl, blockpointers::kl, flowvarrefstate::nwf, and constants::zero.
Referenced by masterroutines::block_res_state(), blockette::blockrescore(), and masterroutines::master().

| subroutine adjointextra::volume_block |
Definition at line 5 of file adjointExtra.F90.
References constants::eighth, blockpointers::ie, blockpointers::il, blockpointers::je, blockpointers::jl, blockpointers::ke, blockpointers::kl, constants::sixth, blockpointers::vol, volpym(), blockpointers::x, and constants::zero.
Referenced by blockette::blocketteres(), and masterroutines::master().


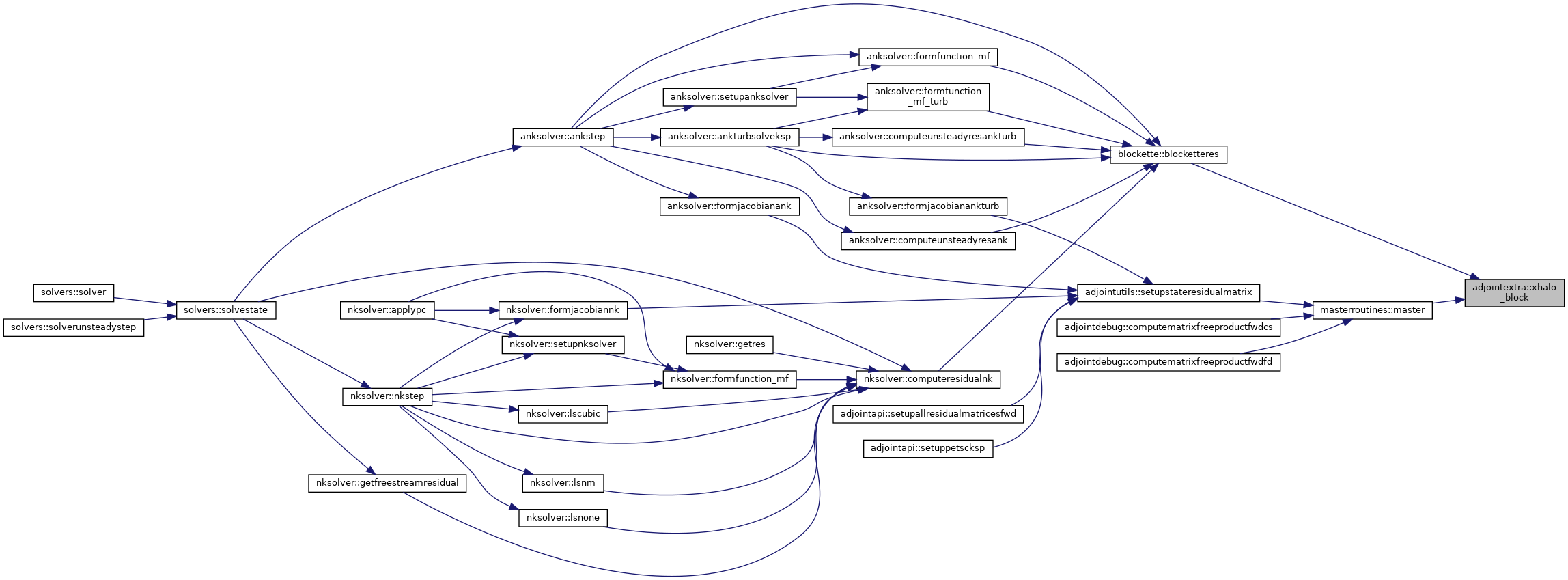
| subroutine adjointextra::xhalo_block |
Definition at line 365 of file adjointExtra.F90.
References blockpointers::bcfaceid, blockpointers::bctype, constants::eps, blockpointers::ie, blockpointers::il, constants::imax, constants::imin, blockpointers::inbeg, blockpointers::inend, blockpointers::je, blockpointers::jl, constants::jmax, constants::jmin, blockpointers::jnbeg, blockpointers::jnend, blockpointers::ke, blockpointers::kl, constants::kmax, constants::kmin, blockpointers::knbeg, blockpointers::knend, blockpointers::nbocos, blockpointers::nx, blockpointers::ny, blockpointers::nz, constants::symm, constants::two, and blockpointers::x.
Referenced by blockette::blocketteres(), and masterroutines::master().
