|
ADflow
v1.0
ADflow is a finite volume RANS solver tailored for gradient-based aerodynamic design optimization.
|
#include <metis.h>
Go to the source code of this file.
Macros | |
| #define | INCOL 10 |
| #define | INROW 20 |
| #define | VC 1 |
| #define | SC 2 |
| #define | HC 3 |
| #define | VR 4 |
| #define | SR 5 |
| #define | HR 6 |
| #define | THRESH 1 /* threshold for insertion */ |
| #define | MTHRESH 6 /* threshold for median */ |
Functions | |
| void | Balance2Way (CtrlType *ctrl, GraphType *graph, int *tpwgts, float ubfactor) |
| void | Bnd2WayBalance (CtrlType *ctrl, GraphType *graph, int *tpwgts) |
| void | General2WayBalance (CtrlType *ctrl, GraphType *graph, int *tpwgts) |
| void | BucketSortKeysInc (int n, int max, idxtype *keys, idxtype *tperm, idxtype *perm) |
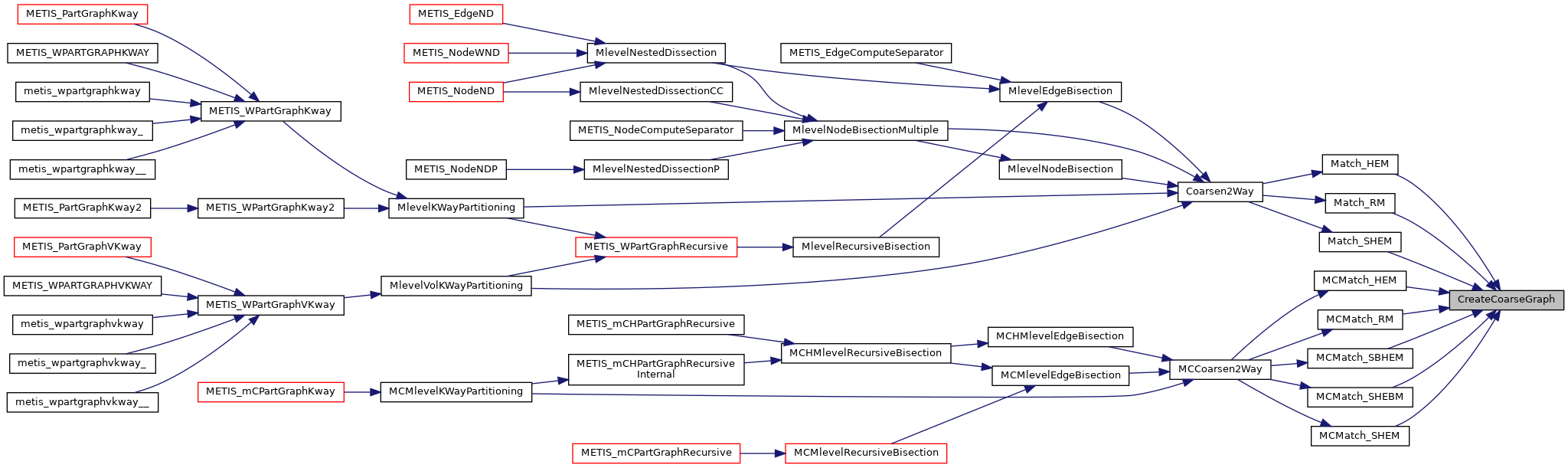
| void | CreateCoarseGraph (CtrlType *ctrl, GraphType *graph, int cnvtxs, idxtype *match, idxtype *perm) |
| void | CreateCoarseGraphNoMask (CtrlType *ctrl, GraphType *graph, int cnvtxs, idxtype *match, idxtype *perm) |
| void | CreateCoarseGraph_NVW (CtrlType *ctrl, GraphType *graph, int cnvtxs, idxtype *match, idxtype *perm) |
| GraphType * | SetUpCoarseGraph (GraphType *graph, int cnvtxs, int dovsize) |
| void | ReAdjustMemory (GraphType *graph, GraphType *cgraph, int dovsize) |
| GraphType * | Coarsen2Way (CtrlType *ctrl, GraphType *graph) |
| void | CompressGraph (CtrlType *ctrl, GraphType *graph, int nvtxs, idxtype *xadj, idxtype *adjncy, idxtype *cptr, idxtype *cind) |
| void | PruneGraph (CtrlType *ctrl, GraphType *graph, int nvtxs, idxtype *xadj, idxtype *adjncy, idxtype *iperm, float factor) |
| int | ComputeCut (GraphType *graph, idxtype *where) |
| int | CheckBnd (GraphType *graph) |
| int | CheckBnd2 (GraphType *graph) |
| int | CheckNodeBnd (GraphType *graph, int onbnd) |
| int | CheckRInfo (RInfoType *rinfo) |
| int | CheckNodePartitionParams (GraphType *graph) |
| int | IsSeparable (GraphType *graph) |
| void | METIS_EstimateMemory (int *nvtxs, idxtype *xadj, idxtype *adjncy, int *numflag, int *optype, int *nbytes) |
| void | EstimateCFraction (int nvtxs, idxtype *xadj, idxtype *adjncy, float *vfraction, float *efraction) |
| int | ComputeCoarseGraphSize (int nvtxs, idxtype *xadj, idxtype *adjncy, int cnvtxs, idxtype *cmap, idxtype *match, idxtype *perm) |
| void | FM_2WayEdgeRefine (CtrlType *ctrl, GraphType *graph, int *tpwgts, int npasses) |
| void | Change2CNumbering (int nvtxs, idxtype *xadj, idxtype *adjncy) |
| void | Change2FNumbering (int nvtxs, idxtype *xadj, idxtype *adjncy, idxtype *vector) |
| void | Change2FNumbering2 (int nvtxs, idxtype *xadj, idxtype *adjncy) |
| void | Change2FNumberingOrder (int nvtxs, idxtype *xadj, idxtype *adjncy, idxtype *v1, idxtype *v2) |
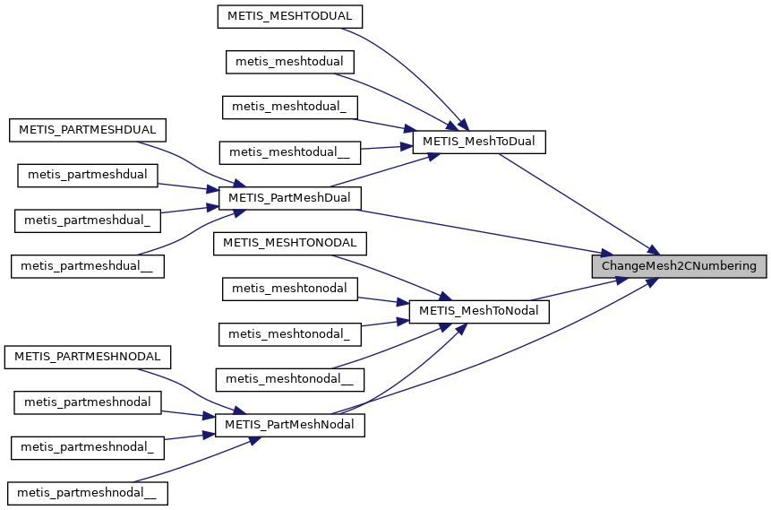
| void | ChangeMesh2CNumbering (int n, idxtype *mesh) |
| void | ChangeMesh2FNumbering (int n, idxtype *mesh, int nvtxs, idxtype *xadj, idxtype *adjncy) |
| void | ChangeMesh2FNumbering2 (int n, idxtype *mesh, int ne, int nn, idxtype *epart, idxtype *npart) |
| void | METIS_PARTGRAPHRECURSIVE (int *nvtxs, idxtype *xadj, idxtype *adjncy, idxtype *vwgt, idxtype *adjwgt, int *wgtflag, int *numflag, int *nparts, int *options, int *edgecut, idxtype *part) |
| void | metis_partgraphrecursive (int *nvtxs, idxtype *xadj, idxtype *adjncy, idxtype *vwgt, idxtype *adjwgt, int *wgtflag, int *numflag, int *nparts, int *options, int *edgecut, idxtype *part) |
| void | metis_partgraphrecursive_ (int *nvtxs, idxtype *xadj, idxtype *adjncy, idxtype *vwgt, idxtype *adjwgt, int *wgtflag, int *numflag, int *nparts, int *options, int *edgecut, idxtype *part) |
| void | metis_partgraphrecursive__ (int *nvtxs, idxtype *xadj, idxtype *adjncy, idxtype *vwgt, idxtype *adjwgt, int *wgtflag, int *numflag, int *nparts, int *options, int *edgecut, idxtype *part) |
| void | METIS_WPARTGRAPHRECURSIVE (int *nvtxs, idxtype *xadj, idxtype *adjncy, idxtype *vwgt, idxtype *adjwgt, int *wgtflag, int *numflag, int *nparts, float *tpwgts, int *options, int *edgecut, idxtype *part) |
| void | metis_wpartgraphrecursive (int *nvtxs, idxtype *xadj, idxtype *adjncy, idxtype *vwgt, idxtype *adjwgt, int *wgtflag, int *numflag, int *nparts, float *tpwgts, int *options, int *edgecut, idxtype *part) |
| void | metis_wpartgraphrecursive_ (int *nvtxs, idxtype *xadj, idxtype *adjncy, idxtype *vwgt, idxtype *adjwgt, int *wgtflag, int *numflag, int *nparts, float *tpwgts, int *options, int *edgecut, idxtype *part) |
| void | metis_wpartgraphrecursive__ (int *nvtxs, idxtype *xadj, idxtype *adjncy, idxtype *vwgt, idxtype *adjwgt, int *wgtflag, int *numflag, int *nparts, float *tpwgts, int *options, int *edgecut, idxtype *part) |
| void | METIS_PARTGRAPHKWAY (int *nvtxs, idxtype *xadj, idxtype *adjncy, idxtype *vwgt, idxtype *adjwgt, int *wgtflag, int *numflag, int *nparts, int *options, int *edgecut, idxtype *part) |
| void | metis_partgraphkway (int *nvtxs, idxtype *xadj, idxtype *adjncy, idxtype *vwgt, idxtype *adjwgt, int *wgtflag, int *numflag, int *nparts, int *options, int *edgecut, idxtype *part) |
| void | metis_partgraphkway_ (int *nvtxs, idxtype *xadj, idxtype *adjncy, idxtype *vwgt, idxtype *adjwgt, int *wgtflag, int *numflag, int *nparts, int *options, int *edgecut, idxtype *part) |
| void | metis_partgraphkway__ (int *nvtxs, idxtype *xadj, idxtype *adjncy, idxtype *vwgt, idxtype *adjwgt, int *wgtflag, int *numflag, int *nparts, int *options, int *edgecut, idxtype *part) |
| void | METIS_WPARTGRAPHKWAY (int *nvtxs, idxtype *xadj, idxtype *adjncy, idxtype *vwgt, idxtype *adjwgt, int *wgtflag, int *numflag, int *nparts, float *tpwgts, int *options, int *edgecut, idxtype *part) |
| void | metis_wpartgraphkway (int *nvtxs, idxtype *xadj, idxtype *adjncy, idxtype *vwgt, idxtype *adjwgt, int *wgtflag, int *numflag, int *nparts, float *tpwgts, int *options, int *edgecut, idxtype *part) |
| void | metis_wpartgraphkway_ (int *nvtxs, idxtype *xadj, idxtype *adjncy, idxtype *vwgt, idxtype *adjwgt, int *wgtflag, int *numflag, int *nparts, float *tpwgts, int *options, int *edgecut, idxtype *part) |
| void | metis_wpartgraphkway__ (int *nvtxs, idxtype *xadj, idxtype *adjncy, idxtype *vwgt, idxtype *adjwgt, int *wgtflag, int *numflag, int *nparts, float *tpwgts, int *options, int *edgecut, idxtype *part) |
| void | METIS_EDGEND (int *nvtxs, idxtype *xadj, idxtype *adjncy, int *numflag, int *options, idxtype *perm, idxtype *iperm) |
| void | metis_edgend (int *nvtxs, idxtype *xadj, idxtype *adjncy, int *numflag, int *options, idxtype *perm, idxtype *iperm) |
| void | metis_edgend_ (int *nvtxs, idxtype *xadj, idxtype *adjncy, int *numflag, int *options, idxtype *perm, idxtype *iperm) |
| void | metis_edgend__ (int *nvtxs, idxtype *xadj, idxtype *adjncy, int *numflag, int *options, idxtype *perm, idxtype *iperm) |
| void | METIS_NODEND (int *nvtxs, idxtype *xadj, idxtype *adjncy, int *numflag, int *options, idxtype *perm, idxtype *iperm) |
| void | metis_nodend (int *nvtxs, idxtype *xadj, idxtype *adjncy, int *numflag, int *options, idxtype *perm, idxtype *iperm) |
| void | metis_nodend_ (int *nvtxs, idxtype *xadj, idxtype *adjncy, int *numflag, int *options, idxtype *perm, idxtype *iperm) |
| void | metis_nodend__ (int *nvtxs, idxtype *xadj, idxtype *adjncy, int *numflag, int *options, idxtype *perm, idxtype *iperm) |
| void | METIS_NODEWND (int *nvtxs, idxtype *xadj, idxtype *adjncy, idxtype *vwgt, int *numflag, int *options, idxtype *perm, idxtype *iperm) |
| void | metis_nodewnd (int *nvtxs, idxtype *xadj, idxtype *adjncy, idxtype *vwgt, int *numflag, int *options, idxtype *perm, idxtype *iperm) |
| void | metis_nodewnd_ (int *nvtxs, idxtype *xadj, idxtype *adjncy, idxtype *vwgt, int *numflag, int *options, idxtype *perm, idxtype *iperm) |
| void | metis_nodewnd__ (int *nvtxs, idxtype *xadj, idxtype *adjncy, idxtype *vwgt, int *numflag, int *options, idxtype *perm, idxtype *iperm) |
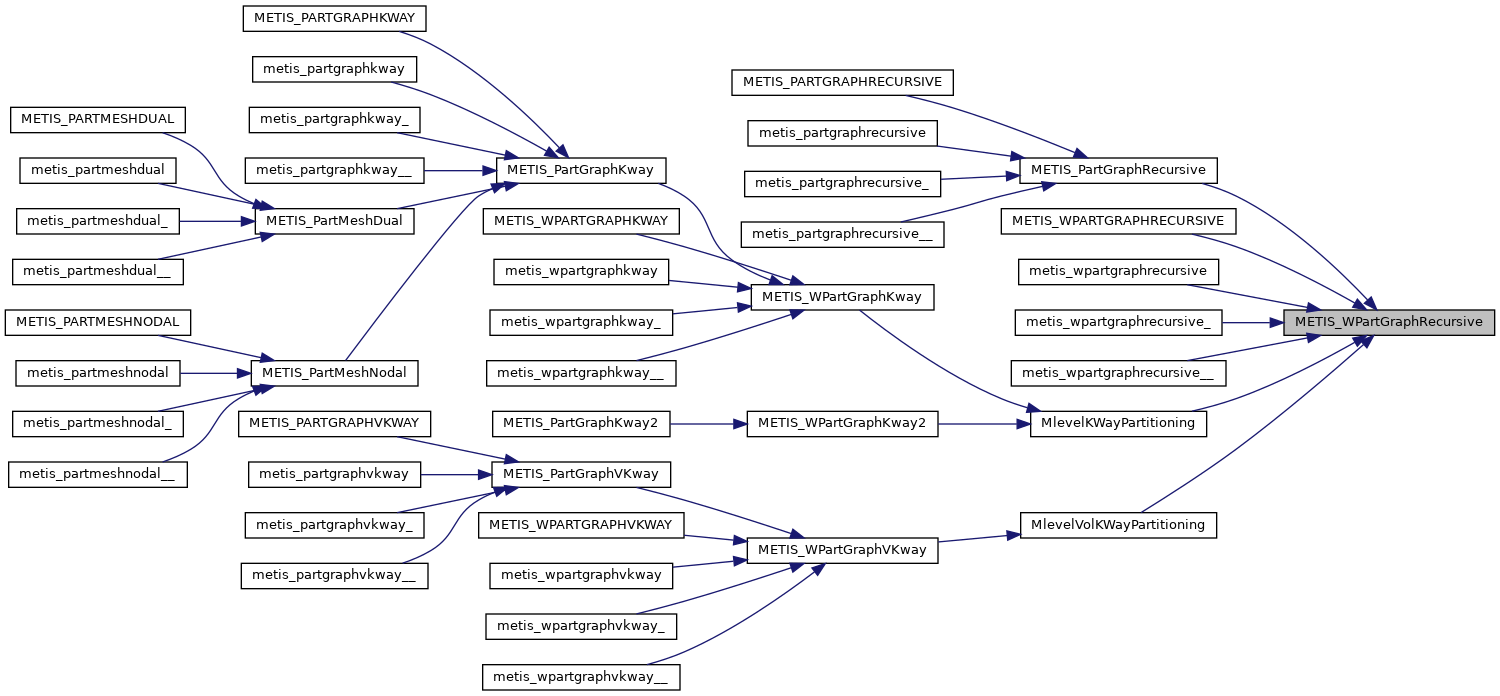
| void | METIS_PARTMESHNODAL (int *ne, int *nn, idxtype *elmnts, int *etype, int *numflag, int *nparts, int *edgecut, idxtype *epart, idxtype *npart) |
| void | metis_partmeshnodal (int *ne, int *nn, idxtype *elmnts, int *etype, int *numflag, int *nparts, int *edgecut, idxtype *epart, idxtype *npart) |
| void | metis_partmeshnodal_ (int *ne, int *nn, idxtype *elmnts, int *etype, int *numflag, int *nparts, int *edgecut, idxtype *epart, idxtype *npart) |
| void | metis_partmeshnodal__ (int *ne, int *nn, idxtype *elmnts, int *etype, int *numflag, int *nparts, int *edgecut, idxtype *epart, idxtype *npart) |
| void | METIS_PARTMESHDUAL (int *ne, int *nn, idxtype *elmnts, int *etype, int *numflag, int *nparts, int *edgecut, idxtype *epart, idxtype *npart) |
| void | metis_partmeshdual (int *ne, int *nn, idxtype *elmnts, int *etype, int *numflag, int *nparts, int *edgecut, idxtype *epart, idxtype *npart) |
| void | metis_partmeshdual_ (int *ne, int *nn, idxtype *elmnts, int *etype, int *numflag, int *nparts, int *edgecut, idxtype *epart, idxtype *npart) |
| void | metis_partmeshdual__ (int *ne, int *nn, idxtype *elmnts, int *etype, int *numflag, int *nparts, int *edgecut, idxtype *epart, idxtype *npart) |
| void | METIS_MESHTONODAL (int *ne, int *nn, idxtype *elmnts, int *etype, int *numflag, idxtype *dxadj, idxtype *dadjncy) |
| void | metis_meshtonodal (int *ne, int *nn, idxtype *elmnts, int *etype, int *numflag, idxtype *dxadj, idxtype *dadjncy) |
| void | metis_meshtonodal_ (int *ne, int *nn, idxtype *elmnts, int *etype, int *numflag, idxtype *dxadj, idxtype *dadjncy) |
| void | metis_meshtonodal__ (int *ne, int *nn, idxtype *elmnts, int *etype, int *numflag, idxtype *dxadj, idxtype *dadjncy) |
| void | METIS_MESHTODUAL (int *ne, int *nn, idxtype *elmnts, int *etype, int *numflag, idxtype *dxadj, idxtype *dadjncy) |
| void | metis_meshtodual (int *ne, int *nn, idxtype *elmnts, int *etype, int *numflag, idxtype *dxadj, idxtype *dadjncy) |
| void | metis_meshtodual_ (int *ne, int *nn, idxtype *elmnts, int *etype, int *numflag, idxtype *dxadj, idxtype *dadjncy) |
| void | metis_meshtodual__ (int *ne, int *nn, idxtype *elmnts, int *etype, int *numflag, idxtype *dxadj, idxtype *dadjncy) |
| void | METIS_ESTIMATEMEMORY (int *nvtxs, idxtype *xadj, idxtype *adjncy, int *numflag, int *optype, int *nbytes) |
| void | metis_estimatememory (int *nvtxs, idxtype *xadj, idxtype *adjncy, int *numflag, int *optype, int *nbytes) |
| void | metis_estimatememory_ (int *nvtxs, idxtype *xadj, idxtype *adjncy, int *numflag, int *optype, int *nbytes) |
| void | metis_estimatememory__ (int *nvtxs, idxtype *xadj, idxtype *adjncy, int *numflag, int *optype, int *nbytes) |
| void | METIS_MCPARTGRAPHRECURSIVE (int *nvtxs, int *ncon, idxtype *xadj, idxtype *adjncy, idxtype *vwgt, idxtype *adjwgt, int *wgtflag, int *numflag, int *nparts, int *options, int *edgecut, idxtype *part) |
| void | metis_mcpartgraphrecursive (int *nvtxs, int *ncon, idxtype *xadj, idxtype *adjncy, idxtype *vwgt, idxtype *adjwgt, int *wgtflag, int *numflag, int *nparts, int *options, int *edgecut, idxtype *part) |
| void | metis_mcpartgraphrecursive_ (int *nvtxs, int *ncon, idxtype *xadj, idxtype *adjncy, idxtype *vwgt, idxtype *adjwgt, int *wgtflag, int *numflag, int *nparts, int *options, int *edgecut, idxtype *part) |
| void | metis_mcpartgraphrecursive__ (int *nvtxs, int *ncon, idxtype *xadj, idxtype *adjncy, idxtype *vwgt, idxtype *adjwgt, int *wgtflag, int *numflag, int *nparts, int *options, int *edgecut, idxtype *part) |
| void | METIS_MCPARTGRAPHKWAY (int *nvtxs, int *ncon, idxtype *xadj, idxtype *adjncy, idxtype *vwgt, idxtype *adjwgt, int *wgtflag, int *numflag, int *nparts, float *rubvec, int *options, int *edgecut, idxtype *part) |
| void | metis_mcpartgraphkway (int *nvtxs, int *ncon, idxtype *xadj, idxtype *adjncy, idxtype *vwgt, idxtype *adjwgt, int *wgtflag, int *numflag, int *nparts, float *rubvec, int *options, int *edgecut, idxtype *part) |
| void | metis_mcpartgraphkway_ (int *nvtxs, int *ncon, idxtype *xadj, idxtype *adjncy, idxtype *vwgt, idxtype *adjwgt, int *wgtflag, int *numflag, int *nparts, float *rubvec, int *options, int *edgecut, idxtype *part) |
| void | metis_mcpartgraphkway__ (int *nvtxs, int *ncon, idxtype *xadj, idxtype *adjncy, idxtype *vwgt, idxtype *adjwgt, int *wgtflag, int *numflag, int *nparts, float *rubvec, int *options, int *edgecut, idxtype *part) |
| void | METIS_PARTGRAPHVKWAY (int *nvtxs, idxtype *xadj, idxtype *adjncy, idxtype *vwgt, idxtype *vsize, int *wgtflag, int *numflag, int *nparts, int *options, int *volume, idxtype *part) |
| void | metis_partgraphvkway (int *nvtxs, idxtype *xadj, idxtype *adjncy, idxtype *vwgt, idxtype *vsize, int *wgtflag, int *numflag, int *nparts, int *options, int *volume, idxtype *part) |
| void | metis_partgraphvkway_ (int *nvtxs, idxtype *xadj, idxtype *adjncy, idxtype *vwgt, idxtype *vsize, int *wgtflag, int *numflag, int *nparts, int *options, int *volume, idxtype *part) |
| void | metis_partgraphvkway__ (int *nvtxs, idxtype *xadj, idxtype *adjncy, idxtype *vwgt, idxtype *vsize, int *wgtflag, int *numflag, int *nparts, int *options, int *volume, idxtype *part) |
| void | METIS_WPARTGRAPHVKWAY (int *nvtxs, idxtype *xadj, idxtype *adjncy, idxtype *vwgt, idxtype *vsize, int *wgtflag, int *numflag, int *nparts, float *tpwgts, int *options, int *volume, idxtype *part) |
| void | metis_wpartgraphvkway (int *nvtxs, idxtype *xadj, idxtype *adjncy, idxtype *vwgt, idxtype *vsize, int *wgtflag, int *numflag, int *nparts, float *tpwgts, int *options, int *volume, idxtype *part) |
| void | metis_wpartgraphvkway_ (int *nvtxs, idxtype *xadj, idxtype *adjncy, idxtype *vwgt, idxtype *vsize, int *wgtflag, int *numflag, int *nparts, float *tpwgts, int *options, int *volume, idxtype *part) |
| void | metis_wpartgraphvkway__ (int *nvtxs, idxtype *xadj, idxtype *adjncy, idxtype *vwgt, idxtype *vsize, int *wgtflag, int *numflag, int *nparts, float *tpwgts, int *options, int *volume, idxtype *part) |
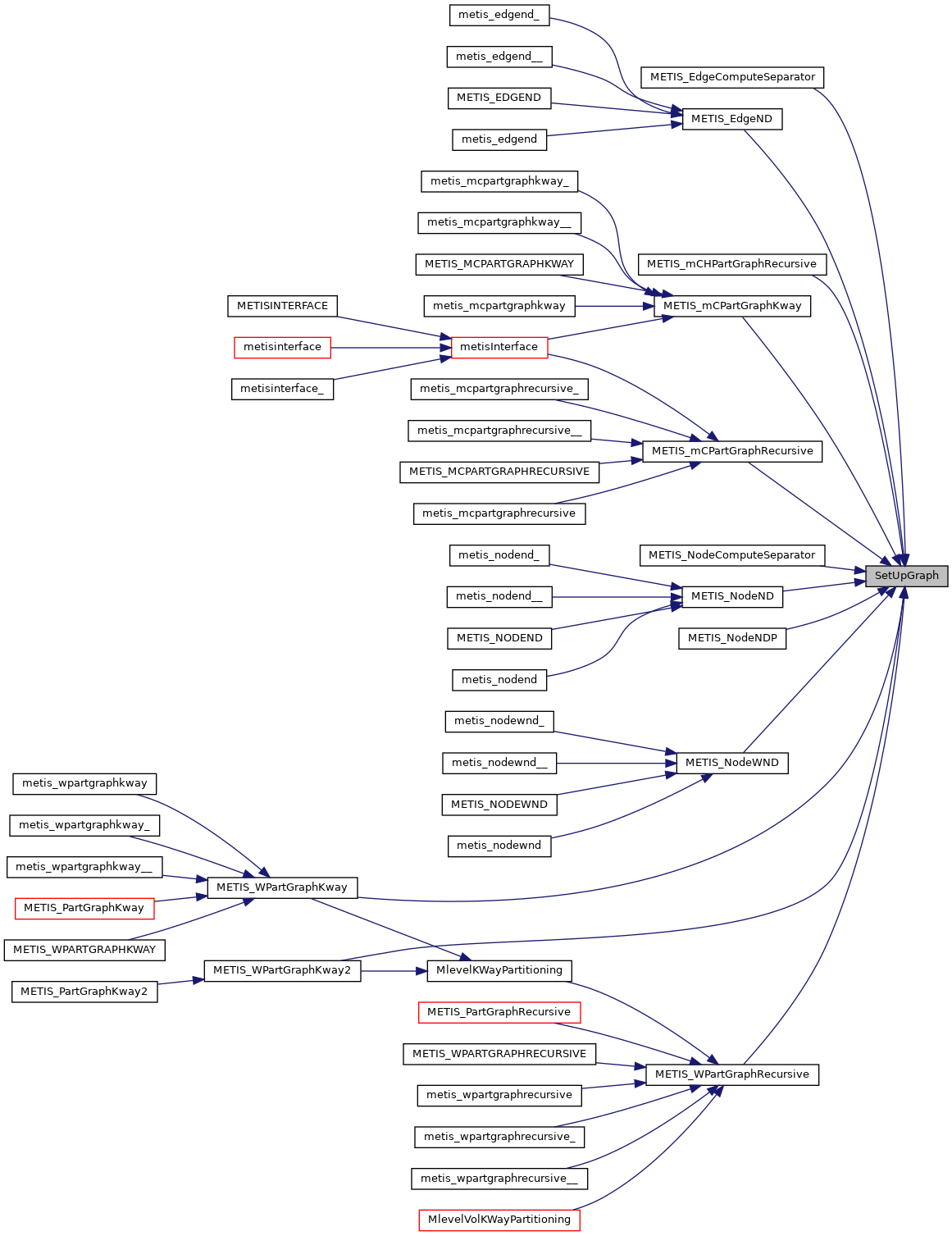
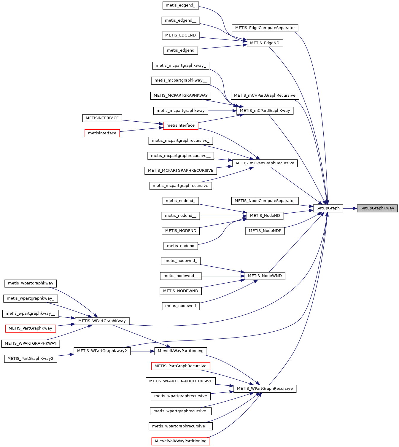
| void | SetUpGraph (GraphType *graph, int OpType, int nvtxs, int ncon, idxtype *xadj, idxtype *adjncy, idxtype *vwgt, idxtype *adjwgt, int wgtflag) |
| void | SetUpGraphKway (GraphType *graph, int nvtxs, idxtype *xadj, idxtype *adjncy) |
| void | SetUpGraph2 (GraphType *graph, int nvtxs, int ncon, idxtype *xadj, idxtype *adjncy, float *nvwgt, idxtype *adjwgt) |
| void | VolSetUpGraph (GraphType *graph, int OpType, int nvtxs, int ncon, idxtype *xadj, idxtype *adjncy, idxtype *vwgt, idxtype *vsize, int wgtflag) |
| void | RandomizeGraph (GraphType *graph) |
| int | IsConnectedSubdomain (CtrlType *ctrl, GraphType *graph, int pid, int report) |
| int | IsConnected (CtrlType *ctrl, GraphType *graph, int report) |
| int | IsConnected2 (GraphType *graph, int report) |
| int | FindComponents (CtrlType *ctrl, GraphType *graph, idxtype *cptr, idxtype *cind) |
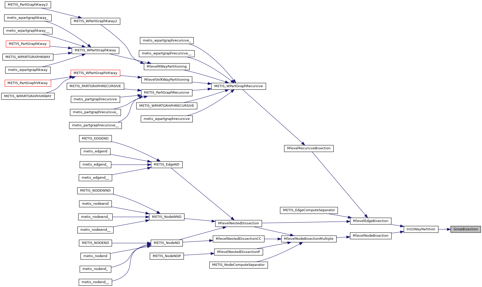
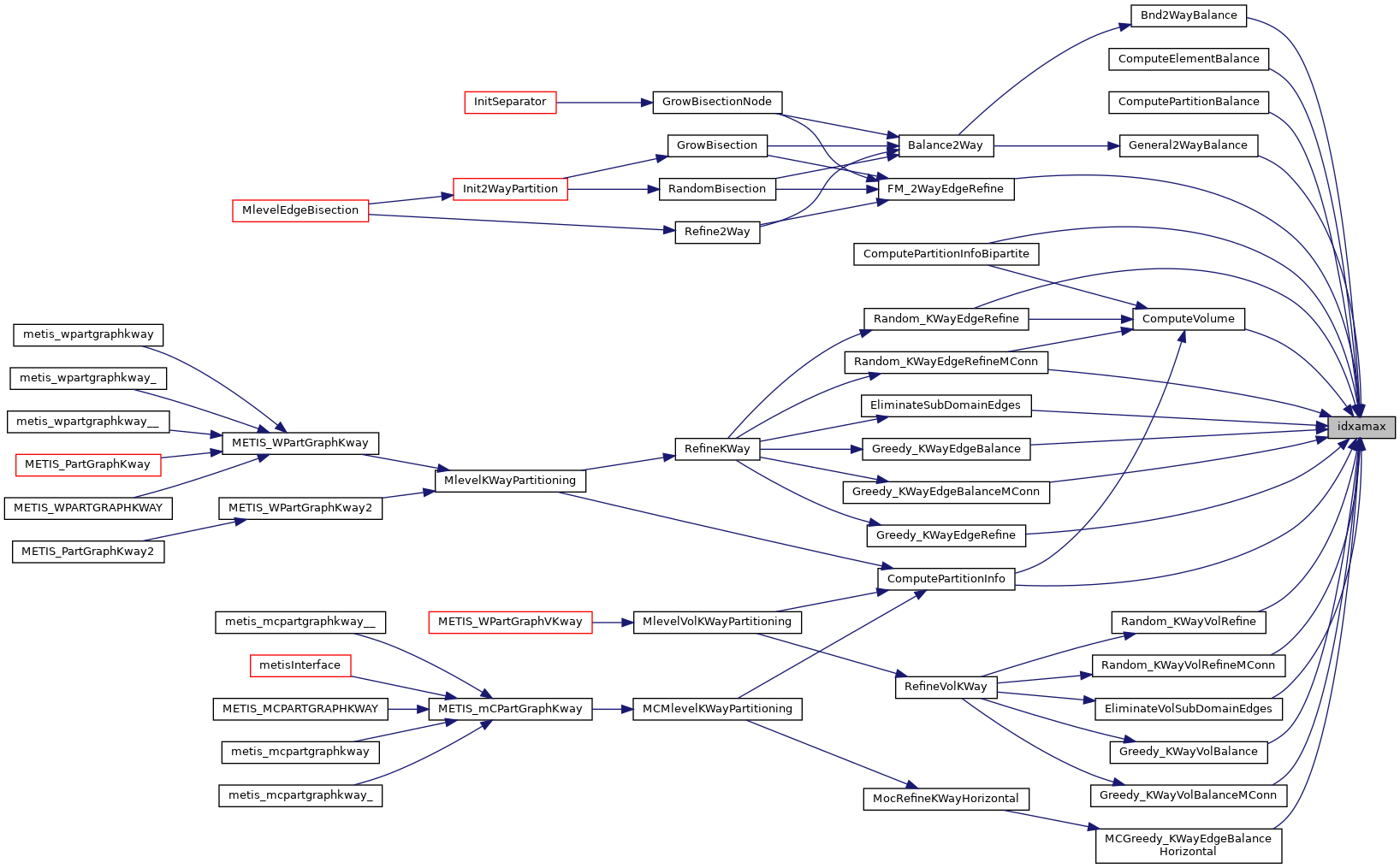
| void | Init2WayPartition (CtrlType *ctrl, GraphType *graph, int *tpwgts, float ubfactor) |
| void | InitSeparator (CtrlType *ctrl, GraphType *graph, float ubfactor) |
| void | GrowBisection (CtrlType *ctrl, GraphType *graph, int *tpwgts, float ubfactor) |
| void | GrowBisectionNode (CtrlType *ctrl, GraphType *graph, float ubfactor) |
| void | RandomBisection (CtrlType *ctrl, GraphType *graph, int *tpwgts, float ubfactor) |
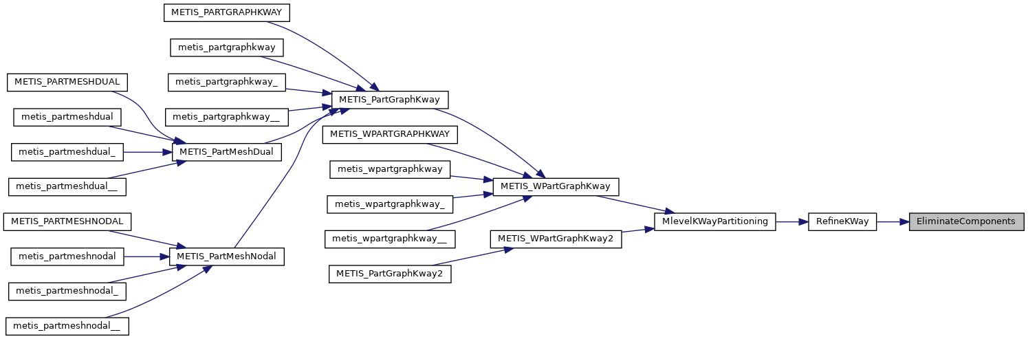
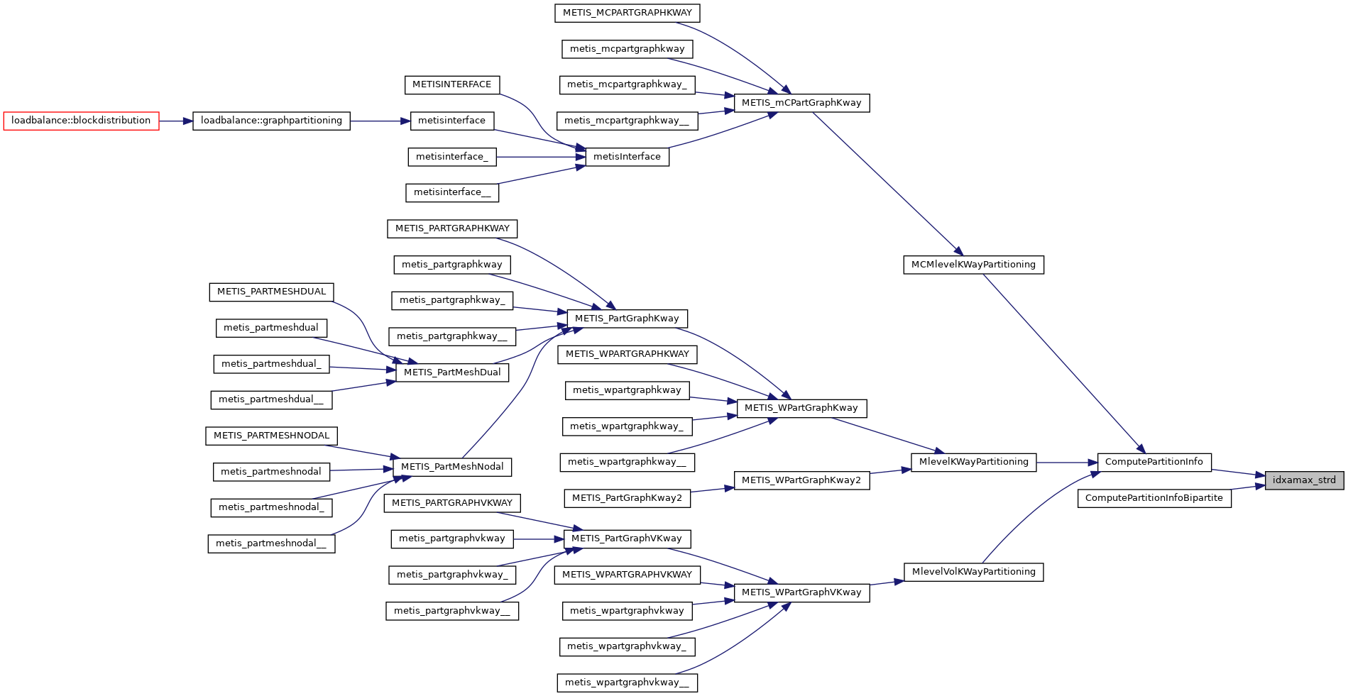
| void | METIS_PartGraphKway (int *nvtxs, idxtype *xadj, idxtype *adjncy, idxtype *vwgt, idxtype *adjwgt, int *wgtflag, int *numflag, int *nparts, int *options, int *edgecut, idxtype *part) |
| void | METIS_WPartGraphKway (int *nvtxs, idxtype *xadj, idxtype *adjncy, idxtype *vwgt, idxtype *adjwgt, int *wgtflag, int *numflag, int *nparts, float *tpwgts, int *options, int *edgecut, idxtype *part) |
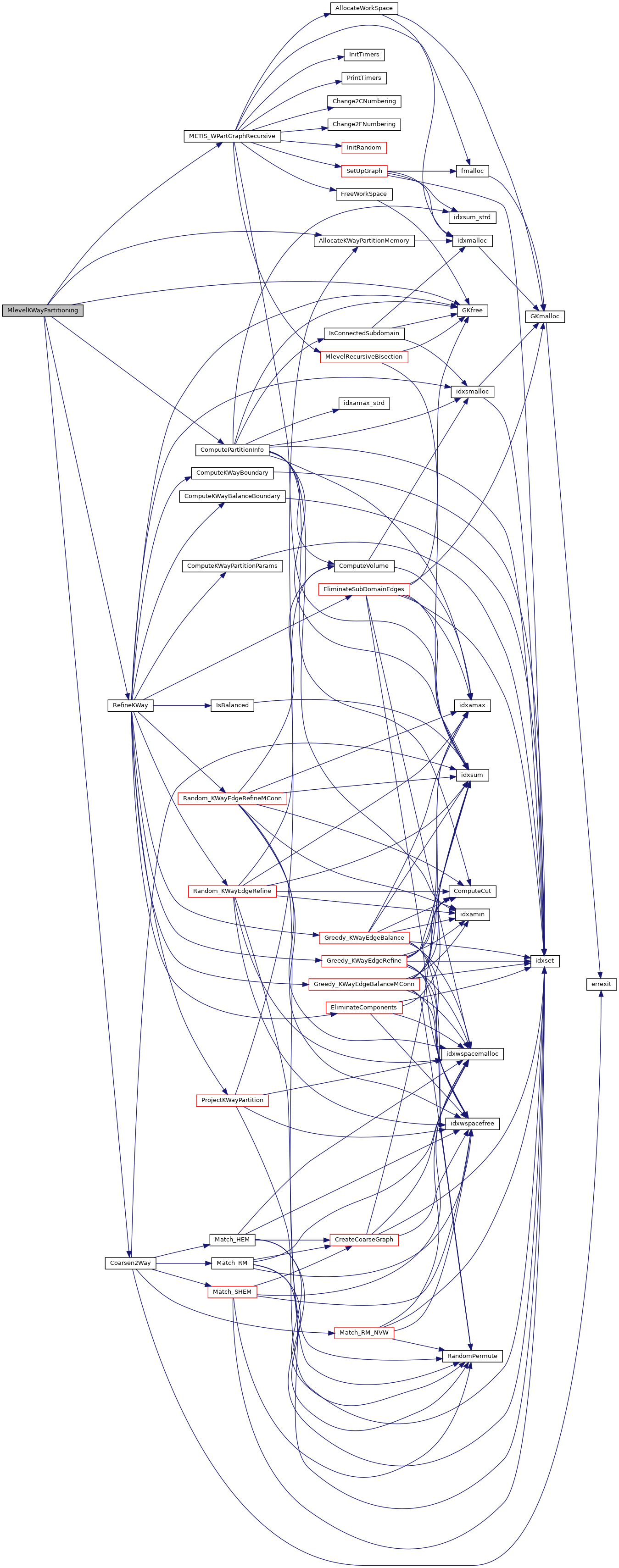
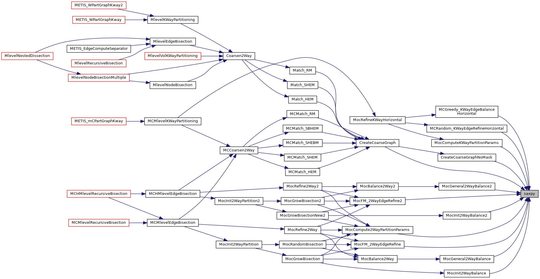
| int | MlevelKWayPartitioning (CtrlType *ctrl, GraphType *graph, int nparts, idxtype *part, float *tpwgts, float ubfactor) |
| void | METIS_PartGraphVKway (int *nvtxs, idxtype *xadj, idxtype *adjncy, idxtype *vwgt, idxtype *vsize, int *wgtflag, int *numflag, int *nparts, int *options, int *volume, idxtype *part) |
| void | METIS_WPartGraphVKway (int *nvtxs, idxtype *xadj, idxtype *adjncy, idxtype *vwgt, idxtype *vsize, int *wgtflag, int *numflag, int *nparts, float *tpwgts, int *options, int *volume, idxtype *part) |
| int | MlevelVolKWayPartitioning (CtrlType *ctrl, GraphType *graph, int nparts, idxtype *part, float *tpwgts, float ubfactor) |
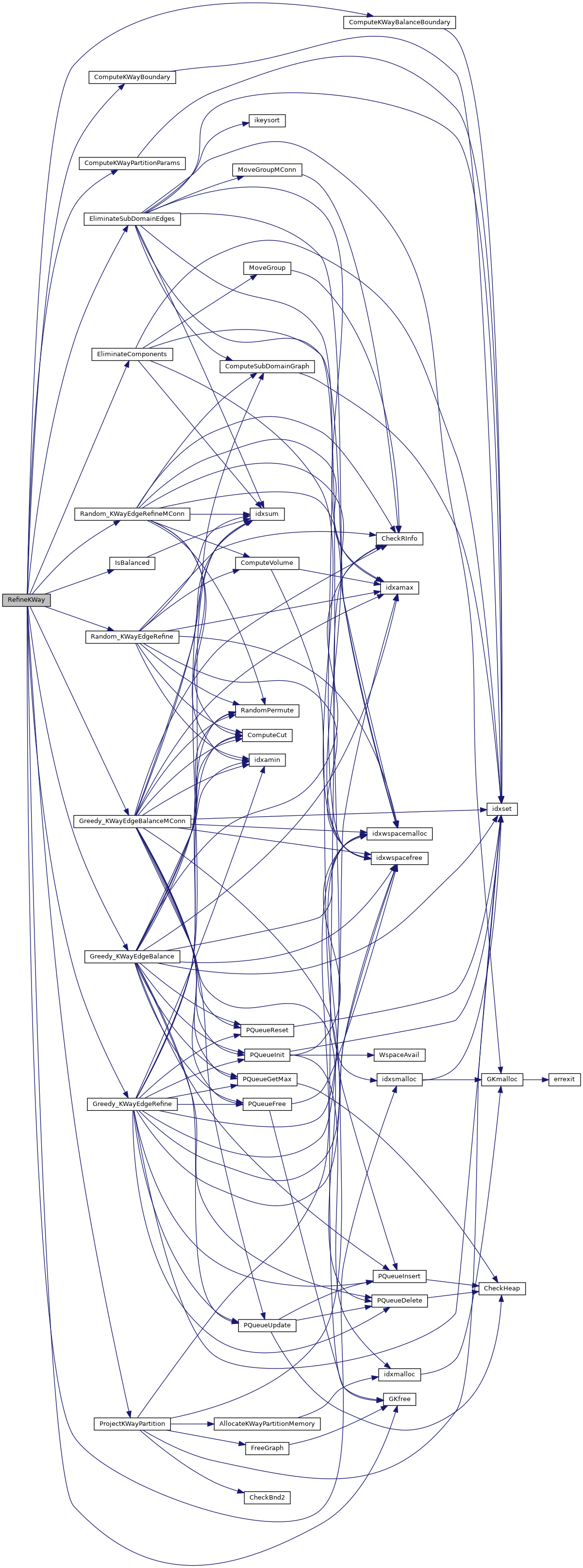
| void | Random_KWayEdgeRefine (CtrlType *ctrl, GraphType *graph, int nparts, float *tpwgts, float ubfactor, int npasses, int ffactor) |
| void | Greedy_KWayEdgeRefine (CtrlType *ctrl, GraphType *graph, int nparts, float *tpwgts, float ubfactor, int npasses) |
| void | Greedy_KWayEdgeBalance (CtrlType *ctrl, GraphType *graph, int nparts, float *tpwgts, float ubfactor, int npasses) |
| void | RefineKWay (CtrlType *ctrl, GraphType *orggraph, GraphType *graph, int nparts, float *tpwgts, float ubfactor) |
| void | AllocateKWayPartitionMemory (CtrlType *ctrl, GraphType *graph, int nparts) |
| void | ComputeKWayPartitionParams (CtrlType *ctrl, GraphType *graph, int nparts) |
| void | ProjectKWayPartition (CtrlType *ctrl, GraphType *graph, int nparts) |
| int | IsBalanced (idxtype *pwgts, int nparts, float *tpwgts, float ubfactor) |
| void | ComputeKWayBoundary (CtrlType *ctrl, GraphType *graph, int nparts) |
| void | ComputeKWayBalanceBoundary (CtrlType *ctrl, GraphType *graph, int nparts) |
| void | Random_KWayVolRefine (CtrlType *ctrl, GraphType *graph, int nparts, float *tpwgts, float ubfactor, int npasses, int ffactor) |
| void | Random_KWayVolRefineMConn (CtrlType *ctrl, GraphType *graph, int nparts, float *tpwgts, float ubfactor, int npasses, int ffactor) |
| void | Greedy_KWayVolBalance (CtrlType *ctrl, GraphType *graph, int nparts, float *tpwgts, float ubfactor, int npasses) |
| void | Greedy_KWayVolBalanceMConn (CtrlType *ctrl, GraphType *graph, int nparts, float *tpwgts, float ubfactor, int npasses) |
| void | KWayVolUpdate (CtrlType *ctrl, GraphType *graph, int v, int from, int to, idxtype *marker, idxtype *phtable, idxtype *updind) |
| void | ComputeKWayVolume (GraphType *graph, int nupd, idxtype *updind, idxtype *marker, idxtype *phtable) |
| int | ComputeVolume (GraphType *graph, idxtype *where) |
| void | CheckVolKWayPartitionParams (CtrlType *ctrl, GraphType *graph, int nparts) |
| void | ComputeVolSubDomainGraph (GraphType *graph, int nparts, idxtype *pmat, idxtype *ndoms) |
| void | EliminateVolSubDomainEdges (CtrlType *ctrl, GraphType *graph, int nparts, float *tpwgts) |
| void | EliminateVolComponents (CtrlType *ctrl, GraphType *graph, int nparts, float *tpwgts, float ubfactor) |
| void | RefineVolKWay (CtrlType *ctrl, GraphType *orggraph, GraphType *graph, int nparts, float *tpwgts, float ubfactor) |
| void | AllocateVolKWayPartitionMemory (CtrlType *ctrl, GraphType *graph, int nparts) |
| void | ComputeVolKWayPartitionParams (CtrlType *ctrl, GraphType *graph, int nparts) |
| void | ComputeKWayVolGains (CtrlType *ctrl, GraphType *graph, int nparts) |
| void | ProjectVolKWayPartition (CtrlType *ctrl, GraphType *graph, int nparts) |
| void | ComputeVolKWayBoundary (CtrlType *ctrl, GraphType *graph, int nparts) |
| void | ComputeVolKWayBalanceBoundary (CtrlType *ctrl, GraphType *graph, int nparts) |
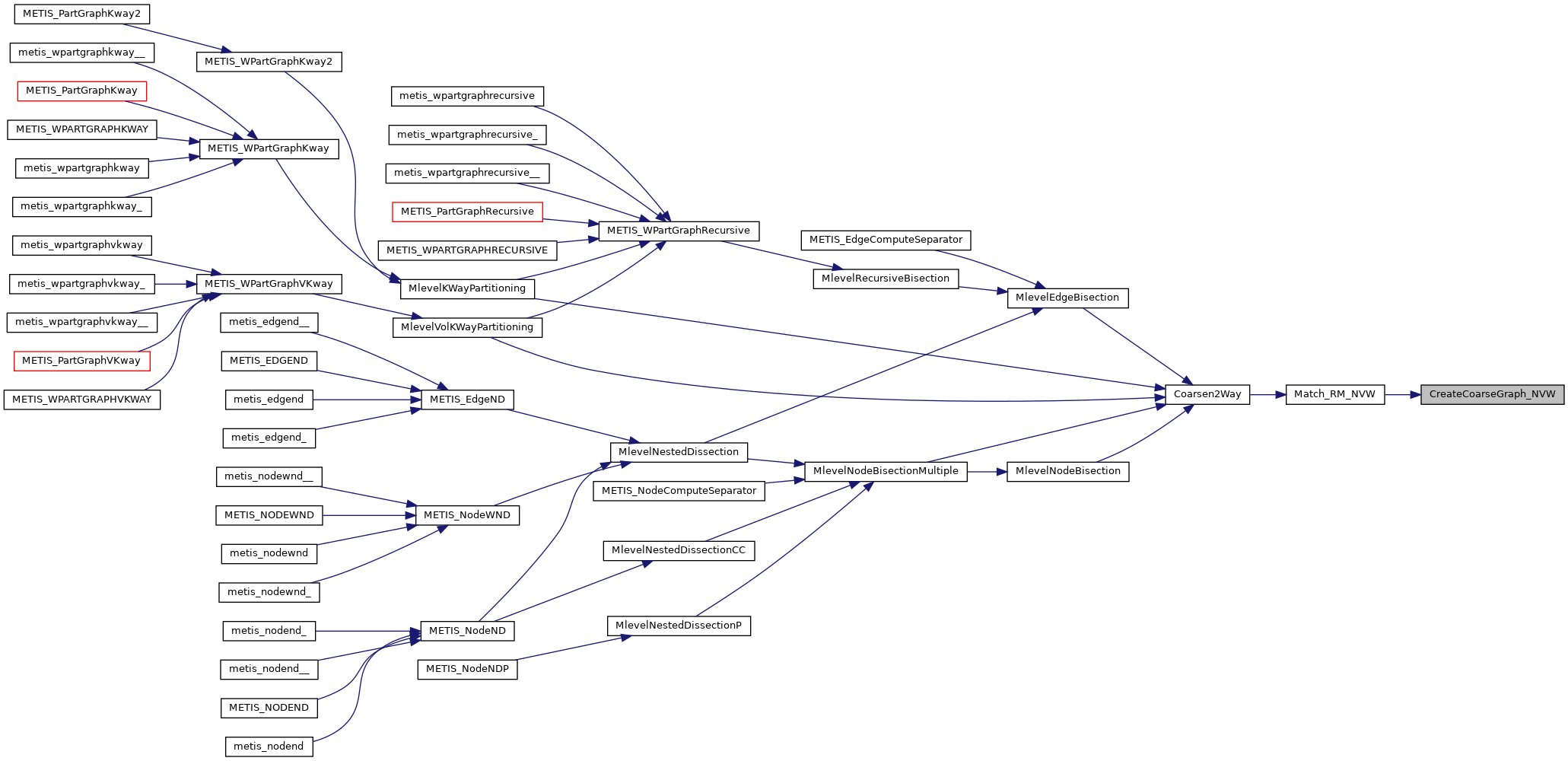
| void | Match_RM (CtrlType *ctrl, GraphType *graph) |
| void | Match_RM_NVW (CtrlType *ctrl, GraphType *graph) |
| void | Match_HEM (CtrlType *ctrl, GraphType *graph) |
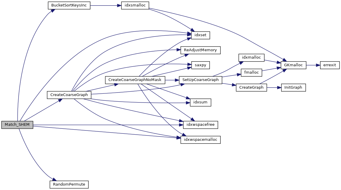
| void | Match_SHEM (CtrlType *ctrl, GraphType *graph) |
| void | MocBalance2Way2 (CtrlType *ctrl, GraphType *graph, float *tpwgts, float *ubvec) |
| void | MocGeneral2WayBalance2 (CtrlType *ctrl, GraphType *graph, float *tpwgts, float *ubvec) |
| void | SelectQueue3 (int ncon, float *npwgts, float *tpwgts, int *from, int *cnum, PQueueType queues[MAXNCON][2], float *maxwgt) |
| void | MocBalance2Way (CtrlType *ctrl, GraphType *graph, float *tpwgts, float lbfactor) |
| void | MocGeneral2WayBalance (CtrlType *ctrl, GraphType *graph, float *tpwgts, float lbfactor) |
| GraphType * | MCCoarsen2Way (CtrlType *ctrl, GraphType *graph) |
| void | AllocateWorkSpace (CtrlType *ctrl, GraphType *graph, int nparts) |
| void | FreeWorkSpace (CtrlType *ctrl, GraphType *graph) |
| int | WspaceAvail (CtrlType *ctrl) |
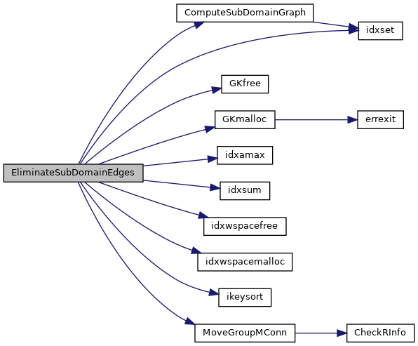
| idxtype * | idxwspacemalloc (CtrlType *ctrl, int n) |
| void | idxwspacefree (CtrlType *ctrl, int n) |
| float * | fwspacemalloc (CtrlType *ctrl, int n) |
| void | fwspacefree (CtrlType *ctrl, int n) |
| GraphType * | CreateGraph (void) |
| void | InitGraph (GraphType *graph) |
| void | FreeGraph (GraphType *graph) |
| void | METIS_MeshToDual (int *ne, int *nn, idxtype *elmnts, int *etype, int *numflag, idxtype *dxadj, idxtype *dadjncy) |
| void | METIS_MeshToNodal (int *ne, int *nn, idxtype *elmnts, int *etype, int *numflag, idxtype *dxadj, idxtype *dadjncy) |
| void | GENDUALMETIS (int nelmnts, int nvtxs, int etype, idxtype *elmnts, idxtype *dxadj, idxtype *dadjncy) |
| void | TRINODALMETIS (int nelmnts, int nvtxs, idxtype *elmnts, idxtype *dxadj, idxtype *dadjncy) |
| void | TETNODALMETIS (int nelmnts, int nvtxs, idxtype *elmnts, idxtype *dxadj, idxtype *dadjncy) |
| void | HEXNODALMETIS (int nelmnts, int nvtxs, idxtype *elmnts, idxtype *dxadj, idxtype *dadjncy) |
| void | QUADNODALMETIS (int nelmnts, int nvtxs, idxtype *elmnts, idxtype *dxadj, idxtype *dadjncy) |
| void | METIS_PartMeshNodal (int *ne, int *nn, idxtype *elmnts, int *etype, int *numflag, int *nparts, int *edgecut, idxtype *epart, idxtype *npart) |
| void | METIS_PartMeshDual (int *ne, int *nn, idxtype *elmnts, int *etype, int *numflag, int *nparts, int *edgecut, idxtype *epart, idxtype *npart) |
| void | MocFM_2WayEdgeRefine2 (CtrlType *ctrl, GraphType *graph, float *tpwgts, float *orgubvec, int npasses) |
| void | SelectQueue2 (int ncon, float *npwgts, float *tpwgts, int *from, int *cnum, PQueueType queues[MAXNCON][2], float *maxwgt) |
| int | IsBetter2wayBalance (int ncon, float *newbal, float *oldbal, float *ubvec) |
| void | MocFM_2WayEdgeRefine (CtrlType *ctrl, GraphType *graph, float *tpwgts, int npasses) |
| void | SelectQueue (int ncon, float *npwgts, float *tpwgts, int *from, int *cnum, PQueueType queues[MAXNCON][2]) |
| int | BetterBalance (int ncon, float *npwgts, float *tpwgts, float *diff) |
| float | Compute2WayHLoadImbalance (int ncon, float *npwgts, float *tpwgts) |
| void | Compute2WayHLoadImbalanceVec (int ncon, float *npwgts, float *tpwgts, float *lbvec) |
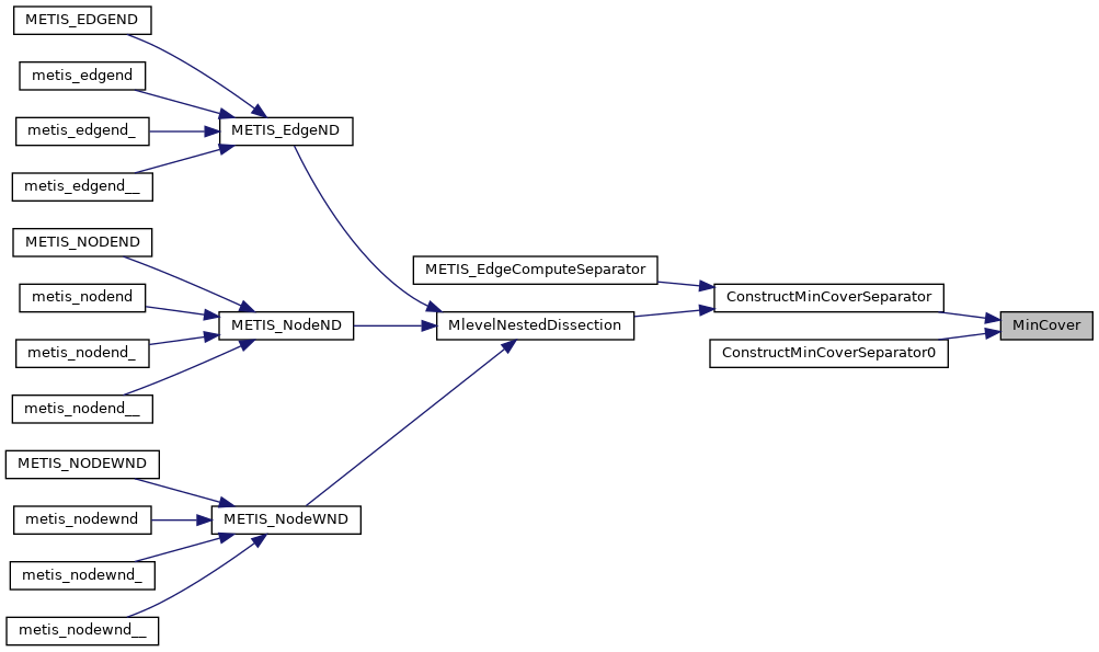
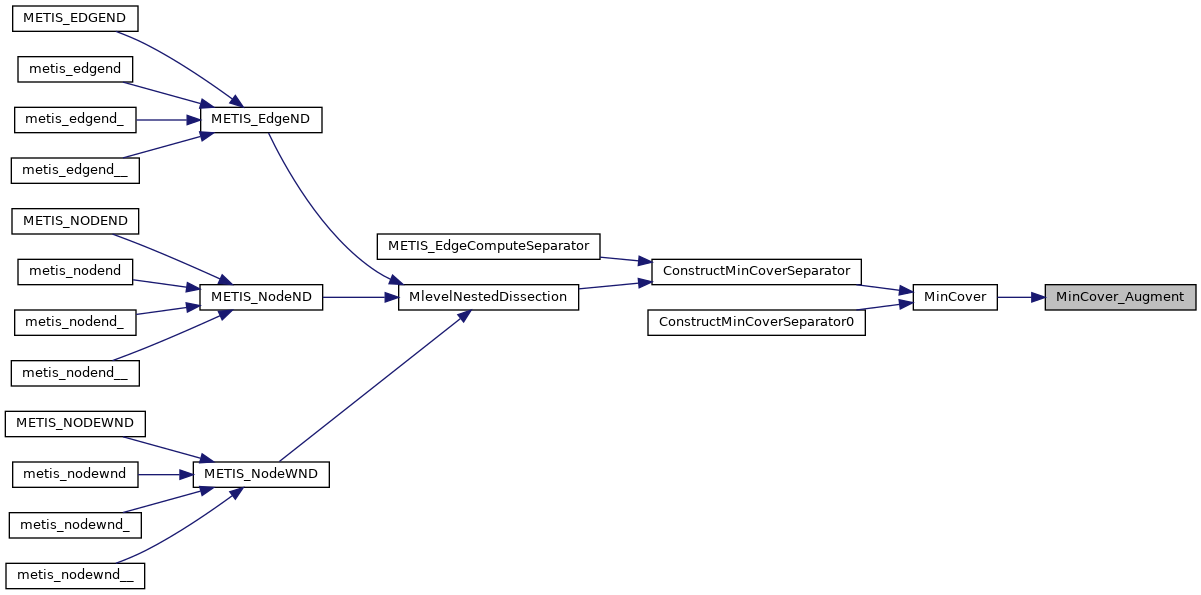
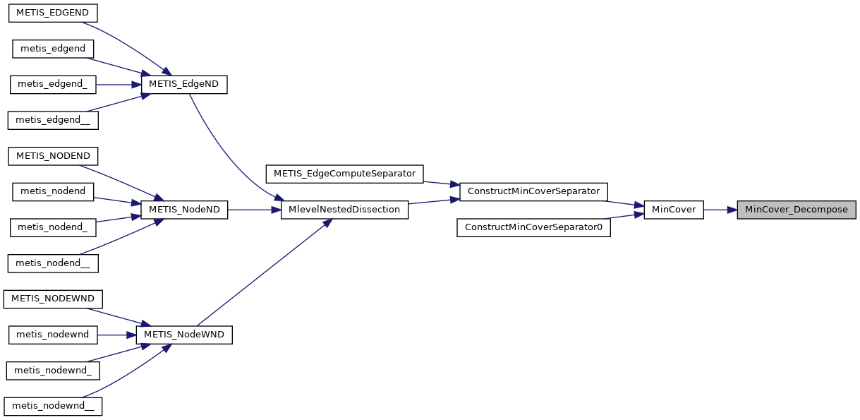
| void | MinCover (idxtype *xadj, idxtype *adjncy, int asize, int bsize, idxtype *cover, int *csize) |
| int | MinCover_Augment (idxtype *xadj, idxtype *adjncy, int col, idxtype *mate, idxtype *flag, idxtype *level, int maxlevel) |
| void | MinCover_Decompose (idxtype *xadj, idxtype *adjncy, int asize, int bsize, idxtype *mate, idxtype *cover, int *csize) |
| void | MinCover_ColDFS (idxtype *xadj, idxtype *adjncy, int root, idxtype *mate, idxtype *where, int flag) |
| void | MinCover_RowDFS (idxtype *xadj, idxtype *adjncy, int root, idxtype *mate, idxtype *where, int flag) |
| void | MocInit2WayPartition2 (CtrlType *ctrl, GraphType *graph, float *tpwgts, float *ubvec) |
| void | MocGrowBisection2 (CtrlType *ctrl, GraphType *graph, float *tpwgts, float *ubvec) |
| void | MocGrowBisectionNew2 (CtrlType *ctrl, GraphType *graph, float *tpwgts, float *ubvec) |
| void | MocInit2WayBalance2 (CtrlType *ctrl, GraphType *graph, float *tpwgts, float *ubvec) |
| int | SelectQueueOneWay2 (int ncon, float *pto, PQueueType queues[MAXNCON][2], float *ubvec) |
| void | MocInit2WayPartition (CtrlType *ctrl, GraphType *graph, float *tpwgts, float ubfactor) |
| void | MocGrowBisection (CtrlType *ctrl, GraphType *graph, float *tpwgts, float ubfactor) |
| void | MocRandomBisection (CtrlType *ctrl, GraphType *graph, float *tpwgts, float ubfactor) |
| void | MocInit2WayBalance (CtrlType *ctrl, GraphType *graph, float *tpwgts) |
| int | SelectQueueOneWay (int ncon, float *npwgts, float *tpwgts, int from, PQueueType queues[MAXNCON][2]) |
| void | METIS_mCPartGraphKway (int *nvtxs, int *ncon, idxtype *xadj, idxtype *adjncy, idxtype *vwgt, idxtype *adjwgt, int *wgtflag, int *numflag, int *nparts, float *rubvec, int *options, int *edgecut, idxtype *part) |
| int | MCMlevelKWayPartitioning (CtrlType *ctrl, GraphType *graph, int nparts, idxtype *part, float *rubvec) |
| void | MCRandom_KWayEdgeRefineHorizontal (CtrlType *ctrl, GraphType *graph, int nparts, float *orgubvec, int npasses) |
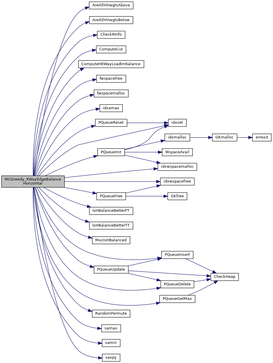
| void | MCGreedy_KWayEdgeBalanceHorizontal (CtrlType *ctrl, GraphType *graph, int nparts, float *ubvec, int npasses) |
| int | AreAllHVwgtsBelow (int ncon, float alpha, float *vwgt1, float beta, float *vwgt2, float *limit) |
| int | AreAllHVwgtsAbove (int ncon, float alpha, float *vwgt1, float beta, float *vwgt2, float *limit) |
| void | ComputeHKWayLoadImbalance (int ncon, int nparts, float *npwgts, float *lbvec) |
| int | MocIsHBalanced (int ncon, int nparts, float *npwgts, float *ubvec) |
| int | IsHBalanceBetterFT (int ncon, int nparts, float *pfrom, float *pto, float *vwgt, float *ubvec) |
| int | IsHBalanceBetterTT (int ncon, int nparts, float *pt1, float *pt2, float *vwgt, float *ubvec) |
| void | MocRefineKWayHorizontal (CtrlType *ctrl, GraphType *orggraph, GraphType *graph, int nparts, float *ubvec) |
| void | MocAllocateKWayPartitionMemory (CtrlType *ctrl, GraphType *graph, int nparts) |
| void | MocComputeKWayPartitionParams (CtrlType *ctrl, GraphType *graph, int nparts) |
| void | MocProjectKWayPartition (CtrlType *ctrl, GraphType *graph, int nparts) |
| void | MocComputeKWayBalanceBoundary (CtrlType *ctrl, GraphType *graph, int nparts) |
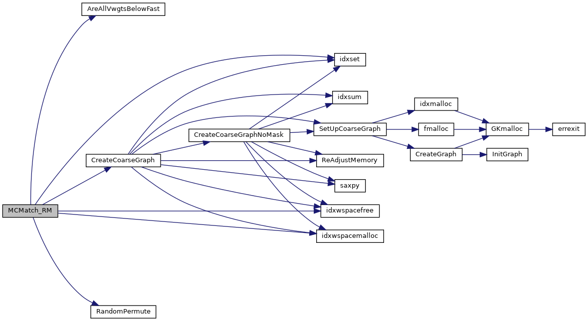
| void | MCMatch_RM (CtrlType *ctrl, GraphType *graph) |
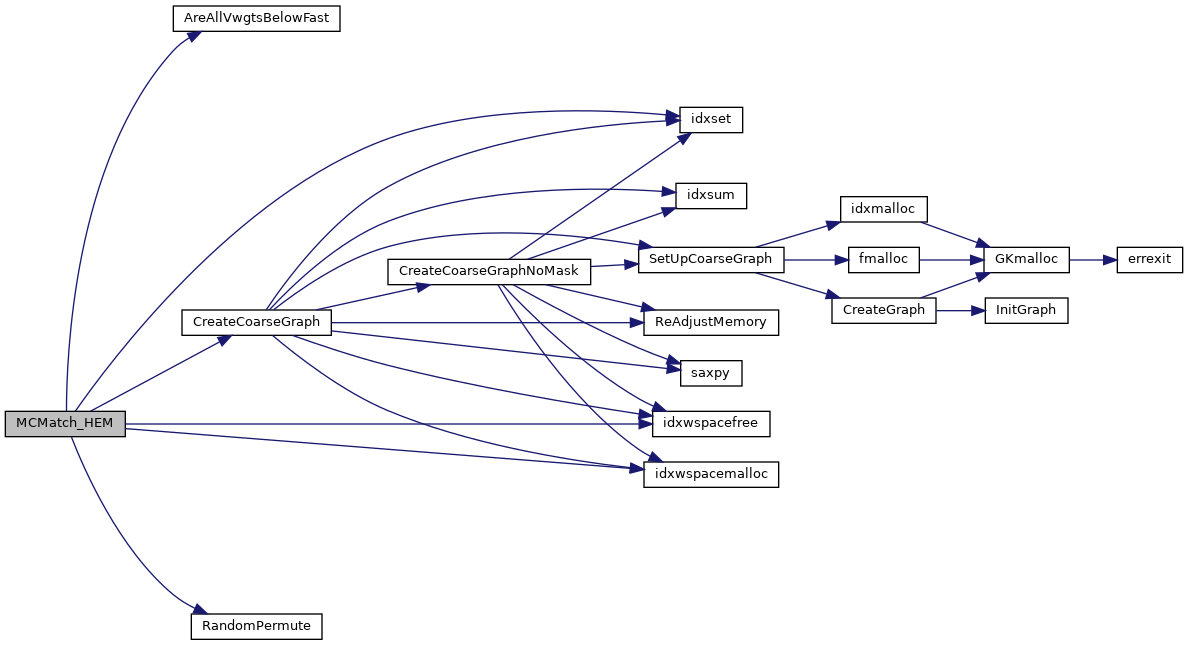
| void | MCMatch_HEM (CtrlType *ctrl, GraphType *graph) |
| void | MCMatch_SHEM (CtrlType *ctrl, GraphType *graph) |
| void | MCMatch_SHEBM (CtrlType *ctrl, GraphType *graph, int norm) |
| void | MCMatch_SBHEM (CtrlType *ctrl, GraphType *graph, int norm) |
| float | BetterVBalance (int ncon, int norm, float *vwgt, float *u1wgt, float *u2wgt) |
| int | AreAllVwgtsBelowFast (int ncon, float *vwgt1, float *vwgt2, float limit) |
| void | genmmd (int neqns, idxtype *xadj, idxtype *adjncy, idxtype *invp, idxtype *perm, int delta, idxtype *head, idxtype *qsize, idxtype *list, idxtype *marker, int maxint, int *ncsub) |
| void | mmdelm (int mdeg_node, idxtype *xadj, idxtype *adjncy, idxtype *head, idxtype *forward, idxtype *backward, idxtype *qsize, idxtype *list, idxtype *marker, int maxint, int tag) |
| int | mmdint (int neqns, idxtype *xadj, idxtype *adjncy, idxtype *head, idxtype *forward, idxtype *backward, idxtype *qsize, idxtype *list, idxtype *marker) |
| void | mmdnum (int neqns, idxtype *perm, idxtype *invp, idxtype *qsize) |
| void | mmdupd (int ehead, int neqns, idxtype *xadj, idxtype *adjncy, int delta, int *mdeg, idxtype *head, idxtype *forward, idxtype *backward, idxtype *qsize, idxtype *list, idxtype *marker, int maxint, int *tag) |
| void | METIS_mCPartGraphRecursive (int *nvtxs, int *ncon, idxtype *xadj, idxtype *adjncy, idxtype *vwgt, idxtype *adjwgt, int *wgtflag, int *numflag, int *nparts, int *options, int *edgecut, idxtype *part) |
| void | METIS_mCHPartGraphRecursive (int *nvtxs, int *ncon, idxtype *xadj, idxtype *adjncy, idxtype *vwgt, idxtype *adjwgt, int *wgtflag, int *numflag, int *nparts, float *ubvec, int *options, int *edgecut, idxtype *part) |
| void | METIS_mCPartGraphRecursiveInternal (int *nvtxs, int *ncon, idxtype *xadj, idxtype *adjncy, float *nvwgt, idxtype *adjwgt, int *nparts, int *options, int *edgecut, idxtype *part) |
| void | METIS_mCHPartGraphRecursiveInternal (int *nvtxs, int *ncon, idxtype *xadj, idxtype *adjncy, float *nvwgt, idxtype *adjwgt, int *nparts, float *ubvec, int *options, int *edgecut, idxtype *part) |
| int | MCMlevelRecursiveBisection (CtrlType *ctrl, GraphType *graph, int nparts, idxtype *part, float ubfactor, int fpart) |
| int | MCHMlevelRecursiveBisection (CtrlType *ctrl, GraphType *graph, int nparts, idxtype *part, float *ubvec, int fpart) |
| void | MCMlevelEdgeBisection (CtrlType *ctrl, GraphType *graph, float *tpwgts, float ubfactor) |
| void | MCHMlevelEdgeBisection (CtrlType *ctrl, GraphType *graph, float *tpwgts, float *ubvec) |
| void | MocRefine2Way2 (CtrlType *ctrl, GraphType *orggraph, GraphType *graph, float *tpwgts, float *ubvec) |
| void | MocRefine2Way (CtrlType *ctrl, GraphType *orggraph, GraphType *graph, float *tpwgts, float ubfactor) |
| void | MocAllocate2WayPartitionMemory (CtrlType *ctrl, GraphType *graph) |
| void | MocCompute2WayPartitionParams (CtrlType *ctrl, GraphType *graph) |
| void | MocProject2WayPartition (CtrlType *ctrl, GraphType *graph) |
| int | AreAllVwgtsBelow (int ncon, float alpha, float *vwgt1, float beta, float *vwgt2, float limit) |
| int | AreAnyVwgtsBelow (int ncon, float alpha, float *vwgt1, float beta, float *vwgt2, float limit) |
| int | AreAllVwgtsAbove (int ncon, float alpha, float *vwgt1, float beta, float *vwgt2, float limit) |
| float | ComputeLoadImbalance (int ncon, int nparts, float *npwgts, float *tpwgts) |
| int | AreAllBelow (int ncon, float *v1, float *v2) |
| void | iidxsort (int n, idxtype *base) |
| void | iintsort (int n, int *base) |
| void | ikeysort (int n, KeyValueType *base) |
| void | ikeyvalsort (int n, KeyValueType *base) |
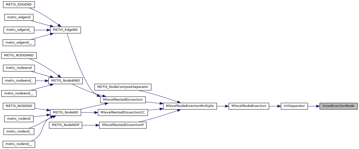
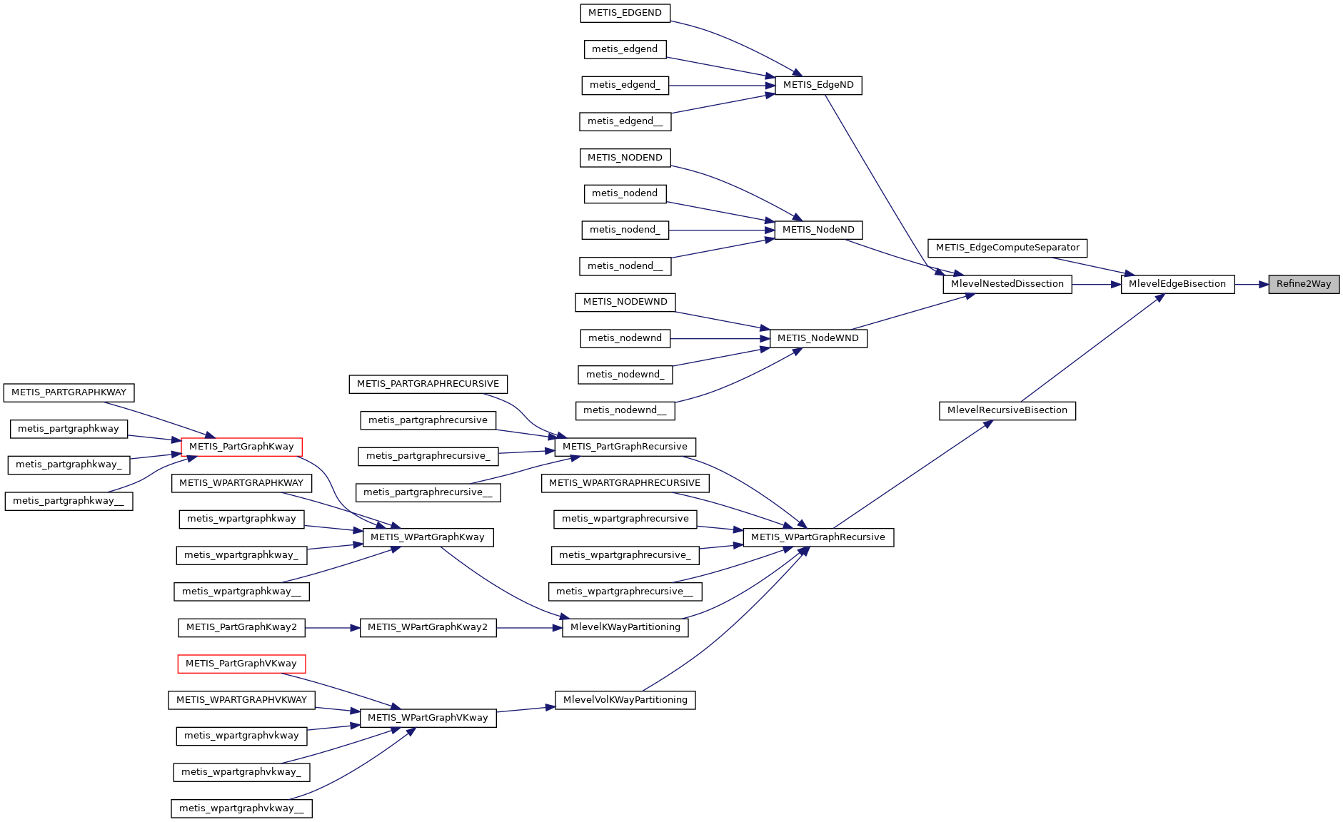
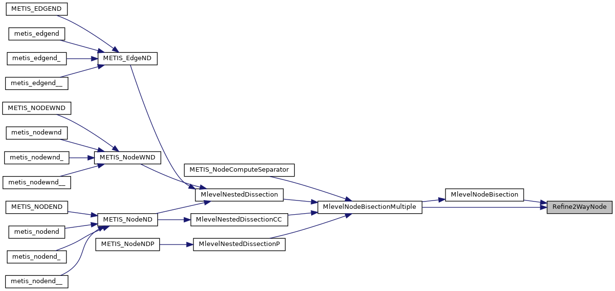
| void | METIS_EdgeND (int *nvtxs, idxtype *xadj, idxtype *adjncy, int *numflag, int *options, idxtype *perm, idxtype *iperm) |
| void | METIS_NodeND (int *nvtxs, idxtype *xadj, idxtype *adjncy, int *numflag, int *options, idxtype *perm, idxtype *iperm) |
| void | METIS_NodeWND (int *nvtxs, idxtype *xadj, idxtype *adjncy, idxtype *vwgt, int *numflag, int *options, idxtype *perm, idxtype *iperm) |
| void | MlevelNestedDissection (CtrlType *ctrl, GraphType *graph, idxtype *order, float ubfactor, int lastvtx) |
| void | MlevelNestedDissectionCC (CtrlType *ctrl, GraphType *graph, idxtype *order, float ubfactor, int lastvtx) |
| void | MlevelNodeBisectionMultiple (CtrlType *ctrl, GraphType *graph, int *tpwgts, float ubfactor) |
| void | MlevelNodeBisection (CtrlType *ctrl, GraphType *graph, int *tpwgts, float ubfactor) |
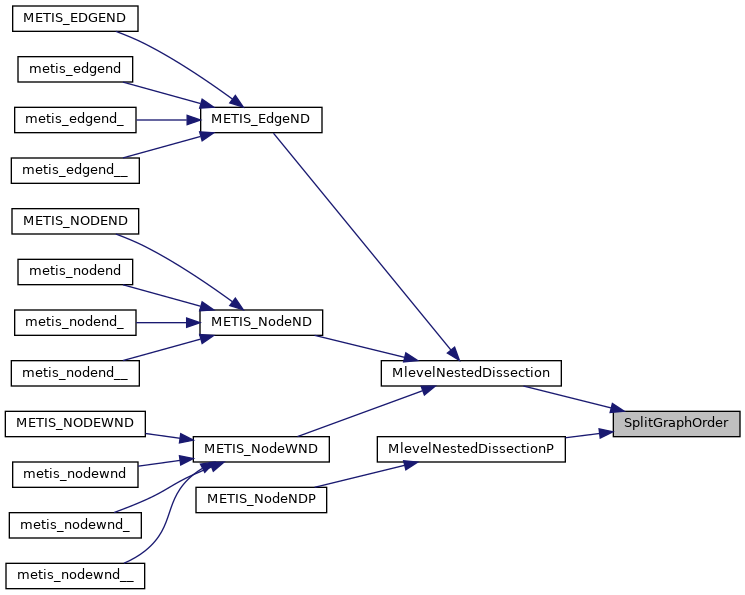
| void | SplitGraphOrder (CtrlType *ctrl, GraphType *graph, GraphType *lgraph, GraphType *rgraph) |
| void | MMDOrder (CtrlType *ctrl, GraphType *graph, idxtype *order, int lastvtx) |
| int | SplitGraphOrderCC (CtrlType *ctrl, GraphType *graph, GraphType *sgraphs, int ncmps, idxtype *cptr, idxtype *cind) |
| void | METIS_PartGraphKway2 (int *nvtxs, idxtype *xadj, idxtype *adjncy, idxtype *vwgt, idxtype *adjwgt, int *wgtflag, int *numflag, int *nparts, int *options, int *edgecut, idxtype *part) |
| void | METIS_WPartGraphKway2 (int *nvtxs, idxtype *xadj, idxtype *adjncy, idxtype *vwgt, idxtype *adjwgt, int *wgtflag, int *numflag, int *nparts, float *tpwgts, int *options, int *edgecut, idxtype *part) |
| void | METIS_NodeNDP (int nvtxs, idxtype *xadj, idxtype *adjncy, int npes, int *options, idxtype *perm, idxtype *iperm, idxtype *sizes) |
| void | MlevelNestedDissectionP (CtrlType *ctrl, GraphType *graph, idxtype *order, int lastvtx, int npes, int cpos, idxtype *sizes) |
| void | METIS_NodeComputeSeparator (int *nvtxs, idxtype *xadj, idxtype *adjncy, idxtype *vwgt, idxtype *adjwgt, int *options, int *sepsize, idxtype *part) |
| void | METIS_EdgeComputeSeparator (int *nvtxs, idxtype *xadj, idxtype *adjncy, idxtype *vwgt, idxtype *adjwgt, int *options, int *sepsize, idxtype *part) |
| void | METIS_PartGraphRecursive (int *nvtxs, idxtype *xadj, idxtype *adjncy, idxtype *vwgt, idxtype *adjwgt, int *wgtflag, int *numflag, int *nparts, int *options, int *edgecut, idxtype *part) |
| void | METIS_WPartGraphRecursive (int *nvtxs, idxtype *xadj, idxtype *adjncy, idxtype *vwgt, idxtype *adjwgt, int *wgtflag, int *numflag, int *nparts, float *tpwgts, int *options, int *edgecut, idxtype *part) |
| int | MlevelRecursiveBisection (CtrlType *ctrl, GraphType *graph, int nparts, idxtype *part, float *tpwgts, float ubfactor, int fpart) |
| void | MlevelEdgeBisection (CtrlType *ctrl, GraphType *graph, int *tpwgts, float ubfactor) |
| void | SplitGraphPart (CtrlType *ctrl, GraphType *graph, GraphType *lgraph, GraphType *rgraph) |
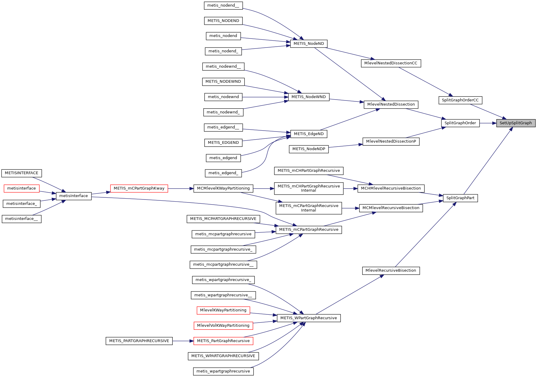
| void | SetUpSplitGraph (GraphType *graph, GraphType *sgraph, int snvtxs, int snedges) |
| void | PQueueInit (CtrlType *ctrl, PQueueType *queue, int maxnodes, int maxgain) |
| void | PQueueReset (PQueueType *queue) |
| void | PQueueFree (CtrlType *ctrl, PQueueType *queue) |
| int | PQueueGetSize (PQueueType *queue) |
| int | PQueueInsert (PQueueType *queue, int node, int gain) |
| int | PQueueDelete (PQueueType *queue, int node, int gain) |
| int | PQueueUpdate (PQueueType *queue, int node, int oldgain, int newgain) |
| void | PQueueUpdateUp (PQueueType *queue, int node, int oldgain, int newgain) |
| int | PQueueGetMax (PQueueType *queue) |
| int | PQueueSeeMax (PQueueType *queue) |
| int | PQueueGetKey (PQueueType *queue) |
| int | CheckHeap (PQueueType *queue) |
| void | Refine2Way (CtrlType *ctrl, GraphType *orggraph, GraphType *graph, int *tpwgts, float ubfactor) |
| void | Allocate2WayPartitionMemory (CtrlType *ctrl, GraphType *graph) |
| void | Compute2WayPartitionParams (CtrlType *ctrl, GraphType *graph) |
| void | Project2WayPartition (CtrlType *ctrl, GraphType *graph) |
| void | ConstructSeparator (CtrlType *ctrl, GraphType *graph, float ubfactor) |
| void | ConstructMinCoverSeparator0 (CtrlType *ctrl, GraphType *graph, float ubfactor) |
| void | ConstructMinCoverSeparator (CtrlType *ctrl, GraphType *graph, float ubfactor) |
| void | FM_2WayNodeRefine (CtrlType *ctrl, GraphType *graph, float ubfactor, int npasses) |
| void | FM_2WayNodeRefine2 (CtrlType *ctrl, GraphType *graph, float ubfactor, int npasses) |
| void | FM_2WayNodeRefineEqWgt (CtrlType *ctrl, GraphType *graph, int npasses) |
| void | FM_2WayNodeRefine_OneSided (CtrlType *ctrl, GraphType *graph, float ubfactor, int npasses) |
| void | FM_2WayNodeBalance (CtrlType *ctrl, GraphType *graph, float ubfactor) |
| int | ComputeMaxNodeGain (int nvtxs, idxtype *xadj, idxtype *adjncy, idxtype *vwgt) |
| void | Refine2WayNode (CtrlType *ctrl, GraphType *orggraph, GraphType *graph, float ubfactor) |
| void | Allocate2WayNodePartitionMemory (CtrlType *ctrl, GraphType *graph) |
| void | Compute2WayNodePartitionParams (CtrlType *ctrl, GraphType *graph) |
| void | Project2WayNodePartition (CtrlType *ctrl, GraphType *graph) |
| void | ComputePartitionInfo (GraphType *graph, int nparts, idxtype *where) |
| void | ComputePartitionInfoBipartite (GraphType *graph, int nparts, idxtype *where) |
| void | ComputePartitionBalance (GraphType *graph, int nparts, idxtype *where, float *ubvec) |
| float | ComputeElementBalance (int ne, int nparts, idxtype *where) |
| void | Random_KWayEdgeRefineMConn (CtrlType *ctrl, GraphType *graph, int nparts, float *tpwgts, float ubfactor, int npasses, int ffactor) |
| void | Greedy_KWayEdgeBalanceMConn (CtrlType *ctrl, GraphType *graph, int nparts, float *tpwgts, float ubfactor, int npasses) |
| void | PrintSubDomainGraph (GraphType *graph, int nparts, idxtype *where) |
| void | ComputeSubDomainGraph (GraphType *graph, int nparts, idxtype *pmat, idxtype *ndoms) |
| void | EliminateSubDomainEdges (CtrlType *ctrl, GraphType *graph, int nparts, float *tpwgts) |
| void | MoveGroupMConn (CtrlType *ctrl, GraphType *graph, idxtype *ndoms, idxtype *pmat, int nparts, int to, int nind, idxtype *ind) |
| void | EliminateComponents (CtrlType *ctrl, GraphType *graph, int nparts, float *tpwgts, float ubfactor) |
| void | MoveGroup (CtrlType *ctrl, GraphType *graph, int nparts, int to, int gid, idxtype *ptr, idxtype *ind) |
| void | InitTimers (CtrlType *ctrl) |
| void | PrintTimers (CtrlType *ctrl) |
| double | seconds (void) |
| void | errexit (char *f_str,...) |
| int * | imalloc (int n, char *msg) |
| idxtype * | idxmalloc (int n, char *msg) |
| float * | fmalloc (int n, char *msg) |
| int * | ismalloc (int n, int ival, char *msg) |
| idxtype * | idxsmalloc (int n, idxtype ival, char *msg) |
| void * | GKmalloc (int nbytes, char *msg) |
| void | GKfree (void **ptr1,...) |
| int * | iset (int n, int val, int *x) |
| idxtype * | idxset (int n, idxtype val, idxtype *x) |
| float * | sset (int n, float val, float *x) |
| int | iamax (int n, int *x) |
| int | idxamax (int n, idxtype *x) |
| int | idxamax_strd (int n, idxtype *x, int incx) |
| int | samax (int n, float *x) |
| int | samax2 (int n, float *x) |
| int | idxamin (int n, idxtype *x) |
| int | samin (int n, float *x) |
| int | idxsum (int n, idxtype *x) |
| int | idxsum_strd (int n, idxtype *x, int incx) |
| void | idxadd (int n, idxtype *x, idxtype *y) |
| int | charsum (int n, char *x) |
| int | isum (int n, int *x) |
| float | ssum (int n, float *x) |
| float | ssum_strd (int n, float *x, int incx) |
| void | sscale (int n, float alpha, float *x) |
| float | snorm2 (int n, float *v) |
| float | sdot (int n, float *x, float *y) |
| void | saxpy (int n, float alpha, float *x, int incx, float *y, int incy) |
| void | RandomPermute (int n, idxtype *p, int flag) |
| int | ispow2 (int a) |
| void | InitRandom (int seed) |
| int | log2 (int a) |
Definition at line 17529 of file metis.c.
References graphdef::bndind, graphdef::bndptr, idxmalloc(), graphdef::nrinfo, graphdef::nvtxs, graphdef::pwgts, graphdef::rdata, and graphdef::where.
Referenced by ConstructMinCoverSeparator(), ConstructSeparator(), MlevelNodeBisectionMultiple(), and Project2WayNodePartition().


Definition at line 15962 of file metis.c.
References graphdef::bndind, graphdef::bndptr, graphdef::ed, graphdef::id, idxmalloc(), graphdef::nvtxs, graphdef::pwgts, graphdef::rdata, and graphdef::where.
Referenced by GrowBisection(), Project2WayPartition(), and RandomBisection().


Definition at line 4381 of file metis.c.
References graphdef::bndind, graphdef::bndptr, idxmalloc(), graphdef::nvtxs, graphdef::pwgts, graphdef::rdata, graphdef::rinfo, and graphdef::where.
Referenced by MlevelKWayPartitioning(), and ProjectKWayPartition().


Definition at line 6543 of file metis.c.
References graphdef::bndind, graphdef::bndptr, idxmalloc(), graphdef::nvtxs, graphdef::pwgts, graphdef::rdata, graphdef::vrinfo, and graphdef::where.
Referenced by MlevelVolKWayPartitioning(), and ProjectVolKWayPartition().


Definition at line 7862 of file metis.c.
References workspacedef::auxcore, workspacedef::ccore, workspacedef::core, workspacedef::edegrees, GKmalloc(), HTLENGTH, idxmalloc(), workspacedef::maxcore, graphdef::ncon, graphdef::nedges, NEG_GAINSPAN, graphdef::nvtxs, OP_KMETIS, OP_KVMETIS, controldef::optype, PLUS_GAINSPAN, workspacedef::pmat, workspacedef::vedegrees, and controldef::wspace.
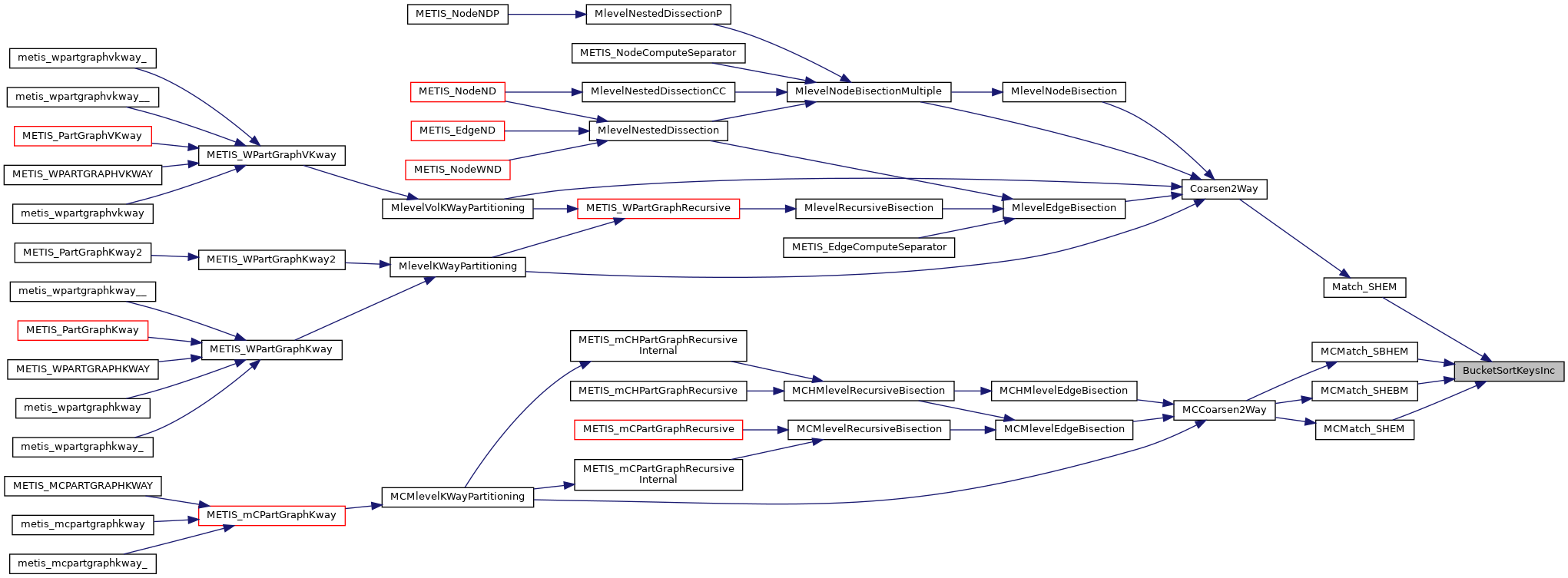
Referenced by METIS_EdgeComputeSeparator(), METIS_EdgeND(), METIS_mCHPartGraphRecursive(), METIS_mCHPartGraphRecursiveInternal(), METIS_mCPartGraphKway(), METIS_mCPartGraphRecursive(), METIS_mCPartGraphRecursiveInternal(), METIS_NodeComputeSeparator(), METIS_NodeND(), METIS_NodeNDP(), METIS_NodeWND(), METIS_WPartGraphKway(), METIS_WPartGraphKway2(), METIS_WPartGraphRecursive(), and METIS_WPartGraphVKway().


| int AreAllBelow | ( | int | ncon, |
| float * | v1, | ||
| float * | v2 | ||
| ) |
Definition at line 13286 of file metis.c.
Referenced by MocBalance2Way2(), MocFM_2WayEdgeRefine2(), and MocGeneral2WayBalance2().

| int AreAllHVwgtsAbove | ( | int | ncon, |
| float | alpha, | ||
| float * | vwgt1, | ||
| float | beta, | ||
| float * | vwgt2, | ||
| float * | limit | ||
| ) |
Definition at line 10982 of file metis.c.
References inputphysics::alpha, and inputphysics::beta.
Referenced by MCGreedy_KWayEdgeBalanceHorizontal().

| int AreAllHVwgtsBelow | ( | int | ncon, |
| float | alpha, | ||
| float * | vwgt1, | ||
| float | beta, | ||
| float * | vwgt2, | ||
| float * | limit | ||
| ) |
Definition at line 10965 of file metis.c.
References inputphysics::alpha, and inputphysics::beta.
Referenced by MCGreedy_KWayEdgeBalanceHorizontal(), and MCRandom_KWayEdgeRefineHorizontal().

| int AreAllVwgtsAbove | ( | int | ncon, |
| float | alpha, | ||
| float * | vwgt1, | ||
| float | beta, | ||
| float * | vwgt2, | ||
| float | limit | ||
| ) |
Definition at line 13248 of file metis.c.
References inputphysics::alpha, and inputphysics::beta.
| int AreAllVwgtsBelow | ( | int | ncon, |
| float | alpha, | ||
| float * | vwgt1, | ||
| float | beta, | ||
| float * | vwgt2, | ||
| float | limit | ||
| ) |
Definition at line 13215 of file metis.c.
References inputphysics::alpha, and inputphysics::beta.
| int AreAllVwgtsBelowFast | ( | int | ncon, |
| float * | vwgt1, | ||
| float * | vwgt2, | ||
| float | limit | ||
| ) |
Definition at line 11923 of file metis.c.
Referenced by MCMatch_HEM(), MCMatch_RM(), MCMatch_SBHEM(), MCMatch_SHEBM(), and MCMatch_SHEM().

| int AreAnyVwgtsBelow | ( | int | ncon, |
| float | alpha, | ||
| float * | vwgt1, | ||
| float | beta, | ||
| float * | vwgt2, | ||
| float | limit | ||
| ) |
Definition at line 13231 of file metis.c.
References inputphysics::alpha, and inputphysics::beta.
Referenced by MocInit2WayBalance().

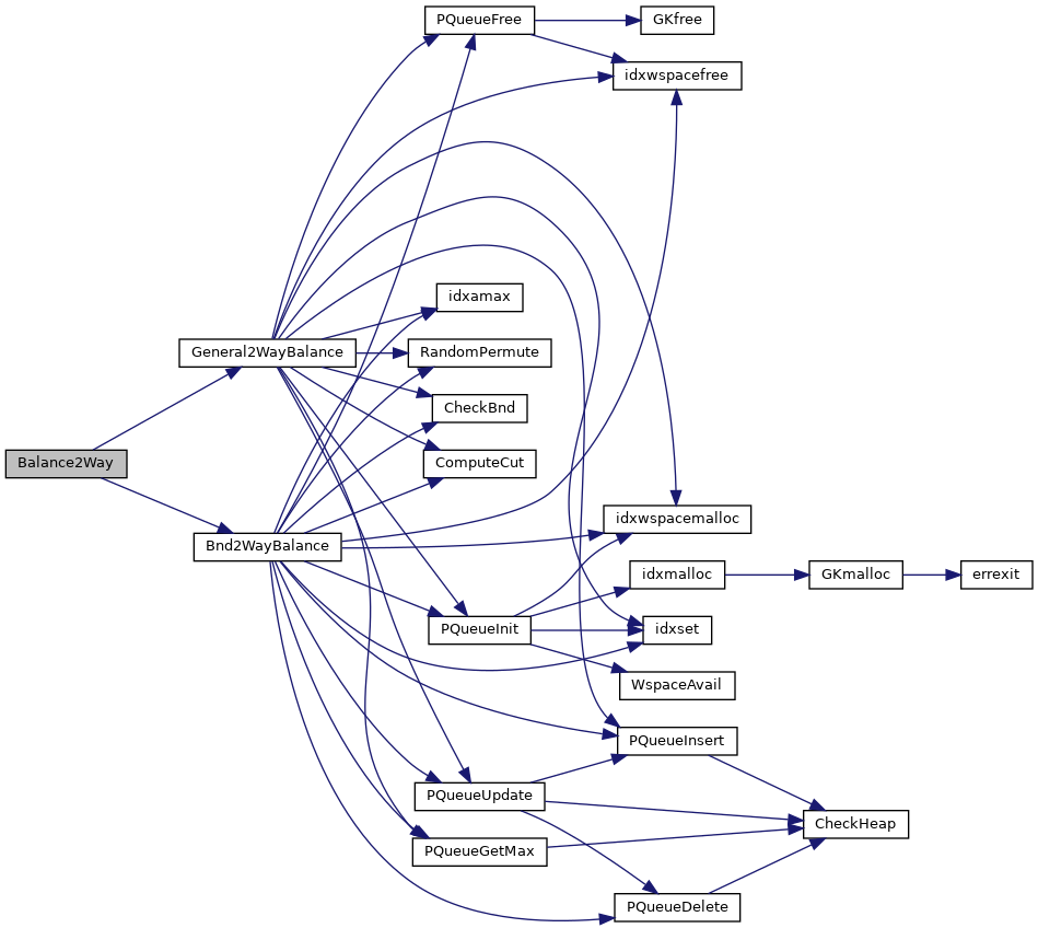
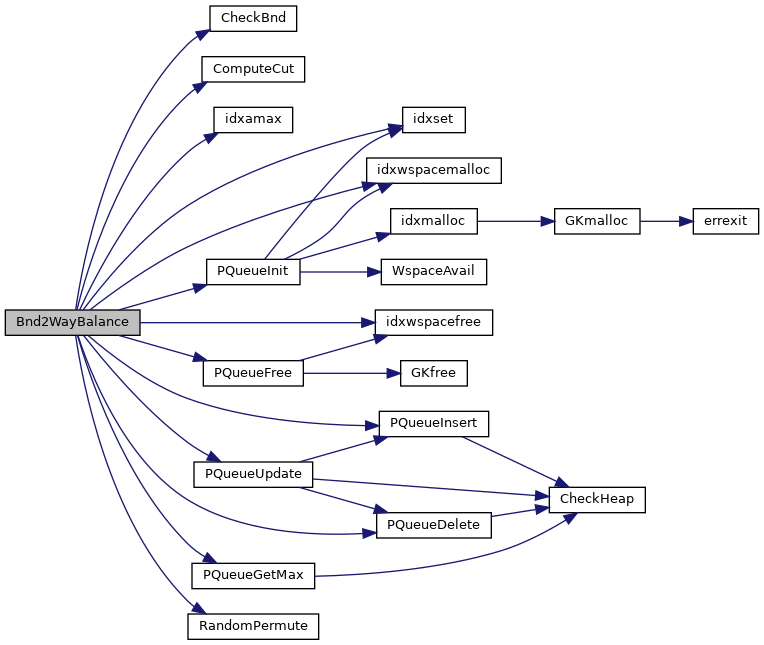
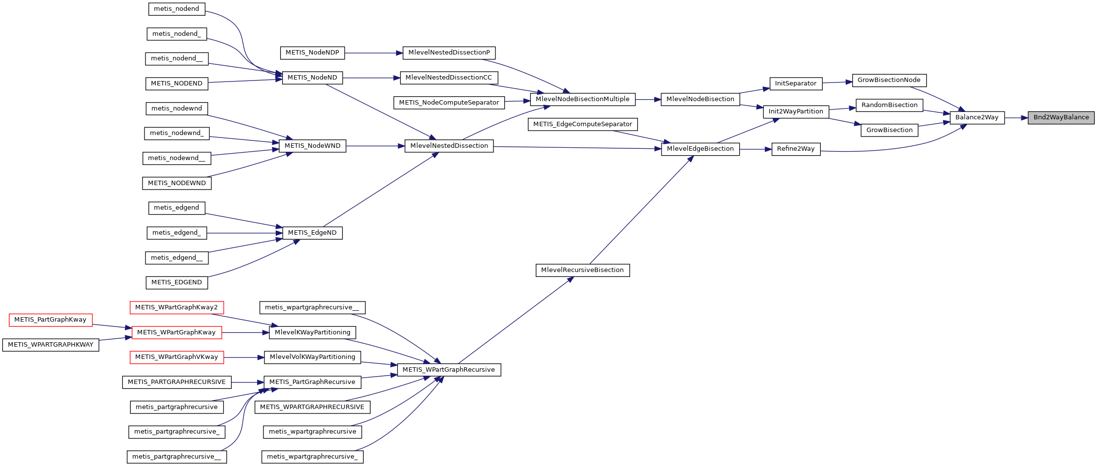
Definition at line 21 of file metis.c.
References Bnd2WayBalance(), General2WayBalance(), graphdef::nbnd, graphdef::nvtxs, and graphdef::pwgts.
Referenced by GrowBisection(), GrowBisectionNode(), RandomBisection(), and Refine2Way().


| int BetterBalance | ( | int | ncon, |
| float * | npwgts, | ||
| float * | tpwgts, | ||
| float * | diff | ||
| ) |
Definition at line 9306 of file metis.c.
References MAXNCON, and snorm2().
Referenced by MocFM_2WayEdgeRefine(), and MocGeneral2WayBalance().


| float BetterVBalance | ( | int | ncon, |
| int | norm, | ||
| float * | vwgt, | ||
| float * | u1wgt, | ||
| float * | u2wgt | ||
| ) |
Definition at line 11862 of file metis.c.
References errexit().
Referenced by MCMatch_SBHEM(), and MCMatch_SHEBM().


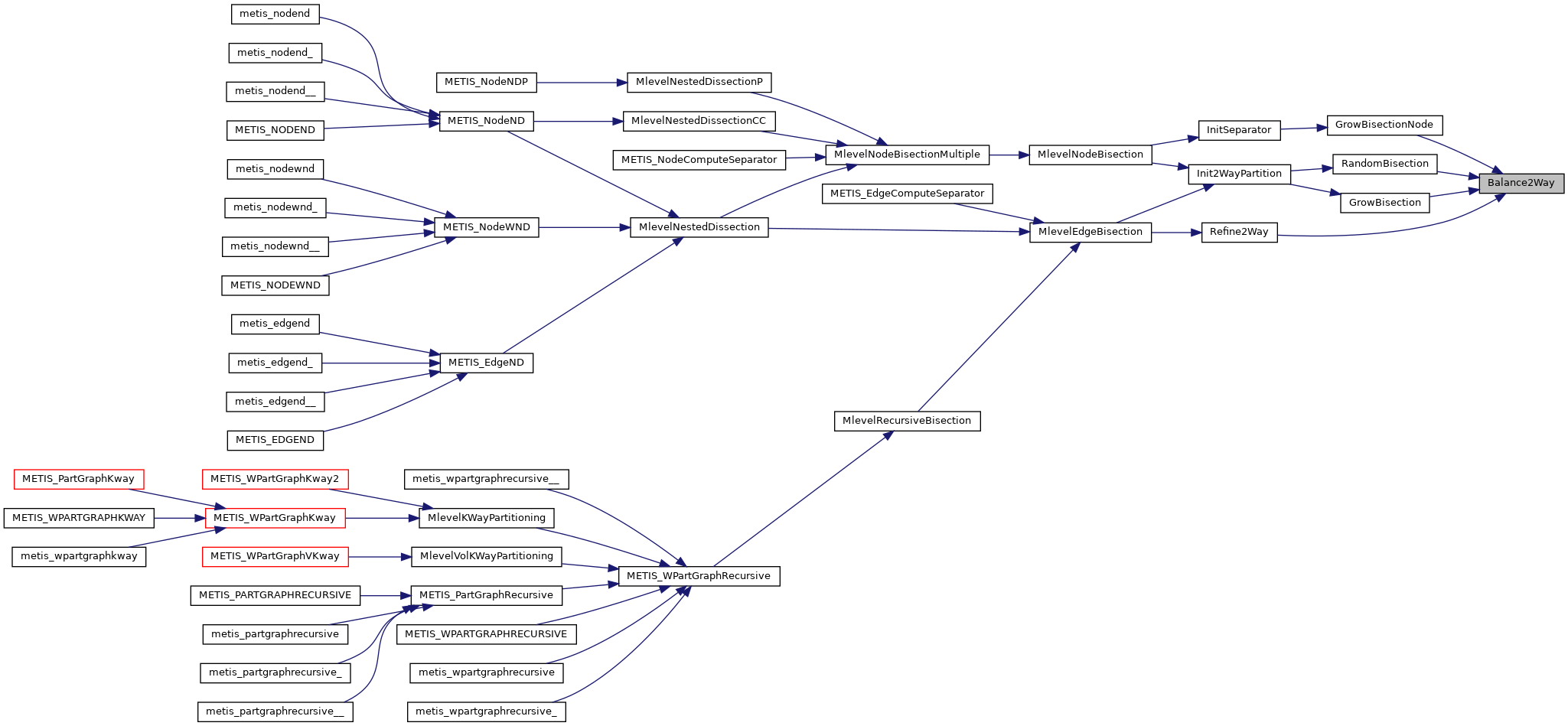
Definition at line 47 of file metis.c.
References graphdef::adjncy, graphdef::adjwgt, graphdef::adjwgtsum, ASSERT, BNDDelete, graphdef::bndind, BNDInsert, graphdef::bndptr, CheckBnd(), ComputeCut(), DBG_MOVEINFO, DBG_REFINE, controldef::dbglvl, graphdef::ed, graphdef::id, idxamax(), idxset(), idxwspacefree(), idxwspacemalloc(), IFSET, blockette::ii, INC_DEC, graphdef::mincut, graphdef::nbnd, graphdef::nvtxs, PQueueDelete(), PQueueFree(), PQueueGetMax(), PQueueInit(), PQueueInsert(), PQueueUpdate(), graphdef::pwgts, RandomPermute(), SWAP, checkPyfForUpperCase::tmp, graphdef::vwgt, graphdef::where, and graphdef::xadj.
Referenced by Balance2Way().


Definition at line 302 of file metis.c.
References idxsmalloc(), blockette::ii, and MAKECSR.
Referenced by Match_SHEM(), MCMatch_SBHEM(), MCMatch_SHEBM(), and MCMatch_SHEM().


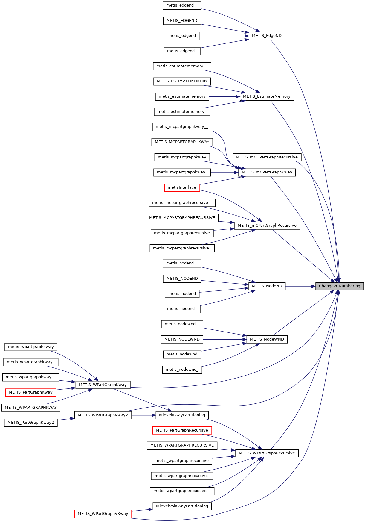
Definition at line 1869 of file metis.c.
Referenced by METIS_EdgeND(), METIS_EstimateMemory(), METIS_mCHPartGraphRecursive(), METIS_mCPartGraphKway(), METIS_mCPartGraphRecursive(), METIS_NodeND(), METIS_NodeWND(), METIS_WPartGraphKway(), METIS_WPartGraphKway2(), METIS_WPartGraphRecursive(), and METIS_WPartGraphVKway().

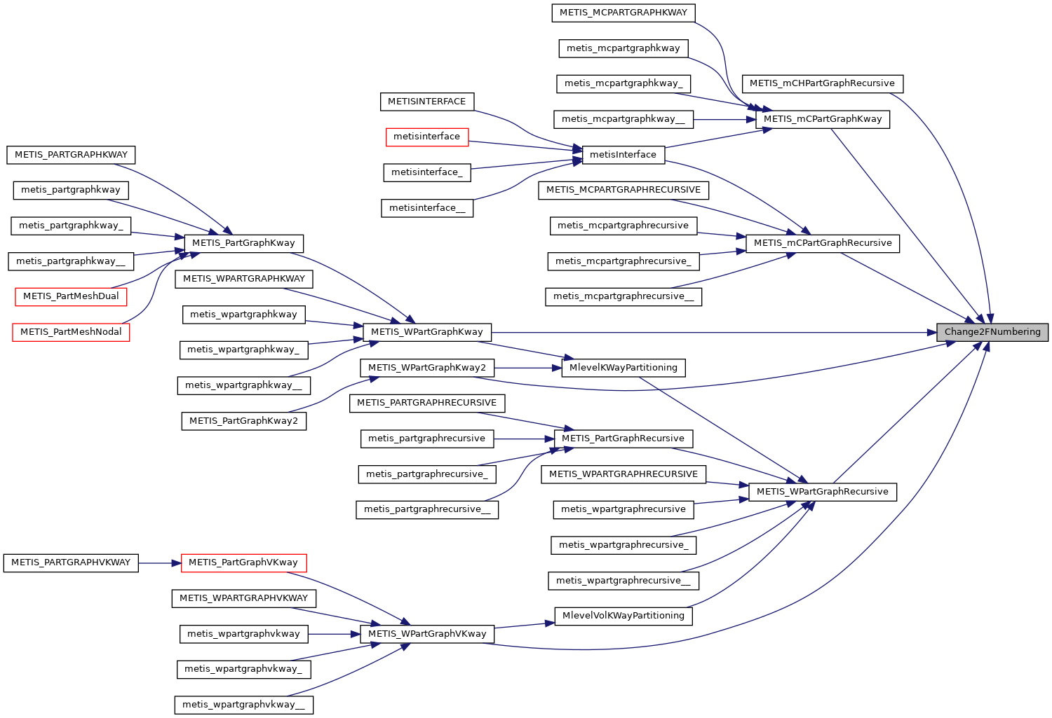
Definition at line 1884 of file metis.c.
Referenced by METIS_mCHPartGraphRecursive(), METIS_mCPartGraphKway(), METIS_mCPartGraphRecursive(), METIS_WPartGraphKway(), METIS_WPartGraphKway2(), METIS_WPartGraphRecursive(), and METIS_WPartGraphVKway().

Definition at line 1902 of file metis.c.
Referenced by METIS_EstimateMemory().

| void Change2FNumberingOrder | ( | int | nvtxs, |
| idxtype * | xadj, | ||
| idxtype * | adjncy, | ||
| idxtype * | v1, | ||
| idxtype * | v2 | ||
| ) |
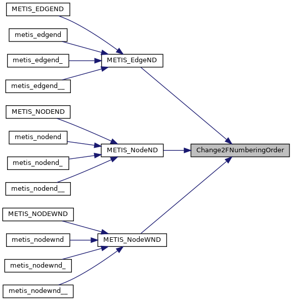
Definition at line 1919 of file metis.c.
Referenced by METIS_EdgeND(), METIS_NodeND(), and METIS_NodeWND().

| void ChangeMesh2CNumbering | ( | int | n, |
| idxtype * | mesh | ||
| ) |
Definition at line 1942 of file metis.c.
Referenced by METIS_MeshToDual(), METIS_MeshToNodal(), METIS_PartMeshDual(), and METIS_PartMeshNodal().

Definition at line 1955 of file metis.c.
Referenced by METIS_MeshToDual(), and METIS_MeshToNodal().

| void ChangeMesh2FNumbering2 | ( | int | n, |
| idxtype * | mesh, | ||
| int | ne, | ||
| int | nn, | ||
| idxtype * | epart, | ||
| idxtype * | npart | ||
| ) |
Definition at line 1975 of file metis.c.
Referenced by METIS_PartMeshDual(), and METIS_PartMeshNodal().

| int charsum | ( | int | n, |
| char * | x | ||
| ) |
Definition at line 19629 of file metis.c.
References blockpointers::x.
| int CheckBnd | ( | GraphType * | graph | ) |
Definition at line 1304 of file metis.c.
References graphdef::adjncy, ASSERT, ASSERTP, graphdef::bndind, graphdef::bndptr, graphdef::nbnd, graphdef::nvtxs, graphdef::where, and graphdef::xadj.
Referenced by Bnd2WayBalance(), FM_2WayEdgeRefine(), General2WayBalance(), MocFM_2WayEdgeRefine(), MocFM_2WayEdgeRefine2(), MocGeneral2WayBalance(), MocGeneral2WayBalance2(), MocInit2WayBalance(), MocInit2WayBalance2(), MocRefine2Way(), MocRefine2Way2(), and Refine2Way().

| int CheckBnd2 | ( | GraphType * | graph | ) |
Definition at line 1340 of file metis.c.
References graphdef::adjncy, graphdef::adjwgt, ASSERT, ASSERTP, graphdef::bndind, graphdef::bndptr, graphdef::nbnd, graphdef::nvtxs, graphdef::where, and graphdef::xadj.
Referenced by MocProjectKWayPartition(), and ProjectKWayPartition().

| int CheckHeap | ( | PQueueType * | queue | ) |
Definition at line 15876 of file metis.c.
References ASSERT, ASSERTP, PQueueType::heap, PQueueType::locator, PQueueType::maxnodes, and PQueueType::nnodes.
Referenced by PQueueDelete(), PQueueGetMax(), PQueueInsert(), PQueueUpdate(), and PQueueUpdateUp().

| int CheckNodeBnd | ( | GraphType * | graph, |
| int | onbnd | ||
| ) |
Definition at line 1375 of file metis.c.
References graphdef::adjncy, ASSERTP, graphdef::bndind, graphdef::bndptr, graphdef::nvtxs, graphdef::where, and graphdef::xadj.
Referenced by Compute2WayNodePartitionParams(), FM_2WayNodeBalance(), FM_2WayNodeRefine(), FM_2WayNodeRefine2(), FM_2WayNodeRefine_OneSided(), and FM_2WayNodeRefineEqWgt().

| int CheckNodePartitionParams | ( | GraphType * | graph | ) |
Definition at line 1428 of file metis.c.
References graphdef::adjncy, graphdef::adjwgt, nrinfodef::edegrees, graphdef::nrinfo, graphdef::nvtxs, graphdef::pwgts, graphdef::vwgt, graphdef::where, and graphdef::xadj.
Referenced by ConstructMinCoverSeparator(), ConstructSeparator(), FM_2WayNodeBalance(), FM_2WayNodeRefine(), FM_2WayNodeRefine2(), FM_2WayNodeRefine_OneSided(), and FM_2WayNodeRefineEqWgt().

| int CheckRInfo | ( | RInfoType * | rinfo | ) |
Definition at line 1411 of file metis.c.
References ASSERTP, rinfodef::edegrees, rinfodef::ndegrees, and edegreedef::pid.
Referenced by Greedy_KWayEdgeBalance(), Greedy_KWayEdgeBalanceMConn(), Greedy_KWayEdgeRefine(), MCGreedy_KWayEdgeBalanceHorizontal(), MCRandom_KWayEdgeRefineHorizontal(), MoveGroup(), MoveGroupMConn(), Random_KWayEdgeRefine(), and Random_KWayEdgeRefineMConn().

Definition at line 5877 of file metis.c.
References graphdef::adjncy, graphdef::adjwgt, vrinfodef::ed, vrinfodef::edegrees, GKmalloc(), vedegreedef::gv, vrinfodef::id, blockette::ii, blockette::kk, vrinfodef::ndegrees, graphdef::nvtxs, vedegreedef::pid, graphdef::vrinfo, graphdef::vsize, graphdef::where, and graphdef::xadj.

Definition at line 938 of file metis.c.
References graphdef::adjwgt, COARSEN_FRACTION2, controldef::CoarsenTmr, controldef::CoarsenTo, graphdef::coarser, controldef::CType, DBG_COARSEN, DBG_TIME, controldef::dbglvl, errexit(), graphdef::finer, idxsum(), IFSET, MATCH_HEM, Match_HEM(), MATCH_RM, Match_RM(), Match_RM_NVW(), MATCH_SHEM, Match_SHEM(), MATCH_SHEMKWAY, controldef::maxvwgt, graphdef::nedges, graphdef::nvtxs, starttimer, stoptimer, and graphdef::vwgt.
Referenced by MlevelEdgeBisection(), MlevelKWayPartitioning(), MlevelNodeBisection(), MlevelNodeBisectionMultiple(), and MlevelVolKWayPartitioning().


| void CompressGraph | ( | CtrlType * | ctrl, |
| GraphType * | graph, | ||
| int | nvtxs, | ||
| idxtype * | xadj, | ||
| idxtype * | adjncy, | ||
| idxtype * | cptr, | ||
| idxtype * | cind | ||
| ) |
Definition at line 1023 of file metis.c.
References graphdef::adjncy, graphdef::adjwgt, graphdef::adjwgtsum, graphdef::cmap, COMPRESSION_FRACTION, graphdef::gdata, GKfree(), GKmalloc(), idxmalloc(), idxset(), idxsmalloc(), blockette::ii, ikeysort(), InitGraph(), blockette::jj, KeyValueType::key, graphdef::label, LTERM, graphdef::ncon, graphdef::nedges, graphdef::nvtxs, KeyValueType::val, graphdef::vwgt, and graphdef::xadj.
Referenced by METIS_NodeND(), and METIS_NodeNDP().


| float Compute2WayHLoadImbalance | ( | int | ncon, |
| float * | npwgts, | ||
| float * | tpwgts | ||
| ) |
Definition at line 9322 of file metis.c.
References fort_depend::temp.
Referenced by MocBalance2Way(), MocFM_2WayEdgeRefine(), MocGeneral2WayBalance(), and MocInit2WayBalance().

| void Compute2WayHLoadImbalanceVec | ( | int | ncon, |
| float * | npwgts, | ||
| float * | tpwgts, | ||
| float * | lbvec | ||
| ) |
Definition at line 9340 of file metis.c.
Referenced by MocBalance2Way2(), MocFM_2WayEdgeRefine2(), and MocGeneral2WayBalance2().

Definition at line 17550 of file metis.c.
References graphdef::adjncy, graphdef::adjwgt, ASSERT, graphdef::bndind, BNDInsert, graphdef::bndptr, CheckNodeBnd(), nrinfodef::edegrees, idxset(), graphdef::mincut, graphdef::nbnd, graphdef::nrinfo, graphdef::nvtxs, graphdef::pwgts, graphdef::vwgt, graphdef::where, and graphdef::xadj.
Referenced by ConstructMinCoverSeparator(), ConstructSeparator(), GrowBisectionNode(), InitSeparator(), MlevelNodeBisectionMultiple(), and Project2WayNodePartition().


Definition at line 15981 of file metis.c.
References graphdef::adjncy, graphdef::adjwgt, ASSERT, graphdef::bndind, graphdef::bndptr, graphdef::ed, graphdef::id, idxset(), idxsum(), graphdef::mincut, graphdef::nbnd, graphdef::nvtxs, graphdef::pwgts, graphdef::vwgt, graphdef::where, and graphdef::xadj.
Referenced by GrowBisection(), GrowBisectionNode(), MlevelNodeBisection(), RandomBisection(), and Refine2Way().


| int ComputeCoarseGraphSize | ( | int | nvtxs, |
| idxtype * | xadj, | ||
| idxtype * | adjncy, | ||
| int | cnvtxs, | ||
| idxtype * | cmap, | ||
| idxtype * | match, | ||
| idxtype * | perm | ||
| ) |
Definition at line 1608 of file metis.c.
References GKfree(), idxsmalloc(), bcpointers::iend, bcpointers::istart, and LTERM.
Referenced by EstimateCFraction().


Definition at line 1278 of file metis.c.
References graphdef::adjncy, graphdef::adjwgt, graphdef::nvtxs, and graphdef::xadj.
Referenced by Bnd2WayBalance(), ComputePartitionInfo(), ComputePartitionInfoBipartite(), FM_2WayEdgeRefine(), General2WayBalance(), Greedy_KWayEdgeBalance(), Greedy_KWayEdgeBalanceMConn(), Greedy_KWayEdgeRefine(), Greedy_KWayVolBalance(), Greedy_KWayVolBalanceMConn(), MCGreedy_KWayEdgeBalanceHorizontal(), MCRandom_KWayEdgeRefineHorizontal(), MocFM_2WayEdgeRefine(), MocFM_2WayEdgeRefine2(), MocGeneral2WayBalance(), MocGeneral2WayBalance2(), MocInit2WayBalance(), MocInit2WayBalance2(), Random_KWayEdgeRefine(), Random_KWayEdgeRefineMConn(), Random_KWayVolRefine(), and Random_KWayVolRefineMConn().

| float ComputeElementBalance | ( | int | ne, |
| int | nparts, | ||
| idxtype * | where | ||
| ) |
Definition at line 17901 of file metis.c.
References idxamax(), idxsmalloc(), and idxsum().

| void ComputeHKWayLoadImbalance | ( | int | ncon, |
| int | nparts, | ||
| float * | npwgts, | ||
| float * | lbvec | ||
| ) |
Definition at line 10998 of file metis.c.
Referenced by MCGreedy_KWayEdgeBalanceHorizontal(), and MCRandom_KWayEdgeRefineHorizontal().

Definition at line 4637 of file metis.c.
References graphdef::bndind, BNDInsert, graphdef::bndptr, rinfodef::ed, idxset(), graphdef::nbnd, graphdef::nvtxs, and graphdef::rinfo.
Referenced by RefineKWay().


Definition at line 4612 of file metis.c.
References graphdef::bndind, BNDInsert, graphdef::bndptr, rinfodef::ed, rinfodef::id, idxset(), graphdef::nbnd, graphdef::nvtxs, and graphdef::rinfo.
Referenced by MocRefineKWayHorizontal(), and RefineKWay().


Definition at line 4407 of file metis.c.
References graphdef::adjncy, graphdef::adjwgt, graphdef::adjwgtsum, ASSERT, graphdef::bndind, BNDInsert, graphdef::bndptr, workspacedef::cdegree, edegreedef::ed, rinfodef::ed, workspacedef::edegrees, rinfodef::edegrees, rinfodef::id, idxset(), graphdef::mincut, graphdef::nbnd, rinfodef::ndegrees, graphdef::nvtxs, edegreedef::pid, graphdef::pwgts, graphdef::rinfo, graphdef::vwgt, graphdef::where, controldef::wspace, and graphdef::xadj.
Referenced by RefineKWay().


Definition at line 6645 of file metis.c.
References graphdef::adjncy, graphdef::adjwgt, ASSERT, graphdef::bndind, BNDInsert, graphdef::bndptr, vrinfodef::ed, vrinfodef::edegrees, vedegreedef::gv, vrinfodef::gv, vrinfodef::id, idxset(), idxwspacefree(), idxwspacemalloc(), blockette::ii, blockette::kk, MAXIDX, graphdef::minvol, graphdef::nbnd, vrinfodef::ndegrees, graphdef::nvtxs, graphdef::vrinfo, graphdef::vsize, graphdef::where, and graphdef::xadj.
Referenced by ComputeVolKWayPartitionParams(), and ProjectVolKWayPartition().


| void ComputeKWayVolume | ( | GraphType * | graph, |
| int | nupd, | ||
| idxtype * | updind, | ||
| idxtype * | marker, | ||
| idxtype * | phtable | ||
| ) |
Definition at line 5747 of file metis.c.
References graphdef::adjncy, graphdef::adjwgt, ASSERT, vrinfodef::ed, vrinfodef::edegrees, vedegreedef::gv, vrinfodef::gv, vrinfodef::id, blockette::ii, blockette::kk, MAXIDX, vrinfodef::ndegrees, graphdef::nvtxs, graphdef::vrinfo, graphdef::vsize, graphdef::where, and graphdef::xadj.
Referenced by KWayVolUpdate().

| float ComputeLoadImbalance | ( | int | ncon, |
| int | nparts, | ||
| float * | npwgts, | ||
| float * | tpwgts | ||
| ) |
Definition at line 13264 of file metis.c.
Referenced by MocInit2WayBalance2().

Definition at line 17443 of file metis.c.
Referenced by FM_2WayNodeBalance(), FM_2WayNodeRefine(), FM_2WayNodeRefine2(), FM_2WayNodeRefine_OneSided(), and FM_2WayNodeRefineEqWgt().

Definition at line 17867 of file metis.c.
References idxamax(), idxset(), idxsmalloc(), idxsum(), graphdef::ncon, graphdef::nvtxs, partitionmod::ubvec, and graphdef::vwgt.

Definition at line 17651 of file metis.c.
References graphdef::adjncy, graphdef::adjwgt, ComputeCut(), ComputeVolume(), GKfree(), idxamax(), idxamax_strd(), idxamin(), idxset(), idxsmalloc(), idxsum(), idxsum_strd(), IsConnectedSubdomain(), LTERM, graphdef::ncon, graphdef::nvtxs, graphdef::vwgt, graphdef::where, and graphdef::xadj.
Referenced by MCMlevelKWayPartitioning(), MlevelKWayPartitioning(), and MlevelVolKWayPartitioning().


Definition at line 17761 of file metis.c.
References graphdef::adjncy, graphdef::adjwgt, ComputeCut(), ComputeVolume(), GKfree(), idxamax(), idxamax_strd(), idxamin(), idxset(), idxsmalloc(), idxsum(), idxsum_strd(), LTERM, graphdef::ncon, graphdef::nvtxs, graphdef::vsize, graphdef::vwgt, and graphdef::xadj.

Definition at line 18594 of file metis.c.
References graphdef::adjncy, graphdef::adjwgt, rinfodef::edegrees, idxset(), rinfodef::ndegrees, graphdef::nvtxs, graphdef::rinfo, graphdef::where, and graphdef::xadj.
Referenced by EliminateSubDomainEdges(), Greedy_KWayEdgeBalanceMConn(), and Random_KWayEdgeRefineMConn().


Definition at line 6875 of file metis.c.
References graphdef::bndind, BNDInsert, graphdef::bndptr, vrinfodef::ed, idxset(), graphdef::nbnd, graphdef::nvtxs, and graphdef::vrinfo.
Referenced by RefineVolKWay().


Definition at line 6850 of file metis.c.
References graphdef::bndind, BNDInsert, graphdef::bndptr, vrinfodef::ed, vrinfodef::gv, vrinfodef::id, idxset(), graphdef::nbnd, graphdef::nvtxs, and graphdef::vrinfo.
Referenced by RefineVolKWay().


Definition at line 6565 of file metis.c.
References graphdef::adjncy, graphdef::adjwgt, graphdef::adjwgtsum, ASSERT, workspacedef::cdegree, ComputeKWayVolGains(), vedegreedef::ed, vrinfodef::ed, vrinfodef::edegrees, vedegreedef::gv, vrinfodef::id, idxset(), graphdef::mincut, vrinfodef::ndegrees, vedegreedef::ned, vrinfodef::nid, graphdef::nvtxs, vedegreedef::pid, graphdef::pwgts, workspacedef::vedegrees, graphdef::vrinfo, graphdef::vwgt, graphdef::where, controldef::wspace, and graphdef::xadj.
Referenced by RefineVolKWay().


Definition at line 6003 of file metis.c.
References graphdef::adjncy, graphdef::adjwgt, vrinfodef::edegrees, idxset(), vrinfodef::ndegrees, graphdef::nvtxs, graphdef::vrinfo, graphdef::where, and graphdef::xadj.
Referenced by Greedy_KWayVolBalanceMConn(), and Random_KWayVolRefineMConn().


Definition at line 5838 of file metis.c.
References graphdef::adjncy, idxamax(), idxsmalloc(), graphdef::nvtxs, graphdef::vsize, graphdef::vwgt, and graphdef::xadj.
Referenced by ComputePartitionInfo(), ComputePartitionInfoBipartite(), Random_KWayEdgeRefine(), and Random_KWayEdgeRefineMConn().


Definition at line 16286 of file metis.c.
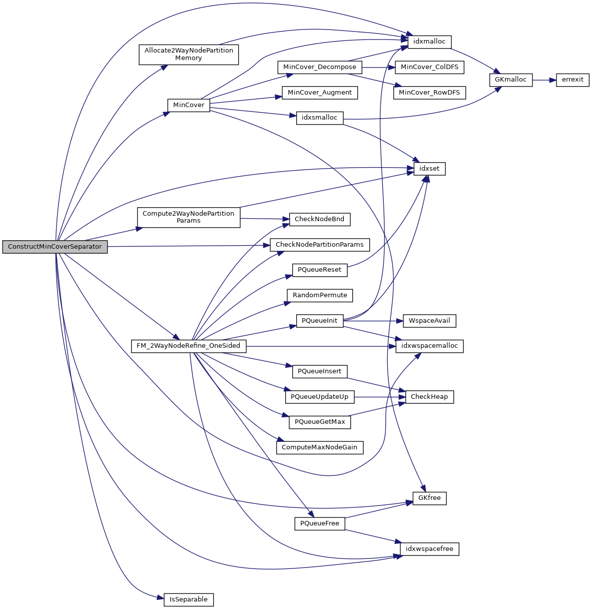
References graphdef::adjncy, Allocate2WayNodePartitionMemory(), ASSERT, ASSERTP, graphdef::bndind, graphdef::bndptr, CheckNodePartitionParams(), Compute2WayNodePartitionParams(), DBG_SEPINFO, controldef::dbglvl, FM_2WayNodeRefine_OneSided(), GKfree(), idxcopy, idxmalloc(), idxset(), idxwspacefree(), idxwspacemalloc(), IFSET, blockette::ii, IsSeparable(), blockette::jj, LTERM, MinCover(), graphdef::mincut, graphdef::nbnd, graphdef::nvtxs, graphdef::pwgts, graphdef::rdata, graphdef::where, and graphdef::xadj.
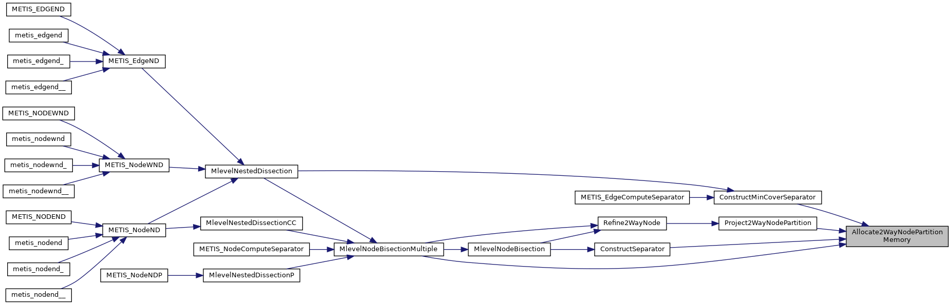
Referenced by METIS_EdgeComputeSeparator(), and MlevelNestedDissection().


Definition at line 16171 of file metis.c.
References graphdef::adjncy, ASSERT, ASSERTP, graphdef::bndind, graphdef::bndptr, DBG_SEPINFO, controldef::dbglvl, GKfree(), idxmalloc(), idxset(), idxwspacefree(), idxwspacemalloc(), IFSET, blockette::ii, IsSeparable(), blockette::jj, LTERM, MinCover(), graphdef::mincut, graphdef::nbnd, graphdef::nvtxs, graphdef::pwgts, graphdef::where, and graphdef::xadj.

Definition at line 16129 of file metis.c.
References Allocate2WayNodePartitionMemory(), ASSERT, graphdef::bndind, CheckNodePartitionParams(), Compute2WayNodePartitionParams(), FM_2WayNodeRefine(), GKfree(), idxcopy, idxwspacefree(), idxwspacemalloc(), IsSeparable(), LTERM, graphdef::nbnd, graphdef::nvtxs, graphdef::rdata, graphdef::where, and graphdef::xadj.
Referenced by MlevelNodeBisection().


| void CreateCoarseGraph | ( | CtrlType * | ctrl, |
| GraphType * | graph, | ||
| int | cnvtxs, | ||
| idxtype * | match, | ||
| idxtype * | perm | ||
| ) |
Definition at line 342 of file metis.c.
References graphdef::adjncy, graphdef::adjwgt, graphdef::adjwgtsum, ASSERTP, workspacedef::auxcore, graphdef::cmap, controldef::ContractTmr, CreateCoarseGraphNoMask(), DBG_TIME, controldef::dbglvl, HTLENGTH, idxset(), idxsum(), idxwspacefree(), idxwspacemalloc(), bcpointers::iend, IFSET, bcpointers::istart, blockette::jj, blockette::kk, autoEditForward::m, graphdef::ncon, graphdef::nedges, graphdef::nvtxs, graphdef::nvwgt, OP_KVMETIS, controldef::optype, ReAdjustMemory(), saxpy(), scopy, SetUpCoarseGraph(), starttimer, stoptimer, graphdef::vsize, graphdef::vwgt, controldef::wspace, and graphdef::xadj.
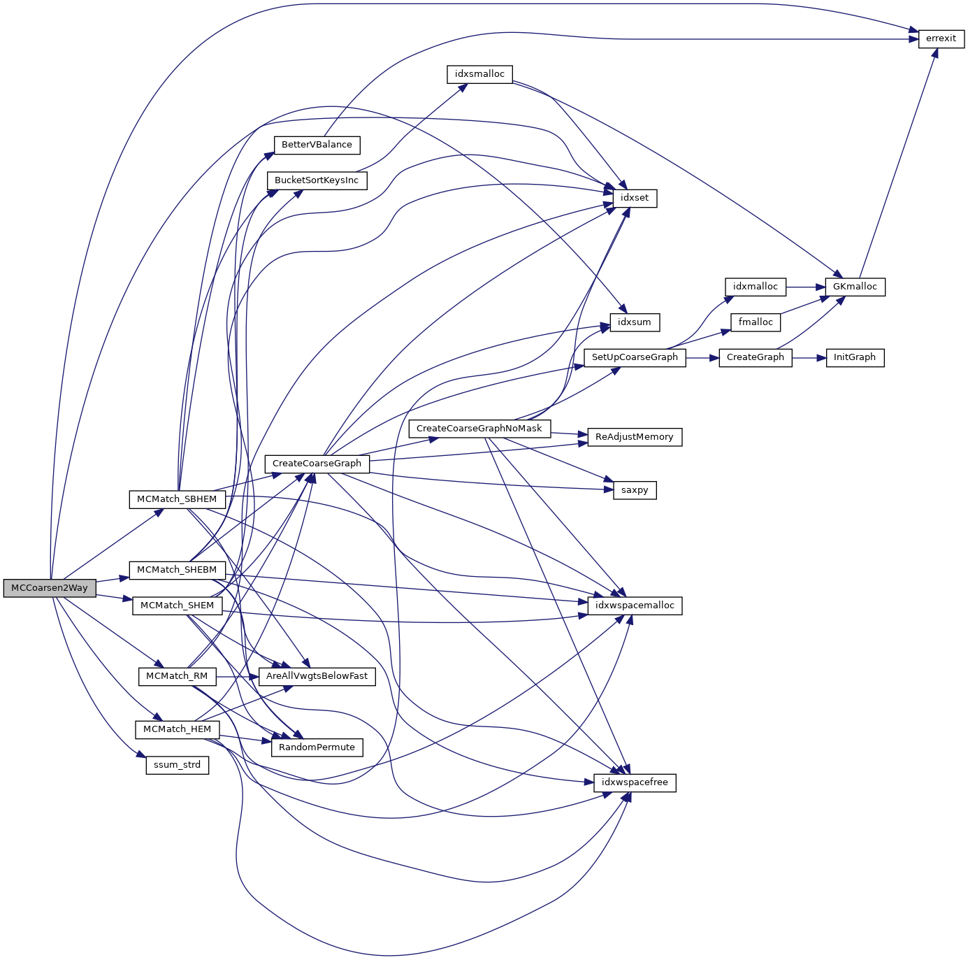
Referenced by Match_HEM(), Match_RM(), Match_SHEM(), MCMatch_HEM(), MCMatch_RM(), MCMatch_SBHEM(), MCMatch_SHEBM(), and MCMatch_SHEM().


| void CreateCoarseGraph_NVW | ( | CtrlType * | ctrl, |
| GraphType * | graph, | ||
| int | cnvtxs, | ||
| idxtype * | match, | ||
| idxtype * | perm | ||
| ) |
Definition at line 650 of file metis.c.
References graphdef::adjncy, graphdef::adjwgt, graphdef::adjwgtsum, ASSERTP, workspacedef::auxcore, graphdef::cmap, controldef::ContractTmr, DBG_TIME, controldef::dbglvl, HTLENGTH, idxset(), idxsum(), idxwspacefree(), idxwspacemalloc(), bcpointers::iend, IFSET, bcpointers::istart, blockette::jj, blockette::kk, autoEditForward::m, graphdef::ncon, graphdef::nedges, graphdef::nvtxs, graphdef::nvwgt, ReAdjustMemory(), SetUpCoarseGraph(), starttimer, stoptimer, graphdef::vwgt, controldef::wspace, and graphdef::xadj.
Referenced by Match_RM_NVW().


| void CreateCoarseGraphNoMask | ( | CtrlType * | ctrl, |
| GraphType * | graph, | ||
| int | cnvtxs, | ||
| idxtype * | match, | ||
| idxtype * | perm | ||
| ) |
Definition at line 515 of file metis.c.
References graphdef::adjncy, graphdef::adjwgt, graphdef::adjwgtsum, ASSERT, ASSERTP, workspacedef::auxcore, graphdef::cmap, controldef::ContractTmr, DBG_TIME, controldef::dbglvl, idxset(), idxsum(), idxwspacefree(), idxwspacemalloc(), bcpointers::iend, IFSET, bcpointers::istart, autoEditForward::m, graphdef::ncon, graphdef::nedges, graphdef::nvtxs, graphdef::nvwgt, OP_KVMETIS, controldef::optype, ReAdjustMemory(), saxpy(), scopy, SetUpCoarseGraph(), starttimer, stoptimer, graphdef::vsize, graphdef::vwgt, controldef::wspace, and graphdef::xadj.
Referenced by CreateCoarseGraph().


| GraphType* CreateGraph | ( | void | ) |
Definition at line 7996 of file metis.c.
References GKmalloc(), and InitGraph().
Referenced by SetUpCoarseGraph().


| void EliminateComponents | ( | CtrlType * | ctrl, |
| GraphType * | graph, | ||
| int | nparts, | ||
| float * | tpwgts, | ||
| float | ubfactor | ||
| ) |
Definition at line 18966 of file metis.c.
References graphdef::adjncy, graphdef::adjwgt, ASSERT, idxset(), idxsum(), idxwspacefree(), idxwspacemalloc(), blockette::ii, INC_DEC, blockette::jj, MoveGroup(), graphdef::nvtxs, graphdef::pwgts, graphdef::vwgt, graphdef::where, and graphdef::xadj.
Referenced by RefineKWay().


Definition at line 18639 of file metis.c.
References graphdef::adjncy, graphdef::adjwgt, ComputeSubDomainGraph(), GKfree(), GKmalloc(), idxamax(), idxset(), idxsum(), idxwspacefree(), idxwspacemalloc(), blockette::ii, ikeysort(), INC_DEC, KeyValueType::key, LTERM, MoveGroupMConn(), graphdef::nvtxs, workspacedef::pmat, graphdef::pwgts, KeyValueType::val, graphdef::vwgt, graphdef::where, controldef::wspace, and graphdef::xadj.
Referenced by RefineKWay().


| void EliminateVolComponents | ( | CtrlType * | ctrl, |
| GraphType * | graph, | ||
| int | nparts, | ||
| float * | tpwgts, | ||
| float | ubfactor | ||
| ) |
Definition at line 6272 of file metis.c.
References graphdef::adjncy, graphdef::adjwgt, ASSERT, GKmalloc(), idxset(), idxsum(), idxwspacefree(), idxwspacemalloc(), blockette::ii, ikeysort(), blockette::jj, KeyValueType::key, graphdef::mincut, graphdef::minvol, graphdef::nvtxs, graphdef::pwgts, KeyValueType::val, graphdef::vsize, graphdef::vwgt, graphdef::where, and graphdef::xadj.
Referenced by RefineVolKWay().


Definition at line 6045 of file metis.c.
References graphdef::adjncy, graphdef::adjwgt, GKfree(), GKmalloc(), idxamax(), idxset(), idxsum(), idxwspacefree(), idxwspacemalloc(), blockette::ii, ikeysort(), INC_DEC, KeyValueType::key, LTERM, graphdef::nvtxs, workspacedef::pmat, graphdef::pwgts, KeyValueType::val, graphdef::vwgt, graphdef::where, controldef::wspace, and graphdef::xadj.
Referenced by RefineVolKWay().


| void errexit | ( | char * | f_str, |
| ... | |||
| ) |
Definition at line 19307 of file metis.c.
References get_f2py::stdout.
Referenced by BetterVBalance(), Coarsen2Way(), GKmalloc(), Init2WayPartition(), MCCoarsen2Way(), MocInit2WayPartition(), MocInit2WayPartition2(), MocRefine2Way(), MocRefine2Way2(), and Refine2Way().

| void EstimateCFraction | ( | int | nvtxs, |
| idxtype * | xadj, | ||
| idxtype * | adjncy, | ||
| float * | vfraction, | ||
| float * | efraction | ||
| ) |
Definition at line 1563 of file metis.c.
References ComputeCoarseGraphSize(), GKfree(), idxmalloc(), idxsmalloc(), blockette::ii, LTERM, RandomPermute(), and UNMATCHED.
Referenced by METIS_EstimateMemory().


Definition at line 2855 of file metis.c.
References graphdef::adjncy, graphdef::bndind, idxsmalloc(), graphdef::nbnd, graphdef::nvtxs, graphdef::where, and graphdef::xadj.
Referenced by MlevelNestedDissectionCC().


Definition at line 1674 of file metis.c.
References graphdef::adjncy, graphdef::adjwgt, graphdef::adjwgtsum, amax, amin, ASSERT, BNDDelete, graphdef::bndind, BNDInsert, graphdef::bndptr, CheckBnd(), ComputeCut(), DBG_MOVEINFO, DBG_REFINE, controldef::dbglvl, graphdef::ed, graphdef::id, idxamax(), idxset(), idxwspacefree(), idxwspacemalloc(), IFSET, blockette::ii, INC_DEC, graphdef::mincut, graphdef::nbnd, graphdef::nvtxs, PQueueDelete(), PQueueFree(), PQueueGetMax(), PQueueInit(), PQueueInsert(), PQueueReset(), PQueueUpdate(), graphdef::pwgts, RandomPermute(), SWAP, checkPyfForUpperCase::tmp, graphdef::vwgt, graphdef::where, and graphdef::xadj.
Referenced by GrowBisection(), GrowBisectionNode(), RandomBisection(), and Refine2Way().


Definition at line 17310 of file metis.c.
References graphdef::adjncy, ASSERT, ASSERTP, BNDDelete, graphdef::bndind, BNDInsert, graphdef::bndptr, CheckNodeBnd(), CheckNodePartitionParams(), ComputeMaxNodeGain(), DBG_MOVEINFO, DBG_REFINE, controldef::dbglvl, nrinfodef::edegrees, idxset(), idxsum(), idxwspacefree(), idxwspacemalloc(), IFSET, blockette::ii, blockette::jj, blockette::kk, graphdef::mincut, graphdef::nbnd, graphdef::nrinfo, graphdef::nvtxs, PQueueFree(), PQueueGetMax(), PQueueInit(), PQueueInsert(), PQueueUpdateUp(), graphdef::pwgts, RandomPermute(), graphdef::vwgt, graphdef::where, and graphdef::xadj.
Referenced by Refine2WayNode().


Definition at line 16413 of file metis.c.
References graphdef::adjncy, amin, ASSERT, ASSERTP, BNDDelete, graphdef::bndind, BNDInsert, graphdef::bndptr, CheckNodeBnd(), CheckNodePartitionParams(), ComputeMaxNodeGain(), DBG_MOVEINFO, DBG_REFINE, controldef::dbglvl, nrinfodef::edegrees, pyf_preprocessor::g, idxset(), idxwspacefree(), idxwspacemalloc(), IFSET, blockette::ii, INC_DEC, blockette::jj, blockette::kk, graphdef::mincut, graphdef::nbnd, graphdef::nrinfo, graphdef::nvtxs, OFLAG_COMPRESS, controldef::oflags, PQueueDelete(), PQueueFree(), PQueueGetMax(), PQueueInit(), PQueueInsert(), PQueueReset(), PQueueSeeMax(), PQueueUpdate(), graphdef::pwgts, RandomPermute(), graphdef::vwgt, graphdef::where, and graphdef::xadj.
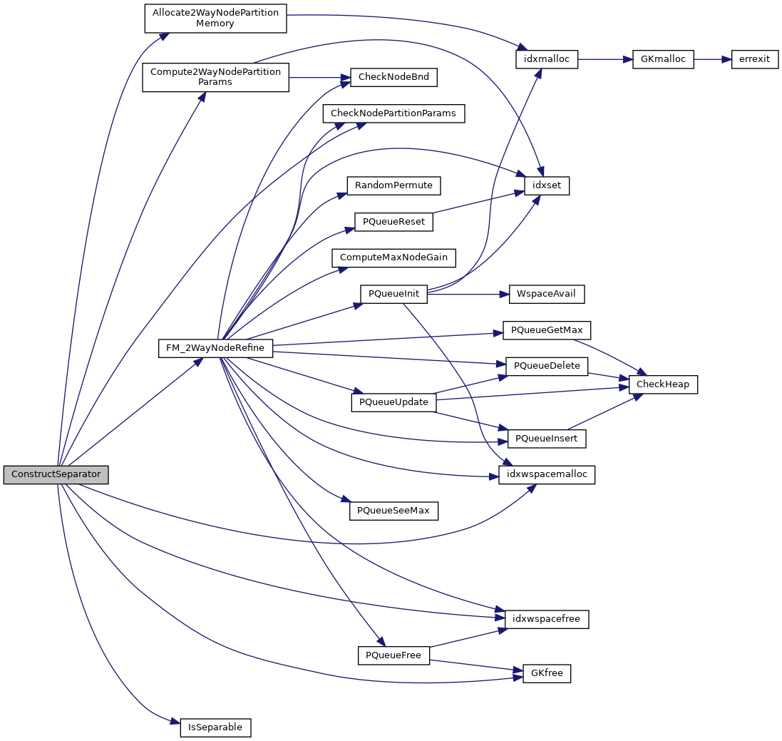
Referenced by ConstructSeparator(), GrowBisectionNode(), and Refine2WayNode().


Definition at line 16648 of file metis.c.
References graphdef::adjncy, amin, ASSERT, ASSERTP, BNDDelete, graphdef::bndind, BNDInsert, graphdef::bndptr, CheckNodeBnd(), CheckNodePartitionParams(), ComputeMaxNodeGain(), DBG_MOVEINFO, DBG_REFINE, controldef::dbglvl, nrinfodef::edegrees, pyf_preprocessor::g, idxset(), idxwspacefree(), idxwspacemalloc(), IFSET, blockette::ii, INC_DEC, blockette::jj, blockette::kk, graphdef::mincut, graphdef::nbnd, graphdef::nrinfo, graphdef::nvtxs, OFLAG_COMPRESS, controldef::oflags, PQueueDelete(), PQueueFree(), PQueueGetMax(), PQueueInit(), PQueueInsert(), PQueueReset(), PQueueSeeMax(), PQueueUpdate(), graphdef::pwgts, RandomPermute(), graphdef::vwgt, graphdef::where, and graphdef::xadj.

Definition at line 17109 of file metis.c.
References graphdef::adjncy, amin, ASSERT, ASSERTP, BNDDelete, graphdef::bndind, BNDInsert, graphdef::bndptr, CheckNodeBnd(), CheckNodePartitionParams(), ComputeMaxNodeGain(), DBG_MOVEINFO, DBG_REFINE, controldef::dbglvl, nrinfodef::edegrees, idxwspacefree(), idxwspacemalloc(), IFSET, blockette::ii, INC_DEC, blockette::jj, blockette::kk, graphdef::mincut, graphdef::nbnd, graphdef::nrinfo, graphdef::nvtxs, OFLAG_COMPRESS, controldef::oflags, PQueueFree(), PQueueGetMax(), PQueueInit(), PQueueInsert(), PQueueReset(), PQueueUpdateUp(), graphdef::pwgts, RandomPermute(), graphdef::vwgt, graphdef::where, and graphdef::xadj.
Referenced by ConstructMinCoverSeparator(), and Refine2WayNode().


Definition at line 16885 of file metis.c.
References graphdef::adjncy, amin, ASSERT, ASSERTP, BNDDelete, graphdef::bndind, BNDInsert, graphdef::bndptr, CheckNodeBnd(), CheckNodePartitionParams(), ComputeMaxNodeGain(), DBG_MOVEINFO, DBG_REFINE, controldef::dbglvl, nrinfodef::edegrees, pyf_preprocessor::g, idxset(), idxwspacefree(), idxwspacemalloc(), IFSET, blockette::ii, INC_DEC, blockette::jj, blockette::kk, graphdef::mincut, graphdef::nbnd, graphdef::nrinfo, graphdef::nvtxs, OFLAG_COMPRESS, controldef::oflags, PQueueDelete(), PQueueFree(), PQueueGetMax(), PQueueInit(), PQueueInsert(), PQueueReset(), PQueueSeeMax(), PQueueUpdate(), graphdef::pwgts, RandomPermute(), graphdef::vwgt, graphdef::where, and graphdef::xadj.
Referenced by Refine2WayNode().


| float* fmalloc | ( | int | n, |
| char * | msg | ||
| ) |
Definition at line 19354 of file metis.c.
References GKmalloc().
Referenced by MCHMlevelRecursiveBisection(), METIS_mCHPartGraphRecursive(), METIS_mCHPartGraphRecursiveInternal(), METIS_PartGraphKway(), METIS_PartGraphKway2(), METIS_PartGraphRecursive(), METIS_PartGraphVKway(), METIS_WPartGraphRecursive(), MocAllocate2WayPartitionMemory(), MocAllocateKWayPartitionMemory(), SetUpCoarseGraph(), SetUpGraph(), SetUpGraph2(), SetUpSplitGraph(), and VolSetUpGraph().


| void FreeGraph | ( | GraphType * | graph | ) |
Definition at line 8044 of file metis.c.
References graphdef::gdata, GKfree(), LTERM, graphdef::npwgts, graphdef::nvwgt, and graphdef::rdata.
Referenced by MocProject2WayPartition(), MocProjectKWayPartition(), Project2WayNodePartition(), Project2WayPartition(), ProjectKWayPartition(), and ProjectVolKWayPartition().


Definition at line 7928 of file metis.c.
References workspacedef::core, workspacedef::edegrees, GKfree(), LTERM, workspacedef::pmat, workspacedef::vedegrees, and controldef::wspace.
Referenced by METIS_EdgeComputeSeparator(), METIS_EdgeND(), METIS_mCHPartGraphRecursive(), METIS_mCHPartGraphRecursiveInternal(), METIS_mCPartGraphKway(), METIS_mCPartGraphRecursive(), METIS_mCPartGraphRecursiveInternal(), METIS_NodeComputeSeparator(), METIS_NodeND(), METIS_NodeNDP(), METIS_NodeWND(), METIS_WPartGraphKway(), METIS_WPartGraphKway2(), METIS_WPartGraphRecursive(), and METIS_WPartGraphVKway().


| void fwspacefree | ( | CtrlType * | ctrl, |
| int | n | ||
| ) |
Definition at line 7982 of file metis.c.
References ASSERT, workspacedef::ccore, and controldef::wspace.
Referenced by MCGreedy_KWayEdgeBalanceHorizontal(), MCRandom_KWayEdgeRefineHorizontal(), MocFM_2WayEdgeRefine2(), and MocGeneral2WayBalance2().

| float* fwspacemalloc | ( | CtrlType * | ctrl, |
| int | n | ||
| ) |
Definition at line 7970 of file metis.c.
References ASSERT, workspacedef::ccore, workspacedef::core, workspacedef::maxcore, and controldef::wspace.
Referenced by MCGreedy_KWayEdgeBalanceHorizontal(), MCRandom_KWayEdgeRefineHorizontal(), MocFM_2WayEdgeRefine2(), and MocGeneral2WayBalance2().

| void GENDUALMETIS | ( | int | nelmnts, |
| int | nvtxs, | ||
| int | etype, | ||
| idxtype * | elmnts, | ||
| idxtype * | dxadj, | ||
| idxtype * | dadjncy | ||
| ) |
Definition at line 8125 of file metis.c.
References idxmalloc(), idxsmalloc(), blockette::jj, blockette::kk, autoEditForward::m, and MAKECSR.
Referenced by METIS_MeshToDual().


Definition at line 173 of file metis.c.
References graphdef::adjncy, graphdef::adjwgt, graphdef::adjwgtsum, ASSERT, BNDDelete, graphdef::bndind, BNDInsert, graphdef::bndptr, CheckBnd(), ComputeCut(), DBG_MOVEINFO, DBG_REFINE, controldef::dbglvl, graphdef::ed, graphdef::id, idxamax(), idxset(), idxwspacefree(), idxwspacemalloc(), IFSET, blockette::ii, INC_DEC, graphdef::mincut, graphdef::nbnd, graphdef::nvtxs, PQueueFree(), PQueueGetMax(), PQueueInit(), PQueueInsert(), PQueueUpdate(), graphdef::pwgts, RandomPermute(), SWAP, checkPyfForUpperCase::tmp, graphdef::vwgt, graphdef::where, and graphdef::xadj.
Referenced by Balance2Way().


| void genmmd | ( | int | neqns, |
| idxtype * | xadj, | ||
| idxtype * | adjncy, | ||
| idxtype * | invp, | ||
| idxtype * | perm, | ||
| int | delta, | ||
| idxtype * | head, | ||
| idxtype * | qsize, | ||
| idxtype * | list, | ||
| idxtype * | marker, | ||
| int | maxint, | ||
| int * | ncsub | ||
| ) |
Definition at line 11986 of file metis.c.
References utils::delta(), mmdelm(), mmdint(), mmdnum(), mmdupd(), and autoEditReverseFast::num.
Referenced by MMDOrder().


| void GKfree | ( | void ** | ptr1, |
| ... | |||
| ) |
Definition at line 19409 of file metis.c.
References LTERM.
Referenced by CompressGraph(), ComputeCoarseGraphSize(), ComputePartitionInfo(), ComputePartitionInfoBipartite(), ConstructMinCoverSeparator(), ConstructMinCoverSeparator0(), ConstructSeparator(), EliminateSubDomainEdges(), EliminateVolSubDomainEdges(), EstimateCFraction(), FreeGraph(), FreeWorkSpace(), Greedy_KWayVolBalance(), Greedy_KWayVolBalanceMConn(), GrowBisection(), GrowBisectionNode(), IsConnected2(), IsConnectedSubdomain(), MCHMlevelRecursiveBisection(), MCMlevelKWayPartitioning(), MCMlevelRecursiveBisection(), METIS_EdgeComputeSeparator(), METIS_mCHPartGraphRecursive(), METIS_mCHPartGraphRecursiveInternal(), METIS_NodeComputeSeparator(), METIS_NodeND(), METIS_NodeNDP(), METIS_PartMeshDual(), METIS_PartMeshNodal(), MinCover(), MlevelKWayPartitioning(), MlevelNestedDissection(), MlevelNestedDissectionCC(), MlevelNestedDissectionP(), MlevelNodeBisectionMultiple(), MlevelRecursiveBisection(), MlevelVolKWayPartitioning(), MocGrowBisection(), MocGrowBisection2(), MocGrowBisectionNew2(), MocRandomBisection(), PQueueFree(), Random_KWayVolRefine(), Random_KWayVolRefineMConn(), RandomBisection(), RefineKWay(), and RefineVolKWay().

| void* GKmalloc | ( | int | nbytes, |
| char * | msg | ||
| ) |
Definition at line 19391 of file metis.c.
References errexit().
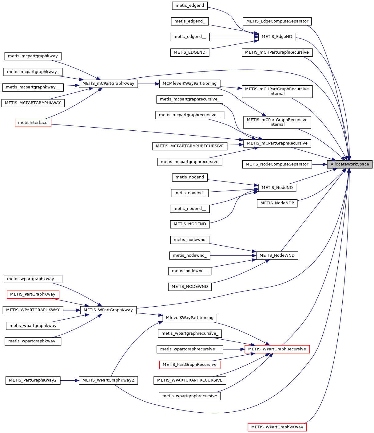
Referenced by AllocateWorkSpace(), CheckVolKWayPartitionParams(), CompressGraph(), CreateGraph(), EliminateSubDomainEdges(), EliminateVolComponents(), EliminateVolSubDomainEdges(), fmalloc(), idxmalloc(), idxsmalloc(), imalloc(), ismalloc(), and MlevelNestedDissectionCC().


| void Greedy_KWayEdgeBalance | ( | CtrlType * | ctrl, |
| GraphType * | graph, | ||
| int | nparts, | ||
| float * | tpwgts, | ||
| float | ubfactor, | ||
| int | npasses | ||
| ) |
Definition at line 4046 of file metis.c.
References graphdef::adjncy, graphdef::adjwgt, graphdef::adjwgtsum, ASSERT, BNDDelete, graphdef::bndind, BNDInsert, graphdef::bndptr, workspacedef::cdegree, CheckRInfo(), ComputeCut(), DBG_MOVEINFO, DBG_REFINE, controldef::dbglvl, edegreedef::ed, rinfodef::ed, workspacedef::edegrees, rinfodef::edegrees, rinfodef::id, idxamax(), idxamin(), idxset(), idxsum(), idxwspacefree(), idxwspacemalloc(), IFSET, blockette::ii, INC_DEC, graphdef::mincut, graphdef::nbnd, rinfodef::ndegrees, graphdef::nvtxs, edegreedef::pid, PQueueDelete(), PQueueFree(), PQueueGetMax(), PQueueInit(), PQueueInsert(), PQueueReset(), PQueueUpdate(), graphdef::pwgts, RandomPermute(), graphdef::rinfo, SWAP, graphdef::vwgt, graphdef::where, controldef::wspace, and graphdef::xadj.
Referenced by RefineKWay().


| void Greedy_KWayEdgeBalanceMConn | ( | CtrlType * | ctrl, |
| GraphType * | graph, | ||
| int | nparts, | ||
| float * | tpwgts, | ||
| float | ubfactor, | ||
| int | npasses | ||
| ) |
Definition at line 18230 of file metis.c.
References graphdef::adjncy, graphdef::adjwgt, graphdef::adjwgtsum, ASSERT, BNDDelete, graphdef::bndind, BNDInsert, graphdef::bndptr, workspacedef::cdegree, CheckRInfo(), ComputeCut(), ComputeSubDomainGraph(), DBG_MOVEINFO, DBG_REFINE, controldef::dbglvl, edegreedef::ed, rinfodef::ed, workspacedef::edegrees, rinfodef::edegrees, rinfodef::id, idxamax(), idxamin(), idxset(), idxsum(), idxwspacefree(), idxwspacemalloc(), IFSET, blockette::ii, INC_DEC, graphdef::mincut, graphdef::nbnd, rinfodef::ndegrees, graphdef::nvtxs, edegreedef::pid, workspacedef::pmat, PQueueDelete(), PQueueFree(), PQueueGetMax(), PQueueInit(), PQueueInsert(), PQueueReset(), PQueueUpdate(), graphdef::pwgts, RandomPermute(), graphdef::rinfo, SWAP, graphdef::vwgt, graphdef::where, controldef::wspace, and graphdef::xadj.
Referenced by RefineKWay().


| void Greedy_KWayEdgeRefine | ( | CtrlType * | ctrl, |
| GraphType * | graph, | ||
| int | nparts, | ||
| float * | tpwgts, | ||
| float | ubfactor, | ||
| int | npasses | ||
| ) |
Definition at line 3816 of file metis.c.
References graphdef::adjncy, graphdef::adjwgt, graphdef::adjwgtsum, ASSERT, BNDDelete, graphdef::bndind, BNDInsert, graphdef::bndptr, workspacedef::cdegree, CheckRInfo(), ComputeCut(), DBG_MOVEINFO, DBG_REFINE, controldef::dbglvl, edegreedef::ed, rinfodef::ed, workspacedef::edegrees, rinfodef::edegrees, rinfodef::id, idxamax(), idxamin(), idxset(), idxsum(), idxwspacefree(), idxwspacemalloc(), IFSET, blockette::ii, INC_DEC, graphdef::mincut, graphdef::nbnd, rinfodef::ndegrees, graphdef::nvtxs, edegreedef::pid, PQueueDelete(), PQueueFree(), PQueueGetMax(), PQueueInit(), PQueueInsert(), PQueueReset(), PQueueUpdate(), graphdef::pwgts, RandomPermute(), graphdef::rinfo, SWAP, graphdef::vwgt, graphdef::where, controldef::wspace, and graphdef::xadj.
Referenced by RefineKWay().


| void Greedy_KWayVolBalance | ( | CtrlType * | ctrl, |
| GraphType * | graph, | ||
| int | nparts, | ||
| float * | tpwgts, | ||
| float | ubfactor, | ||
| int | npasses | ||
| ) |
Definition at line 5060 of file metis.c.
References graphdef::adjncy, graphdef::adjwgt, graphdef::adjwgtsum, ASSERT, graphdef::bndind, graphdef::bndptr, ComputeCut(), DBG_MOVEINFO, DBG_REFINE, controldef::dbglvl, vedegreedef::ed, vrinfodef::ed, vrinfodef::edegrees, GKfree(), vedegreedef::gv, vrinfodef::gv, vrinfodef::id, idxamax(), idxamin(), idxmalloc(), idxset(), idxsmalloc(), idxsum(), idxwspacefree(), idxwspacemalloc(), IFSET, blockette::ii, INC_DEC, KWayVolUpdate(), LTERM, graphdef::mincut, graphdef::minvol, graphdef::nbnd, vrinfodef::ndegrees, graphdef::nvtxs, vedegreedef::pid, PQueueFree(), PQueueGetMax(), PQueueInit(), PQueueInsert(), PQueueReset(), graphdef::pwgts, RandomPermute(), graphdef::vrinfo, graphdef::vsize, graphdef::vwgt, graphdef::where, and graphdef::xadj.
Referenced by RefineVolKWay().


| void Greedy_KWayVolBalanceMConn | ( | CtrlType * | ctrl, |
| GraphType * | graph, | ||
| int | nparts, | ||
| float * | tpwgts, | ||
| float | ubfactor, | ||
| int | npasses | ||
| ) |
Definition at line 5214 of file metis.c.
References graphdef::adjncy, graphdef::adjwgt, graphdef::adjwgtsum, ASSERT, graphdef::bndind, graphdef::bndptr, ComputeCut(), ComputeVolSubDomainGraph(), DBG_MOVEINFO, DBG_REFINE, controldef::dbglvl, vedegreedef::ed, vrinfodef::ed, vrinfodef::edegrees, GKfree(), vedegreedef::gv, vrinfodef::gv, vrinfodef::id, idxamax(), idxamin(), idxmalloc(), idxset(), idxsmalloc(), idxsum(), idxwspacefree(), idxwspacemalloc(), IFSET, blockette::ii, INC_DEC, KWayVolUpdate(), LTERM, graphdef::mincut, graphdef::minvol, graphdef::nbnd, vrinfodef::ndegrees, graphdef::nvtxs, vedegreedef::pid, workspacedef::pmat, PQueueFree(), PQueueGetMax(), PQueueInit(), PQueueInsert(), PQueueReset(), graphdef::pwgts, RandomPermute(), graphdef::vrinfo, graphdef::vsize, graphdef::vwgt, graphdef::where, controldef::wspace, and graphdef::xadj.
Referenced by RefineVolKWay().


Definition at line 2999 of file metis.c.
References graphdef::adjncy, graphdef::adjwgt, graphdef::adjwgtsum, Allocate2WayPartitionMemory(), ASSERTP, Balance2Way(), controldef::CoarsenTo, Compute2WayPartitionParams(), FM_2WayEdgeRefine(), GKfree(), idxcopy, idxmalloc(), idxset(), idxsum(), INC_DEC, LARGENIPARTS, LTERM, graphdef::mincut, graphdef::nvtxs, RandomInRange, SMALLNIPARTS, graphdef::vwgt, graphdef::where, and graphdef::xadj.
Referenced by Init2WayPartition().


Definition at line 3127 of file metis.c.
References graphdef::adjncy, graphdef::adjwgt, Balance2Way(), graphdef::bndind, graphdef::bndptr, controldef::CoarsenTo, Compute2WayNodePartitionParams(), Compute2WayPartitionParams(), graphdef::ed, FM_2WayEdgeRefine(), FM_2WayNodeRefine(), GKfree(), graphdef::id, idxcopy, idxmalloc(), idxset(), idxsum(), INC_DEC, LARGENIPARTS, LTERM, graphdef::mincut, graphdef::nbnd, graphdef::nrinfo, graphdef::nvtxs, graphdef::pwgts, RandomInRange, graphdef::rdata, SMALLNIPARTS, graphdef::vwgt, graphdef::where, and graphdef::xadj.
Referenced by InitSeparator().


Definition at line 8318 of file metis.c.
References ASSERT, idxmalloc(), idxsmalloc(), blockette::jj, blockette::kk, and MAKECSR.
Referenced by METIS_MeshToNodal().


| int iamax | ( | int | n, |
| int * | x | ||
| ) |
Definition at line 19477 of file metis.c.
References blockpointers::x.
Referenced by METIS_PartMeshDual(), and METIS_PartMeshNodal().

Definition at line 19619 of file metis.c.
References blockpointers::x.
| int idxamax | ( | int | n, |
| idxtype * | x | ||
| ) |
Definition at line 19491 of file metis.c.
References blockpointers::x.
Referenced by Bnd2WayBalance(), ComputeElementBalance(), ComputePartitionBalance(), ComputePartitionInfo(), ComputePartitionInfoBipartite(), ComputeVolume(), EliminateSubDomainEdges(), EliminateVolSubDomainEdges(), FM_2WayEdgeRefine(), General2WayBalance(), Greedy_KWayEdgeBalance(), Greedy_KWayEdgeBalanceMConn(), Greedy_KWayEdgeRefine(), Greedy_KWayVolBalance(), Greedy_KWayVolBalanceMConn(), MCGreedy_KWayEdgeBalanceHorizontal(), Random_KWayEdgeRefine(), Random_KWayEdgeRefineMConn(), Random_KWayVolRefine(), and Random_KWayVolRefineMConn().

| int idxamax_strd | ( | int | n, |
| idxtype * | x, | ||
| int | incx | ||
| ) |
Definition at line 19504 of file metis.c.
References blockpointers::x.
Referenced by ComputePartitionInfo(), and ComputePartitionInfoBipartite().

| int idxamin | ( | int | n, |
| idxtype * | x | ||
| ) |
Definition at line 19562 of file metis.c.
References blockpointers::x.
Referenced by ComputePartitionInfo(), ComputePartitionInfoBipartite(), Greedy_KWayEdgeBalance(), Greedy_KWayEdgeBalanceMConn(), Greedy_KWayEdgeRefine(), Greedy_KWayVolBalance(), Greedy_KWayVolBalanceMConn(), Random_KWayEdgeRefine(), Random_KWayEdgeRefineMConn(), Random_KWayVolRefine(), and Random_KWayVolRefineMConn().

| idxtype* idxmalloc | ( | int | n, |
| char * | msg | ||
| ) |
Definition at line 19342 of file metis.c.
References GKmalloc().
Referenced by Allocate2WayNodePartitionMemory(), Allocate2WayPartitionMemory(), AllocateKWayPartitionMemory(), AllocateVolKWayPartitionMemory(), AllocateWorkSpace(), CompressGraph(), ConstructMinCoverSeparator(), ConstructMinCoverSeparator0(), EstimateCFraction(), GENDUALMETIS(), Greedy_KWayVolBalance(), Greedy_KWayVolBalanceMConn(), GrowBisection(), GrowBisectionNode(), HEXNODALMETIS(), IsConnected(), IsConnected2(), IsConnectedSubdomain(), METIS_NodeND(), METIS_NodeNDP(), METIS_PartMeshDual(), METIS_PartMeshNodal(), MinCover(), MinCover_Decompose(), MlevelNestedDissectionCC(), MlevelNodeBisectionMultiple(), MMDOrder(), MocAllocate2WayPartitionMemory(), MocAllocateKWayPartitionMemory(), MocGrowBisection(), MocGrowBisection2(), MocGrowBisectionNew2(), MocRandomBisection(), PQueueInit(), PruneGraph(), QUADNODALMETIS(), Random_KWayVolRefine(), Random_KWayVolRefineMConn(), RandomBisection(), SetUpCoarseGraph(), SetUpGraph(), SetUpGraph2(), SetUpGraphKway(), SetUpSplitGraph(), TETNODALMETIS(), TRINODALMETIS(), and VolSetUpGraph().


Definition at line 19448 of file metis.c.
References blockpointers::x.
Referenced by Bnd2WayBalance(), CompressGraph(), Compute2WayNodePartitionParams(), Compute2WayPartitionParams(), ComputeKWayBalanceBoundary(), ComputeKWayBoundary(), ComputeKWayPartitionParams(), ComputeKWayVolGains(), ComputePartitionBalance(), ComputePartitionInfo(), ComputePartitionInfoBipartite(), ComputeSubDomainGraph(), ComputeVolKWayBalanceBoundary(), ComputeVolKWayBoundary(), ComputeVolKWayPartitionParams(), ComputeVolSubDomainGraph(), ConstructMinCoverSeparator(), ConstructMinCoverSeparator0(), CreateCoarseGraph(), CreateCoarseGraph_NVW(), CreateCoarseGraphNoMask(), EliminateComponents(), EliminateSubDomainEdges(), EliminateVolComponents(), EliminateVolSubDomainEdges(), FM_2WayEdgeRefine(), FM_2WayNodeBalance(), FM_2WayNodeRefine(), FM_2WayNodeRefine2(), FM_2WayNodeRefineEqWgt(), General2WayBalance(), Greedy_KWayEdgeBalance(), Greedy_KWayEdgeBalanceMConn(), Greedy_KWayEdgeRefine(), Greedy_KWayVolBalance(), Greedy_KWayVolBalanceMConn(), GrowBisection(), GrowBisectionNode(), idxsmalloc(), Match_HEM(), Match_RM(), Match_RM_NVW(), Match_SHEM(), MCGreedy_KWayEdgeBalanceHorizontal(), MCMatch_HEM(), MCMatch_RM(), MCMatch_SBHEM(), MCMatch_SHEBM(), MCMatch_SHEM(), METIS_NodeNDP(), METIS_PartMeshDual(), METIS_PartMeshNodal(), MocCompute2WayPartitionParams(), MocComputeKWayBalanceBoundary(), MocComputeKWayPartitionParams(), MocFM_2WayEdgeRefine(), MocFM_2WayEdgeRefine2(), MocGeneral2WayBalance(), MocGeneral2WayBalance2(), MocGrowBisection(), MocGrowBisection2(), MocGrowBisectionNew2(), MocInit2WayBalance2(), MocProject2WayPartition(), MocProjectKWayPartition(), PQueueInit(), PQueueReset(), Project2WayPartition(), ProjectKWayPartition(), ProjectVolKWayPartition(), PruneGraph(), RandomBisection(), SetUpGraph(), SplitGraphOrder(), SplitGraphOrderCC(), and VolSetUpGraph().
Definition at line 19379 of file metis.c.
References GKmalloc(), and idxset().
Referenced by BucketSortKeysInc(), CompressGraph(), ComputeCoarseGraphSize(), ComputeElementBalance(), ComputePartitionBalance(), ComputePartitionInfo(), ComputePartitionInfoBipartite(), ComputeVolume(), EstimateCFraction(), FindComponents(), GENDUALMETIS(), Greedy_KWayVolBalance(), Greedy_KWayVolBalanceMConn(), HEXNODALMETIS(), IsConnected(), IsConnected2(), IsConnectedSubdomain(), METIS_PartMeshDual(), METIS_PartMeshNodal(), MinCover(), PrintSubDomainGraph(), QUADNODALMETIS(), Random_KWayVolRefine(), Random_KWayVolRefineMConn(), RefineKWay(), TETNODALMETIS(), TRINODALMETIS(), and VolSetUpGraph().


| int idxsum | ( | int | n, |
| idxtype * | x | ||
| ) |
Definition at line 19590 of file metis.c.
References blockpointers::x.
Referenced by Coarsen2Way(), Compute2WayPartitionParams(), ComputeElementBalance(), ComputePartitionBalance(), ComputePartitionInfo(), ComputePartitionInfoBipartite(), CreateCoarseGraph(), CreateCoarseGraph_NVW(), CreateCoarseGraphNoMask(), EliminateComponents(), EliminateSubDomainEdges(), EliminateVolComponents(), EliminateVolSubDomainEdges(), FM_2WayNodeBalance(), Greedy_KWayEdgeBalance(), Greedy_KWayEdgeBalanceMConn(), Greedy_KWayEdgeRefine(), Greedy_KWayVolBalance(), Greedy_KWayVolBalanceMConn(), GrowBisection(), GrowBisectionNode(), IsBalanced(), MCCoarsen2Way(), METIS_EdgeComputeSeparator(), METIS_EdgeND(), METIS_NodeComputeSeparator(), METIS_NodeND(), METIS_NodeNDP(), METIS_NodeWND(), METIS_WPartGraphKway(), METIS_WPartGraphKway2(), METIS_WPartGraphRecursive(), METIS_WPartGraphVKway(), MlevelNestedDissection(), MlevelNestedDissectionCC(), MlevelNestedDissectionP(), MlevelRecursiveBisection(), MocGrowBisection(), MocGrowBisection2(), MocGrowBisectionNew2(), MocRandomBisection(), Random_KWayEdgeRefine(), Random_KWayEdgeRefineMConn(), Random_KWayVolRefine(), Random_KWayVolRefineMConn(), and RandomBisection().

| int idxsum_strd | ( | int | n, |
| idxtype * | x, | ||
| int | incx | ||
| ) |
Definition at line 19604 of file metis.c.
References blockpointers::x.
Referenced by ComputePartitionInfo(), ComputePartitionInfoBipartite(), SetUpGraph(), and VolSetUpGraph().

| void idxwspacefree | ( | CtrlType * | ctrl, |
| int | n | ||
| ) |
Definition at line 7958 of file metis.c.
References ASSERT, workspacedef::ccore, and controldef::wspace.
Referenced by Bnd2WayBalance(), ComputeKWayVolGains(), ConstructMinCoverSeparator(), ConstructMinCoverSeparator0(), ConstructSeparator(), CreateCoarseGraph(), CreateCoarseGraph_NVW(), CreateCoarseGraphNoMask(), EliminateComponents(), EliminateSubDomainEdges(), EliminateVolComponents(), EliminateVolSubDomainEdges(), FM_2WayEdgeRefine(), FM_2WayNodeBalance(), FM_2WayNodeRefine(), FM_2WayNodeRefine2(), FM_2WayNodeRefine_OneSided(), FM_2WayNodeRefineEqWgt(), General2WayBalance(), Greedy_KWayEdgeBalance(), Greedy_KWayEdgeBalanceMConn(), Greedy_KWayEdgeRefine(), Greedy_KWayVolBalance(), Greedy_KWayVolBalanceMConn(), Match_HEM(), Match_RM(), Match_RM_NVW(), Match_SHEM(), MCGreedy_KWayEdgeBalanceHorizontal(), MCMatch_HEM(), MCMatch_RM(), MCMatch_SBHEM(), MCMatch_SHEBM(), MCMatch_SHEM(), MCRandom_KWayEdgeRefineHorizontal(), MocFM_2WayEdgeRefine(), MocFM_2WayEdgeRefine2(), MocGeneral2WayBalance(), MocGeneral2WayBalance2(), MocInit2WayBalance(), MocInit2WayBalance2(), MocProjectKWayPartition(), PQueueFree(), ProjectKWayPartition(), ProjectVolKWayPartition(), Random_KWayEdgeRefine(), Random_KWayEdgeRefineMConn(), Random_KWayVolRefine(), Random_KWayVolRefineMConn(), SplitGraphOrder(), SplitGraphOrderCC(), and SplitGraphPart().
Definition at line 7946 of file metis.c.
References ASSERT, workspacedef::ccore, workspacedef::core, workspacedef::maxcore, and controldef::wspace.
Referenced by Bnd2WayBalance(), ComputeKWayVolGains(), ConstructMinCoverSeparator(), ConstructMinCoverSeparator0(), ConstructSeparator(), CreateCoarseGraph(), CreateCoarseGraph_NVW(), CreateCoarseGraphNoMask(), EliminateComponents(), EliminateSubDomainEdges(), EliminateVolComponents(), EliminateVolSubDomainEdges(), FM_2WayEdgeRefine(), FM_2WayNodeBalance(), FM_2WayNodeRefine(), FM_2WayNodeRefine2(), FM_2WayNodeRefine_OneSided(), FM_2WayNodeRefineEqWgt(), General2WayBalance(), Greedy_KWayEdgeBalance(), Greedy_KWayEdgeBalanceMConn(), Greedy_KWayEdgeRefine(), Greedy_KWayVolBalance(), Greedy_KWayVolBalanceMConn(), Match_HEM(), Match_RM(), Match_RM_NVW(), Match_SHEM(), MCGreedy_KWayEdgeBalanceHorizontal(), MCMatch_HEM(), MCMatch_RM(), MCMatch_SBHEM(), MCMatch_SHEBM(), MCMatch_SHEM(), MCRandom_KWayEdgeRefineHorizontal(), MocFM_2WayEdgeRefine(), MocFM_2WayEdgeRefine2(), MocGeneral2WayBalance(), MocGeneral2WayBalance2(), MocInit2WayBalance(), MocInit2WayBalance2(), MocProjectKWayPartition(), PQueueInit(), ProjectKWayPartition(), ProjectVolKWayPartition(), Random_KWayEdgeRefine(), Random_KWayEdgeRefineMConn(), Random_KWayVolRefine(), Random_KWayVolRefineMConn(), SplitGraphOrder(), SplitGraphOrderCC(), and SplitGraphPart().
| void iidxsort | ( | int | n, |
| idxtype * | base | ||
| ) |
| void ikeysort | ( | int | n, |
| KeyValueType * | base | ||
| ) |
Definition at line 13584 of file metis.c.
References THRESH.
Referenced by CompressGraph(), EliminateSubDomainEdges(), EliminateVolComponents(), and EliminateVolSubDomainEdges().

| void ikeyvalsort | ( | int | n, |
| KeyValueType * | base | ||
| ) |
| int* imalloc | ( | int | n, |
| char * | msg | ||
| ) |
Definition at line 19330 of file metis.c.
References GKmalloc().

Definition at line 2938 of file metis.c.
References DBG_IPART, DBG_MOVEINFO, DBG_REFINE, DBG_TIME, controldef::dbglvl, errexit(), GrowBisection(), IFSET, controldef::InitPartTmr, IPART_GGPKL, controldef::IType, graphdef::mincut, RandomBisection(), starttimer, and stoptimer.
Referenced by MlevelEdgeBisection(), and MlevelNodeBisection().


| void InitGraph | ( | GraphType * | graph | ) |
Definition at line 8012 of file metis.c.
References graphdef::adjncy, graphdef::adjwgt, graphdef::adjwgtsum, graphdef::bndind, graphdef::bndptr, graphdef::cmap, graphdef::coarser, graphdef::ed, graphdef::finer, graphdef::gdata, graphdef::id, graphdef::label, graphdef::mincut, graphdef::minvol, graphdef::ncon, graphdef::nedges, graphdef::npwgts, graphdef::nrinfo, graphdef::nvtxs, graphdef::nvwgt, graphdef::pwgts, graphdef::rdata, graphdef::rinfo, graphdef::vrinfo, graphdef::vsize, graphdef::vwgt, graphdef::where, and graphdef::xadj.
Referenced by CompressGraph(), CreateGraph(), PruneGraph(), SetUpGraph(), SetUpGraph2(), SetUpGraphKway(), SetUpSplitGraph(), and VolSetUpGraph().

| void InitRandom | ( | int | seed | ) |
Definition at line 19780 of file metis.c.
References srand48().
Referenced by METIS_EdgeComputeSeparator(), METIS_EdgeND(), METIS_EstimateMemory(), METIS_mCHPartGraphRecursive(), METIS_mCHPartGraphRecursiveInternal(), METIS_mCPartGraphKway(), METIS_mCPartGraphRecursive(), METIS_mCPartGraphRecursiveInternal(), METIS_NodeComputeSeparator(), METIS_NodeND(), METIS_NodeNDP(), METIS_NodeWND(), METIS_WPartGraphKway(), METIS_WPartGraphKway2(), METIS_WPartGraphRecursive(), and METIS_WPartGraphVKway().


Definition at line 2972 of file metis.c.
References Compute2WayNodePartitionParams(), DBG_IPART, DBG_MOVEINFO, DBG_REFINE, DBG_TIME, controldef::dbglvl, GrowBisectionNode(), IFSET, controldef::InitPartTmr, graphdef::mincut, starttimer, and stoptimer.
Referenced by MlevelNodeBisection().


| void InitTimers | ( | CtrlType * | ctrl | ) |
Definition at line 19234 of file metis.c.
References controldef::AuxTmr1, controldef::AuxTmr2, controldef::AuxTmr3, controldef::AuxTmr4, controldef::AuxTmr5, controldef::AuxTmr6, cleartimer, controldef::CoarsenTmr, controldef::ContractTmr, controldef::InitPartTmr, controldef::MatchTmr, controldef::ProjectTmr, controldef::RefTmr, controldef::SepTmr, controldef::SplitTmr, controldef::TotalTmr, and controldef::UncoarsenTmr.
Referenced by METIS_EdgeND(), METIS_mCHPartGraphRecursive(), METIS_mCHPartGraphRecursiveInternal(), METIS_mCPartGraphKway(), METIS_mCPartGraphRecursive(), METIS_mCPartGraphRecursiveInternal(), METIS_NodeND(), METIS_NodeNDP(), METIS_NodeWND(), METIS_WPartGraphKway(), METIS_WPartGraphKway2(), METIS_WPartGraphRecursive(), and METIS_WPartGraphVKway().

| int IsBalanced | ( | idxtype * | pwgts, |
| int | nparts, | ||
| float * | tpwgts, | ||
| float | ubfactor | ||
| ) |
Definition at line 4595 of file metis.c.
References idxsum().
Referenced by RefineKWay(), and RefineVolKWay().


| int IsBetter2wayBalance | ( | int | ncon, |
| float * | newbal, | ||
| float * | oldbal, | ||
| float * | ubvec | ||
| ) |
Definition at line 8980 of file metis.c.
References checkPyfForUpperCase::tmp, and partitionmod::ubvec.
Referenced by MocFM_2WayEdgeRefine2(), and MocGeneral2WayBalance2().

Definition at line 2755 of file metis.c.
References graphdef::adjncy, idxmalloc(), idxsmalloc(), graphdef::nvtxs, and graphdef::xadj.

| int IsConnected2 | ( | GraphType * | graph, |
| int | report | ||
| ) |
Definition at line 2792 of file metis.c.
References graphdef::adjncy, GKfree(), idxmalloc(), idxsmalloc(), LTERM, graphdef::nvtxs, graphdef::where, and graphdef::xadj.

Definition at line 2677 of file metis.c.
References graphdef::adjncy, GKfree(), idxmalloc(), idxsmalloc(), LTERM, graphdef::nvtxs, graphdef::vwgt, graphdef::where, and graphdef::xadj.
Referenced by ComputePartitionInfo().


| int* iset | ( | int | n, |
| int | val, | ||
| int * | x | ||
| ) |
Definition at line 19434 of file metis.c.
References blockpointers::x.
Referenced by ismalloc().

| int IsHBalanceBetterFT | ( | int | ncon, |
| int | nparts, | ||
| float * | pfrom, | ||
| float * | pto, | ||
| float * | vwgt, | ||
| float * | ubvec | ||
| ) |
Definition at line 11046 of file metis.c.
References amax, fort_depend::temp, and partitionmod::ubvec.
Referenced by MCGreedy_KWayEdgeBalanceHorizontal(), and MCRandom_KWayEdgeRefineHorizontal().

| int IsHBalanceBetterTT | ( | int | ncon, |
| int | nparts, | ||
| float * | pt1, | ||
| float * | pt2, | ||
| float * | vwgt, | ||
| float * | ubvec | ||
| ) |
Definition at line 11094 of file metis.c.
References fort_depend::temp, and partitionmod::ubvec.
Referenced by MCGreedy_KWayEdgeBalanceHorizontal(), and MCRandom_KWayEdgeRefineHorizontal().

| int* ismalloc | ( | int | n, |
| int | ival, | ||
| char * | msg | ||
| ) |
Definition at line 19366 of file metis.c.
References GKmalloc(), and iset().

| int IsSeparable | ( | GraphType * | graph | ) |
Definition at line 1475 of file metis.c.
References graphdef::adjncy, ASSERTP, graphdef::nvtxs, graphdef::where, and graphdef::xadj.
Referenced by ConstructMinCoverSeparator(), ConstructMinCoverSeparator0(), and ConstructSeparator().

| int isum | ( | int | n, |
| int * | x | ||
| ) |
Definition at line 19642 of file metis.c.
References blockpointers::x.
| void KWayVolUpdate | ( | CtrlType * | ctrl, |
| GraphType * | graph, | ||
| int | v, | ||
| int | from, | ||
| int | to, | ||
| idxtype * | marker, | ||
| idxtype * | phtable, | ||
| idxtype * | updind | ||
| ) |
Definition at line 5463 of file metis.c.
References graphdef::adjncy, graphdef::adjwgt, ASSERT, BNDDelete, graphdef::bndind, BNDInsert, graphdef::bndptr, workspacedef::cdegree, ComputeKWayVolume(), vedegreedef::ed, vrinfodef::ed, vrinfodef::edegrees, vedegreedef::gv, vrinfodef::gv, vrinfodef::id, blockette::ii, INC_DEC, blockette::jj, blockette::kk, graphdef::nbnd, vrinfodef::ndegrees, vedegreedef::ned, vrinfodef::nid, vedegreedef::pid, SWAP, workspacedef::vedegrees, graphdef::vrinfo, graphdef::vsize, graphdef::where, controldef::wspace, and graphdef::xadj.
Referenced by Greedy_KWayVolBalance(), Greedy_KWayVolBalanceMConn(), Random_KWayVolRefine(), and Random_KWayVolRefineMConn().


| int log2 | ( | int | a | ) |
Definition at line 19799 of file metis.c.
Referenced by METIS_mCPartGraphKway(), METIS_WPartGraphKway(), and METIS_WPartGraphVKway().

Definition at line 7023 of file metis.c.
References graphdef::adjncy, graphdef::adjwgt, graphdef::cmap, CreateCoarseGraph(), DBG_TIME, controldef::dbglvl, idxset(), idxwspacefree(), idxwspacemalloc(), IFSET, blockette::ii, controldef::MatchTmr, controldef::maxvwgt, graphdef::nvtxs, RandomPermute(), starttimer, stoptimer, UNMATCHED, graphdef::vwgt, and graphdef::xadj.
Referenced by Coarsen2Way().


Definition at line 6918 of file metis.c.
References graphdef::adjncy, graphdef::adjwgt, graphdef::cmap, CreateCoarseGraph(), DBG_TIME, controldef::dbglvl, idxset(), idxwspacefree(), idxwspacemalloc(), IFSET, blockette::ii, controldef::MatchTmr, controldef::maxvwgt, graphdef::nvtxs, RandomPermute(), starttimer, stoptimer, UNMATCHED, graphdef::vwgt, and graphdef::xadj.
Referenced by Coarsen2Way().


Definition at line 6971 of file metis.c.
References graphdef::adjncy, graphdef::cmap, CreateCoarseGraph_NVW(), DBG_TIME, controldef::dbglvl, idxset(), idxwspacefree(), idxwspacemalloc(), IFSET, blockette::ii, controldef::MatchTmr, graphdef::nvtxs, RandomPermute(), starttimer, stoptimer, UNMATCHED, and graphdef::xadj.
Referenced by Coarsen2Way().


Definition at line 7079 of file metis.c.
References graphdef::adjncy, graphdef::adjwgt, BucketSortKeysInc(), graphdef::cmap, CreateCoarseGraph(), DBG_TIME, controldef::dbglvl, idxset(), idxwspacefree(), idxwspacemalloc(), IFSET, blockette::ii, controldef::MatchTmr, controldef::maxvwgt, graphdef::nvtxs, RandomPermute(), starttimer, stoptimer, UNMATCHED, graphdef::vwgt, and graphdef::xadj.
Referenced by Coarsen2Way().


Definition at line 7769 of file metis.c.
References graphdef::adjwgtsum, COARSEN_FRACTION2, controldef::CoarsenTmr, controldef::CoarsenTo, graphdef::coarser, controldef::CType, DBG_COARSEN, DBG_TIME, controldef::dbglvl, errexit(), graphdef::finer, idxsum(), IFSET, MATCH_HEM, MATCH_RM, MATCH_SBHEM_INFNORM, MATCH_SBHEM_ONENORM, MATCH_SHEBM_INFNORM, MATCH_SHEBM_ONENORM, MATCH_SHEM, MATCH_SHEMKWAY, MCMatch_HEM(), MCMatch_RM(), MCMatch_SBHEM(), MCMatch_SHEBM(), MCMatch_SHEM(), graphdef::ncon, graphdef::nedges, controldef::nmaxvwgt, graphdef::nvtxs, graphdef::nvwgt, ssum_strd(), starttimer, and stoptimer.
Referenced by MCHMlevelEdgeBisection(), MCMlevelEdgeBisection(), and MCMlevelKWayPartitioning().


| void MCGreedy_KWayEdgeBalanceHorizontal | ( | CtrlType * | ctrl, |
| GraphType * | graph, | ||
| int | nparts, | ||
| float * | ubvec, | ||
| int | npasses | ||
| ) |
Definition at line 10710 of file metis.c.
References graphdef::adjncy, graphdef::adjwgt, graphdef::adjwgtsum, AreAllHVwgtsAbove(), AreAllHVwgtsBelow(), ASSERT, BNDDelete, graphdef::bndind, BNDInsert, graphdef::bndptr, workspacedef::cdegree, CheckRInfo(), ComputeCut(), ComputeHKWayLoadImbalance(), DBG_MOVEINFO, DBG_REFINE, controldef::dbglvl, edegreedef::ed, rinfodef::ed, workspacedef::edegrees, rinfodef::edegrees, fwspacefree(), fwspacemalloc(), rinfodef::id, idxamax(), idxset(), idxwspacefree(), idxwspacemalloc(), IFSET, blockette::ii, INC_DEC, IsHBalanceBetterFT(), IsHBalanceBetterTT(), MAXNCON, graphdef::mincut, MocIsHBalanced(), graphdef::nbnd, graphdef::ncon, rinfodef::ndegrees, graphdef::npwgts, graphdef::nvtxs, graphdef::nvwgt, edegreedef::pid, PQueueDelete(), PQueueFree(), PQueueGetMax(), PQueueInit(), PQueueInsert(), PQueueReset(), PQueueUpdate(), RandomPermute(), graphdef::rinfo, samax(), samin(), saxpy(), SWAP, partitionmod::ubvec, graphdef::where, controldef::wspace, and graphdef::xadj.
Referenced by MocRefineKWayHorizontal().


Definition at line 12907 of file metis.c.
References MCCoarsen2Way(), MocInit2WayPartition2(), MocRefine2Way2(), and partitionmod::ubvec.
Referenced by MCHMlevelRecursiveBisection().


| int MCHMlevelRecursiveBisection | ( | CtrlType * | ctrl, |
| GraphType * | graph, | ||
| int | nparts, | ||
| idxtype * | part, | ||
| float * | ubvec, | ||
| int | fpart | ||
| ) |
Definition at line 12813 of file metis.c.
References amax, fmalloc(), graphdef::gdata, GKfree(), graphdef::label, LTERM, MCHMlevelEdgeBisection(), MCMlevelEdgeBisection(), graphdef::mincut, graphdef::ncon, graphdef::npwgts, graphdef::nvtxs, graphdef::nvwgt, partitionmod::part, graphdef::rdata, SplitGraphPart(), partitionmod::ubvec, and graphdef::where.
Referenced by METIS_mCHPartGraphRecursive(), and METIS_mCHPartGraphRecursiveInternal().


Definition at line 11506 of file metis.c.
References graphdef::adjncy, graphdef::adjwgt, AreAllVwgtsBelowFast(), graphdef::cmap, CreateCoarseGraph(), DBG_TIME, controldef::dbglvl, idxset(), idxwspacefree(), idxwspacemalloc(), IFSET, blockette::ii, controldef::MatchTmr, graphdef::ncon, controldef::nmaxvwgt, graphdef::nvtxs, graphdef::nvwgt, RandomPermute(), starttimer, stoptimer, UNMATCHED, and graphdef::xadj.
Referenced by MCCoarsen2Way().


Definition at line 11449 of file metis.c.
References graphdef::adjncy, graphdef::adjwgt, AreAllVwgtsBelowFast(), graphdef::cmap, CreateCoarseGraph(), DBG_TIME, controldef::dbglvl, idxset(), idxwspacefree(), idxwspacemalloc(), IFSET, blockette::ii, controldef::MatchTmr, graphdef::ncon, controldef::nmaxvwgt, graphdef::nvtxs, graphdef::nvwgt, RandomPermute(), starttimer, stoptimer, UNMATCHED, and graphdef::xadj.
Referenced by MCCoarsen2Way().


Definition at line 11760 of file metis.c.
References graphdef::adjncy, graphdef::adjwgt, AreAllVwgtsBelowFast(), BetterVBalance(), BucketSortKeysInc(), graphdef::cmap, CreateCoarseGraph(), DBG_TIME, controldef::dbglvl, idxset(), idxwspacefree(), idxwspacemalloc(), IFSET, blockette::ii, controldef::MatchTmr, graphdef::ncon, controldef::nmaxvwgt, graphdef::nvtxs, graphdef::nvwgt, RandomPermute(), starttimer, stoptimer, UNMATCHED, and graphdef::xadj.
Referenced by MCCoarsen2Way().


Definition at line 11659 of file metis.c.
References graphdef::adjncy, graphdef::adjwgt, AreAllVwgtsBelowFast(), BetterVBalance(), BucketSortKeysInc(), graphdef::cmap, CreateCoarseGraph(), DBG_TIME, controldef::dbglvl, idxset(), idxwspacefree(), idxwspacemalloc(), IFSET, blockette::ii, controldef::MatchTmr, graphdef::ncon, controldef::nmaxvwgt, graphdef::nvtxs, graphdef::nvwgt, RandomPermute(), starttimer, stoptimer, UNMATCHED, and graphdef::xadj.
Referenced by MCCoarsen2Way().


Definition at line 11565 of file metis.c.
References graphdef::adjncy, graphdef::adjwgt, AreAllVwgtsBelowFast(), BucketSortKeysInc(), graphdef::cmap, CreateCoarseGraph(), DBG_TIME, controldef::dbglvl, idxset(), idxwspacefree(), idxwspacemalloc(), IFSET, blockette::ii, controldef::MatchTmr, graphdef::ncon, controldef::nmaxvwgt, graphdef::nvtxs, graphdef::nvwgt, RandomPermute(), starttimer, stoptimer, UNMATCHED, and graphdef::xadj.
Referenced by MCCoarsen2Way().


Definition at line 12890 of file metis.c.
References MCCoarsen2Way(), MocInit2WayPartition(), and MocRefine2Way().
Referenced by MCHMlevelRecursiveBisection(), and MCMlevelRecursiveBisection().


| int MCMlevelKWayPartitioning | ( | CtrlType * | ctrl, |
| GraphType * | graph, | ||
| int | nparts, | ||
| idxtype * | part, | ||
| float * | rubvec | ||
| ) |
Definition at line 10405 of file metis.c.
References graphdef::adjncy, graphdef::adjwgt, ComputePartitionInfo(), DBG_IPART, DBG_KWAYPINFO, DBG_TIME, controldef::dbglvl, graphdef::gdata, GKfree(), idxcopy, IFSET, controldef::InitPartTmr, IPART_RANDOM, LTERM, MATCH_SBHEM_INFNORM, MCCoarsen2Way(), METIS_mCHPartGraphRecursiveInternal(), METIS_mCPartGraphRecursiveInternal(), graphdef::mincut, MocAllocateKWayPartitionMemory(), MocRefineKWayHorizontal(), graphdef::ncon, graphdef::npwgts, graphdef::nvtxs, graphdef::nvwgt, OPTION_CTYPE, OPTION_DBGLVL, OPTION_ITYPE, OPTION_RTYPE, partitionmod::part, graphdef::rdata, RTYPE_FM, starttimer, stoptimer, graphdef::where, and graphdef::xadj.
Referenced by METIS_mCPartGraphKway().


| int MCMlevelRecursiveBisection | ( | CtrlType * | ctrl, |
| GraphType * | graph, | ||
| int | nparts, | ||
| idxtype * | part, | ||
| float | ubfactor, | ||
| int | fpart | ||
| ) |
Definition at line 12760 of file metis.c.
References graphdef::gdata, GKfree(), graphdef::label, LTERM, MCMlevelEdgeBisection(), graphdef::mincut, graphdef::npwgts, graphdef::nvtxs, graphdef::nvwgt, partitionmod::part, graphdef::rdata, SplitGraphPart(), and graphdef::where.
Referenced by METIS_mCPartGraphRecursive(), and METIS_mCPartGraphRecursiveInternal().


| void MCRandom_KWayEdgeRefineHorizontal | ( | CtrlType * | ctrl, |
| GraphType * | graph, | ||
| int | nparts, | ||
| float * | orgubvec, | ||
| int | npasses | ||
| ) |
Definition at line 10473 of file metis.c.
References graphdef::adjncy, graphdef::adjwgt, amax, AreAllHVwgtsBelow(), ASSERT, BNDDelete, graphdef::bndind, BNDInsert, graphdef::bndptr, workspacedef::cdegree, CheckRInfo(), ComputeCut(), ComputeHKWayLoadImbalance(), DBG_MOVEINFO, DBG_REFINE, controldef::dbglvl, edegreedef::ed, rinfodef::ed, workspacedef::edegrees, rinfodef::edegrees, fwspacefree(), fwspacemalloc(), rinfodef::id, idxwspacefree(), idxwspacemalloc(), IFSET, blockette::ii, INC_DEC, IsHBalanceBetterFT(), IsHBalanceBetterTT(), MAXNCON, graphdef::mincut, graphdef::nbnd, graphdef::ncon, rinfodef::ndegrees, graphdef::npwgts, graphdef::nvtxs, graphdef::nvwgt, edegreedef::pid, RandomPermute(), graphdef::rinfo, samax(), samin(), saxpy(), SWAP, partitionmod::ubvec, graphdef::where, controldef::wspace, and graphdef::xadj.
Referenced by MocRefineKWayHorizontal().


| void METIS_EdgeComputeSeparator | ( | int * | nvtxs, |
| idxtype * | xadj, | ||
| idxtype * | adjncy, | ||
| idxtype * | vwgt, | ||
| idxtype * | adjwgt, | ||
| int * | options, | ||
| int * | sepsize, | ||
| idxtype * | part | ||
| ) |
Definition at line 14932 of file metis.c.
References AllocateWorkSpace(), amin, controldef::CoarsenTo, ConstructMinCoverSeparator(), controldef::CType, controldef::dbglvl, FreeWorkSpace(), graphdef::gdata, GKfree(), idxcopy, idxsum(), InitRandom(), controldef::IType, graphdef::label, LTERM, controldef::maxvwgt, MlevelEdgeBisection(), controldef::nseps, controldef::oflags, ONMETIS_CTYPE, ONMETIS_DBGLVL, ONMETIS_ITYPE, ONMETIS_RTYPE, OP_OEMETIS, OP_ONMETIS, OPTION_CTYPE, OPTION_DBGLVL, OPTION_ITYPE, OPTION_RTYPE, controldef::optype, partitionmod::part, controldef::pfactor, graphdef::pwgts, graphdef::rdata, controldef::RType, SetUpGraph(), graphdef::vwgt, and graphdef::where.

| void METIS_EDGEND | ( | int * | nvtxs, |
| idxtype * | xadj, | ||
| idxtype * | adjncy, | ||
| int * | numflag, | ||
| int * | options, | ||
| idxtype * | perm, | ||
| idxtype * | iperm | ||
| ) |
Definition at line 2082 of file metis.c.
References METIS_EdgeND().

| void metis_edgend | ( | int * | nvtxs, |
| idxtype * | xadj, | ||
| idxtype * | adjncy, | ||
| int * | numflag, | ||
| int * | options, | ||
| idxtype * | perm, | ||
| idxtype * | iperm | ||
| ) |
Definition at line 2086 of file metis.c.
References METIS_EdgeND().

| void METIS_EdgeND | ( | int * | nvtxs, |
| idxtype * | xadj, | ||
| idxtype * | adjncy, | ||
| int * | numflag, | ||
| int * | options, | ||
| idxtype * | perm, | ||
| idxtype * | iperm | ||
| ) |
Definition at line 13862 of file metis.c.
References AllocateWorkSpace(), Change2CNumbering(), Change2FNumberingOrder(), controldef::CoarsenTo, controldef::CType, DBG_TIME, controldef::dbglvl, FreeWorkSpace(), idxsum(), IFSET, InitRandom(), InitTimers(), controldef::IType, controldef::maxvwgt, MlevelNestedDissection(), controldef::nseps, OEMETIS_CTYPE, OEMETIS_DBGLVL, OEMETIS_ITYPE, OEMETIS_RTYPE, controldef::oflags, OP_OEMETIS, OPTION_CTYPE, OPTION_DBGLVL, OPTION_ITYPE, OPTION_RTYPE, controldef::optype, ORDER_UNBALANCE_FRACTION, controldef::pfactor, PrintTimers(), controldef::RType, SetUpGraph(), starttimer, stoptimer, controldef::TotalTmr, and graphdef::vwgt.
Referenced by METIS_EDGEND(), metis_edgend(), metis_edgend_(), and metis_edgend__().


| void metis_edgend_ | ( | int * | nvtxs, |
| idxtype * | xadj, | ||
| idxtype * | adjncy, | ||
| int * | numflag, | ||
| int * | options, | ||
| idxtype * | perm, | ||
| idxtype * | iperm | ||
| ) |
Definition at line 2090 of file metis.c.
References METIS_EdgeND().

| void metis_edgend__ | ( | int * | nvtxs, |
| idxtype * | xadj, | ||
| idxtype * | adjncy, | ||
| int * | numflag, | ||
| int * | options, | ||
| idxtype * | perm, | ||
| idxtype * | iperm | ||
| ) |
Definition at line 2094 of file metis.c.
References METIS_EdgeND().

| void METIS_EstimateMemory | ( | int * | nvtxs, |
| idxtype * | xadj, | ||
| idxtype * | adjncy, | ||
| int * | numflag, | ||
| int * | optype, | ||
| int * | nbytes | ||
| ) |
Definition at line 1519 of file metis.c.
References Change2CNumbering(), Change2FNumbering2(), EstimateCFraction(), InitRandom(), NEG_GAINSPAN, and PLUS_GAINSPAN.
Referenced by METIS_ESTIMATEMEMORY(), metis_estimatememory(), metis_estimatememory_(), and metis_estimatememory__().


| void METIS_ESTIMATEMEMORY | ( | int * | nvtxs, |
| idxtype * | xadj, | ||
| idxtype * | adjncy, | ||
| int * | numflag, | ||
| int * | optype, | ||
| int * | nbytes | ||
| ) |
Definition at line 2211 of file metis.c.
References METIS_EstimateMemory().

| void metis_estimatememory | ( | int * | nvtxs, |
| idxtype * | xadj, | ||
| idxtype * | adjncy, | ||
| int * | numflag, | ||
| int * | optype, | ||
| int * | nbytes | ||
| ) |
Definition at line 2215 of file metis.c.
References METIS_EstimateMemory().

| void metis_estimatememory_ | ( | int * | nvtxs, |
| idxtype * | xadj, | ||
| idxtype * | adjncy, | ||
| int * | numflag, | ||
| int * | optype, | ||
| int * | nbytes | ||
| ) |
Definition at line 2219 of file metis.c.
References METIS_EstimateMemory().

| void metis_estimatememory__ | ( | int * | nvtxs, |
| idxtype * | xadj, | ||
| idxtype * | adjncy, | ||
| int * | numflag, | ||
| int * | optype, | ||
| int * | nbytes | ||
| ) |
Definition at line 2223 of file metis.c.
References METIS_EstimateMemory().

| void METIS_mCHPartGraphRecursive | ( | int * | nvtxs, |
| int * | ncon, | ||
| idxtype * | xadj, | ||
| idxtype * | adjncy, | ||
| idxtype * | vwgt, | ||
| idxtype * | adjwgt, | ||
| int * | wgtflag, | ||
| int * | numflag, | ||
| int * | nparts, | ||
| float * | ubvec, | ||
| int * | options, | ||
| int * | edgecut, | ||
| idxtype * | part | ||
| ) |
Definition at line 12603 of file metis.c.
References AllocateWorkSpace(), Change2CNumbering(), Change2FNumbering(), controldef::CoarsenTo, controldef::CType, DBG_TIME, controldef::dbglvl, fmalloc(), FreeWorkSpace(), GKfree(), IFSET, InitRandom(), InitTimers(), controldef::IType, LTERM, MCHMlevelRecursiveBisection(), controldef::nmaxvwgt, OP_PMETIS, OPTION_CTYPE, OPTION_DBGLVL, OPTION_ITYPE, OPTION_RTYPE, controldef::optype, partitionmod::part, PMETIS_CTYPE, PMETIS_DBGLVL, PMETIS_ITYPE, PMETIS_RTYPE, PrintTimers(), controldef::RType, scopy, SetUpGraph(), starttimer, stoptimer, controldef::TotalTmr, and partitionmod::ubvec.

| void METIS_mCHPartGraphRecursiveInternal | ( | int * | nvtxs, |
| int * | ncon, | ||
| idxtype * | xadj, | ||
| idxtype * | adjncy, | ||
| float * | nvwgt, | ||
| idxtype * | adjwgt, | ||
| int * | nparts, | ||
| float * | ubvec, | ||
| int * | options, | ||
| int * | edgecut, | ||
| idxtype * | part | ||
| ) |
Definition at line 12707 of file metis.c.
References AllocateWorkSpace(), controldef::CoarsenTo, controldef::CType, DBG_TIME, controldef::dbglvl, fmalloc(), FreeWorkSpace(), GKfree(), IFSET, InitRandom(), InitTimers(), controldef::IType, LTERM, MCHMlevelRecursiveBisection(), controldef::nmaxvwgt, OP_PMETIS, OPTION_CTYPE, OPTION_DBGLVL, OPTION_ITYPE, OPTION_RTYPE, controldef::optype, partitionmod::part, PMETIS_CTYPE, PMETIS_DBGLVL, PMETIS_ITYPE, PMETIS_RTYPE, PrintTimers(), controldef::RType, scopy, SetUpGraph2(), starttimer, stoptimer, controldef::TotalTmr, and partitionmod::ubvec.
Referenced by MCMlevelKWayPartitioning().


| void METIS_MCPARTGRAPHKWAY | ( | int * | nvtxs, |
| int * | ncon, | ||
| idxtype * | xadj, | ||
| idxtype * | adjncy, | ||
| idxtype * | vwgt, | ||
| idxtype * | adjwgt, | ||
| int * | wgtflag, | ||
| int * | numflag, | ||
| int * | nparts, | ||
| float * | rubvec, | ||
| int * | options, | ||
| int * | edgecut, | ||
| idxtype * | part | ||
| ) |
Definition at line 2248 of file metis.c.
References METIS_mCPartGraphKway(), and partitionmod::part.

| void metis_mcpartgraphkway | ( | int * | nvtxs, |
| int * | ncon, | ||
| idxtype * | xadj, | ||
| idxtype * | adjncy, | ||
| idxtype * | vwgt, | ||
| idxtype * | adjwgt, | ||
| int * | wgtflag, | ||
| int * | numflag, | ||
| int * | nparts, | ||
| float * | rubvec, | ||
| int * | options, | ||
| int * | edgecut, | ||
| idxtype * | part | ||
| ) |
Definition at line 2252 of file metis.c.
References METIS_mCPartGraphKway(), and partitionmod::part.

| void METIS_mCPartGraphKway | ( | int * | nvtxs, |
| int * | ncon, | ||
| idxtype * | xadj, | ||
| idxtype * | adjncy, | ||
| idxtype * | vwgt, | ||
| idxtype * | adjwgt, | ||
| int * | wgtflag, | ||
| int * | numflag, | ||
| int * | nparts, | ||
| float * | rubvec, | ||
| int * | options, | ||
| int * | edgecut, | ||
| idxtype * | part | ||
| ) |
Definition at line 10353 of file metis.c.
References AllocateWorkSpace(), amax, Change2CNumbering(), Change2FNumbering(), controldef::CoarsenTo, controldef::CType, DBG_TIME, controldef::dbglvl, FreeWorkSpace(), IFSET, InitRandom(), InitTimers(), controldef::IType, log2(), McKMETIS_CTYPE, McKMETIS_DBGLVL, McKMETIS_ITYPE, McKMETIS_RTYPE, MCMlevelKWayPartitioning(), controldef::nmaxvwgt, OP_KMETIS, OPTION_CTYPE, OPTION_DBGLVL, OPTION_ITYPE, OPTION_RTYPE, controldef::optype, partitionmod::part, PrintTimers(), controldef::RType, SetUpGraph(), starttimer, stoptimer, and controldef::TotalTmr.
Referenced by METIS_MCPARTGRAPHKWAY(), metis_mcpartgraphkway(), metis_mcpartgraphkway_(), metis_mcpartgraphkway__(), and metisInterface().


| void metis_mcpartgraphkway_ | ( | int * | nvtxs, |
| int * | ncon, | ||
| idxtype * | xadj, | ||
| idxtype * | adjncy, | ||
| idxtype * | vwgt, | ||
| idxtype * | adjwgt, | ||
| int * | wgtflag, | ||
| int * | numflag, | ||
| int * | nparts, | ||
| float * | rubvec, | ||
| int * | options, | ||
| int * | edgecut, | ||
| idxtype * | part | ||
| ) |
Definition at line 2256 of file metis.c.
References METIS_mCPartGraphKway(), and partitionmod::part.

| void metis_mcpartgraphkway__ | ( | int * | nvtxs, |
| int * | ncon, | ||
| idxtype * | xadj, | ||
| idxtype * | adjncy, | ||
| idxtype * | vwgt, | ||
| idxtype * | adjwgt, | ||
| int * | wgtflag, | ||
| int * | numflag, | ||
| int * | nparts, | ||
| float * | rubvec, | ||
| int * | options, | ||
| int * | edgecut, | ||
| idxtype * | part | ||
| ) |
Definition at line 2260 of file metis.c.
References METIS_mCPartGraphKway(), and partitionmod::part.

| void METIS_MCPARTGRAPHRECURSIVE | ( | int * | nvtxs, |
| int * | ncon, | ||
| idxtype * | xadj, | ||
| idxtype * | adjncy, | ||
| idxtype * | vwgt, | ||
| idxtype * | adjwgt, | ||
| int * | wgtflag, | ||
| int * | numflag, | ||
| int * | nparts, | ||
| int * | options, | ||
| int * | edgecut, | ||
| idxtype * | part | ||
| ) |
Definition at line 2230 of file metis.c.
References METIS_mCPartGraphRecursive(), and partitionmod::part.

| void metis_mcpartgraphrecursive | ( | int * | nvtxs, |
| int * | ncon, | ||
| idxtype * | xadj, | ||
| idxtype * | adjncy, | ||
| idxtype * | vwgt, | ||
| idxtype * | adjwgt, | ||
| int * | wgtflag, | ||
| int * | numflag, | ||
| int * | nparts, | ||
| int * | options, | ||
| int * | edgecut, | ||
| idxtype * | part | ||
| ) |
Definition at line 2234 of file metis.c.
References METIS_mCPartGraphRecursive(), and partitionmod::part.

| void METIS_mCPartGraphRecursive | ( | int * | nvtxs, |
| int * | ncon, | ||
| idxtype * | xadj, | ||
| idxtype * | adjncy, | ||
| idxtype * | vwgt, | ||
| idxtype * | adjwgt, | ||
| int * | wgtflag, | ||
| int * | numflag, | ||
| int * | nparts, | ||
| int * | options, | ||
| int * | edgecut, | ||
| idxtype * | part | ||
| ) |
Definition at line 12550 of file metis.c.
References AllocateWorkSpace(), Change2CNumbering(), Change2FNumbering(), controldef::CoarsenTo, controldef::CType, DBG_TIME, controldef::dbglvl, FreeWorkSpace(), IFSET, InitRandom(), InitTimers(), controldef::IType, MCMlevelRecursiveBisection(), McPMETIS_CTYPE, McPMETIS_DBGLVL, McPMETIS_ITYPE, McPMETIS_RTYPE, controldef::nmaxvwgt, OP_PMETIS, OPTION_CTYPE, OPTION_DBGLVL, OPTION_ITYPE, OPTION_RTYPE, controldef::optype, partitionmod::part, PrintTimers(), controldef::RType, SetUpGraph(), starttimer, stoptimer, and controldef::TotalTmr.
Referenced by METIS_MCPARTGRAPHRECURSIVE(), metis_mcpartgraphrecursive(), metis_mcpartgraphrecursive_(), metis_mcpartgraphrecursive__(), and metisInterface().


| void metis_mcpartgraphrecursive_ | ( | int * | nvtxs, |
| int * | ncon, | ||
| idxtype * | xadj, | ||
| idxtype * | adjncy, | ||
| idxtype * | vwgt, | ||
| idxtype * | adjwgt, | ||
| int * | wgtflag, | ||
| int * | numflag, | ||
| int * | nparts, | ||
| int * | options, | ||
| int * | edgecut, | ||
| idxtype * | part | ||
| ) |
Definition at line 2238 of file metis.c.
References METIS_mCPartGraphRecursive(), and partitionmod::part.

| void metis_mcpartgraphrecursive__ | ( | int * | nvtxs, |
| int * | ncon, | ||
| idxtype * | xadj, | ||
| idxtype * | adjncy, | ||
| idxtype * | vwgt, | ||
| idxtype * | adjwgt, | ||
| int * | wgtflag, | ||
| int * | numflag, | ||
| int * | nparts, | ||
| int * | options, | ||
| int * | edgecut, | ||
| idxtype * | part | ||
| ) |
Definition at line 2242 of file metis.c.
References METIS_mCPartGraphRecursive(), and partitionmod::part.

| void METIS_mCPartGraphRecursiveInternal | ( | int * | nvtxs, |
| int * | ncon, | ||
| idxtype * | xadj, | ||
| idxtype * | adjncy, | ||
| float * | nvwgt, | ||
| idxtype * | adjwgt, | ||
| int * | nparts, | ||
| int * | options, | ||
| int * | edgecut, | ||
| idxtype * | part | ||
| ) |
Definition at line 12661 of file metis.c.
References AllocateWorkSpace(), controldef::CoarsenTo, controldef::CType, DBG_TIME, controldef::dbglvl, FreeWorkSpace(), IFSET, InitRandom(), InitTimers(), controldef::IType, MCMlevelRecursiveBisection(), controldef::nmaxvwgt, OP_PMETIS, OPTION_CTYPE, OPTION_DBGLVL, OPTION_ITYPE, OPTION_RTYPE, controldef::optype, partitionmod::part, PMETIS_CTYPE, PMETIS_DBGLVL, PMETIS_ITYPE, PMETIS_RTYPE, PrintTimers(), controldef::RType, SetUpGraph2(), starttimer, stoptimer, and controldef::TotalTmr.
Referenced by MCMlevelKWayPartitioning().


| void METIS_MESHTODUAL | ( | int * | ne, |
| int * | nn, | ||
| idxtype * | elmnts, | ||
| int * | etype, | ||
| int * | numflag, | ||
| idxtype * | dxadj, | ||
| idxtype * | dadjncy | ||
| ) |
Definition at line 2193 of file metis.c.
References METIS_MeshToDual().

| void metis_meshtodual | ( | int * | ne, |
| int * | nn, | ||
| idxtype * | elmnts, | ||
| int * | etype, | ||
| int * | numflag, | ||
| idxtype * | dxadj, | ||
| idxtype * | dadjncy | ||
| ) |
Definition at line 2197 of file metis.c.
References METIS_MeshToDual().

| void METIS_MeshToDual | ( | int * | ne, |
| int * | nn, | ||
| idxtype * | elmnts, | ||
| int * | etype, | ||
| int * | numflag, | ||
| idxtype * | dxadj, | ||
| idxtype * | dadjncy | ||
| ) |
Definition at line 8074 of file metis.c.
References ChangeMesh2CNumbering(), ChangeMesh2FNumbering(), and GENDUALMETIS().
Referenced by METIS_MESHTODUAL(), metis_meshtodual(), metis_meshtodual_(), metis_meshtodual__(), and METIS_PartMeshDual().


| void metis_meshtodual_ | ( | int * | ne, |
| int * | nn, | ||
| idxtype * | elmnts, | ||
| int * | etype, | ||
| int * | numflag, | ||
| idxtype * | dxadj, | ||
| idxtype * | dadjncy | ||
| ) |
Definition at line 2201 of file metis.c.
References METIS_MeshToDual().

| void metis_meshtodual__ | ( | int * | ne, |
| int * | nn, | ||
| idxtype * | elmnts, | ||
| int * | etype, | ||
| int * | numflag, | ||
| idxtype * | dxadj, | ||
| idxtype * | dadjncy | ||
| ) |
Definition at line 2205 of file metis.c.
References METIS_MeshToDual().

| void METIS_MESHTONODAL | ( | int * | ne, |
| int * | nn, | ||
| idxtype * | elmnts, | ||
| int * | etype, | ||
| int * | numflag, | ||
| idxtype * | dxadj, | ||
| idxtype * | dadjncy | ||
| ) |
Definition at line 2175 of file metis.c.
References METIS_MeshToNodal().

| void metis_meshtonodal | ( | int * | ne, |
| int * | nn, | ||
| idxtype * | elmnts, | ||
| int * | etype, | ||
| int * | numflag, | ||
| idxtype * | dxadj, | ||
| idxtype * | dadjncy | ||
| ) |
Definition at line 2179 of file metis.c.
References METIS_MeshToNodal().

| void METIS_MeshToNodal | ( | int * | ne, |
| int * | nn, | ||
| idxtype * | elmnts, | ||
| int * | etype, | ||
| int * | numflag, | ||
| idxtype * | dxadj, | ||
| idxtype * | dadjncy | ||
| ) |
Definition at line 8093 of file metis.c.
References ChangeMesh2CNumbering(), ChangeMesh2FNumbering(), HEXNODALMETIS(), QUADNODALMETIS(), TETNODALMETIS(), and TRINODALMETIS().
Referenced by METIS_MESHTONODAL(), metis_meshtonodal(), metis_meshtonodal_(), metis_meshtonodal__(), and METIS_PartMeshNodal().


| void metis_meshtonodal_ | ( | int * | ne, |
| int * | nn, | ||
| idxtype * | elmnts, | ||
| int * | etype, | ||
| int * | numflag, | ||
| idxtype * | dxadj, | ||
| idxtype * | dadjncy | ||
| ) |
Definition at line 2183 of file metis.c.
References METIS_MeshToNodal().

| void metis_meshtonodal__ | ( | int * | ne, |
| int * | nn, | ||
| idxtype * | elmnts, | ||
| int * | etype, | ||
| int * | numflag, | ||
| idxtype * | dxadj, | ||
| idxtype * | dadjncy | ||
| ) |
Definition at line 2187 of file metis.c.
References METIS_MeshToNodal().

| void METIS_NodeComputeSeparator | ( | int * | nvtxs, |
| idxtype * | xadj, | ||
| idxtype * | adjncy, | ||
| idxtype * | vwgt, | ||
| idxtype * | adjwgt, | ||
| int * | options, | ||
| int * | sepsize, | ||
| idxtype * | part | ||
| ) |
Definition at line 14873 of file metis.c.
References AllocateWorkSpace(), amin, controldef::CoarsenTo, controldef::CType, controldef::dbglvl, FreeWorkSpace(), graphdef::gdata, GKfree(), idxcopy, idxsum(), InitRandom(), controldef::IType, graphdef::label, LTERM, controldef::maxvwgt, MlevelNodeBisectionMultiple(), controldef::nseps, controldef::oflags, ONMETIS_CTYPE, ONMETIS_DBGLVL, ONMETIS_ITYPE, ONMETIS_RTYPE, OP_ONMETIS, OPTION_CTYPE, OPTION_DBGLVL, OPTION_ITYPE, OPTION_RTYPE, controldef::optype, partitionmod::part, controldef::pfactor, graphdef::pwgts, graphdef::rdata, controldef::RType, SetUpGraph(), graphdef::vwgt, and graphdef::where.

| void METIS_NODEND | ( | int * | nvtxs, |
| idxtype * | xadj, | ||
| idxtype * | adjncy, | ||
| int * | numflag, | ||
| int * | options, | ||
| idxtype * | perm, | ||
| idxtype * | iperm | ||
| ) |
Definition at line 2101 of file metis.c.
References METIS_NodeND().

| void metis_nodend | ( | int * | nvtxs, |
| idxtype * | xadj, | ||
| idxtype * | adjncy, | ||
| int * | numflag, | ||
| int * | options, | ||
| idxtype * | perm, | ||
| idxtype * | iperm | ||
| ) |
Definition at line 2105 of file metis.c.
References METIS_NodeND().

| void METIS_NodeND | ( | int * | nvtxs, |
| idxtype * | xadj, | ||
| idxtype * | adjncy, | ||
| int * | numflag, | ||
| int * | options, | ||
| idxtype * | perm, | ||
| idxtype * | iperm | ||
| ) |
Definition at line 13919 of file metis.c.
References AllocateWorkSpace(), Change2CNumbering(), Change2FNumberingOrder(), controldef::CoarsenTo, CompressGraph(), COMPRESSION_FRACTION, controldef::CType, DBG_TIME, controldef::dbglvl, FreeWorkSpace(), GKfree(), idxcopy, idxmalloc(), idxsum(), IFSET, blockette::ii, InitRandom(), InitTimers(), controldef::IType, LTERM, controldef::maxvwgt, MlevelNestedDissection(), MlevelNestedDissectionCC(), controldef::nseps, graphdef::nvtxs, OFLAG_CCMP, OFLAG_COMPRESS, controldef::oflags, ONMETIS_CTYPE, ONMETIS_DBGLVL, ONMETIS_ITYPE, ONMETIS_NSEPS, ONMETIS_OFLAGS, ONMETIS_PFACTOR, ONMETIS_RTYPE, OP_ONMETIS, OPTION_CTYPE, OPTION_DBGLVL, OPTION_ITYPE, OPTION_NSEPS, OPTION_OFLAGS, OPTION_PFACTOR, OPTION_RTYPE, controldef::optype, ORDER_UNBALANCE_FRACTION, controldef::pfactor, PrintTimers(), PruneGraph(), controldef::RType, SetUpGraph(), starttimer, stoptimer, controldef::TotalTmr, and graphdef::vwgt.
Referenced by METIS_NODEND(), metis_nodend(), metis_nodend_(), and metis_nodend__().


| void metis_nodend_ | ( | int * | nvtxs, |
| idxtype * | xadj, | ||
| idxtype * | adjncy, | ||
| int * | numflag, | ||
| int * | options, | ||
| idxtype * | perm, | ||
| idxtype * | iperm | ||
| ) |
Definition at line 2109 of file metis.c.
References METIS_NodeND().

| void metis_nodend__ | ( | int * | nvtxs, |
| idxtype * | xadj, | ||
| idxtype * | adjncy, | ||
| int * | numflag, | ||
| int * | options, | ||
| idxtype * | perm, | ||
| idxtype * | iperm | ||
| ) |
Definition at line 2113 of file metis.c.
References METIS_NodeND().

| void METIS_NodeNDP | ( | int | nvtxs, |
| idxtype * | xadj, | ||
| idxtype * | adjncy, | ||
| int | npes, | ||
| int * | options, | ||
| idxtype * | perm, | ||
| idxtype * | iperm, | ||
| idxtype * | sizes | ||
| ) |
Definition at line 14702 of file metis.c.
References AllocateWorkSpace(), controldef::CoarsenTo, CompressGraph(), COMPRESSION_FRACTION, controldef::CType, DBG_TIME, controldef::dbglvl, FreeWorkSpace(), GKfree(), idxmalloc(), idxset(), idxsum(), IFSET, blockette::ii, InitRandom(), InitTimers(), controldef::IType, LTERM, controldef::maxvwgt, MlevelNestedDissectionP(), controldef::nseps, graphdef::nvtxs, OFLAG_COMPRESS, controldef::oflags, ONMETIS_CTYPE, ONMETIS_DBGLVL, ONMETIS_ITYPE, ONMETIS_NSEPS, ONMETIS_OFLAGS, ONMETIS_PFACTOR, ONMETIS_RTYPE, OP_ONMETIS, OPTION_CTYPE, OPTION_DBGLVL, OPTION_ITYPE, OPTION_NSEPS, OPTION_OFLAGS, OPTION_PFACTOR, OPTION_RTYPE, controldef::optype, controldef::pfactor, PrintTimers(), controldef::RType, SetUpGraph(), starttimer, stoptimer, controldef::TotalTmr, and graphdef::vwgt.

| void METIS_NODEWND | ( | int * | nvtxs, |
| idxtype * | xadj, | ||
| idxtype * | adjncy, | ||
| idxtype * | vwgt, | ||
| int * | numflag, | ||
| int * | options, | ||
| idxtype * | perm, | ||
| idxtype * | iperm | ||
| ) |
Definition at line 2120 of file metis.c.
References METIS_NodeWND().

| void metis_nodewnd | ( | int * | nvtxs, |
| idxtype * | xadj, | ||
| idxtype * | adjncy, | ||
| idxtype * | vwgt, | ||
| int * | numflag, | ||
| int * | options, | ||
| idxtype * | perm, | ||
| idxtype * | iperm | ||
| ) |
Definition at line 2124 of file metis.c.
References METIS_NodeWND().

| void METIS_NodeWND | ( | int * | nvtxs, |
| idxtype * | xadj, | ||
| idxtype * | adjncy, | ||
| idxtype * | vwgt, | ||
| int * | numflag, | ||
| int * | options, | ||
| idxtype * | perm, | ||
| idxtype * | iperm | ||
| ) |
Definition at line 14044 of file metis.c.
References AllocateWorkSpace(), Change2CNumbering(), Change2FNumberingOrder(), controldef::CoarsenTo, controldef::CType, DBG_TIME, controldef::dbglvl, FreeWorkSpace(), idxsum(), IFSET, InitRandom(), InitTimers(), controldef::IType, controldef::maxvwgt, MlevelNestedDissection(), controldef::nseps, OFLAG_COMPRESS, controldef::oflags, ONMETIS_CTYPE, ONMETIS_DBGLVL, ONMETIS_ITYPE, ONMETIS_RTYPE, OP_ONMETIS, OPTION_CTYPE, OPTION_DBGLVL, OPTION_ITYPE, OPTION_RTYPE, controldef::optype, ORDER_UNBALANCE_FRACTION, controldef::pfactor, PrintTimers(), controldef::RType, SetUpGraph(), starttimer, stoptimer, controldef::TotalTmr, and graphdef::vwgt.
Referenced by METIS_NODEWND(), metis_nodewnd(), metis_nodewnd_(), and metis_nodewnd__().


| void metis_nodewnd_ | ( | int * | nvtxs, |
| idxtype * | xadj, | ||
| idxtype * | adjncy, | ||
| idxtype * | vwgt, | ||
| int * | numflag, | ||
| int * | options, | ||
| idxtype * | perm, | ||
| idxtype * | iperm | ||
| ) |
Definition at line 2128 of file metis.c.
References METIS_NodeWND().

| void metis_nodewnd__ | ( | int * | nvtxs, |
| idxtype * | xadj, | ||
| idxtype * | adjncy, | ||
| idxtype * | vwgt, | ||
| int * | numflag, | ||
| int * | options, | ||
| idxtype * | perm, | ||
| idxtype * | iperm | ||
| ) |
Definition at line 2132 of file metis.c.
References METIS_NodeWND().

| void METIS_PARTGRAPHKWAY | ( | int * | nvtxs, |
| idxtype * | xadj, | ||
| idxtype * | adjncy, | ||
| idxtype * | vwgt, | ||
| idxtype * | adjwgt, | ||
| int * | wgtflag, | ||
| int * | numflag, | ||
| int * | nparts, | ||
| int * | options, | ||
| int * | edgecut, | ||
| idxtype * | part | ||
| ) |
Definition at line 2044 of file metis.c.
References METIS_PartGraphKway(), and partitionmod::part.

| void metis_partgraphkway | ( | int * | nvtxs, |
| idxtype * | xadj, | ||
| idxtype * | adjncy, | ||
| idxtype * | vwgt, | ||
| idxtype * | adjwgt, | ||
| int * | wgtflag, | ||
| int * | numflag, | ||
| int * | nparts, | ||
| int * | options, | ||
| int * | edgecut, | ||
| idxtype * | part | ||
| ) |
Definition at line 2048 of file metis.c.
References METIS_PartGraphKway(), and partitionmod::part.

| void METIS_PartGraphKway | ( | int * | nvtxs, |
| idxtype * | xadj, | ||
| idxtype * | adjncy, | ||
| idxtype * | vwgt, | ||
| idxtype * | adjwgt, | ||
| int * | wgtflag, | ||
| int * | numflag, | ||
| int * | nparts, | ||
| int * | options, | ||
| int * | edgecut, | ||
| idxtype * | part | ||
| ) |
Definition at line 3361 of file metis.c.
References fmalloc(), METIS_WPartGraphKway(), and partitionmod::part.
Referenced by METIS_PARTGRAPHKWAY(), metis_partgraphkway(), metis_partgraphkway_(), metis_partgraphkway__(), METIS_PartMeshDual(), and METIS_PartMeshNodal().


| void METIS_PartGraphKway2 | ( | int * | nvtxs, |
| idxtype * | xadj, | ||
| idxtype * | adjncy, | ||
| idxtype * | vwgt, | ||
| idxtype * | adjwgt, | ||
| int * | wgtflag, | ||
| int * | numflag, | ||
| int * | nparts, | ||
| int * | options, | ||
| int * | edgecut, | ||
| idxtype * | part | ||
| ) |
Definition at line 14630 of file metis.c.
References fmalloc(), METIS_WPartGraphKway2(), and partitionmod::part.

| void metis_partgraphkway_ | ( | int * | nvtxs, |
| idxtype * | xadj, | ||
| idxtype * | adjncy, | ||
| idxtype * | vwgt, | ||
| idxtype * | adjwgt, | ||
| int * | wgtflag, | ||
| int * | numflag, | ||
| int * | nparts, | ||
| int * | options, | ||
| int * | edgecut, | ||
| idxtype * | part | ||
| ) |
Definition at line 2052 of file metis.c.
References METIS_PartGraphKway(), and partitionmod::part.

| void metis_partgraphkway__ | ( | int * | nvtxs, |
| idxtype * | xadj, | ||
| idxtype * | adjncy, | ||
| idxtype * | vwgt, | ||
| idxtype * | adjwgt, | ||
| int * | wgtflag, | ||
| int * | numflag, | ||
| int * | nparts, | ||
| int * | options, | ||
| int * | edgecut, | ||
| idxtype * | part | ||
| ) |
Definition at line 2056 of file metis.c.
References METIS_PartGraphKway(), and partitionmod::part.

| void METIS_PARTGRAPHRECURSIVE | ( | int * | nvtxs, |
| idxtype * | xadj, | ||
| idxtype * | adjncy, | ||
| idxtype * | vwgt, | ||
| idxtype * | adjwgt, | ||
| int * | wgtflag, | ||
| int * | numflag, | ||
| int * | nparts, | ||
| int * | options, | ||
| int * | edgecut, | ||
| idxtype * | part | ||
| ) |
Definition at line 2007 of file metis.c.
References METIS_PartGraphRecursive(), and partitionmod::part.

| void metis_partgraphrecursive | ( | int * | nvtxs, |
| idxtype * | xadj, | ||
| idxtype * | adjncy, | ||
| idxtype * | vwgt, | ||
| idxtype * | adjwgt, | ||
| int * | wgtflag, | ||
| int * | numflag, | ||
| int * | nparts, | ||
| int * | options, | ||
| int * | edgecut, | ||
| idxtype * | part | ||
| ) |
Definition at line 2011 of file metis.c.
References METIS_PartGraphRecursive(), and partitionmod::part.

| void METIS_PartGraphRecursive | ( | int * | nvtxs, |
| idxtype * | xadj, | ||
| idxtype * | adjncy, | ||
| idxtype * | vwgt, | ||
| idxtype * | adjwgt, | ||
| int * | wgtflag, | ||
| int * | numflag, | ||
| int * | nparts, | ||
| int * | options, | ||
| int * | edgecut, | ||
| idxtype * | part | ||
| ) |
Definition at line 15006 of file metis.c.
References fmalloc(), METIS_WPartGraphRecursive(), and partitionmod::part.
Referenced by METIS_PARTGRAPHRECURSIVE(), metis_partgraphrecursive(), metis_partgraphrecursive_(), and metis_partgraphrecursive__().


| void metis_partgraphrecursive_ | ( | int * | nvtxs, |
| idxtype * | xadj, | ||
| idxtype * | adjncy, | ||
| idxtype * | vwgt, | ||
| idxtype * | adjwgt, | ||
| int * | wgtflag, | ||
| int * | numflag, | ||
| int * | nparts, | ||
| int * | options, | ||
| int * | edgecut, | ||
| idxtype * | part | ||
| ) |
Definition at line 2015 of file metis.c.
References METIS_PartGraphRecursive(), and partitionmod::part.

| void metis_partgraphrecursive__ | ( | int * | nvtxs, |
| idxtype * | xadj, | ||
| idxtype * | adjncy, | ||
| idxtype * | vwgt, | ||
| idxtype * | adjwgt, | ||
| int * | wgtflag, | ||
| int * | numflag, | ||
| int * | nparts, | ||
| int * | options, | ||
| int * | edgecut, | ||
| idxtype * | part | ||
| ) |
Definition at line 2019 of file metis.c.
References METIS_PartGraphRecursive(), and partitionmod::part.

| void METIS_PARTGRAPHVKWAY | ( | int * | nvtxs, |
| idxtype * | xadj, | ||
| idxtype * | adjncy, | ||
| idxtype * | vwgt, | ||
| idxtype * | vsize, | ||
| int * | wgtflag, | ||
| int * | numflag, | ||
| int * | nparts, | ||
| int * | options, | ||
| int * | volume, | ||
| idxtype * | part | ||
| ) |
Definition at line 2266 of file metis.c.
References METIS_PartGraphVKway(), and partitionmod::part.

| void metis_partgraphvkway | ( | int * | nvtxs, |
| idxtype * | xadj, | ||
| idxtype * | adjncy, | ||
| idxtype * | vwgt, | ||
| idxtype * | vsize, | ||
| int * | wgtflag, | ||
| int * | numflag, | ||
| int * | nparts, | ||
| int * | options, | ||
| int * | volume, | ||
| idxtype * | part | ||
| ) |
Definition at line 2270 of file metis.c.
References METIS_PartGraphVKway(), and partitionmod::part.

| void METIS_PartGraphVKway | ( | int * | nvtxs, |
| idxtype * | xadj, | ||
| idxtype * | adjncy, | ||
| idxtype * | vwgt, | ||
| idxtype * | vsize, | ||
| int * | wgtflag, | ||
| int * | numflag, | ||
| int * | nparts, | ||
| int * | options, | ||
| int * | volume, | ||
| idxtype * | part | ||
| ) |
Definition at line 3488 of file metis.c.
References fmalloc(), METIS_WPartGraphVKway(), and partitionmod::part.
Referenced by METIS_PARTGRAPHVKWAY(), metis_partgraphvkway(), metis_partgraphvkway_(), and metis_partgraphvkway__().


| void metis_partgraphvkway_ | ( | int * | nvtxs, |
| idxtype * | xadj, | ||
| idxtype * | adjncy, | ||
| idxtype * | vwgt, | ||
| idxtype * | vsize, | ||
| int * | wgtflag, | ||
| int * | numflag, | ||
| int * | nparts, | ||
| int * | options, | ||
| int * | volume, | ||
| idxtype * | part | ||
| ) |
Definition at line 2274 of file metis.c.
References METIS_PartGraphVKway(), and partitionmod::part.

| void metis_partgraphvkway__ | ( | int * | nvtxs, |
| idxtype * | xadj, | ||
| idxtype * | adjncy, | ||
| idxtype * | vwgt, | ||
| idxtype * | vsize, | ||
| int * | wgtflag, | ||
| int * | numflag, | ||
| int * | nparts, | ||
| int * | options, | ||
| int * | volume, | ||
| idxtype * | part | ||
| ) |
Definition at line 2278 of file metis.c.
References METIS_PartGraphVKway(), and partitionmod::part.

| void METIS_PARTMESHDUAL | ( | int * | ne, |
| int * | nn, | ||
| idxtype * | elmnts, | ||
| int * | etype, | ||
| int * | numflag, | ||
| int * | nparts, | ||
| int * | edgecut, | ||
| idxtype * | epart, | ||
| idxtype * | npart | ||
| ) |
Definition at line 2157 of file metis.c.
References METIS_PartMeshDual().

| void metis_partmeshdual | ( | int * | ne, |
| int * | nn, | ||
| idxtype * | elmnts, | ||
| int * | etype, | ||
| int * | numflag, | ||
| int * | nparts, | ||
| int * | edgecut, | ||
| idxtype * | epart, | ||
| idxtype * | npart | ||
| ) |
Definition at line 2161 of file metis.c.
References METIS_PartMeshDual().

| void METIS_PartMeshDual | ( | int * | ne, |
| int * | nn, | ||
| idxtype * | elmnts, | ||
| int * | etype, | ||
| int * | numflag, | ||
| int * | nparts, | ||
| int * | edgecut, | ||
| idxtype * | epart, | ||
| idxtype * | npart | ||
| ) |
Definition at line 8559 of file metis.c.
References ChangeMesh2CNumbering(), ChangeMesh2FNumbering2(), GKfree(), iamax(), idxmalloc(), idxset(), idxsmalloc(), LTERM, MAKECSR, METIS_MeshToDual(), and METIS_PartGraphKway().
Referenced by METIS_PARTMESHDUAL(), metis_partmeshdual(), metis_partmeshdual_(), and metis_partmeshdual__().


| void metis_partmeshdual_ | ( | int * | ne, |
| int * | nn, | ||
| idxtype * | elmnts, | ||
| int * | etype, | ||
| int * | numflag, | ||
| int * | nparts, | ||
| int * | edgecut, | ||
| idxtype * | epart, | ||
| idxtype * | npart | ||
| ) |
Definition at line 2165 of file metis.c.
References METIS_PartMeshDual().

| void metis_partmeshdual__ | ( | int * | ne, |
| int * | nn, | ||
| idxtype * | elmnts, | ||
| int * | etype, | ||
| int * | numflag, | ||
| int * | nparts, | ||
| int * | edgecut, | ||
| idxtype * | epart, | ||
| idxtype * | npart | ||
| ) |
Definition at line 2169 of file metis.c.
References METIS_PartMeshDual().

| void METIS_PARTMESHNODAL | ( | int * | ne, |
| int * | nn, | ||
| idxtype * | elmnts, | ||
| int * | etype, | ||
| int * | numflag, | ||
| int * | nparts, | ||
| int * | edgecut, | ||
| idxtype * | epart, | ||
| idxtype * | npart | ||
| ) |
Definition at line 2139 of file metis.c.
References METIS_PartMeshNodal().

| void metis_partmeshnodal | ( | int * | ne, |
| int * | nn, | ||
| idxtype * | elmnts, | ||
| int * | etype, | ||
| int * | numflag, | ||
| int * | nparts, | ||
| int * | edgecut, | ||
| idxtype * | epart, | ||
| idxtype * | npart | ||
| ) |
Definition at line 2143 of file metis.c.
References METIS_PartMeshNodal().

| void METIS_PartMeshNodal | ( | int * | ne, |
| int * | nn, | ||
| idxtype * | elmnts, | ||
| int * | etype, | ||
| int * | numflag, | ||
| int * | nparts, | ||
| int * | edgecut, | ||
| idxtype * | epart, | ||
| idxtype * | npart | ||
| ) |
Definition at line 8471 of file metis.c.
References ChangeMesh2CNumbering(), ChangeMesh2FNumbering2(), GKfree(), iamax(), idxmalloc(), idxset(), idxsmalloc(), LTERM, METIS_MeshToNodal(), and METIS_PartGraphKway().
Referenced by METIS_PARTMESHNODAL(), metis_partmeshnodal(), metis_partmeshnodal_(), and metis_partmeshnodal__().


| void metis_partmeshnodal_ | ( | int * | ne, |
| int * | nn, | ||
| idxtype * | elmnts, | ||
| int * | etype, | ||
| int * | numflag, | ||
| int * | nparts, | ||
| int * | edgecut, | ||
| idxtype * | epart, | ||
| idxtype * | npart | ||
| ) |
Definition at line 2147 of file metis.c.
References METIS_PartMeshNodal().

| void metis_partmeshnodal__ | ( | int * | ne, |
| int * | nn, | ||
| idxtype * | elmnts, | ||
| int * | etype, | ||
| int * | numflag, | ||
| int * | nparts, | ||
| int * | edgecut, | ||
| idxtype * | epart, | ||
| idxtype * | npart | ||
| ) |
Definition at line 2151 of file metis.c.
References METIS_PartMeshNodal().

| void METIS_WPARTGRAPHKWAY | ( | int * | nvtxs, |
| idxtype * | xadj, | ||
| idxtype * | adjncy, | ||
| idxtype * | vwgt, | ||
| idxtype * | adjwgt, | ||
| int * | wgtflag, | ||
| int * | numflag, | ||
| int * | nparts, | ||
| float * | tpwgts, | ||
| int * | options, | ||
| int * | edgecut, | ||
| idxtype * | part | ||
| ) |
Definition at line 2063 of file metis.c.
References METIS_WPartGraphKway(), and partitionmod::part.

| void metis_wpartgraphkway | ( | int * | nvtxs, |
| idxtype * | xadj, | ||
| idxtype * | adjncy, | ||
| idxtype * | vwgt, | ||
| idxtype * | adjwgt, | ||
| int * | wgtflag, | ||
| int * | numflag, | ||
| int * | nparts, | ||
| float * | tpwgts, | ||
| int * | options, | ||
| int * | edgecut, | ||
| idxtype * | part | ||
| ) |
Definition at line 2067 of file metis.c.
References METIS_WPartGraphKway(), and partitionmod::part.

| void METIS_WPartGraphKway | ( | int * | nvtxs, |
| idxtype * | xadj, | ||
| idxtype * | adjncy, | ||
| idxtype * | vwgt, | ||
| idxtype * | adjwgt, | ||
| int * | wgtflag, | ||
| int * | numflag, | ||
| int * | nparts, | ||
| float * | tpwgts, | ||
| int * | options, | ||
| int * | edgecut, | ||
| idxtype * | part | ||
| ) |
Definition at line 3382 of file metis.c.
References AllocateWorkSpace(), amax, Change2CNumbering(), Change2FNumbering(), controldef::CoarsenTo, controldef::CType, DBG_TIME, controldef::dbglvl, FreeWorkSpace(), idxsum(), IFSET, InitRandom(), InitTimers(), controldef::IType, KMETIS_CTYPE, KMETIS_DBGLVL, KMETIS_ITYPE, KMETIS_RTYPE, log2(), controldef::maxvwgt, MlevelKWayPartitioning(), OP_KMETIS, OPTION_CTYPE, OPTION_DBGLVL, OPTION_ITYPE, OPTION_RTYPE, controldef::optype, partitionmod::part, PrintTimers(), controldef::RType, SetUpGraph(), starttimer, stoptimer, controldef::TotalTmr, and graphdef::vwgt.
Referenced by METIS_PartGraphKway(), METIS_WPARTGRAPHKWAY(), metis_wpartgraphkway(), metis_wpartgraphkway_(), and metis_wpartgraphkway__().


| void METIS_WPartGraphKway2 | ( | int * | nvtxs, |
| idxtype * | xadj, | ||
| idxtype * | adjncy, | ||
| idxtype * | vwgt, | ||
| idxtype * | adjwgt, | ||
| int * | wgtflag, | ||
| int * | numflag, | ||
| int * | nparts, | ||
| float * | tpwgts, | ||
| int * | options, | ||
| int * | edgecut, | ||
| idxtype * | part | ||
| ) |
Definition at line 14652 of file metis.c.
References AllocateWorkSpace(), Change2CNumbering(), Change2FNumbering(), controldef::CoarsenTo, controldef::CType, DBG_TIME, controldef::dbglvl, FreeWorkSpace(), idxsum(), IFSET, InitRandom(), InitTimers(), controldef::IType, KMETIS_CTYPE, KMETIS_DBGLVL, KMETIS_ITYPE, KMETIS_RTYPE, controldef::maxvwgt, MlevelKWayPartitioning(), OP_KMETIS, OPTION_CTYPE, OPTION_DBGLVL, OPTION_ITYPE, OPTION_RTYPE, controldef::optype, partitionmod::part, PrintTimers(), controldef::RType, SetUpGraph(), starttimer, stoptimer, controldef::TotalTmr, and graphdef::vwgt.
Referenced by METIS_PartGraphKway2().


| void metis_wpartgraphkway_ | ( | int * | nvtxs, |
| idxtype * | xadj, | ||
| idxtype * | adjncy, | ||
| idxtype * | vwgt, | ||
| idxtype * | adjwgt, | ||
| int * | wgtflag, | ||
| int * | numflag, | ||
| int * | nparts, | ||
| float * | tpwgts, | ||
| int * | options, | ||
| int * | edgecut, | ||
| idxtype * | part | ||
| ) |
Definition at line 2071 of file metis.c.
References METIS_WPartGraphKway(), and partitionmod::part.

| void metis_wpartgraphkway__ | ( | int * | nvtxs, |
| idxtype * | xadj, | ||
| idxtype * | adjncy, | ||
| idxtype * | vwgt, | ||
| idxtype * | adjwgt, | ||
| int * | wgtflag, | ||
| int * | numflag, | ||
| int * | nparts, | ||
| float * | tpwgts, | ||
| int * | options, | ||
| int * | edgecut, | ||
| idxtype * | part | ||
| ) |
Definition at line 2075 of file metis.c.
References METIS_WPartGraphKway(), and partitionmod::part.

| void METIS_WPARTGRAPHRECURSIVE | ( | int * | nvtxs, |
| idxtype * | xadj, | ||
| idxtype * | adjncy, | ||
| idxtype * | vwgt, | ||
| idxtype * | adjwgt, | ||
| int * | wgtflag, | ||
| int * | numflag, | ||
| int * | nparts, | ||
| float * | tpwgts, | ||
| int * | options, | ||
| int * | edgecut, | ||
| idxtype * | part | ||
| ) |
Definition at line 2025 of file metis.c.
References METIS_WPartGraphRecursive(), and partitionmod::part.

| void metis_wpartgraphrecursive | ( | int * | nvtxs, |
| idxtype * | xadj, | ||
| idxtype * | adjncy, | ||
| idxtype * | vwgt, | ||
| idxtype * | adjwgt, | ||
| int * | wgtflag, | ||
| int * | numflag, | ||
| int * | nparts, | ||
| float * | tpwgts, | ||
| int * | options, | ||
| int * | edgecut, | ||
| idxtype * | part | ||
| ) |
Definition at line 2029 of file metis.c.
References METIS_WPartGraphRecursive(), and partitionmod::part.

| void METIS_WPartGraphRecursive | ( | int * | nvtxs, |
| idxtype * | xadj, | ||
| idxtype * | adjncy, | ||
| idxtype * | vwgt, | ||
| idxtype * | adjwgt, | ||
| int * | wgtflag, | ||
| int * | numflag, | ||
| int * | nparts, | ||
| float * | tpwgts, | ||
| int * | options, | ||
| int * | edgecut, | ||
| idxtype * | part | ||
| ) |
Definition at line 15029 of file metis.c.
References AllocateWorkSpace(), Change2CNumbering(), Change2FNumbering(), controldef::CoarsenTo, controldef::CType, DBG_TIME, controldef::dbglvl, fmalloc(), FreeWorkSpace(), idxsum(), IFSET, InitRandom(), InitTimers(), controldef::IType, controldef::maxvwgt, MlevelRecursiveBisection(), OP_PMETIS, OPTION_CTYPE, OPTION_DBGLVL, OPTION_ITYPE, OPTION_RTYPE, controldef::optype, partitionmod::part, PMETIS_CTYPE, PMETIS_DBGLVL, PMETIS_ITYPE, PMETIS_RTYPE, PrintTimers(), controldef::RType, SetUpGraph(), starttimer, stoptimer, controldef::TotalTmr, and graphdef::vwgt.
Referenced by METIS_PartGraphRecursive(), METIS_WPARTGRAPHRECURSIVE(), metis_wpartgraphrecursive(), metis_wpartgraphrecursive_(), metis_wpartgraphrecursive__(), MlevelKWayPartitioning(), and MlevelVolKWayPartitioning().


| void metis_wpartgraphrecursive_ | ( | int * | nvtxs, |
| idxtype * | xadj, | ||
| idxtype * | adjncy, | ||
| idxtype * | vwgt, | ||
| idxtype * | adjwgt, | ||
| int * | wgtflag, | ||
| int * | numflag, | ||
| int * | nparts, | ||
| float * | tpwgts, | ||
| int * | options, | ||
| int * | edgecut, | ||
| idxtype * | part | ||
| ) |
Definition at line 2033 of file metis.c.
References METIS_WPartGraphRecursive(), and partitionmod::part.

| void metis_wpartgraphrecursive__ | ( | int * | nvtxs, |
| idxtype * | xadj, | ||
| idxtype * | adjncy, | ||
| idxtype * | vwgt, | ||
| idxtype * | adjwgt, | ||
| int * | wgtflag, | ||
| int * | numflag, | ||
| int * | nparts, | ||
| float * | tpwgts, | ||
| int * | options, | ||
| int * | edgecut, | ||
| idxtype * | part | ||
| ) |
Definition at line 2037 of file metis.c.
References METIS_WPartGraphRecursive(), and partitionmod::part.

| void METIS_WPARTGRAPHVKWAY | ( | int * | nvtxs, |
| idxtype * | xadj, | ||
| idxtype * | adjncy, | ||
| idxtype * | vwgt, | ||
| idxtype * | vsize, | ||
| int * | wgtflag, | ||
| int * | numflag, | ||
| int * | nparts, | ||
| float * | tpwgts, | ||
| int * | options, | ||
| int * | volume, | ||
| idxtype * | part | ||
| ) |
Definition at line 2283 of file metis.c.
References METIS_WPartGraphVKway(), and partitionmod::part.

| void metis_wpartgraphvkway | ( | int * | nvtxs, |
| idxtype * | xadj, | ||
| idxtype * | adjncy, | ||
| idxtype * | vwgt, | ||
| idxtype * | vsize, | ||
| int * | wgtflag, | ||
| int * | numflag, | ||
| int * | nparts, | ||
| float * | tpwgts, | ||
| int * | options, | ||
| int * | volume, | ||
| idxtype * | part | ||
| ) |
Definition at line 2287 of file metis.c.
References METIS_WPartGraphVKway(), and partitionmod::part.

| void METIS_WPartGraphVKway | ( | int * | nvtxs, |
| idxtype * | xadj, | ||
| idxtype * | adjncy, | ||
| idxtype * | vwgt, | ||
| idxtype * | vsize, | ||
| int * | wgtflag, | ||
| int * | numflag, | ||
| int * | nparts, | ||
| float * | tpwgts, | ||
| int * | options, | ||
| int * | volume, | ||
| idxtype * | part | ||
| ) |
Definition at line 3509 of file metis.c.
References AllocateWorkSpace(), amax, Change2CNumbering(), Change2FNumbering(), controldef::CoarsenTo, controldef::CType, DBG_TIME, controldef::dbglvl, FreeWorkSpace(), idxsum(), IFSET, InitRandom(), InitTimers(), controldef::IType, KVMETIS_CTYPE, KVMETIS_DBGLVL, KVMETIS_ITYPE, KVMETIS_RTYPE, log2(), controldef::maxvwgt, MlevelVolKWayPartitioning(), OP_KVMETIS, OPTION_CTYPE, OPTION_DBGLVL, OPTION_ITYPE, OPTION_RTYPE, controldef::optype, partitionmod::part, PrintTimers(), controldef::RType, starttimer, stoptimer, controldef::TotalTmr, VolSetUpGraph(), and graphdef::vwgt.
Referenced by METIS_PartGraphVKway(), METIS_WPARTGRAPHVKWAY(), metis_wpartgraphvkway(), metis_wpartgraphvkway_(), and metis_wpartgraphvkway__().


| void metis_wpartgraphvkway_ | ( | int * | nvtxs, |
| idxtype * | xadj, | ||
| idxtype * | adjncy, | ||
| idxtype * | vwgt, | ||
| idxtype * | vsize, | ||
| int * | wgtflag, | ||
| int * | numflag, | ||
| int * | nparts, | ||
| float * | tpwgts, | ||
| int * | options, | ||
| int * | volume, | ||
| idxtype * | part | ||
| ) |
Definition at line 2291 of file metis.c.
References METIS_WPartGraphVKway(), and partitionmod::part.

| void metis_wpartgraphvkway__ | ( | int * | nvtxs, |
| idxtype * | xadj, | ||
| idxtype * | adjncy, | ||
| idxtype * | vwgt, | ||
| idxtype * | vsize, | ||
| int * | wgtflag, | ||
| int * | numflag, | ||
| int * | nparts, | ||
| float * | tpwgts, | ||
| int * | options, | ||
| int * | volume, | ||
| idxtype * | part | ||
| ) |
Definition at line 2295 of file metis.c.
References METIS_WPartGraphVKway(), and partitionmod::part.

| void MinCover | ( | idxtype * | xadj, |
| idxtype * | adjncy, | ||
| int | asize, | ||
| int | bsize, | ||
| idxtype * | cover, | ||
| int * | csize | ||
| ) |
Definition at line 9389 of file metis.c.
References GKfree(), idxmalloc(), idxsmalloc(), LTERM, MinCover_Augment(), and MinCover_Decompose().
Referenced by ConstructMinCoverSeparator(), and ConstructMinCoverSeparator0().


| int MinCover_Augment | ( | idxtype * | xadj, |
| idxtype * | adjncy, | ||
| int | col, | ||
| idxtype * | mate, | ||
| idxtype * | flag, | ||
| idxtype * | level, | ||
| int | maxlevel | ||
| ) |
Definition at line 9474 of file metis.c.
References blockpointers::status.
Referenced by MinCover().

| void MinCover_Decompose | ( | idxtype * | xadj, |
| idxtype * | adjncy, | ||
| int | asize, | ||
| int | bsize, | ||
| idxtype * | mate, | ||
| idxtype * | cover, | ||
| int * | csize | ||
| ) |
Definition at line 9511 of file metis.c.
References HR, idxmalloc(), INCOL, INROW, MinCover_ColDFS(), MinCover_RowDFS(), SC, SR, and VC.
Referenced by MinCover().


Definition at line 15153 of file metis.c.
References Coarsen2Way(), Init2WayPartition(), and Refine2Way().
Referenced by METIS_EdgeComputeSeparator(), MlevelNestedDissection(), and MlevelRecursiveBisection().


| int MlevelKWayPartitioning | ( | CtrlType * | ctrl, |
| GraphType * | graph, | ||
| int | nparts, | ||
| idxtype * | part, | ||
| float * | tpwgts, | ||
| float | ubfactor | ||
| ) |
Definition at line 3432 of file metis.c.
References graphdef::adjncy, graphdef::adjwgt, AllocateKWayPartitionMemory(), Coarsen2Way(), ComputePartitionInfo(), DBG_IPART, DBG_KWAYPINFO, DBG_TIME, controldef::dbglvl, graphdef::gdata, GKfree(), idxcopy, IFSET, controldef::InitPartTmr, IPART_GGPKL, LTERM, MATCH_SHEMKWAY, METIS_WPartGraphRecursive(), graphdef::mincut, graphdef::nvtxs, OPTION_CTYPE, OPTION_DBGLVL, OPTION_ITYPE, OPTION_RTYPE, partitionmod::part, graphdef::rdata, RefineKWay(), RTYPE_FM, starttimer, stoptimer, graphdef::vwgt, graphdef::where, and graphdef::xadj.
Referenced by METIS_WPartGraphKway(), and METIS_WPartGraphKway2().


| void MlevelNestedDissection | ( | CtrlType * | ctrl, |
| GraphType * | graph, | ||
| idxtype * | order, | ||
| float | ubfactor, | ||
| int | lastvtx | ||
| ) |
Definition at line 14103 of file metis.c.
References graphdef::bndind, ConstructMinCoverSeparator(), DBG_SEPINFO, DBG_TIME, controldef::dbglvl, graphdef::gdata, GKfree(), idxsum(), IFSET, graphdef::label, LTERM, MlevelEdgeBisection(), MlevelNodeBisectionMultiple(), MMDOrder(), MMDSWITCH, graphdef::nbnd, graphdef::nvtxs, OP_OEMETIS, OP_ONMETIS, controldef::optype, graphdef::pwgts, graphdef::rdata, controldef::SepTmr, SplitGraphOrder(), starttimer, stoptimer, and graphdef::vwgt.
Referenced by METIS_EdgeND(), METIS_NodeND(), and METIS_NodeWND().


| void MlevelNestedDissectionCC | ( | CtrlType * | ctrl, |
| GraphType * | graph, | ||
| idxtype * | order, | ||
| float | ubfactor, | ||
| int | lastvtx | ||
| ) |
Definition at line 14166 of file metis.c.
References graphdef::bndind, DBG_SEPINFO, controldef::dbglvl, FindComponents(), graphdef::gdata, GKfree(), GKmalloc(), idxmalloc(), idxsum(), IFSET, graphdef::label, LTERM, MlevelNodeBisectionMultiple(), MMDOrder(), graphdef::nbnd, graphdef::nvtxs, graphdef::pwgts, graphdef::rdata, SplitGraphOrderCC(), and graphdef::vwgt.
Referenced by METIS_NodeND().


| void MlevelNestedDissectionP | ( | CtrlType * | ctrl, |
| GraphType * | graph, | ||
| idxtype * | order, | ||
| int | lastvtx, | ||
| int | npes, | ||
| int | cpos, | ||
| idxtype * | sizes | ||
| ) |
Definition at line 14800 of file metis.c.
References graphdef::bndind, DBG_SEPINFO, controldef::dbglvl, graphdef::gdata, GKfree(), idxsum(), IFSET, graphdef::label, LTERM, MlevelNodeBisectionMultiple(), MMDOrder(), MMDSWITCH, graphdef::nbnd, graphdef::nvtxs, ORDER_UNBALANCE_FRACTION, graphdef::pwgts, graphdef::rdata, SplitGraphOrder(), and graphdef::vwgt.
Referenced by METIS_NodeNDP().


Definition at line 14312 of file metis.c.
References Coarsen2Way(), controldef::CoarsenTo, Compute2WayPartitionParams(), ConstructSeparator(), DBG_TIME, controldef::dbglvl, IFSET, Init2WayPartition(), InitSeparator(), IPART_GGPKL, IPART_GGPKLNODE, controldef::IType, controldef::maxvwgt, graphdef::nvtxs, Refine2WayNode(), controldef::SepTmr, starttimer, and stoptimer.
Referenced by MlevelNodeBisectionMultiple().


| void MlevelNodeBisectionMultiple | ( | CtrlType * | ctrl, |
| GraphType * | graph, | ||
| int * | tpwgts, | ||
| float | ubfactor | ||
| ) |
Definition at line 14230 of file metis.c.
References Allocate2WayNodePartitionMemory(), Coarsen2Way(), controldef::CoarsenTo, Compute2WayNodePartitionParams(), controldef::CType, GKfree(), idxcopy, idxmalloc(), LTERM, graphdef::mincut, MlevelNodeBisection(), controldef::nseps, graphdef::nvtxs, OFLAG_COMPRESS, controldef::oflags, graphdef::rdata, Refine2WayNode(), and graphdef::where.
Referenced by METIS_NodeComputeSeparator(), MlevelNestedDissection(), MlevelNestedDissectionCC(), and MlevelNestedDissectionP().


| int MlevelRecursiveBisection | ( | CtrlType * | ctrl, |
| GraphType * | graph, | ||
| int | nparts, | ||
| idxtype * | part, | ||
| float * | tpwgts, | ||
| float | ubfactor, | ||
| int | fpart | ||
| ) |
Definition at line 15087 of file metis.c.
References graphdef::gdata, GKfree(), idxsum(), graphdef::label, LTERM, graphdef::mincut, MlevelEdgeBisection(), graphdef::nvtxs, partitionmod::part, graphdef::rdata, SplitGraphPart(), sscale(), ssum(), graphdef::vwgt, and graphdef::where.
Referenced by METIS_WPartGraphRecursive().


| int MlevelVolKWayPartitioning | ( | CtrlType * | ctrl, |
| GraphType * | graph, | ||
| int | nparts, | ||
| idxtype * | part, | ||
| float * | tpwgts, | ||
| float | ubfactor | ||
| ) |
Definition at line 3559 of file metis.c.
References graphdef::adjncy, graphdef::adjwgt, AllocateVolKWayPartitionMemory(), Coarsen2Way(), ComputePartitionInfo(), DBG_IPART, DBG_KWAYPINFO, DBG_TIME, controldef::dbglvl, graphdef::gdata, GKfree(), idxcopy, IFSET, controldef::InitPartTmr, IPART_GGPKL, LTERM, MATCH_SHEMKWAY, METIS_WPartGraphRecursive(), graphdef::minvol, graphdef::nvtxs, OPTION_CTYPE, OPTION_DBGLVL, OPTION_ITYPE, OPTION_RTYPE, partitionmod::part, graphdef::rdata, RefineVolKWay(), RTYPE_FM, starttimer, stoptimer, graphdef::vwgt, graphdef::where, and graphdef::xadj.
Referenced by METIS_WPartGraphVKway().


| void mmdelm | ( | int | mdeg_node, |
| idxtype * | xadj, | ||
| idxtype * | adjncy, | ||
| idxtype * | head, | ||
| idxtype * | forward, | ||
| idxtype * | backward, | ||
| idxtype * | qsize, | ||
| idxtype * | list, | ||
| idxtype * | marker, | ||
| int | maxint, | ||
| int | tag | ||
| ) |
Definition at line 12104 of file metis.c.
References bcpointers::istart, and bcpointers::jstart.
Referenced by genmmd().

Definition at line 12281 of file metis.c.
References autoEditReverseFast::num.
Referenced by genmmd().

Definition at line 14461 of file metis.c.
References graphdef::adjncy, genmmd(), idxmalloc(), graphdef::label, MAXIDX, graphdef::nvtxs, and graphdef::xadj.
Referenced by MlevelNestedDissection(), MlevelNestedDissectionCC(), and MlevelNestedDissectionP().


| void mmdupd | ( | int | ehead, |
| int | neqns, | ||
| idxtype * | xadj, | ||
| idxtype * | adjncy, | ||
| int | delta, | ||
| int * | mdeg, | ||
| idxtype * | head, | ||
| idxtype * | forward, | ||
| idxtype * | backward, | ||
| idxtype * | qsize, | ||
| idxtype * | list, | ||
| idxtype * | marker, | ||
| int | maxint, | ||
| int * | tag | ||
| ) |
Definition at line 12345 of file metis.c.
References utils::delta(), bcpointers::istart, and bcpointers::jstart.
Referenced by genmmd().


Definition at line 13044 of file metis.c.
References graphdef::bndind, graphdef::bndptr, graphdef::ed, fmalloc(), graphdef::id, idxmalloc(), graphdef::ncon, graphdef::npwgts, graphdef::nvtxs, graphdef::rdata, and graphdef::where.
Referenced by MocGrowBisection(), MocGrowBisection2(), MocGrowBisectionNew2(), MocProject2WayPartition(), and MocRandomBisection().


Definition at line 11197 of file metis.c.
References graphdef::bndind, graphdef::bndptr, fmalloc(), idxmalloc(), graphdef::ncon, graphdef::npwgts, graphdef::nvtxs, graphdef::rdata, graphdef::rinfo, and graphdef::where.
Referenced by MCMlevelKWayPartitioning(), and MocProjectKWayPartition().


Definition at line 7512 of file metis.c.
References Compute2WayHLoadImbalance(), MocGeneral2WayBalance(), graphdef::ncon, and graphdef::npwgts.
Referenced by MocGrowBisection(), MocRandomBisection(), and MocRefine2Way().


Definition at line 7185 of file metis.c.
References AreAllBelow(), Compute2WayHLoadImbalanceVec(), MAXNCON, MocGeneral2WayBalance2(), graphdef::ncon, graphdef::npwgts, and partitionmod::ubvec.
Referenced by MocGrowBisection2(), and MocRefine2Way2().


Definition at line 13065 of file metis.c.
References graphdef::adjncy, graphdef::adjwgt, ASSERT, graphdef::bndind, graphdef::bndptr, graphdef::ed, graphdef::id, idxset(), graphdef::mincut, graphdef::nbnd, graphdef::ncon, graphdef::npwgts, graphdef::nvtxs, graphdef::nvwgt, saxpy(), sset(), graphdef::where, and graphdef::xadj.
Referenced by MocGrowBisection(), MocGrowBisection2(), MocGrowBisectionNew2(), MocRandomBisection(), MocRefine2Way(), and MocRefine2Way2().


Definition at line 11408 of file metis.c.
References graphdef::bndind, BNDInsert, graphdef::bndptr, rinfodef::ed, idxset(), graphdef::nbnd, graphdef::nvtxs, and graphdef::rinfo.
Referenced by MocRefineKWayHorizontal().


Definition at line 11219 of file metis.c.
References graphdef::adjncy, graphdef::adjwgt, graphdef::adjwgtsum, ASSERT, graphdef::bndind, BNDInsert, graphdef::bndptr, workspacedef::cdegree, edegreedef::ed, rinfodef::ed, workspacedef::edegrees, rinfodef::edegrees, rinfodef::id, idxset(), graphdef::mincut, graphdef::nbnd, graphdef::ncon, rinfodef::ndegrees, graphdef::npwgts, graphdef::nvtxs, graphdef::nvwgt, edegreedef::pid, graphdef::rinfo, saxpy(), sset(), graphdef::where, controldef::wspace, and graphdef::xadj.
Referenced by MocRefineKWayHorizontal().


Definition at line 9023 of file metis.c.
References graphdef::adjncy, graphdef::adjwgt, amax, amin, ASSERT, BetterBalance(), BNDDelete, graphdef::bndind, BNDInsert, graphdef::bndptr, CheckBnd(), Compute2WayHLoadImbalance(), ComputeCut(), DBG_MOVEINFO, DBG_REFINE, controldef::dbglvl, graphdef::ed, graphdef::id, idxset(), idxwspacefree(), idxwspacemalloc(), blockette::ii, INC_DEC, MAXNCON, graphdef::mincut, graphdef::nbnd, graphdef::ncon, graphdef::npwgts, graphdef::nvtxs, graphdef::nvwgt, PLUS_GAINSPAN, PQueueDelete(), PQueueFree(), PQueueGetMax(), PQueueInit(), PQueueInsert(), PQueueReset(), PQueueUpdate(), RandomPermute(), samax(), saxpy(), SelectQueue(), SWAP, checkPyfForUpperCase::tmp, graphdef::where, and graphdef::xadj.
Referenced by MocGrowBisection(), MocRandomBisection(), and MocRefine2Way().


| void MocFM_2WayEdgeRefine2 | ( | CtrlType * | ctrl, |
| GraphType * | graph, | ||
| float * | tpwgts, | ||
| float * | orgubvec, | ||
| int | npasses | ||
| ) |
Definition at line 8674 of file metis.c.
References graphdef::adjncy, graphdef::adjwgt, amax, amin, AreAllBelow(), ASSERT, BNDDelete, graphdef::bndind, BNDInsert, graphdef::bndptr, CheckBnd(), Compute2WayHLoadImbalanceVec(), ComputeCut(), DBG_MOVEINFO, DBG_REFINE, controldef::dbglvl, graphdef::ed, fwspacefree(), fwspacemalloc(), graphdef::id, idxset(), idxwspacefree(), idxwspacemalloc(), blockette::ii, INC_DEC, IsBetter2wayBalance(), MAXNCON, graphdef::mincut, graphdef::nbnd, graphdef::ncon, graphdef::npwgts, graphdef::nvtxs, graphdef::nvwgt, PLUS_GAINSPAN, PQueueDelete(), PQueueFree(), PQueueGetMax(), PQueueInit(), PQueueInsert(), PQueueReset(), PQueueUpdate(), RandomPermute(), samax(), saxpy(), SelectQueue2(), SWAP, checkPyfForUpperCase::tmp, partitionmod::ubvec, graphdef::where, and graphdef::xadj.
Referenced by MocGrowBisection2(), MocGrowBisectionNew2(), MocRefine2Way(), and MocRefine2Way2().


Definition at line 7526 of file metis.c.
References graphdef::adjncy, graphdef::adjwgt, amax, amin, ASSERT, BetterBalance(), BNDDelete, graphdef::bndind, BNDInsert, graphdef::bndptr, CheckBnd(), Compute2WayHLoadImbalance(), ComputeCut(), DBG_MOVEINFO, DBG_REFINE, controldef::dbglvl, graphdef::ed, graphdef::id, idxset(), idxwspacefree(), idxwspacemalloc(), blockette::ii, INC_DEC, MAXNCON, graphdef::mincut, graphdef::nbnd, graphdef::ncon, graphdef::npwgts, graphdef::nvtxs, graphdef::nvwgt, PLUS_GAINSPAN, PQueueFree(), PQueueGetMax(), PQueueInit(), PQueueInsert(), PQueueUpdate(), RandomPermute(), samax(), samax2(), saxpy(), SelectQueue(), SWAP, checkPyfForUpperCase::tmp, graphdef::where, and graphdef::xadj.
Referenced by MocBalance2Way().


Definition at line 7199 of file metis.c.
References graphdef::adjncy, graphdef::adjwgt, amax, amin, AreAllBelow(), ASSERT, BNDDelete, graphdef::bndind, BNDInsert, graphdef::bndptr, CheckBnd(), Compute2WayHLoadImbalanceVec(), ComputeCut(), DBG_MOVEINFO, DBG_REFINE, controldef::dbglvl, graphdef::ed, fwspacefree(), fwspacemalloc(), graphdef::id, idxset(), idxwspacefree(), idxwspacemalloc(), blockette::ii, INC_DEC, IsBetter2wayBalance(), MAXNCON, graphdef::mincut, graphdef::nbnd, graphdef::ncon, graphdef::npwgts, graphdef::nvtxs, graphdef::nvwgt, PLUS_GAINSPAN, PQueueFree(), PQueueGetMax(), PQueueInit(), PQueueInsert(), PQueueUpdate(), RandomPermute(), samax(), saxpy(), SelectQueue3(), SWAP, checkPyfForUpperCase::tmp, partitionmod::ubvec, graphdef::where, and graphdef::xadj.
Referenced by MocBalance2Way2().


Definition at line 10032 of file metis.c.
References graphdef::adjwgt, controldef::CoarsenTo, GKfree(), idxcopy, idxmalloc(), idxset(), idxsum(), LARGENIPARTS, LTERM, graphdef::mincut, MocAllocate2WayPartitionMemory(), MocBalance2Way(), MocCompute2WayPartitionParams(), MocFM_2WayEdgeRefine(), MocInit2WayBalance(), graphdef::nedges, graphdef::nvtxs, RandomInRange, SMALLNIPARTS, and graphdef::where.
Referenced by MocInit2WayPartition().


Definition at line 9664 of file metis.c.
References graphdef::adjwgt, controldef::CoarsenTo, GKfree(), idxcopy, idxmalloc(), idxset(), idxsum(), LARGENIPARTS, LTERM, graphdef::mincut, MocAllocate2WayPartitionMemory(), MocBalance2Way2(), MocCompute2WayPartitionParams(), MocFM_2WayEdgeRefine2(), graphdef::nedges, graphdef::nvtxs, RandomInRange, SMALLNIPARTS, partitionmod::ubvec, and graphdef::where.
Referenced by MocInit2WayPartition2().


Definition at line 9715 of file metis.c.
References graphdef::adjwgt, controldef::CoarsenTo, GKfree(), idxcopy, idxmalloc(), idxset(), idxsum(), LARGENIPARTS, LTERM, graphdef::mincut, MocAllocate2WayPartitionMemory(), MocCompute2WayPartitionParams(), MocFM_2WayEdgeRefine2(), MocInit2WayBalance2(), graphdef::nedges, graphdef::nvtxs, RandomInRange, SMALLNIPARTS, partitionmod::ubvec, and graphdef::where.
Referenced by MocInit2WayPartition2().


Definition at line 10153 of file metis.c.
References graphdef::adjncy, graphdef::adjwgt, AreAnyVwgtsBelow(), ASSERT, ASSERTP, BNDDelete, graphdef::bndind, BNDInsert, graphdef::bndptr, CheckBnd(), CheckGraph(), Compute2WayHLoadImbalance(), ComputeCut(), DBG_MOVEINFO, DBG_REFINE, controldef::dbglvl, graphdef::ed, graphdef::id, idxwspacefree(), idxwspacemalloc(), blockette::ii, INC_DEC, MAXNCON, graphdef::mincut, graphdef::nbnd, graphdef::ncon, graphdef::npwgts, graphdef::nvtxs, graphdef::nvwgt, PLUS_GAINSPAN, PQueueDelete(), PQueueFree(), PQueueGetMax(), PQueueInit(), PQueueInsert(), PQueueUpdate(), RandomPermute(), samax(), saxpy(), SelectQueueOneWay(), SWAP, checkPyfForUpperCase::tmp, graphdef::where, and graphdef::xadj.
Referenced by MocGrowBisection().


Definition at line 9763 of file metis.c.
References graphdef::adjncy, graphdef::adjwgt, ASSERT, ASSERTP, BNDDelete, graphdef::bndind, BNDInsert, graphdef::bndptr, CheckBnd(), CheckGraph(), ComputeCut(), ComputeLoadImbalance(), DBG_MOVEINFO, DBG_REFINE, controldef::dbglvl, graphdef::ed, graphdef::id, idxset(), idxwspacefree(), idxwspacemalloc(), blockette::ii, constants::imin, INC_DEC, MAXNCON, graphdef::mincut, graphdef::nbnd, graphdef::ncon, graphdef::npwgts, graphdef::nvtxs, graphdef::nvwgt, PLUS_GAINSPAN, PQueueDelete(), PQueueFree(), PQueueGetMax(), PQueueInit(), PQueueInsert(), PQueueUpdate(), RandomPermute(), samax(), saxpy(), SelectQueueOneWay2(), SWAP, checkPyfForUpperCase::tmp, partitionmod::ubvec, graphdef::where, and graphdef::xadj.
Referenced by MocGrowBisectionNew2().


Definition at line 9996 of file metis.c.
References DBG_IPART, DBG_MOVEINFO, DBG_REFINE, DBG_TIME, controldef::dbglvl, errexit(), IFSET, controldef::InitPartTmr, IPART_GGPKL, IPART_RANDOM, controldef::IType, graphdef::mincut, MocGrowBisection(), MocRandomBisection(), starttimer, stoptimer, and graphdef::where.
Referenced by MCMlevelEdgeBisection().


Definition at line 9628 of file metis.c.
References DBG_IPART, DBG_MOVEINFO, DBG_REFINE, DBG_TIME, controldef::dbglvl, errexit(), IFSET, controldef::InitPartTmr, IPART_GGPKL, IPART_RANDOM, controldef::IType, graphdef::mincut, MocGrowBisection2(), MocGrowBisectionNew2(), starttimer, stoptimer, and partitionmod::ubvec.
Referenced by MCHMlevelEdgeBisection().


| int MocIsHBalanced | ( | int | ncon, |
| int | nparts, | ||
| float * | npwgts, | ||
| float * | ubvec | ||
| ) |
Definition at line 11018 of file metis.c.
References partitionmod::ubvec.
Referenced by MCGreedy_KWayEdgeBalanceHorizontal(), and MocRefineKWayHorizontal().

Definition at line 13124 of file metis.c.
References graphdef::adjncy, graphdef::adjwgt, graphdef::adjwgtsum, graphdef::bndind, graphdef::bndptr, graphdef::cmap, graphdef::coarser, graphdef::ed, FreeGraph(), graphdef::id, idxset(), graphdef::mincut, MocAllocate2WayPartitionMemory(), graphdef::nbnd, graphdef::ncon, graphdef::npwgts, graphdef::nvtxs, scopy, graphdef::where, and graphdef::xadj.
Referenced by MocRefine2Way(), and MocRefine2Way2().


Definition at line 11302 of file metis.c.
References graphdef::adjncy, graphdef::adjwgt, graphdef::adjwgtsum, ASSERT, graphdef::bndind, BNDInsert, graphdef::bndptr, workspacedef::cdegree, CheckBnd2(), graphdef::cmap, graphdef::coarser, edegreedef::ed, rinfodef::ed, workspacedef::edegrees, rinfodef::edegrees, FreeGraph(), rinfodef::id, idxset(), idxwspacefree(), idxwspacemalloc(), bcpointers::iend, bcpointers::istart, graphdef::mincut, MocAllocateKWayPartitionMemory(), graphdef::nbnd, graphdef::ncon, rinfodef::ndegrees, graphdef::npwgts, graphdef::nvtxs, edegreedef::pid, graphdef::rinfo, scopy, graphdef::where, controldef::wspace, and graphdef::xadj.
Referenced by MocRefineKWayHorizontal().


Definition at line 10080 of file metis.c.
References graphdef::adjwgt, controldef::CoarsenTo, GKfree(), idxcopy, idxmalloc(), idxsum(), blockette::ii, LARGENIPARTS, LTERM, MAXNCON, graphdef::mincut, MocAllocate2WayPartitionMemory(), MocBalance2Way(), MocCompute2WayPartitionParams(), MocFM_2WayEdgeRefine(), graphdef::ncon, graphdef::nedges, graphdef::nvtxs, graphdef::nvwgt, RandomPermute(), samax(), SMALLNIPARTS, and graphdef::where.
Referenced by MocInit2WayPartition().


| void MocRefine2Way | ( | CtrlType * | ctrl, |
| GraphType * | orggraph, | ||
| GraphType * | graph, | ||
| float * | tpwgts, | ||
| float | ubfactor | ||
| ) |
Definition at line 12994 of file metis.c.
References ASSERT, CheckBnd(), DBG_TIME, controldef::dbglvl, errexit(), graphdef::finer, IFSET, MAXNCON, MocBalance2Way(), MocCompute2WayPartitionParams(), MocFM_2WayEdgeRefine(), MocFM_2WayEdgeRefine2(), MocProject2WayPartition(), graphdef::ncon, controldef::ProjectTmr, controldef::RefTmr, controldef::RType, RTYPE_FM, starttimer, stoptimer, and controldef::UncoarsenTmr.
Referenced by MCMlevelEdgeBisection().


| void MocRefine2Way2 | ( | CtrlType * | ctrl, |
| GraphType * | orggraph, | ||
| GraphType * | graph, | ||
| float * | tpwgts, | ||
| float * | ubvec | ||
| ) |
Definition at line 12939 of file metis.c.
References ASSERT, CheckBnd(), DBG_TIME, controldef::dbglvl, errexit(), graphdef::finer, IFSET, MocBalance2Way2(), MocCompute2WayPartitionParams(), MocFM_2WayEdgeRefine2(), MocProject2WayPartition(), controldef::ProjectTmr, controldef::RefTmr, controldef::RType, RTYPE_FM, starttimer, stoptimer, partitionmod::ubvec, and controldef::UncoarsenTmr.
Referenced by MCHMlevelEdgeBisection().


| void MocRefineKWayHorizontal | ( | CtrlType * | ctrl, |
| GraphType * | orggraph, | ||
| GraphType * | graph, | ||
| int | nparts, | ||
| float * | ubvec | ||
| ) |
Definition at line 11150 of file metis.c.
References ComputeKWayBoundary(), DBG_TIME, controldef::dbglvl, graphdef::finer, IFSET, MCGreedy_KWayEdgeBalanceHorizontal(), MCRandom_KWayEdgeRefineHorizontal(), MocComputeKWayBalanceBoundary(), MocComputeKWayPartitionParams(), MocIsHBalanced(), MocProjectKWayPartition(), graphdef::ncon, graphdef::npwgts, controldef::ProjectTmr, controldef::RefTmr, starttimer, stoptimer, partitionmod::ubvec, and controldef::UncoarsenTmr.
Referenced by MCMlevelKWayPartitioning().


| void MoveGroup | ( | CtrlType * | ctrl, |
| GraphType * | graph, | ||
| int | nparts, | ||
| int | to, | ||
| int | gid, | ||
| idxtype * | ptr, | ||
| idxtype * | ind | ||
| ) |
Definition at line 19092 of file metis.c.
References graphdef::adjncy, graphdef::adjwgt, ASSERT, BNDDelete, graphdef::bndind, BNDInsert, graphdef::bndptr, workspacedef::cdegree, CheckRInfo(), edegreedef::ed, rinfodef::ed, workspacedef::edegrees, rinfodef::edegrees, rinfodef::id, blockette::ii, INC_DEC, graphdef::mincut, graphdef::nbnd, rinfodef::ndegrees, graphdef::nvtxs, edegreedef::pid, graphdef::rinfo, SWAP, graphdef::where, controldef::wspace, and graphdef::xadj.
Referenced by EliminateComponents().


| void MoveGroupMConn | ( | CtrlType * | ctrl, |
| GraphType * | graph, | ||
| idxtype * | ndoms, | ||
| idxtype * | pmat, | ||
| int | nparts, | ||
| int | to, | ||
| int | nind, | ||
| idxtype * | ind | ||
| ) |
Definition at line 18810 of file metis.c.
References graphdef::adjncy, graphdef::adjwgt, ASSERT, BNDDelete, graphdef::bndind, BNDInsert, graphdef::bndptr, workspacedef::cdegree, CheckRInfo(), edegreedef::ed, rinfodef::ed, workspacedef::edegrees, rinfodef::edegrees, rinfodef::id, blockette::ii, INC_DEC, graphdef::mincut, graphdef::nbnd, rinfodef::ndegrees, graphdef::nvtxs, edegreedef::pid, graphdef::rinfo, SWAP, graphdef::where, controldef::wspace, and graphdef::xadj.
Referenced by EliminateSubDomainEdges().


| int PQueueDelete | ( | PQueueType * | queue, |
| int | node, | ||
| int | gain | ||
| ) |
Definition at line 15523 of file metis.c.
References ASSERT, PQueueType::buckets, CheckHeap(), PQueueType::heap, KeyValueType::key, PQueueType::locator, PQueueType::maxgain, ListNodeType::next, PQueueType::ngainspan, PQueueType::nnodes, PQueueType::nodes, ListNodeType::prev, PQueueType::type, and KeyValueType::val.
Referenced by Bnd2WayBalance(), FM_2WayEdgeRefine(), FM_2WayNodeRefine(), FM_2WayNodeRefine2(), FM_2WayNodeRefineEqWgt(), Greedy_KWayEdgeBalance(), Greedy_KWayEdgeBalanceMConn(), Greedy_KWayEdgeRefine(), MCGreedy_KWayEdgeBalanceHorizontal(), MocFM_2WayEdgeRefine(), MocFM_2WayEdgeRefine2(), MocInit2WayBalance(), MocInit2WayBalance2(), and PQueueUpdate().


| void PQueueFree | ( | CtrlType * | ctrl, |
| PQueueType * | queue | ||
| ) |
Definition at line 15430 of file metis.c.
References PQueueType::buckets, GKfree(), idxwspacefree(), LTERM, PQueueType::maxnodes, PQueueType::mustfree, PQueueType::ngainspan, PQueueType::nodes, PQueueType::pgainspan, and PQueueType::type.
Referenced by Bnd2WayBalance(), FM_2WayEdgeRefine(), FM_2WayNodeBalance(), FM_2WayNodeRefine(), FM_2WayNodeRefine2(), FM_2WayNodeRefine_OneSided(), FM_2WayNodeRefineEqWgt(), General2WayBalance(), Greedy_KWayEdgeBalance(), Greedy_KWayEdgeBalanceMConn(), Greedy_KWayEdgeRefine(), Greedy_KWayVolBalance(), Greedy_KWayVolBalanceMConn(), MCGreedy_KWayEdgeBalanceHorizontal(), MocFM_2WayEdgeRefine(), MocFM_2WayEdgeRefine2(), MocGeneral2WayBalance(), MocGeneral2WayBalance2(), MocInit2WayBalance(), and MocInit2WayBalance2().


| int PQueueGetKey | ( | PQueueType * | queue | ) |
Definition at line 15855 of file metis.c.
References PQueueType::heap, KeyValueType::key, PQueueType::maxgain, PQueueType::nnodes, and PQueueType::type.
Referenced by SelectQueue(), SelectQueue2(), SelectQueue3(), and SelectQueueOneWay2().

| int PQueueGetMax | ( | PQueueType * | queue | ) |
Definition at line 15765 of file metis.c.
References ASSERT, PQueueType::buckets, CheckHeap(), PQueueType::heap, ListNodeType::id, KeyValueType::key, PQueueType::locator, PQueueType::maxgain, ListNodeType::next, PQueueType::ngainspan, PQueueType::nnodes, ListNodeType::prev, PQueueType::type, and KeyValueType::val.
Referenced by Bnd2WayBalance(), FM_2WayEdgeRefine(), FM_2WayNodeBalance(), FM_2WayNodeRefine(), FM_2WayNodeRefine2(), FM_2WayNodeRefine_OneSided(), FM_2WayNodeRefineEqWgt(), General2WayBalance(), Greedy_KWayEdgeBalance(), Greedy_KWayEdgeBalanceMConn(), Greedy_KWayEdgeRefine(), Greedy_KWayVolBalance(), Greedy_KWayVolBalanceMConn(), MCGreedy_KWayEdgeBalanceHorizontal(), MocFM_2WayEdgeRefine(), MocFM_2WayEdgeRefine2(), MocGeneral2WayBalance(), MocGeneral2WayBalance2(), MocInit2WayBalance(), and MocInit2WayBalance2().


| int PQueueGetSize | ( | PQueueType * | queue | ) |
Definition at line 15455 of file metis.c.
References PQueueType::nnodes.
Referenced by SelectQueue(), SelectQueue2(), SelectQueue3(), SelectQueueOneWay(), and SelectQueueOneWay2().

| void PQueueInit | ( | CtrlType * | ctrl, |
| PQueueType * | queue, | ||
| int | maxnodes, | ||
| int | maxgain | ||
| ) |
Definition at line 15349 of file metis.c.
References amin, PQueueType::buckets, PQueueType::heap, ListNodeType::id, idxmalloc(), idxset(), idxwspacemalloc(), PQueueType::locator, PQueueType::maxgain, PQueueType::maxnodes, PQueueType::mustfree, NEG_GAINSPAN, PQueueType::ngainspan, PQueueType::nnodes, PQueueType::nodes, PQueueType::pgainspan, PLUS_GAINSPAN, PQueueType::type, and WspaceAvail().
Referenced by Bnd2WayBalance(), FM_2WayEdgeRefine(), FM_2WayNodeBalance(), FM_2WayNodeRefine(), FM_2WayNodeRefine2(), FM_2WayNodeRefine_OneSided(), FM_2WayNodeRefineEqWgt(), General2WayBalance(), Greedy_KWayEdgeBalance(), Greedy_KWayEdgeBalanceMConn(), Greedy_KWayEdgeRefine(), Greedy_KWayVolBalance(), Greedy_KWayVolBalanceMConn(), MCGreedy_KWayEdgeBalanceHorizontal(), MocFM_2WayEdgeRefine(), MocFM_2WayEdgeRefine2(), MocGeneral2WayBalance(), MocGeneral2WayBalance2(), MocInit2WayBalance(), and MocInit2WayBalance2().


| int PQueueInsert | ( | PQueueType * | queue, |
| int | node, | ||
| int | gain | ||
| ) |
Definition at line 15464 of file metis.c.
References ASSERT, PQueueType::buckets, CheckHeap(), PQueueType::heap, KeyValueType::key, PQueueType::locator, PQueueType::maxgain, ListNodeType::next, PQueueType::ngainspan, PQueueType::nnodes, PQueueType::nodes, ListNodeType::prev, PQueueType::type, and KeyValueType::val.
Referenced by Bnd2WayBalance(), FM_2WayEdgeRefine(), FM_2WayNodeBalance(), FM_2WayNodeRefine(), FM_2WayNodeRefine2(), FM_2WayNodeRefine_OneSided(), FM_2WayNodeRefineEqWgt(), General2WayBalance(), Greedy_KWayEdgeBalance(), Greedy_KWayEdgeBalanceMConn(), Greedy_KWayEdgeRefine(), Greedy_KWayVolBalance(), Greedy_KWayVolBalanceMConn(), MCGreedy_KWayEdgeBalanceHorizontal(), MocFM_2WayEdgeRefine(), MocFM_2WayEdgeRefine2(), MocGeneral2WayBalance(), MocGeneral2WayBalance2(), MocInit2WayBalance(), MocInit2WayBalance2(), and PQueueUpdate().


| void PQueueReset | ( | PQueueType * | queue | ) |
Definition at line 15406 of file metis.c.
References PQueueType::buckets, idxset(), PQueueType::locator, PQueueType::maxgain, PQueueType::maxnodes, PQueueType::ngainspan, PQueueType::nnodes, PQueueType::pgainspan, and PQueueType::type.
Referenced by FM_2WayEdgeRefine(), FM_2WayNodeRefine(), FM_2WayNodeRefine2(), FM_2WayNodeRefine_OneSided(), FM_2WayNodeRefineEqWgt(), Greedy_KWayEdgeBalance(), Greedy_KWayEdgeBalanceMConn(), Greedy_KWayEdgeRefine(), Greedy_KWayVolBalance(), Greedy_KWayVolBalanceMConn(), MCGreedy_KWayEdgeBalanceHorizontal(), MocFM_2WayEdgeRefine(), and MocFM_2WayEdgeRefine2().


| int PQueueSeeMax | ( | PQueueType * | queue | ) |
Definition at line 15836 of file metis.c.
References PQueueType::buckets, PQueueType::heap, ListNodeType::id, PQueueType::maxgain, PQueueType::nnodes, PQueueType::type, and KeyValueType::val.
Referenced by FM_2WayNodeRefine(), FM_2WayNodeRefine2(), and FM_2WayNodeRefineEqWgt().

| int PQueueUpdate | ( | PQueueType * | queue, |
| int | node, | ||
| int | oldgain, | ||
| int | newgain | ||
| ) |
Definition at line 15619 of file metis.c.
References ASSERT, CheckHeap(), PQueueType::heap, KeyValueType::key, PQueueType::locator, PQueueType::nnodes, PQueueDelete(), PQueueInsert(), PQueueType::type, and KeyValueType::val.
Referenced by Bnd2WayBalance(), FM_2WayEdgeRefine(), FM_2WayNodeRefine(), FM_2WayNodeRefine2(), FM_2WayNodeRefineEqWgt(), General2WayBalance(), Greedy_KWayEdgeBalance(), Greedy_KWayEdgeBalanceMConn(), Greedy_KWayEdgeRefine(), MCGreedy_KWayEdgeBalanceHorizontal(), MocFM_2WayEdgeRefine(), MocFM_2WayEdgeRefine2(), MocGeneral2WayBalance(), MocGeneral2WayBalance2(), MocInit2WayBalance(), and MocInit2WayBalance2().


| void PQueueUpdateUp | ( | PQueueType * | queue, |
| int | node, | ||
| int | oldgain, | ||
| int | newgain | ||
| ) |
Definition at line 15692 of file metis.c.
References ASSERT, PQueueType::buckets, CheckHeap(), PQueueType::heap, KeyValueType::key, PQueueType::locator, PQueueType::maxgain, ListNodeType::next, PQueueType::ngainspan, PQueueType::nnodes, PQueueType::nodes, ListNodeType::prev, PQueueType::type, and KeyValueType::val.
Referenced by FM_2WayNodeBalance(), and FM_2WayNodeRefine_OneSided().


Definition at line 18543 of file metis.c.
References graphdef::adjncy, graphdef::adjwgt, idxsmalloc(), graphdef::nvtxs, and graphdef::xadj.

| void PrintTimers | ( | CtrlType * | ctrl | ) |
Definition at line 19259 of file metis.c.
References controldef::AuxTmr1, controldef::AuxTmr2, controldef::AuxTmr3, controldef::CoarsenTmr, controldef::ContractTmr, gettimer, controldef::InitPartTmr, controldef::MatchTmr, controldef::ProjectTmr, controldef::RefTmr, controldef::SepTmr, controldef::SplitTmr, controldef::TotalTmr, and controldef::UncoarsenTmr.
Referenced by METIS_EdgeND(), METIS_mCHPartGraphRecursive(), METIS_mCHPartGraphRecursiveInternal(), METIS_mCPartGraphKway(), METIS_mCPartGraphRecursive(), METIS_mCPartGraphRecursiveInternal(), METIS_NodeND(), METIS_NodeNDP(), METIS_NodeWND(), METIS_WPartGraphKway(), METIS_WPartGraphKway2(), METIS_WPartGraphRecursive(), and METIS_WPartGraphVKway().

Definition at line 17605 of file metis.c.
References Allocate2WayNodePartitionMemory(), ASSERTP, graphdef::cmap, graphdef::coarser, Compute2WayNodePartitionParams(), FreeGraph(), graphdef::nvtxs, and graphdef::where.
Referenced by Refine2WayNode().


Definition at line 16038 of file metis.c.
References graphdef::adjncy, graphdef::adjwgt, graphdef::adjwgtsum, Allocate2WayPartitionMemory(), graphdef::bndind, graphdef::bndptr, graphdef::cmap, graphdef::coarser, graphdef::ed, FreeGraph(), graphdef::id, idxcopy, idxset(), graphdef::mincut, graphdef::nbnd, graphdef::nvtxs, graphdef::pwgts, graphdef::where, and graphdef::xadj.
Referenced by Refine2Way().


Definition at line 4488 of file metis.c.
References graphdef::adjncy, graphdef::adjwgt, graphdef::adjwgtsum, AllocateKWayPartitionMemory(), ASSERT, graphdef::bndind, BNDInsert, graphdef::bndptr, workspacedef::cdegree, CheckBnd2(), graphdef::cmap, graphdef::coarser, edegreedef::ed, rinfodef::ed, workspacedef::edegrees, rinfodef::edegrees, FreeGraph(), rinfodef::id, idxcopy, idxset(), idxwspacefree(), idxwspacemalloc(), bcpointers::iend, bcpointers::istart, graphdef::mincut, graphdef::nbnd, rinfodef::ndegrees, graphdef::nvtxs, edegreedef::pid, graphdef::pwgts, graphdef::rinfo, graphdef::where, controldef::wspace, and graphdef::xadj.
Referenced by RefineKWay().


Definition at line 6745 of file metis.c.
References graphdef::adjncy, graphdef::adjwgt, graphdef::adjwgtsum, AllocateVolKWayPartitionMemory(), workspacedef::cdegree, graphdef::cmap, graphdef::coarser, ComputeKWayVolGains(), vedegreedef::ed, vrinfodef::ed, vrinfodef::edegrees, FreeGraph(), vedegreedef::gv, vrinfodef::id, idxcopy, idxset(), idxwspacefree(), idxwspacemalloc(), bcpointers::iend, bcpointers::istart, graphdef::mincut, vrinfodef::ndegrees, vedegreedef::ned, vrinfodef::nid, graphdef::nvtxs, vedegreedef::pid, graphdef::pwgts, workspacedef::vedegrees, graphdef::vrinfo, graphdef::where, controldef::wspace, and graphdef::xadj.
Referenced by RefineVolKWay().


| void PruneGraph | ( | CtrlType * | ctrl, |
| GraphType * | graph, | ||
| int | nvtxs, | ||
| idxtype * | xadj, | ||
| idxtype * | adjncy, | ||
| idxtype * | iperm, | ||
| float | factor | ||
| ) |
Definition at line 1162 of file metis.c.
References graphdef::adjncy, graphdef::adjwgt, graphdef::adjwgtsum, graphdef::cmap, graphdef::gdata, idxmalloc(), idxset(), InitGraph(), graphdef::label, graphdef::ncon, graphdef::nedges, graphdef::nvtxs, graphdef::vwgt, and graphdef::xadj.
Referenced by METIS_NodeND().


| void QUADNODALMETIS | ( | int | nelmnts, |
| int | nvtxs, | ||
| idxtype * | elmnts, | ||
| idxtype * | dxadj, | ||
| idxtype * | dadjncy | ||
| ) |
Definition at line 8391 of file metis.c.
References ASSERT, idxmalloc(), idxsmalloc(), blockette::jj, blockette::kk, and MAKECSR.
Referenced by METIS_MeshToNodal().


| void Random_KWayEdgeRefine | ( | CtrlType * | ctrl, |
| GraphType * | graph, | ||
| int | nparts, | ||
| float * | tpwgts, | ||
| float | ubfactor, | ||
| int | npasses, | ||
| int | ffactor | ||
| ) |
Definition at line 3613 of file metis.c.
References graphdef::adjncy, graphdef::adjwgt, ASSERT, BNDDelete, graphdef::bndind, BNDInsert, graphdef::bndptr, workspacedef::cdegree, CheckRInfo(), ComputeCut(), ComputeVolume(), DBG_MOVEINFO, DBG_REFINE, controldef::dbglvl, edegreedef::ed, rinfodef::ed, workspacedef::edegrees, rinfodef::edegrees, rinfodef::id, idxamax(), idxamin(), idxsum(), idxwspacefree(), idxwspacemalloc(), IFSET, blockette::ii, INC_DEC, graphdef::mincut, graphdef::nbnd, rinfodef::ndegrees, graphdef::nvtxs, edegreedef::pid, graphdef::pwgts, RandomPermute(), graphdef::rinfo, SWAP, graphdef::vwgt, graphdef::where, controldef::wspace, and graphdef::xadj.
Referenced by RefineKWay().


| void Random_KWayEdgeRefineMConn | ( | CtrlType * | ctrl, |
| GraphType * | graph, | ||
| int | nparts, | ||
| float * | tpwgts, | ||
| float | ubfactor, | ||
| int | npasses, | ||
| int | ffactor | ||
| ) |
Definition at line 17940 of file metis.c.
References graphdef::adjncy, graphdef::adjwgt, ASSERT, BNDDelete, graphdef::bndind, BNDInsert, graphdef::bndptr, workspacedef::cdegree, CheckRInfo(), ComputeCut(), ComputeSubDomainGraph(), ComputeVolume(), DBG_MOVEINFO, DBG_REFINE, controldef::dbglvl, edegreedef::ed, rinfodef::ed, workspacedef::edegrees, rinfodef::edegrees, rinfodef::id, idxamax(), idxamin(), idxsum(), idxwspacefree(), idxwspacemalloc(), IFSET, blockette::ii, INC_DEC, graphdef::mincut, graphdef::nbnd, rinfodef::ndegrees, graphdef::nvtxs, edegreedef::pid, workspacedef::pmat, graphdef::pwgts, RandomPermute(), graphdef::rinfo, SWAP, graphdef::vwgt, graphdef::where, controldef::wspace, and graphdef::xadj.
Referenced by RefineKWay().


| void Random_KWayVolRefine | ( | CtrlType * | ctrl, |
| GraphType * | graph, | ||
| int | nparts, | ||
| float * | tpwgts, | ||
| float | ubfactor, | ||
| int | npasses, | ||
| int | ffactor | ||
| ) |
Definition at line 4677 of file metis.c.
References graphdef::adjncy, graphdef::adjwgt, ASSERT, graphdef::bndind, graphdef::bndptr, ComputeCut(), DBG_MOVEINFO, DBG_REFINE, controldef::dbglvl, vedegreedef::ed, vrinfodef::ed, vrinfodef::edegrees, GKfree(), vedegreedef::gv, vrinfodef::gv, vrinfodef::id, idxamax(), idxamin(), idxmalloc(), idxsmalloc(), idxsum(), idxwspacefree(), idxwspacemalloc(), IFSET, blockette::ii, INC_DEC, KWayVolUpdate(), LTERM, graphdef::mincut, graphdef::minvol, graphdef::nbnd, vrinfodef::ndegrees, graphdef::nvtxs, vedegreedef::pid, graphdef::pwgts, RandomPermute(), graphdef::vrinfo, graphdef::vsize, graphdef::vwgt, graphdef::where, and graphdef::xadj.
Referenced by RefineVolKWay().


| void Random_KWayVolRefineMConn | ( | CtrlType * | ctrl, |
| GraphType * | graph, | ||
| int | nparts, | ||
| float * | tpwgts, | ||
| float | ubfactor, | ||
| int | npasses, | ||
| int | ffactor | ||
| ) |
Definition at line 4821 of file metis.c.
References graphdef::adjncy, graphdef::adjwgt, ASSERT, graphdef::bndind, graphdef::bndptr, ComputeCut(), ComputeVolSubDomainGraph(), DBG_MOVEINFO, DBG_REFINE, controldef::dbglvl, vedegreedef::ed, vrinfodef::ed, vrinfodef::edegrees, GKfree(), vedegreedef::gv, vrinfodef::gv, vrinfodef::id, idxamax(), idxamin(), idxmalloc(), idxsmalloc(), idxsum(), idxwspacefree(), idxwspacemalloc(), IFSET, blockette::ii, INC_DEC, KWayVolUpdate(), LTERM, graphdef::mincut, graphdef::minvol, graphdef::nbnd, vrinfodef::ndegrees, graphdef::nvtxs, vedegreedef::pid, workspacedef::pmat, graphdef::pwgts, RandomPermute(), graphdef::vrinfo, graphdef::vsize, graphdef::vwgt, graphdef::where, controldef::wspace, and graphdef::xadj.
Referenced by RefineVolKWay().


Definition at line 3263 of file metis.c.
References graphdef::adjncy, graphdef::adjwgt, graphdef::adjwgtsum, Allocate2WayPartitionMemory(), ASSERTP, Balance2Way(), controldef::CoarsenTo, Compute2WayPartitionParams(), FM_2WayEdgeRefine(), GKfree(), idxcopy, idxmalloc(), idxset(), idxsum(), blockette::ii, LARGENIPARTS, LTERM, graphdef::mincut, graphdef::nvtxs, RandomPermute(), SMALLNIPARTS, graphdef::vwgt, graphdef::where, and graphdef::xadj.
Referenced by Init2WayPartition().


| void RandomizeGraph | ( | GraphType * | graph | ) |
Definition at line 2653 of file metis.c.
References graphdef::adjncy, graphdef::adjwgt, graphdef::nvtxs, RandomInRange, SWAP, checkPyfForUpperCase::tmp, and graphdef::xadj.
| void RandomPermute | ( | int | n, |
| idxtype * | p, | ||
| int | flag | ||
| ) |
Definition at line 19742 of file metis.c.
References blockpointers::p, RandomInRangeFast, SWAP, and checkPyfForUpperCase::tmp.
Referenced by Bnd2WayBalance(), EstimateCFraction(), FM_2WayEdgeRefine(), FM_2WayNodeBalance(), FM_2WayNodeRefine(), FM_2WayNodeRefine2(), FM_2WayNodeRefine_OneSided(), FM_2WayNodeRefineEqWgt(), General2WayBalance(), Greedy_KWayEdgeBalance(), Greedy_KWayEdgeBalanceMConn(), Greedy_KWayEdgeRefine(), Greedy_KWayVolBalance(), Greedy_KWayVolBalanceMConn(), Match_HEM(), Match_RM(), Match_RM_NVW(), Match_SHEM(), MCGreedy_KWayEdgeBalanceHorizontal(), MCMatch_HEM(), MCMatch_RM(), MCMatch_SBHEM(), MCMatch_SHEBM(), MCMatch_SHEM(), MCRandom_KWayEdgeRefineHorizontal(), MocFM_2WayEdgeRefine(), MocFM_2WayEdgeRefine2(), MocGeneral2WayBalance(), MocGeneral2WayBalance2(), MocInit2WayBalance(), MocInit2WayBalance2(), MocRandomBisection(), Random_KWayEdgeRefine(), Random_KWayEdgeRefineMConn(), Random_KWayVolRefine(), Random_KWayVolRefineMConn(), RandomBisection(), and SplitGraphOrderCC().

Definition at line 863 of file metis.c.
References graphdef::adjncy, graphdef::adjwgt, graphdef::adjwgtsum, graphdef::cmap, graphdef::gdata, idxcopy, graphdef::ncon, graphdef::nedges, graphdef::nvtxs, graphdef::vsize, graphdef::vwgt, and graphdef::xadj.
Referenced by CreateCoarseGraph(), CreateCoarseGraph_NVW(), and CreateCoarseGraphNoMask().

| void Refine2Way | ( | CtrlType * | ctrl, |
| GraphType * | orggraph, | ||
| GraphType * | graph, | ||
| int * | tpwgts, | ||
| float | ubfactor | ||
| ) |
Definition at line 15924 of file metis.c.
References ASSERT, Balance2Way(), CheckBnd(), Compute2WayPartitionParams(), DBG_TIME, controldef::dbglvl, errexit(), graphdef::finer, FM_2WayEdgeRefine(), IFSET, Project2WayPartition(), controldef::ProjectTmr, controldef::RefTmr, controldef::RType, starttimer, stoptimer, and controldef::UncoarsenTmr.
Referenced by MlevelEdgeBisection().


Definition at line 17482 of file metis.c.
References DBG_TIME, controldef::dbglvl, graphdef::finer, FM_2WayNodeBalance(), FM_2WayNodeRefine(), FM_2WayNodeRefine_OneSided(), FM_2WayNodeRefineEqWgt(), IFSET, Project2WayNodePartition(), controldef::ProjectTmr, controldef::RefTmr, controldef::RType, starttimer, stoptimer, and controldef::UncoarsenTmr.
Referenced by MlevelNodeBisection(), and MlevelNodeBisectionMultiple().


| void RefineKWay | ( | CtrlType * | ctrl, |
| GraphType * | orggraph, | ||
| GraphType * | graph, | ||
| int | nparts, | ||
| float * | tpwgts, | ||
| float | ubfactor | ||
| ) |
Definition at line 4286 of file metis.c.
References graphdef::adjwgt, controldef::AuxTmr1, controldef::AuxTmr2, ComputeKWayBalanceBoundary(), ComputeKWayBoundary(), ComputeKWayPartitionParams(), DBG_TIME, controldef::dbglvl, EliminateComponents(), EliminateSubDomainEdges(), graphdef::finer, graphdef::gdata, GKfree(), Greedy_KWayEdgeBalance(), Greedy_KWayEdgeBalanceMConn(), Greedy_KWayEdgeRefine(), idxsmalloc(), IFSET, IsBalanced(), LTERM, graphdef::nedges, graphdef::nvtxs, ProjectKWayPartition(), controldef::ProjectTmr, graphdef::pwgts, Random_KWayEdgeRefine(), Random_KWayEdgeRefineMConn(), controldef::RefTmr, controldef::RType, RTYPE_KWAYGREEDY, RTYPE_KWAYRANDOM, RTYPE_KWAYRANDOM_MCONN, starttimer, stoptimer, controldef::UncoarsenTmr, and graphdef::vwgt.
Referenced by MlevelKWayPartitioning().


| void RefineVolKWay | ( | CtrlType * | ctrl, |
| GraphType * | orggraph, | ||
| GraphType * | graph, | ||
| int | nparts, | ||
| float * | tpwgts, | ||
| float | ubfactor | ||
| ) |
Definition at line 6456 of file metis.c.
References ComputeVolKWayBalanceBoundary(), ComputeVolKWayBoundary(), ComputeVolKWayPartitionParams(), DBG_TIME, controldef::dbglvl, EliminateVolComponents(), EliminateVolSubDomainEdges(), graphdef::finer, graphdef::gdata, GKfree(), Greedy_KWayVolBalance(), Greedy_KWayVolBalanceMConn(), IFSET, IsBalanced(), LTERM, MALLOC_CHECK, controldef::ProjectTmr, ProjectVolKWayPartition(), graphdef::pwgts, Random_KWayVolRefine(), Random_KWayVolRefineMConn(), controldef::RefTmr, controldef::RType, RTYPE_KWAYRANDOM, RTYPE_KWAYRANDOM_MCONN, starttimer, stoptimer, and controldef::UncoarsenTmr.
Referenced by MlevelVolKWayPartitioning().


| int samax | ( | int | n, |
| float * | x | ||
| ) |
Definition at line 19520 of file metis.c.
References blockpointers::x.
Referenced by MCGreedy_KWayEdgeBalanceHorizontal(), MCRandom_KWayEdgeRefineHorizontal(), MocFM_2WayEdgeRefine(), MocFM_2WayEdgeRefine2(), MocGeneral2WayBalance(), MocGeneral2WayBalance2(), MocInit2WayBalance(), MocInit2WayBalance2(), and MocRandomBisection().

| int samax2 | ( | int | n, |
| float * | x | ||
| ) |
Definition at line 19533 of file metis.c.
References blockpointers::x.
Referenced by MocGeneral2WayBalance().

| int samin | ( | int | n, |
| float * | x | ||
| ) |
Definition at line 19576 of file metis.c.
References blockpointers::x.
Referenced by MCGreedy_KWayEdgeBalanceHorizontal(), and MCRandom_KWayEdgeRefineHorizontal().

| void saxpy | ( | int | n, |
| float | alpha, | ||
| float * | x, | ||
| int | incx, | ||
| float * | y, | ||
| int | incy | ||
| ) |
Definition at line 19726 of file metis.c.
References inputphysics::alpha, and blockpointers::x.
Referenced by CreateCoarseGraph(), CreateCoarseGraphNoMask(), MCGreedy_KWayEdgeBalanceHorizontal(), MCRandom_KWayEdgeRefineHorizontal(), MocCompute2WayPartitionParams(), MocComputeKWayPartitionParams(), MocFM_2WayEdgeRefine(), MocFM_2WayEdgeRefine2(), MocGeneral2WayBalance(), MocGeneral2WayBalance2(), MocInit2WayBalance(), and MocInit2WayBalance2().

| float sdot | ( | int | n, |
| float * | x, | ||
| float * | y | ||
| ) |
Definition at line 19711 of file metis.c.
References blockpointers::x.
| void SelectQueue | ( | int | ncon, |
| float * | npwgts, | ||
| float * | tpwgts, | ||
| int * | from, | ||
| int * | cnum, | ||
| PQueueType | queues[MAXNCON][2] | ||
| ) |
Definition at line 9241 of file metis.c.
References partitionmod::part, PQueueGetKey(), and PQueueGetSize().
Referenced by MocFM_2WayEdgeRefine(), and MocGeneral2WayBalance().


| void SelectQueue2 | ( | int | ncon, |
| float * | npwgts, | ||
| float * | tpwgts, | ||
| int * | from, | ||
| int * | cnum, | ||
| PQueueType | queues[MAXNCON][2], | ||
| float * | maxwgt | ||
| ) |
Definition at line 8917 of file metis.c.
References PQueueGetKey(), and PQueueGetSize().
Referenced by MocFM_2WayEdgeRefine2().


| void SelectQueue3 | ( | int | ncon, |
| float * | npwgts, | ||
| float * | tpwgts, | ||
| int * | from, | ||
| int * | cnum, | ||
| PQueueType | queues[MAXNCON][2], | ||
| float * | maxwgt | ||
| ) |
Definition at line 7428 of file metis.c.
References PQueueGetKey(), and PQueueGetSize().
Referenced by MocGeneral2WayBalance2().


| int SelectQueueOneWay | ( | int | ncon, |
| float * | npwgts, | ||
| float * | tpwgts, | ||
| int | from, | ||
| PQueueType | queues[MAXNCON][2] | ||
| ) |
Definition at line 10314 of file metis.c.
References PQueueGetSize().
Referenced by MocInit2WayBalance().


| int SelectQueueOneWay2 | ( | int | ncon, |
| float * | pto, | ||
| PQueueType | queues[MAXNCON][2], | ||
| float * | ubvec | ||
| ) |
Definition at line 9937 of file metis.c.
References constants::imax, MAXNCON, PQueueGetKey(), PQueueGetSize(), and partitionmod::ubvec.
Referenced by MocInit2WayBalance2().


Definition at line 799 of file metis.c.
References graphdef::adjncy, graphdef::adjwgt, graphdef::adjwgtsum, graphdef::cmap, graphdef::coarser, CreateGraph(), graphdef::finer, fmalloc(), graphdef::gdata, idxmalloc(), graphdef::ncon, graphdef::nedges, graphdef::nvtxs, graphdef::nvwgt, graphdef::vsize, graphdef::vwgt, and graphdef::xadj.
Referenced by CreateCoarseGraph(), CreateCoarseGraph_NVW(), and CreateCoarseGraphNoMask().


| void SetUpGraph | ( | GraphType * | graph, |
| int | OpType, | ||
| int | nvtxs, | ||
| int | ncon, | ||
| idxtype * | xadj, | ||
| idxtype * | adjncy, | ||
| idxtype * | vwgt, | ||
| idxtype * | adjwgt, | ||
| int | wgtflag | ||
| ) |
Definition at line 2322 of file metis.c.
References graphdef::adjncy, graphdef::adjwgt, graphdef::adjwgtsum, graphdef::cmap, fmalloc(), graphdef::gdata, idxmalloc(), idxset(), idxsum_strd(), InitGraph(), graphdef::label, MAXNCON, graphdef::ncon, graphdef::nedges, graphdef::nvtxs, graphdef::nvwgt, OP_KMETIS, OP_KVMETIS, SetUpGraphKway(), graphdef::vwgt, and graphdef::xadj.
Referenced by METIS_EdgeComputeSeparator(), METIS_EdgeND(), METIS_mCHPartGraphRecursive(), METIS_mCPartGraphKway(), METIS_mCPartGraphRecursive(), METIS_NodeComputeSeparator(), METIS_NodeND(), METIS_NodeNDP(), METIS_NodeWND(), METIS_WPartGraphKway(), METIS_WPartGraphKway2(), and METIS_WPartGraphRecursive().


| void SetUpGraph2 | ( | GraphType * | graph, |
| int | nvtxs, | ||
| int | ncon, | ||
| idxtype * | xadj, | ||
| idxtype * | adjncy, | ||
| float * | nvwgt, | ||
| idxtype * | adjwgt | ||
| ) |
Definition at line 2472 of file metis.c.
References graphdef::adjncy, graphdef::adjwgt, graphdef::adjwgtsum, graphdef::cmap, fmalloc(), graphdef::gdata, idxmalloc(), InitGraph(), graphdef::label, graphdef::ncon, graphdef::nedges, graphdef::nvtxs, graphdef::nvwgt, scopy, and graphdef::xadj.
Referenced by METIS_mCHPartGraphRecursiveInternal(), and METIS_mCPartGraphRecursiveInternal().


Definition at line 2443 of file metis.c.
References graphdef::adjncy, graphdef::adjwgt, graphdef::adjwgtsum, graphdef::cmap, graphdef::gdata, idxmalloc(), InitGraph(), graphdef::ncon, graphdef::nedges, graphdef::nvtxs, graphdef::vwgt, and graphdef::xadj.
Referenced by SetUpGraph().


Definition at line 15294 of file metis.c.
References graphdef::adjncy, graphdef::adjwgt, graphdef::adjwgtsum, graphdef::cmap, fmalloc(), graphdef::gdata, idxmalloc(), InitGraph(), graphdef::label, graphdef::ncon, graphdef::nedges, graphdef::nvtxs, graphdef::nvwgt, graphdef::vwgt, and graphdef::xadj.
Referenced by SplitGraphOrder(), SplitGraphOrderCC(), and SplitGraphPart().


| float snorm2 | ( | int | n, |
| float * | v | ||
| ) |
Definition at line 19695 of file metis.c.
Referenced by BetterBalance().

Definition at line 14352 of file metis.c.
References graphdef::adjncy, graphdef::adjwgt, graphdef::adjwgtsum, ASSERT, graphdef::bndind, graphdef::bndptr, DBG_TIME, controldef::dbglvl, idxset(), idxwspacefree(), idxwspacemalloc(), bcpointers::iend, IFSET, blockette::ii, bcpointers::istart, graphdef::label, graphdef::nbnd, graphdef::nedges, graphdef::nvtxs, SetUpSplitGraph(), controldef::SplitTmr, starttimer, stoptimer, graphdef::vwgt, graphdef::where, and graphdef::xadj.
Referenced by MlevelNestedDissection(), and MlevelNestedDissectionP().


| int SplitGraphOrderCC | ( | CtrlType * | ctrl, |
| GraphType * | graph, | ||
| GraphType * | sgraphs, | ||
| int | ncmps, | ||
| idxtype * | cptr, | ||
| idxtype * | cind | ||
| ) |
Definition at line 14507 of file metis.c.
References graphdef::adjncy, graphdef::adjwgt, graphdef::adjwgtsum, ASSERT, graphdef::bndind, graphdef::bndptr, DBG_TIME, controldef::dbglvl, idxset(), idxwspacefree(), idxwspacemalloc(), bcpointers::iend, IFSET, blockette::ii, bcpointers::istart, graphdef::label, MMDSWITCH, graphdef::nbnd, graphdef::ncon, graphdef::nedges, graphdef::nvtxs, RandomPermute(), SetUpSplitGraph(), controldef::SplitTmr, starttimer, stoptimer, graphdef::vwgt, graphdef::where, and graphdef::xadj.
Referenced by MlevelNestedDissectionCC().


Definition at line 15175 of file metis.c.
References graphdef::adjncy, graphdef::adjwgt, graphdef::adjwgtsum, ASSERT, graphdef::bndptr, DBG_TIME, controldef::dbglvl, idxwspacefree(), idxwspacemalloc(), bcpointers::iend, IFSET, bcpointers::istart, blockette::kk, graphdef::label, graphdef::ncon, graphdef::nedges, graphdef::npwgts, graphdef::nvtxs, graphdef::nvwgt, SetUpSplitGraph(), controldef::SplitTmr, starttimer, stoptimer, graphdef::vwgt, graphdef::where, and graphdef::xadj.
Referenced by MCHMlevelRecursiveBisection(), MCMlevelRecursiveBisection(), and MlevelRecursiveBisection().


| void sscale | ( | int | n, |
| float | alpha, | ||
| float * | x | ||
| ) |
Definition at line 19683 of file metis.c.
References inputphysics::alpha, and blockpointers::x.
Referenced by MlevelRecursiveBisection().

| float* sset | ( | int | n, |
| float | val, | ||
| float * | x | ||
| ) |
Definition at line 19462 of file metis.c.
References blockpointers::x.
Referenced by MocCompute2WayPartitionParams(), and MocComputeKWayPartitionParams().

| float ssum | ( | int | n, |
| float * | x | ||
| ) |
Definition at line 19655 of file metis.c.
References blockpointers::x.
Referenced by MlevelRecursiveBisection().

| float ssum_strd | ( | int | n, |
| float * | x, | ||
| int | incx | ||
| ) |
Definition at line 19669 of file metis.c.
References blockpointers::x.
Referenced by MCCoarsen2Way().

Definition at line 8269 of file metis.c.
References idxmalloc(), idxsmalloc(), blockette::jj, blockette::kk, and MAKECSR.
Referenced by METIS_MeshToNodal().


Definition at line 8220 of file metis.c.
References idxmalloc(), idxsmalloc(), blockette::jj, blockette::kk, and MAKECSR.
Referenced by METIS_MeshToNodal().


| void VolSetUpGraph | ( | GraphType * | graph, |
| int | OpType, | ||
| int | nvtxs, | ||
| int | ncon, | ||
| idxtype * | xadj, | ||
| idxtype * | adjncy, | ||
| idxtype * | vwgt, | ||
| idxtype * | vsize, | ||
| int | wgtflag | ||
| ) |
Definition at line 2512 of file metis.c.
References graphdef::adjncy, graphdef::adjwgt, graphdef::adjwgtsum, graphdef::cmap, fmalloc(), graphdef::gdata, idxmalloc(), idxset(), idxsmalloc(), idxsum_strd(), InitGraph(), graphdef::label, MAXNCON, graphdef::ncon, graphdef::nedges, graphdef::nvtxs, graphdef::nvwgt, OP_KVMETIS, graphdef::vsize, graphdef::vwgt, and graphdef::xadj.
Referenced by METIS_WPartGraphVKway().


| int WspaceAvail | ( | CtrlType * | ctrl | ) |
Definition at line 7937 of file metis.c.
References workspacedef::ccore, workspacedef::maxcore, and controldef::wspace.
Referenced by PQueueInit().
