|
ADflow
v1.0
ADflow is a finite volume RANS solver tailored for gradient-based aerodynamic design optimization.
|
Functions/Subroutines | |
| subroutine | transfertocoarsegrid |
| subroutine | transfertofinegrid (corrections) |
| subroutine | extrapolatesolution |
| subroutine | extrapolateviscosities |
| subroutine | executemgcycle |
| subroutine | setcyclestrategy |
| subroutine | setcornerrowhalos (nVar) |
| subroutine | setcorrectionscoarsehalos (sps, nn, coarseLevel, fact, nVarInt) |
| subroutine multigrid::executemgcycle |
Definition at line 825 of file multiGrid.F90.
References iteration::approxtotalits, solverutils::computeutau(), iteration::currentlevel, iteration::cycling, smoothers::dadismoother(), inputphysics::equations, iteration::groundlevel, residuals::initres(), iteration::itertype, iteration::nstepscycling, flowvarrefstate::nwf, residuals::residual(), iteration::rkstage, smoothers::rungekuttasmoother(), inputiteration::smoother, residuals::sourceterms(), utils::terminate(), solverutils::timestep(), transfertocoarsegrid(), transfertofinegrid(), and turbapi::turbsolveddadi().
Referenced by solvers::solvestate().


| subroutine multigrid::extrapolatesolution |
Definition at line 656 of file multiGrid.F90.
References blockpointers::ib, blockpointers::ie, blockpointers::il, blockpointers::jb, blockpointers::je, blockpointers::jl, blockpointers::kb, blockpointers::ke, blockpointers::kl, flowvarrefstate::nw, blockpointers::p, and blockpointers::w.
Referenced by transfertofinegrid().

| subroutine multigrid::extrapolateviscosities |
Definition at line 739 of file multiGrid.F90.
References flowvarrefstate::eddymodel, blockpointers::ib, blockpointers::ie, blockpointers::il, blockpointers::jb, blockpointers::je, blockpointers::jl, blockpointers::kb, blockpointers::ke, blockpointers::kl, blockpointers::rev, blockpointers::rlv, and flowvarrefstate::viscous.
Referenced by transfertofinegrid().

| subroutine multigrid::setcornerrowhalos | ( | integer(kind=inttype), intent(in) | nVar | ) |
Definition at line 1032 of file multiGrid.F90.
References flowvarrefstate::eddymodel, blockpointers::ie, blockpointers::il, blockpointers::je, blockpointers::jl, blockpointers::ke, blockpointers::kl, blockpointers::nx, blockpointers::ny, blockpointers::nz, blockpointers::p, blockpointers::rev, blockpointers::rlv, flowvarrefstate::viscous, and blockpointers::w.
Referenced by transfertocoarsegrid().

| subroutine multigrid::setcorrectionscoarsehalos | ( | integer(kind=inttype), intent(in) | sps, |
| integer(kind=inttype), intent(in) | nn, | ||
| integer(kind=inttype), intent(in) | coarseLevel, | ||
| real(kind=realtype), intent(in) | fact, | ||
| integer(kind=inttype), intent(in) | nVarInt | ||
| ) |
Definition at line 1359 of file multiGrid.F90.
References constants::domaininterfaceall, constants::domaininterfacep, constants::domaininterfacerho, constants::domaininterfacerhouvw, constants::domaininterfacetotal, block::flowdoms, constants::imax, constants::imin, constants::irho, constants::irhoe, constants::ivx, constants::ivy, constants::ivz, constants::jmax, constants::jmin, constants::kmax, constants::kmin, flowvarrefstate::nt1, constants::oversetouterbound, constants::slidinginterface, constants::symm, and constants::two.
Referenced by transfertofinegrid().

| subroutine multigrid::setcyclestrategy |
Definition at line 957 of file multiGrid.F90.
References inputiteration::cyclestrategy, iteration::cycling, iteration::groundlevel, inputiteration::nmgsteps, iteration::nstepscycling, and utils::returnfail().
Referenced by solvers::solvestate().


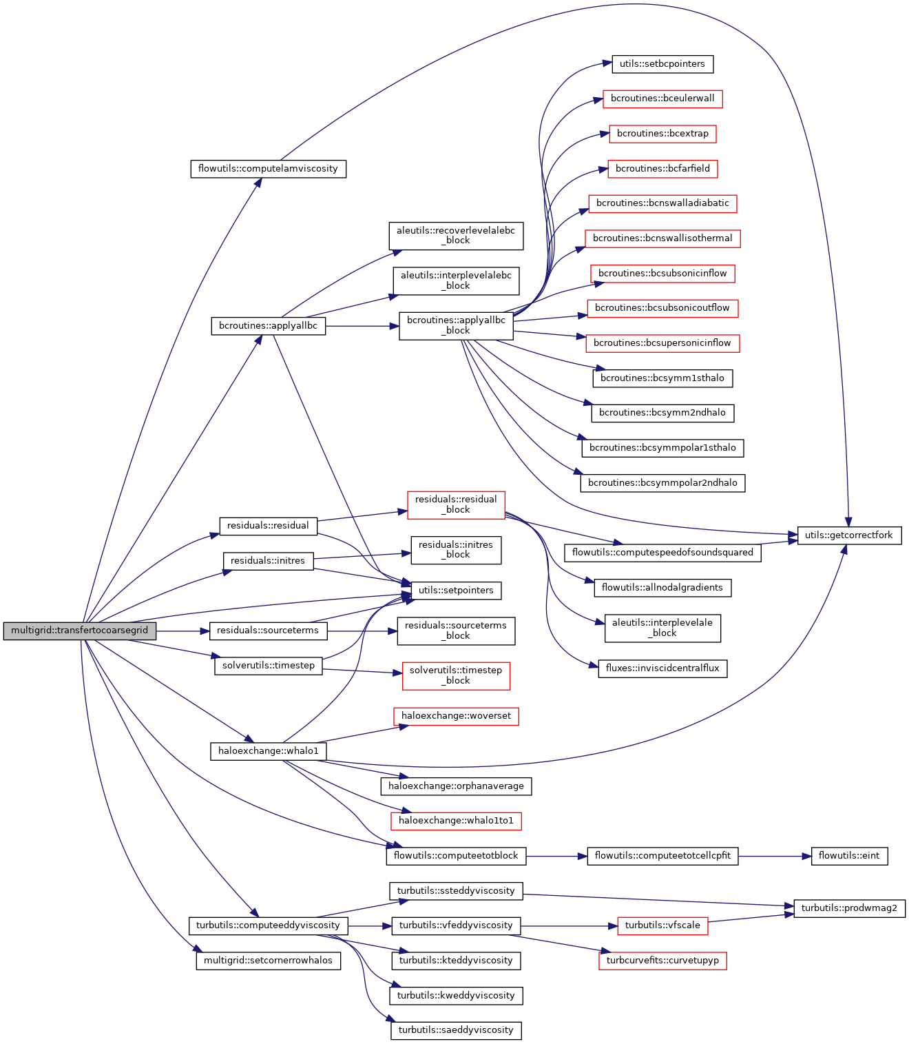
| subroutine multigrid::transfertocoarsegrid |
Definition at line 5 of file multiGrid.F90.
References bcroutines::applyallbc(), turbutils::computeeddyviscosity(), flowutils::computeetotblock(), flowutils::computelamviscosity(), iteration::currentlevel, blockpointers::dw, inputiteration::fcoll, blockpointers::iblank, blockpointers::ie, blockpointers::il, constants::imx, constants::imy, constants::imz, residuals::initres(), constants::irho, constants::irhoe, constants::ivx, constants::ivy, constants::ivz, blockpointers::je, blockpointers::jl, blockpointers::ke, blockpointers::kl, flowvarrefstate::kpresent, blockpointers::mgifine, blockpointers::mgiweight, blockpointers::mgjfine, blockpointers::mgjweight, blockpointers::mgkfine, blockpointers::mgkweight, inputtimespectral::ntimeintervalsspectral, flowvarrefstate::nwf, constants::one, blockpointers::p, blockpointers::p1, residuals::residual(), blockpointers::rev, iteration::rkstage, setcornerrowhalos(), utils::setpointers(), residuals::sourceterms(), solverutils::timestep(), blockpointers::w, blockpointers::w1, haloexchange::whalo1(), blockpointers::wr, and constants::zero.
Referenced by executemgcycle().


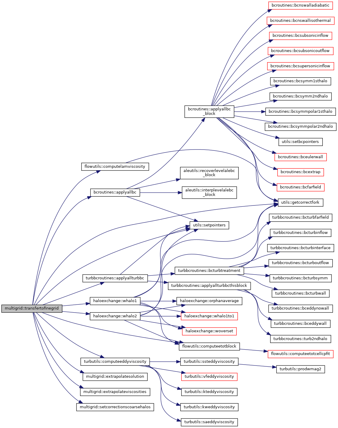
| subroutine multigrid::transfertofinegrid | ( | logical, intent(in) | corrections | ) |
Definition at line 326 of file multiGrid.F90.
References bcroutines::applyallbc(), turbbcroutines::applyallturbbc(), constants::bcdirichlet0, turbutils::computeeddyviscosity(), flowutils::computeetotblock(), flowutils::computelamviscosity(), iteration::currentlevel, blockpointers::dw, inputphysics::equations, iteration::exchangepressureearly, extrapolatesolution(), extrapolateviscosities(), inputiteration::fcoll, utils::getcorrectfork(), iteration::groundlevel, blockpointers::iblank, blockpointers::ie, blockpointers::il, constants::irho, constants::irhoe, constants::ivx, constants::ivy, constants::ivz, blockpointers::je, blockpointers::jl, blockpointers::ke, blockpointers::kl, flowvarrefstate::kpresent, inputiteration::mgboundcorr, blockpointers::mgicoarse, blockpointers::mgiweight, blockpointers::mgjcoarse, blockpointers::mgjweight, blockpointers::mgkcoarse, blockpointers::mgkweight, flowvarrefstate::nt1, inputtimespectral::ntimeintervalsspectral, flowvarrefstate::nw, flowvarrefstate::nwf, constants::one, blockpointers::p, blockpointers::p1, flowvarrefstate::pinfcorr, constants::ransequations, blockpointers::rev, flowvarrefstate::rhoinf, iteration::rkstage, setcorrectionscoarsehalos(), utils::setpointers(), blockpointers::w, blockpointers::w1, haloexchange::whalo1(), haloexchange::whalo2(), blockpointers::wr, and constants::zero.
Referenced by executemgcycle(), and solvers::solver().

