|
ADflow
v1.0
ADflow is a finite volume RANS solver tailored for gradient-based aerodynamic design optimization.
|
Functions/Subroutines | |
| subroutine | timestep (onlyRadii) |
| subroutine | timestep_block (onlyRadii) |
| subroutine | gridvelocitiesfinelevel (useOldCoor, t, sps) |
| subroutine | gridvelocitiesfinelevel_ts_block (nn, sps) |
| subroutine | gridvelocitiesfinelevel_block (useOldCoor, t, sps, nn) |
| subroutine | cellfacevelocities (xc, rotCenter, rotRate, velxGrid, velyGrid, velzGrid, derivRotationMatrix, sc) |
| subroutine | slipvelocitiesfinelevel (useOldCoor, t, sps) |
| subroutine | slipvelocitiesfinelevel_block (useOldCoor, t, sps, nn) |
| subroutine | normalvelocitiesalllevels (sps) |
| subroutine | normalvelocities_block (sps) |
| subroutine | shiftsolution |
| subroutine | computeutau |
| subroutine | computeutau_block |
| subroutine | gridvelocitiesfinelevelpart1 (useOldCoor, t, sps) |
| subroutine | gridvelocitiesfinelevelpart1_block (useOldCoor, t, sps) |
| subroutine | gridvelocitiesfinelevelpart2 (useOldCoor, t, sps) |
| subroutine | gridvelocitiesfinelevelpart2_block (useOldCoor, t, sps) |
| subroutine | utauwf (rFilv) |
| subroutine | slipvelocitiescoarselevels (sps) |
| subroutine | gridvelocitiescoarselevels (sps) |
| subroutine | exchangecellgridvelocities (level, sps) |
| subroutine | correctperiodicgridvel (level, sps, nPeriodic, periodicData) |
| subroutine solverutils::cellfacevelocities | ( | real(kind=realtype), dimension(3), intent(in) | xc, |
| real(kind=realtype), dimension(3), intent(in) | rotCenter, | ||
| real(kind=realtype), dimension(3), intent(in) | rotRate, | ||
| real(kind=realtype), intent(in) | velxGrid, | ||
| real(kind=realtype), intent(in) | velyGrid, | ||
| real(kind=realtype), intent(in) | velzGrid, | ||
| real(kind=realtype), dimension(3, 3), intent(in) | derivRotationMatrix, | ||
| real(kind=realtype), dimension(3), intent(out) | sc | ||
| ) |
Definition at line 1195 of file solverUtils.F90.
Referenced by gridvelocitiesfinelevel_block().

| subroutine solverutils::computeutau |
Definition at line 2483 of file solverUtils.F90.
References computeutau_block(), iteration::groundlevel, inputtimespectral::ntimeintervalsspectral, and utils::setpointers().
Referenced by anksolver::ankstep(), anksolver::ankturbsolveksp(), and multigrid::executemgcycle().


| subroutine solverutils::computeutau_block |
Definition at line 2518 of file solverUtils.F90.
References blockpointers::bcfaceid, turbcurvefits::curveupre(), blockpointers::d2wall, constants::eps, blockpointers::il, constants::imax, constants::imin, constants::irho, constants::ivx, constants::ivy, constants::ivz, blockpointers::jl, constants::jmax, constants::jmin, blockpointers::kl, constants::kmax, constants::kmin, blockpointers::nviscbocos, blockpointers::rlv, blockpointers::viscsubface, blockpointers::w, and inputphysics::wallfunctions.
Referenced by computeutau().


| subroutine solverutils::correctperiodicgridvel | ( | integer(kind=inttype), intent(in) | level, |
| integer(kind=inttype), intent(in) | sps, | ||
| integer(kind=inttype), intent(in) | nPeriodic, | ||
| type(periodicdatatype), dimension(:), pointer | periodicData | ||
| ) |
Definition at line 4013 of file solverUtils.F90.
References block::flowdoms.
Referenced by exchangecellgridvelocities().

| subroutine solverutils::exchangecellgridvelocities | ( | integer(kind=inttype), intent(in) | level, |
| integer(kind=inttype), intent(in) | sps | ||
| ) |
Definition at line 3810 of file solverUtils.F90.
References communication::adflow_comm_world, communication::commpatterncell_1st, correctperiodicgridvel(), block::flowdoms, communication::internalcell_1st, communication::myid, communication::recvbuffer, communication::recvrequests, communication::sendbuffer, communication::sendrequests, and constants::zero.
Referenced by gridvelocitiescoarselevels().


| subroutine solverutils::gridvelocitiescoarselevels | ( | integer(kind=inttype), intent(in) | sps | ) |
Definition at line 3573 of file solverUtils.F90.
References blockpointers::addgridvelocities, constants::eighth, exchangecellgridvelocities(), iteration::groundlevel, blockpointers::ie, blockpointers::je, blockpointers::ke, blockpointers::mgifine, blockpointers::mgiweight, blockpointers::mgjfine, blockpointers::mgjweight, blockpointers::mgkfine, blockpointers::mgkweight, blockpointers::s, utils::setpointers(), blockpointers::sfacei, blockpointers::sfacej, and blockpointers::sfacek.
Referenced by initializeflow::initdepvarandhalos(), preprocessingapi::updategridvelocitiesalllevels(), preprocessingapi::updatereferencepoint(), preprocessingapi::updaterotationrate(), and solvers::updateunsteadygeometry().


| subroutine solverutils::gridvelocitiesfinelevel | ( | logical, intent(in) | useOldCoor, |
| real(kind=realtype), dimension(*), intent(in) | t, | ||
| integer(kind=inttype), intent(in) | sps | ||
| ) |
Definition at line 358 of file solverUtils.F90.
References gridvelocitiesfinelevel_block(), gridvelocitiesfinelevel_ts_block(), iteration::groundlevel, utils::setpointers(), and inputtimespectral::usetsinterpolatedgridvelocity.
Referenced by initializeflow::initdepvarandhalos(), solvers::initstagerk(), preprocessingapi::updategridvelocitiesalllevels(), preprocessingapi::updatereferencepoint(), preprocessingapi::updaterotationrate(), and solvers::updateunsteadygeometry().


| subroutine solverutils::gridvelocitiesfinelevel_block | ( | logical, intent(in) | useOldCoor, |
| real(kind=realtype), dimension(*), intent(in) | t, | ||
| integer(kind=inttype), intent(in) | sps, | ||
| integer(kind=inttype), intent(in) | nn | ||
| ) |
Definition at line 628 of file solverUtils.F90.
References inputphysics::alpha, inputphysics::beta, blockpointers::blockismoving, cellfacevelocities(), cgnsgrid::cgnsdoms, inputmotion::coefpolalpha, inputmotion::coefpolbeta, inputmotion::coefpolmach, iteration::coeftime, inputmotion::coscoeffouralpha, inputmotion::coscoeffourbeta, inputmotion::coscoeffourmach, inputmotion::degreefouralpha, inputmotion::degreefourbeta, inputmotion::degreefourmach, inputmotion::degreepolalpha, inputmotion::degreepolbeta, inputmotion::degreepolmach, inputunsteady::deltat, flowutils::derivativerotmatrixrigid(), flowvarrefstate::gammainf, utils::getdirangle(), flowutils::getdirvector(), iteration::groundlevel, blockpointers::ie, blockpointers::je, blockpointers::ke, inputphysics::liftindex, inputphysics::machgrid, blockpointers::nbkglobal, iteration::noldlevels, inputmotion::omegafouralpha, inputmotion::omegafourbeta, inputmotion::omegafourmach, flowvarrefstate::pinf, flowvarrefstate::rhoinf, utils::rotmatrixrigidbody(), blockpointers::s, utils::setcoeftimeintegrator(), blockpointers::sfacei, blockpointers::sfacej, blockpointers::sfacek, blockpointers::si, inputmotion::sincoeffouralpha, inputmotion::sincoeffourbeta, inputmotion::sincoeffourmach, blockpointers::sj, blockpointers::sk, utils::terminate(), flowvarrefstate::timeref, monitor::timeunsteady, monitor::timeunsteadyrestart, utils::tsalpha(), inputtsstabderiv::tsalphafollowing, inputtsstabderiv::tsalphamode, inputtsstabderiv::tsaltitudemode, utils::tsbeta(), inputtsstabderiv::tsbetamode, utils::tsmach(), inputtsstabderiv::tsmachmode, inputtsstabderiv::tspmode, inputtsstabderiv::tsqmode, inputtsstabderiv::tsrmode, inputtsstabderiv::tsstability, inputphysics::veldirfreestream, blockpointers::x, and blockpointers::xold.
Referenced by gridvelocitiesfinelevel().


| subroutine solverutils::gridvelocitiesfinelevel_ts_block | ( | integer(kind=inttype), intent(in) | nn, |
| integer(kind=inttype), intent(in) | sps | ||
| ) |
Definition at line 396 of file solverUtils.F90.
References inputtimespectral::dscalar, constants::eighth, constants::fourth, flowvarrefstate::gammainf, inputphysics::machgrid, inputtimespectral::ntimeintervalsspectral, flowvarrefstate::pinf, flowvarrefstate::rhoinf, blockpointers::s, blockpointers::sfacei, blockpointers::sfacej, blockpointers::sfacek, blockpointers::si, blockpointers::sj, blockpointers::sk, and inputphysics::veldirfreestream.
Referenced by gridvelocitiesfinelevel().

| subroutine solverutils::gridvelocitiesfinelevelpart1 | ( | logical, intent(in) | useOldCoor, |
| real(kind=realtype), dimension(*), intent(in) | t, | ||
| integer(kind=inttype), intent(in) | sps | ||
| ) |
Definition at line 2640 of file solverUtils.F90.
References gridvelocitiesfinelevelpart1_block(), iteration::groundlevel, and utils::setpointers().
Referenced by solvers::updateunsteadygeometry().


| subroutine solverutils::gridvelocitiesfinelevelpart1_block | ( | logical, intent(in) | useOldCoor, |
| real(kind=realtype), dimension(*), intent(in) | t, | ||
| integer(kind=inttype), intent(in) | sps | ||
| ) |
Definition at line 2673 of file solverUtils.F90.
References inputphysics::alpha, inputphysics::beta, blockpointers::blockismoving, inputmotion::coefpolalpha, inputmotion::coefpolbeta, inputmotion::coefpolmach, inputmotion::coscoeffouralpha, inputmotion::coscoeffourbeta, inputmotion::coscoeffourmach, inputmotion::degreefouralpha, inputmotion::degreefourbeta, inputmotion::degreefourmach, inputmotion::degreepolalpha, inputmotion::degreepolbeta, inputmotion::degreepolmach, inputunsteady::deltat, flowutils::derivativerotmatrixrigid(), flowvarrefstate::gammainf, utils::getdirangle(), flowutils::getdirvector(), blockpointers::ie, blockpointers::je, blockpointers::ke, inputphysics::liftindex, inputphysics::machgrid, inputmotion::omegafouralpha, inputmotion::omegafourbeta, inputmotion::omegafourmach, flowvarrefstate::pinf, flowvarrefstate::rhoinf, utils::rotmatrixrigidbody(), blockpointers::s, utils::setcoeftimeintegrator(), inputmotion::sincoeffouralpha, inputmotion::sincoeffourbeta, inputmotion::sincoeffourmach, blockpointers::sveloiale, blockpointers::svelojale, blockpointers::svelokale, utils::terminate(), flowvarrefstate::timeref, monitor::timeunsteady, monitor::timeunsteadyrestart, utils::tsalpha(), inputtsstabderiv::tsalphamode, inputtsstabderiv::tsaltitudemode, utils::tsbeta(), inputtsstabderiv::tsbetamode, utils::tsmach(), inputtsstabderiv::tsmachmode, inputtsstabderiv::tspmode, inputtsstabderiv::tsqmode, inputtsstabderiv::tsrmode, inputtsstabderiv::tsstability, inputphysics::veldirfreestream, blockpointers::x, and blockpointers::xold.
Referenced by gridvelocitiesfinelevelpart1().


| subroutine solverutils::gridvelocitiesfinelevelpart2 | ( | logical, intent(in) | useOldCoor, |
| real(kind=realtype), dimension(*), intent(in) | t, | ||
| integer(kind=inttype), intent(in) | sps | ||
| ) |
Definition at line 3035 of file solverUtils.F90.
References gridvelocitiesfinelevelpart2_block(), iteration::groundlevel, and utils::setpointers().
Referenced by solvers::updateunsteadygeometry().


| subroutine solverutils::gridvelocitiesfinelevelpart2_block | ( | logical, intent(in) | useOldCoor, |
| real(kind=realtype), dimension(*), intent(in) | t, | ||
| integer(kind=inttype), intent(in) | sps | ||
| ) |
Definition at line 3068 of file solverUtils.F90.
References blockpointers::blockismoving, blockpointers::ie, blockpointers::je, blockpointers::ke, blockpointers::sfacei, blockpointers::sfacej, blockpointers::sfacek, blockpointers::si, blockpointers::sj, blockpointers::sk, blockpointers::sveloiale, blockpointers::svelojale, and blockpointers::svelokale.
Referenced by gridvelocitiesfinelevelpart2().

| subroutine solverutils::normalvelocities_block | ( | integer(kind=inttype), intent(in) | sps | ) |
Definition at line 2059 of file solverUtils.F90.
References blockpointers::addgridvelocities, blockpointers::bcfaceid, blockpointers::il, constants::imax, constants::imin, blockpointers::jl, constants::jmax, constants::jmin, blockpointers::kl, constants::kmax, constants::kmin, blockpointers::nbocos, constants::one, blockpointers::sfacei, blockpointers::sfacej, blockpointers::sfacek, blockpointers::si, blockpointers::sj, blockpointers::sk, and constants::zero.
Referenced by normalvelocitiesalllevels().

| subroutine solverutils::normalvelocitiesalllevels | ( | integer(kind=inttype), intent(in) | sps | ) |
Definition at line 2026 of file solverUtils.F90.
References iteration::groundlevel, normalvelocities_block(), inputtimespectral::ntimeintervalsspectral, and utils::setpointers().
Referenced by initializeflow::initdepvarandhalos(), preprocessingapi::updategridvelocitiesalllevels(), preprocessingapi::updatereferencepoint(), preprocessingapi::updaterotationrate(), and solvers::updateunsteadygeometry().


| subroutine solverutils::shiftsolution |
Definition at line 2267 of file solverUtils.F90.
References cgnsgrid::cgnsdoms, inputunsteady::deltat, constants::eps, iteration::groundlevel, blockpointers::il, constants::irho, constants::ivx, constants::ivy, constants::ivz, blockpointers::jl, blockpointers::kl, blockpointers::nbkglobal, iteration::noldlevels, inputtimespectral::ntimeintervalsspectral, flowvarrefstate::nw, constants::one, utils::rotmatrixrigidbody(), utils::setpointers(), monitor::timeunsteady, monitor::timeunsteadyrestart, blockpointers::w, and blockpointers::wold.
Referenced by solvers::solverunsteadystep().


| subroutine solverutils::slipvelocitiescoarselevels | ( | integer(kind=inttype), intent(in) | sps | ) |
Definition at line 3437 of file solverUtils.F90.
References blockpointers::bcfaceid, constants::fourth, iteration::groundlevel, blockpointers::il, constants::imax, constants::imin, blockpointers::jl, constants::jmax, constants::jmin, blockpointers::kl, constants::kmax, constants::kmin, blockpointers::mgifine, blockpointers::mgjfine, blockpointers::mgkfine, blockpointers::nviscbocos, and utils::setpointers().
Referenced by initializeflow::initdepvarandhalos(), preprocessingapi::updategridvelocitiesalllevels(), preprocessingapi::updatereferencepoint(), preprocessingapi::updaterotationrate(), and solvers::updateunsteadygeometry().


| subroutine solverutils::slipvelocitiesfinelevel | ( | logical, intent(in) | useOldCoor, |
| real(kind=realtype), dimension(*), intent(in) | t, | ||
| integer(kind=inttype), intent(in) | sps | ||
| ) |
Definition at line 1255 of file solverUtils.F90.
References iteration::groundlevel, inputtimespectral::ntimeintervalsspectral, utils::setpointers(), and slipvelocitiesfinelevel_block().
Referenced by initializeflow::initdepvarandhalos(), solvers::initstagerk(), preprocessingapi::updategridvelocitiesalllevels(), preprocessingapi::updatereferencepoint(), preprocessingapi::updaterotationrate(), and solvers::updateunsteadygeometry().


| subroutine solverutils::slipvelocitiesfinelevel_block | ( | logical, intent(in) | useOldCoor, |
| real(kind=realtype), dimension(*), intent(in) | t, | ||
| integer(kind=inttype), intent(in) | sps, | ||
| integer(kind=inttype), intent(in) | nn | ||
| ) |
Definition at line 1290 of file solverUtils.F90.
References inputphysics::alpha, blockpointers::bcfaceid, inputphysics::beta, cgnsgrid::cgnsdoms, blockpointers::cgnssubface, inputmotion::coefpolalpha, inputmotion::coefpolbeta, inputmotion::coefpolmach, iteration::coeftime, inputmotion::coscoeffouralpha, inputmotion::coscoeffourbeta, inputmotion::coscoeffourmach, inputmotion::degreefouralpha, inputmotion::degreefourbeta, inputmotion::degreefourmach, inputmotion::degreepolalpha, inputmotion::degreepolbeta, inputmotion::degreepolmach, inputunsteady::deltat, flowutils::derivativerotmatrixrigid(), constants::fourth, flowvarrefstate::gammainf, utils::getdirangle(), flowutils::getdirvector(), iteration::groundlevel, blockpointers::il, constants::imax, constants::imin, blockpointers::jl, constants::jmax, constants::jmin, blockpointers::kl, constants::kmax, constants::kmin, inputphysics::liftindex, inputphysics::machgrid, blockpointers::nbkglobal, iteration::noldlevels, blockpointers::nviscbocos, inputmotion::omegafouralpha, inputmotion::omegafourbeta, inputmotion::omegafourmach, constants::one, flowvarrefstate::pinf, flowvarrefstate::rhoinf, utils::rotmatrixrigidbody(), utils::setcoeftimeintegrator(), inputmotion::sincoeffouralpha, inputmotion::sincoeffourbeta, inputmotion::sincoeffourmach, utils::terminate(), flowvarrefstate::timeref, monitor::timeunsteady, monitor::timeunsteadyrestart, utils::tsalpha(), inputtsstabderiv::tsalphafollowing, inputtsstabderiv::tsalphamode, inputtsstabderiv::tsaltitudemode, utils::tsbeta(), inputtsstabderiv::tsbetamode, utils::tsmach(), inputtsstabderiv::tsmachmode, inputtsstabderiv::tspmode, inputtsstabderiv::tsqmode, inputtsstabderiv::tsrmode, inputtsstabderiv::tsstability, inputphysics::veldirfreestream, blockpointers::x, blockpointers::xold, and constants::zero.
Referenced by slipvelocitiesfinelevel().


| subroutine solverutils::timestep | ( | logical, intent(in) | onlyRadii | ) |
Definition at line 4 of file solverUtils.F90.
References iteration::currentlevel, inputtimespectral::ntimeintervalsspectral, utils::setpointers(), and timestep_block().
Referenced by multigrid::executemgcycle(), solvers::solvestate(), and multigrid::transfertocoarsegrid().


| subroutine solverutils::timestep_block | ( | logical, intent(in) | onlyRadii | ) |
Definition at line 43 of file solverUtils.F90.
References inputdiscretization::acousticscalefactor, blockpointers::addgridvelocities, inputdiscretization::adis, constants::choimerkle, iteration::currentlevel, inputdiscretization::dirscaling, blockpointers::dtl, flowvarrefstate::eddymodel, constants::eps, inputphysics::equationmode, blockpointers::gamma, flowvarrefstate::gammainf, iteration::groundlevel, constants::half, blockpointers::ie, blockpointers::il, constants::irho, constants::ivx, constants::ivy, constants::ivz, blockpointers::je, blockpointers::jl, blockpointers::ke, blockpointers::kl, constants::noprecond, inputtimespectral::ntimeintervalsspectral, constants::one, blockpointers::p, constants::pi, flowvarrefstate::pinfcorr, inputdiscretization::precond, blockpointers::radi, inputdiscretization::radiineededcoarse, inputdiscretization::radiineededfine, blockpointers::radj, blockpointers::radk, blockpointers::rev, flowvarrefstate::rhoinf, blockpointers::rlv, blockpointers::sectionid, section::sections, blockpointers::sfacei, blockpointers::sfacej, blockpointers::sfacek, blockpointers::si, blockpointers::sj, blockpointers::sk, utils::terminate(), flowvarrefstate::timeref, constants::timespectral, constants::turkel, constants::two, flowvarrefstate::viscous, blockpointers::vol, blockpointers::w, and constants::zero.
Referenced by blockette::blockrescore(), masterroutines::master(), and timestep().


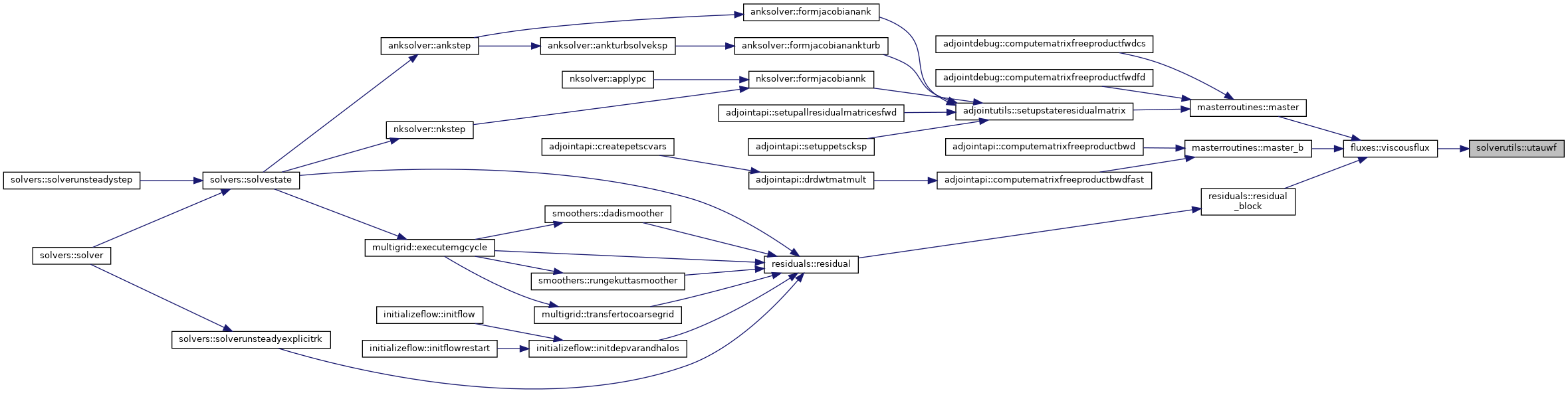
| subroutine solverutils::utauwf | ( | real(kind=realtype), intent(in) | rFilv | ) |
Definition at line 3172 of file solverUtils.F90.
References blockpointers::bcfaceid, turbcurvefits::curveupre(), blockpointers::d2wall, constants::eps, blockpointers::fw, constants::half, blockpointers::ie, blockpointers::il, constants::imax, constants::imin, constants::imx, constants::imy, constants::imz, constants::irho, constants::irhoe, constants::ivx, constants::ivy, constants::ivz, blockpointers::je, blockpointers::jl, constants::jmax, constants::jmin, blockpointers::ke, blockpointers::kl, constants::kmax, constants::kmin, blockpointers::nviscbocos, constants::one, blockpointers::rlv, blockpointers::si, blockpointers::sj, blockpointers::sk, constants::two, blockpointers::viscsubface, blockpointers::w, and inputphysics::wallfunctions.
Referenced by fluxes::viscousflux().

