|
ADflow
v1.0
ADflow is a finite volume RANS solver tailored for gradient-based aerodynamic design optimization.
|
Functions/Subroutines | |
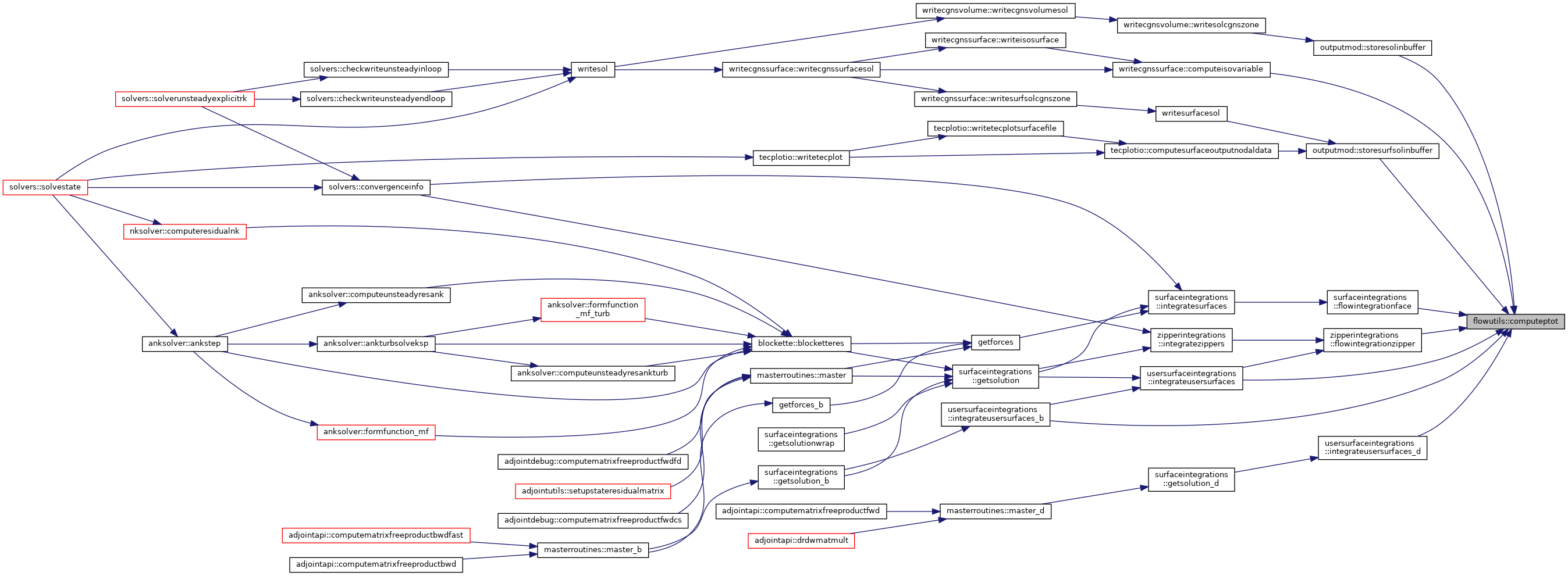
| subroutine | computettot (rho, u, v, w, p, Ttot) |
| subroutine | computegamma (T, gamma, mm) |
| subroutine | computeptot (rho, u, v, w, p, ptot) |
| subroutine | computespeedofsoundsquared |
| subroutine | computeetotblock (iStart, iEnd, jStart, jEnd, kStart, kEnd, correctForK) |
| subroutine | etot (rho, u, v, w, p, k, etotal, correctForK) |
| subroutine | eint (rho, p, k, einternal, correctForK) |
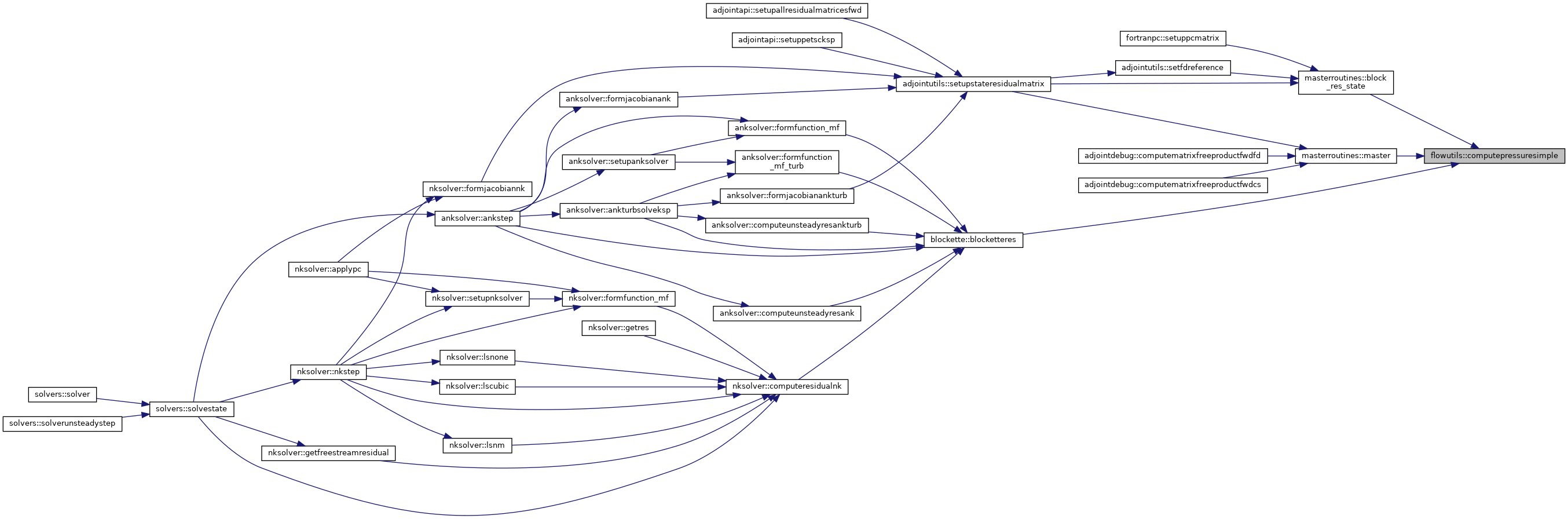
| subroutine | computepressuresimple (includeHalos) |
| subroutine | computepressure (iBeg, iEnd, jBeg, jEnd, kBeg, kEnd, pointerOffset) |
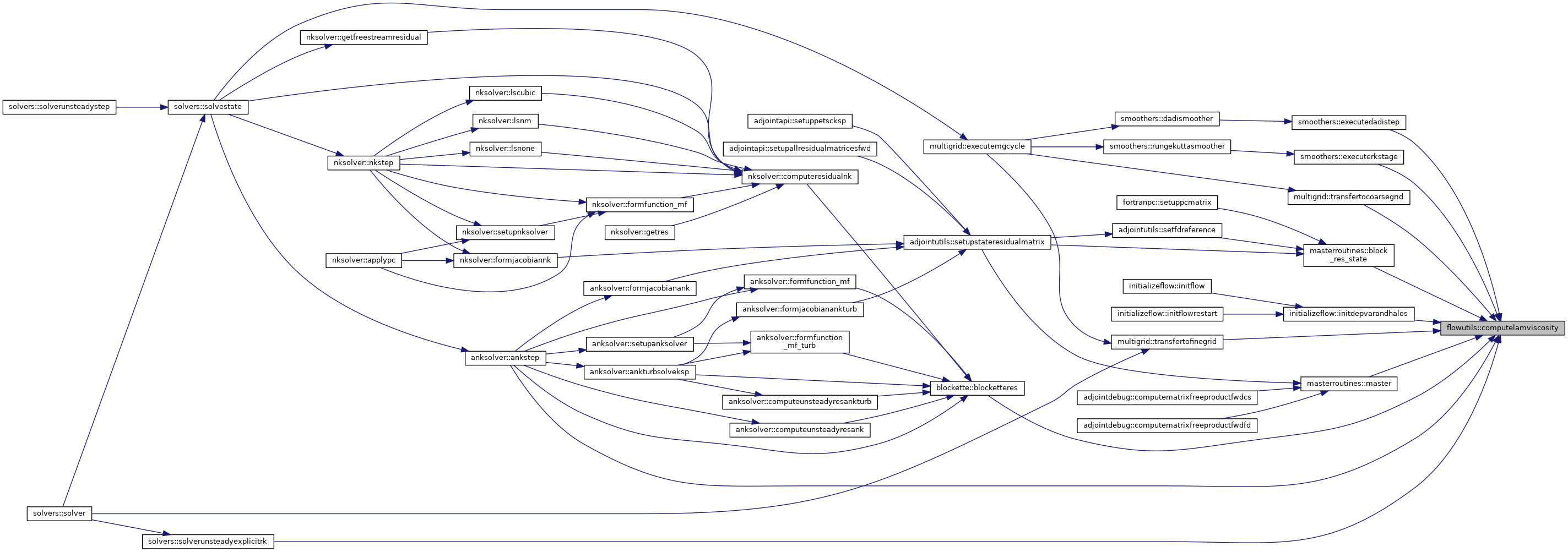
| subroutine | computelamviscosity (includeHalos) |
| subroutine | adjustinflowangle () |
| subroutine | derivativerotmatrixrigid (rotationMatrix, rotationPoint, t) |
| subroutine | getdirvector (refDirection, alpha, beta, windDirection, liftIndex) |
| subroutine | vectorrotation (xp, yp, zp, iaxis, angle, x, y, z) |
| subroutine | allnodalgradients |
| subroutine | fixallnodalgradientsfromad |
| subroutine | computeetotcellcpfit (i, j, k, scale, correctForK) |
| subroutine | updategamma |
| subroutine flowutils::adjustinflowangle |
Definition at line 1325 of file flowUtils.F90.
References inputphysics::alpha, inputphysics::beta, inputphysics::dragdirection, getdirvector(), inputphysics::liftdirection, inputphysics::liftindex, constants::one, inputphysics::veldirfreestream, and constants::zero.
Referenced by blockette::blocketteres(), initializeflow::infchangecorrection(), and masterroutines::master().


| subroutine flowutils::allnodalgradients |
Definition at line 1676 of file flowUtils.F90.
References blockpointers::aa, constants::fourth, blockpointers::ie, blockpointers::il, constants::ivx, constants::ivy, constants::ivz, blockpointers::je, blockpointers::jl, blockpointers::ke, blockpointers::kl, constants::one, blockpointers::qx, blockpointers::qy, blockpointers::qz, blockpointers::si, blockpointers::sj, blockpointers::sk, blockpointers::ux, blockpointers::uy, blockpointers::uz, blockpointers::vol, blockpointers::vx, blockpointers::vy, blockpointers::vz, blockpointers::w, blockpointers::wx, blockpointers::wy, blockpointers::wz, and constants::zero.
Referenced by masterroutines::master(), and residuals::residual_block().

| subroutine flowutils::computeetotblock | ( | integer(kind=inttype), intent(in) | iStart, |
| integer(kind=inttype), intent(in) | iEnd, | ||
| integer(kind=inttype), intent(in) | jStart, | ||
| integer(kind=inttype), intent(in) | jEnd, | ||
| integer(kind=inttype), intent(in) | kStart, | ||
| integer(kind=inttype), intent(in) | kEnd, | ||
| logical, intent(in) | correctForK | ||
| ) |
Definition at line 551 of file flowUtils.F90.
References computeetotcellcpfit(), constants::cpconstant, inputphysics::cpmodel, constants::cptempcurvefits, constants::five, inputphysics::gammaconstant, constants::half, constants::irho, constants::irhoe, constants::itu1, constants::ivx, constants::ivy, constants::ivz, constants::one, blockpointers::p, flowvarrefstate::rgas, constants::third, flowvarrefstate::tref, and blockpointers::w.
Referenced by smoothers::executedadistep(), smoothers::executerkstage(), initializeflow::setpressureandcomputeenergy(), multigrid::transfertocoarsegrid(), multigrid::transfertofinegrid(), haloexchange::whalo1(), and haloexchange::whalo2().


| subroutine flowutils::computeetotcellcpfit | ( | integer(kind=inttype), intent(in) | i, |
| integer(kind=inttype), intent(in) | j, | ||
| integer(kind=inttype), intent(in) | k, | ||
| real(kind=realtype), intent(in) | scale, | ||
| logical, intent(in) | correctForK | ||
| ) |
Definition at line 2086 of file flowUtils.F90.
References cpcurvefits::cpeint, cpcurvefits::cpnparts, cpcurvefits::cptempfit, cpcurvefits::cptrange, cpcurvefits::cv0, cpcurvefits::cvn, eint(), blockpointers::gamma, constants::half, constants::irho, constants::irhoe, constants::itu1, constants::ivx, constants::ivy, constants::ivz, constants::one, blockpointers::p, flowvarrefstate::rgas, constants::third, flowvarrefstate::tref, constants::two, and blockpointers::w.
Referenced by computeetotblock().


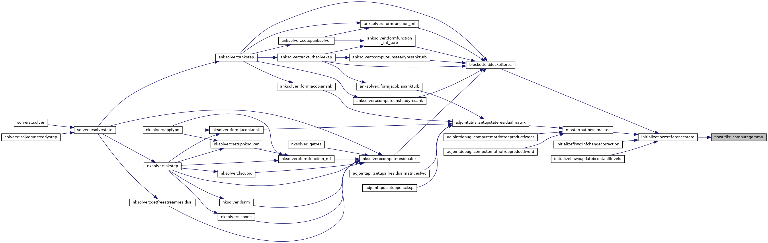
| subroutine flowutils::computegamma | ( | real(kind=realtype), dimension(mm), intent(in) | T, |
| real(kind=realtype), dimension(mm), intent(out) | gamma, | ||
| integer(kind=inttype), intent(in) | mm | ||
| ) |
Definition at line 55 of file flowUtils.F90.
References constants::cpconstant, inputphysics::cpmodel, cpcurvefits::cpnparts, constants::cptempcurvefits, cpcurvefits::cptempfit, cpcurvefits::cptrange, cpcurvefits::cv0, cpcurvefits::cvn, inputphysics::gammaconstant, constants::one, and constants::zero.
Referenced by initializeflow::referencestate().

| subroutine flowutils::computelamviscosity | ( | logical, intent(in) | includeHalos | ) |
Definition at line 1201 of file flowUtils.F90.
References utils::getcorrectfork(), blockpointers::ie, blockpointers::il, constants::irho, constants::itu1, blockpointers::je, blockpointers::jl, blockpointers::ke, blockpointers::kl, flowvarrefstate::muref, inputphysics::musuthdim, blockpointers::p, flowvarrefstate::rgas, blockpointers::rlv, inputphysics::ssuthdim, constants::third, flowvarrefstate::tref, inputphysics::tsuthdim, constants::two, flowvarrefstate::viscous, and blockpointers::w.
Referenced by anksolver::ankstep(), masterroutines::block_res_state(), blockette::blocketteres(), smoothers::executedadistep(), smoothers::executerkstage(), initializeflow::initdepvarandhalos(), masterroutines::master(), solvers::solverunsteadyexplicitrk(), multigrid::transfertocoarsegrid(), and multigrid::transfertofinegrid().


| subroutine flowutils::computepressure | ( | integer(kind=inttype), intent(in) | iBeg, |
| integer(kind=inttype), intent(in) | iEnd, | ||
| integer(kind=inttype), intent(in) | jBeg, | ||
| integer(kind=inttype), intent(in) | jEnd, | ||
| integer(kind=inttype), intent(in) | kBeg, | ||
| integer(kind=inttype), intent(in) | kEnd, | ||
| integer(kind=inttype), intent(in) | pointerOffset | ||
| ) |
Definition at line 932 of file flowUtils.F90.
References constants::cpconstant, cpcurvefits::cpeint, inputphysics::cpmodel, cpcurvefits::cpnparts, constants::cptempcurvefits, cpcurvefits::cptempfit, cpcurvefits::cptrange, cpcurvefits::cv0, cpcurvefits::cvn, constants::five, inputphysics::gammaconstant, constants::half, constants::irho, constants::irhoe, constants::itu1, constants::ivx, constants::ivy, constants::ivz, flowvarrefstate::kpresent, constants::one, blockpointers::p, flowvarrefstate::pinf, flowvarrefstate::rgas, constants::third, flowvarrefstate::tref, constants::two, and blockpointers::w.
Referenced by variablereading::readpressure(), and solvers::solverunsteadyexplicitrk().

| subroutine flowutils::computepressuresimple | ( | logical, intent(in) | includeHalos | ) |
Definition at line 867 of file flowUtils.F90.
References inputphysics::gammaconstant, constants::half, blockpointers::ib, blockpointers::il, constants::irho, constants::irhoe, constants::ivx, constants::ivy, constants::ivz, blockpointers::jb, blockpointers::jl, blockpointers::kb, blockpointers::kl, constants::one, blockpointers::p, flowvarrefstate::pinfcorr, and blockpointers::w.
Referenced by masterroutines::block_res_state(), blockette::blocketteres(), and masterroutines::master().

| subroutine flowutils::computeptot | ( | real(kind=realtype), intent(in) | rho, |
| real(kind=realtype), intent(in) | u, | ||
| real(kind=realtype), intent(in) | v, | ||
| real(kind=realtype), intent(in) | w, | ||
| real(kind=realtype), intent(in) | p, | ||
| real(kind=realtype), intent(out) | ptot | ||
| ) |
Definition at line 170 of file flowUtils.F90.
References constants::cpconstant, cpcurvefits::cphint, inputphysics::cpmodel, cpcurvefits::cpnparts, constants::cptempcurvefits, cpcurvefits::cptempfit, cpcurvefits::cptrange, cpcurvefits::cv0, cpcurvefits::cvn, flowvarrefstate::gammainf, constants::half, constants::one, flowvarrefstate::rgas, flowvarrefstate::tref, and constants::zero.
Referenced by writecgnssurface::computeisovariable(), surfaceintegrations::flowintegrationface(), zipperintegrations::flowintegrationzipper(), usersurfaceintegrations::integrateusersurfaces(), usersurfaceintegrations::integrateusersurfaces_b(), usersurfaceintegrations::integrateusersurfaces_d(), outputmod::storesolinbuffer(), and outputmod::storesurfsolinbuffer().

| subroutine flowutils::computespeedofsoundsquared |
Definition at line 488 of file flowUtils.F90.
References blockpointers::aa, blockpointers::gamma, utils::getcorrectfork(), blockpointers::ie, constants::irho, constants::itu1, blockpointers::je, blockpointers::ke, blockpointers::p, constants::third, constants::two, and blockpointers::w.
Referenced by masterroutines::master(), and residuals::residual_block().


| subroutine flowutils::computettot | ( | real(kind=realtype), intent(in) | rho, |
| real(kind=realtype), intent(in) | u, | ||
| real(kind=realtype), intent(in) | v, | ||
| real(kind=realtype), intent(in) | w, | ||
| real(kind=realtype), intent(in) | p, | ||
| real(kind=realtype), intent(out) | Ttot | ||
| ) |
Definition at line 4 of file flowUtils.F90.
References constants::cpconstant, inputphysics::cpmodel, constants::cptempcurvefits, flowvarrefstate::gammainf, constants::half, constants::one, flowvarrefstate::rgas, and utils::terminate().
Referenced by surfaceintegrations::flowintegrationface(), zipperintegrations::flowintegrationzipper(), usersurfaceintegrations::integrateusersurfaces(), usersurfaceintegrations::integrateusersurfaces_b(), and usersurfaceintegrations::integrateusersurfaces_d().


| subroutine flowutils::derivativerotmatrixrigid | ( | real(kind=realtype), dimension(3, 3), intent(out) | rotationMatrix, |
| real(kind=realtype), dimension(3), intent(out) | rotationPoint, | ||
| real(kind=realtype), intent(in) | t | ||
| ) |
Definition at line 1366 of file flowUtils.F90.
References inputmotion::coefpolxrot, inputmotion::coefpolyrot, inputmotion::coefpolzrot, inputmotion::coscoeffourxrot, inputmotion::coscoeffouryrot, inputmotion::coscoeffourzrot, inputmotion::degreefourxrot, inputmotion::degreefouryrot, inputmotion::degreefourzrot, inputmotion::degreepolxrot, inputmotion::degreepolyrot, inputmotion::degreepolzrot, utils::derivativerigidrotangle(), flowvarrefstate::lref, inputmotion::omegafourxrot, inputmotion::omegafouryrot, inputmotion::omegafourzrot, utils::rigidrotangle(), inputmotion::rotpoint, inputmotion::sincoeffourxrot, inputmotion::sincoeffouryrot, inputmotion::sincoeffourzrot, and constants::zero.
Referenced by solverutils::gridvelocitiesfinelevel_block(), solverutils::gridvelocitiesfinelevelpart1_block(), and solverutils::slipvelocitiesfinelevel_block().


| subroutine flowutils::eint | ( | real(kind=realtype), intent(in) | rho, |
| real(kind=realtype), intent(in) | p, | ||
| real(kind=realtype), intent(in) | k, | ||
| real(kind=realtype), intent(out) | einternal, | ||
| logical, intent(in) | correctForK | ||
| ) |
Definition at line 707 of file flowUtils.F90.
References constants::cpconstant, cpcurvefits::cpeint, inputphysics::cpmodel, cpcurvefits::cpnparts, constants::cptempcurvefits, cpcurvefits::cptempfit, cpcurvefits::cptrange, cpcurvefits::cv0, cpcurvefits::cvn, constants::five, inputphysics::gammaconstant, constants::one, flowvarrefstate::rgas, constants::third, flowvarrefstate::tref, and constants::two.
Referenced by computeetotcellcpfit(), and etot().

| subroutine flowutils::etot | ( | real(kind=realtype), intent(in) | rho, |
| real(kind=realtype), intent(in) | u, | ||
| real(kind=realtype), intent(in) | v, | ||
| real(kind=realtype), intent(in) | w, | ||
| real(kind=realtype), intent(in) | p, | ||
| real(kind=realtype), intent(in) | k, | ||
| real(kind=realtype), intent(out) | etotal, | ||
| logical, intent(in) | correctForK | ||
| ) |
Definition at line 674 of file flowUtils.F90.
References eint(), and constants::half.
Referenced by blockette::inviscidupwindflux(), fluxes::inviscidupwindflux(), variablereading::readenergy(), initializeflow::referencestate(), and riemannflux().


| subroutine flowutils::fixallnodalgradientsfromad |
Definition at line 2036 of file flowUtils.F90.
References blockpointers::il, blockpointers::jl, blockpointers::kl, constants::one, blockpointers::qx, blockpointers::qy, blockpointers::qz, blockpointers::ux, blockpointers::uy, blockpointers::uz, blockpointers::vol, blockpointers::vx, blockpointers::vy, blockpointers::vz, blockpointers::wx, blockpointers::wy, and blockpointers::wz.
Referenced by masterroutines::master_b(), and masterroutines::master_state_b().

| subroutine flowutils::getdirvector | ( | real(kind=realtype), dimension(3), intent(in) | refDirection, |
| real(kind=realtype) | alpha, | ||
| real(kind=realtype) | beta, | ||
| real(kind=realtype), dimension(3), intent(out) | windDirection, | ||
| integer(kind=inttype) | liftIndex | ||
| ) |
Definition at line 1531 of file flowUtils.F90.
References utils::terminate(), and vectorrotation().
Referenced by adjustinflowangle(), surfaceintegrations::getcostfunctions(), solverutils::gridvelocitiesfinelevel_block(), solverutils::gridvelocitiesfinelevelpart1_block(), and solverutils::slipvelocitiesfinelevel_block().


| subroutine flowutils::updategamma |
Definition at line 2217 of file flowUtils.F90.
References blockpointers::gamma, inputphysics::gammaconstant, inputtimespectral::ntimeintervalsspectral, and utils::setpointers().

| subroutine flowutils::vectorrotation | ( | real(kind=realtype), intent(out) | xp, |
| real(kind=realtype), intent(out) | yp, | ||
| real(kind=realtype), intent(out) | zp, | ||
| integer(kind=inttype), intent(in) | iaxis, | ||
| real(kind=realtype), intent(in) | angle, | ||
| real(kind=realtype), intent(in) | x, | ||
| real(kind=realtype), intent(in) | y, | ||
| real(kind=realtype), intent(in) | z | ||
| ) |
Definition at line 1623 of file flowUtils.F90.
Referenced by getdirvector().
