|
ADflow
v1.0
ADflow is a finite volume RANS solver tailored for gradient-based aerodynamic design optimization.
|
Functions/Subroutines | |
| logical function | faminlist (famID, famList) |
| integer(kind=inttype) function | bsearchintegers (key, base) |
| subroutine | qsortintegers (arr, nn) |
| subroutine | qsortreals (arr, nn) |
| subroutine | qsortstrings (arr, nn) |
| integer(kind=inttype) function | bsearchreals (key, base) |
| integer(kind=inttype) function | bsearchstrings (key, base) |
| subroutine | unique (arr, nn, n_unique, inverse) |
| subroutine | i_unirnk (XVALT, NVAL, IRNGT, NUNI) |
| subroutine | i_uniinv (XDONT, NVAL, IGOEST) |
| integer(kind=inttype) function | i_nearless (XVAL) |
| integer(kind=inttype) function sorting::bsearchintegers | ( | integer(kind=inttype), intent(in) | key, |
| integer(kind=inttype), dimension(:), intent(in) | base | ||
| ) |
Definition at line 17 of file sorting.F90.
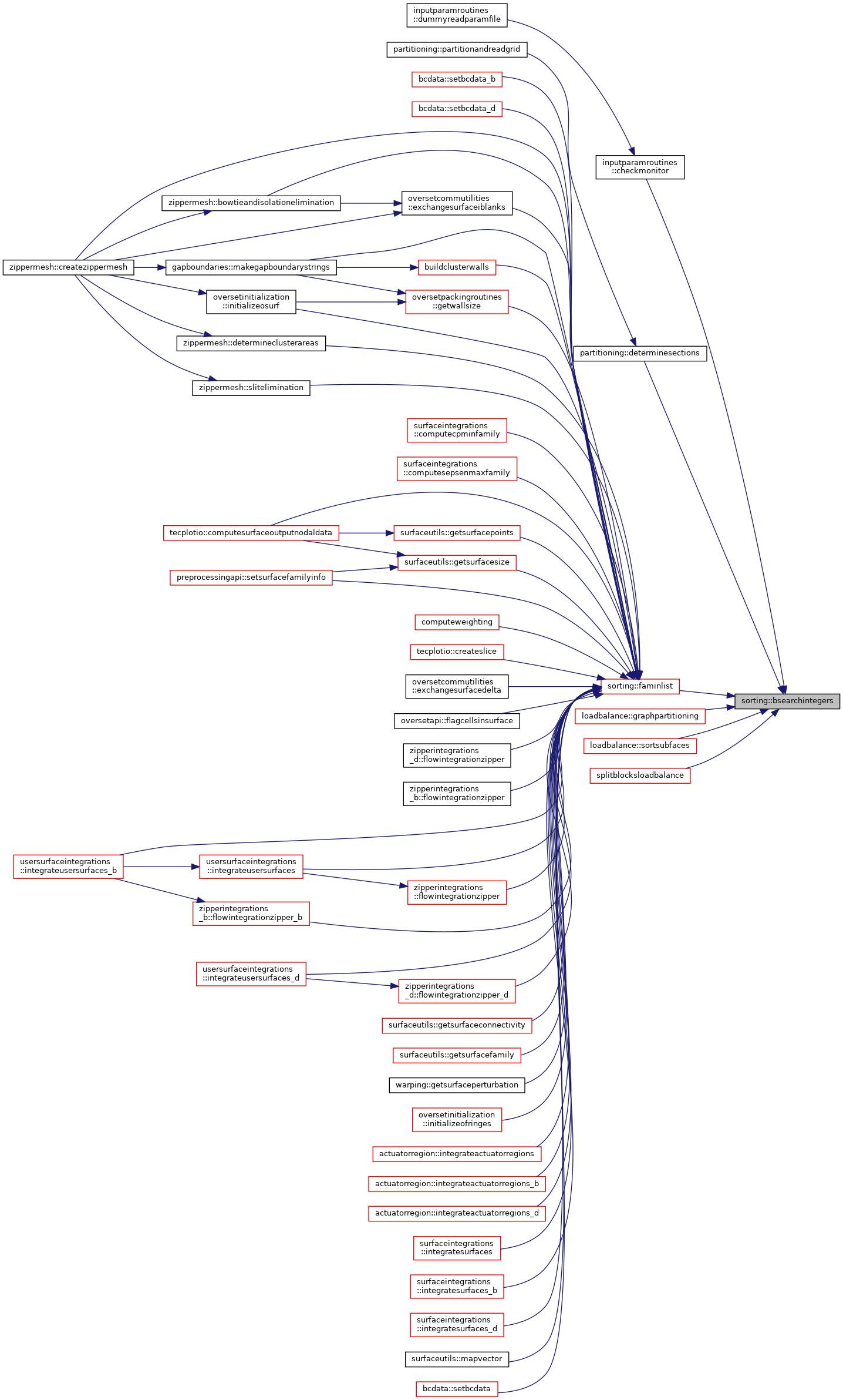
Referenced by inputparamroutines::checkmonitor(), partitioning::determinesections(), faminlist(), loadbalance::graphpartitioning(), loadbalance::sortsubfaces(), and splitblocksloadbalance().

| integer(kind=inttype) function sorting::bsearchreals | ( | real(kind=realtype), intent(in) | key, |
| real(kind=realtype), dimension(:), intent(in) | base | ||
| ) |
Definition at line 736 of file sorting.F90.
| integer(kind=inttype) function sorting::bsearchstrings | ( | character(len=*), intent(in) | key, |
| character(len=*), dimension(:), intent(in) | base | ||
| ) |
Definition at line 811 of file sorting.F90.
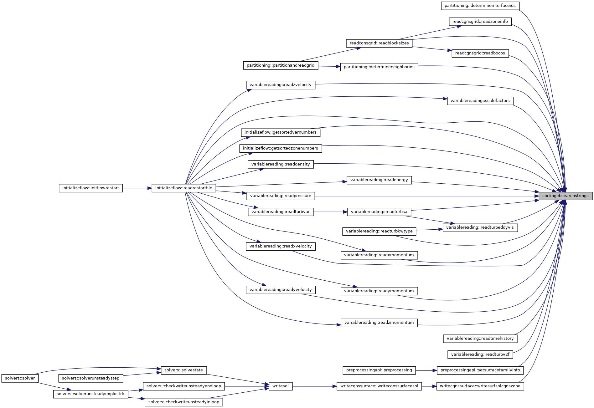
Referenced by partitioning::determineinterfaceids(), partitioning::determineneighborids(), initializeflow::getsortedvarnumbers(), initializeflow::getsortedzonenumbers(), readcgnsgrid::readblocksizes(), readcgnsgrid::readbocos(), variablereading::readdensity(), variablereading::readenergy(), variablereading::readpressure(), initializeflow::readrestartfile(), variablereading::readtimehistory(), variablereading::readturbeddyvis(), variablereading::readturbkwtype(), variablereading::readturbsa(), variablereading::readturbv2f(), variablereading::readxmomentum(), variablereading::readxvelocity(), variablereading::readymomentum(), variablereading::readyvelocity(), variablereading::readzmomentum(), readcgnsgrid::readzoneinfo(), variablereading::readzvelocity(), variablereading::scalefactors(), preprocessingapi::setsurfacefamilyinfo(), and writecgnssurface::writesurfsolcgnszone().

| logical function sorting::faminlist | ( | integer(kind=inttype), intent(in) | famID, |
| integer(kind=inttype), dimension(:), intent(in) | famList | ||
| ) |
Definition at line 6 of file sorting.F90.
References bsearchintegers().
Referenced by zippermesh::bowtieandisolationelimination(), buildclusterwalls(), surfaceintegrations::computecpminfamily(), surfaceintegrations::computesepsenmaxfamily(), tecplotio::computesurfaceoutputnodaldata(), computeweighting(), tecplotio::createslice(), zippermesh::createzippermesh(), zippermesh::determineclusterareas(), oversetcommutilities::exchangesurfacedelta(), oversetcommutilities::exchangesurfaceiblanks(), oversetapi::flagcellsinsurface(), zipperintegrations_d::flowintegrationzipper(), zipperintegrations_b::flowintegrationzipper(), zipperintegrations::flowintegrationzipper(), zipperintegrations_b::flowintegrationzipper_b(), zipperintegrations_d::flowintegrationzipper_d(), surfaceutils::getsurfaceconnectivity(), surfaceutils::getsurfacefamily(), warping::getsurfaceperturbation(), surfaceutils::getsurfacepoints(), surfaceutils::getsurfacesize(), oversetpackingroutines::getwallsize(), oversetinitialization::initializeofringes(), oversetinitialization::initializeosurf(), actuatorregion::integrateactuatorregions(), actuatorregion::integrateactuatorregions_b(), actuatorregion::integrateactuatorregions_d(), surfaceintegrations::integratesurfaces(), surfaceintegrations::integratesurfaces_b(), surfaceintegrations::integratesurfaces_d(), usersurfaceintegrations::integrateusersurfaces(), usersurfaceintegrations::integrateusersurfaces_b(), usersurfaceintegrations::integrateusersurfaces_d(), gapboundaries::makegapboundarystrings(), surfaceutils::mapvector(), bcdata::setbcdata(), bcdata::setbcdata_b(), bcdata::setbcdata_d(), preprocessingapi::setsurfacefamilyinfo(), zippermesh::slitelimination(), surfacecellcentertonode(), zippermesh::surfacedeviation(), zipperintegrations_d::wallintegrationzipper(), zipperintegrations_b::wallintegrationzipper(), zipperintegrations::wallintegrationzipper(), zipperintegrations_b::wallintegrationzipper_b(), zipperintegrations_d::wallintegrationzipper_d(), tecplotio::writeliftdistributions(), tecplotio::writetecplotsurfacefile(), and zippermesh::writewalls().

| integer(kind=inttype) function sorting::i_nearless | ( | integer(kind=inttype), intent(in) | XVAL | ) |
Definition at line 1445 of file sorting.F90.
Referenced by i_uniinv(), and i_unirnk().

| subroutine sorting::i_uniinv | ( | integer(kind=inttype), dimension(nval), intent(in) | XDONT, |
| integer(kind=inttype), intent(in) | NVAL, | ||
| integer(kind=inttype), dimension(nval), intent(out) | IGOEST | ||
| ) |
Definition at line 1195 of file sorting.F90.
References i_nearless().
Referenced by unique().


| subroutine sorting::i_unirnk | ( | integer(kind=inttype), dimension(nval), intent(in) | XVALT, |
| integer(kind=inttype), intent(in) | NVAL, | ||
| integer(kind=inttype), dimension(nval), intent(out) | IRNGT, | ||
| integer(kind=inttype), intent(out) | NUNI | ||
| ) |
Definition at line 943 of file sorting.F90.
References i_nearless().
Referenced by unique().


| subroutine sorting::qsortintegers | ( | integer(kind=inttype), dimension(*), intent(inout) | arr, |
| integer(kind=inttype), intent(in) | nn | ||
| ) |
Definition at line 100 of file sorting.F90.
References precision::debug, and utils::terminate().
Referenced by inputparamroutines::checkmonitor(), pointmatchedcommpattern::determineperiodicdata(), partitioning::determinesections(), loadbalance::graphpartitioning(), loadbalance::sortsubfaces(), splitblocksloadbalance(), and cartmesh::triplefactor().


| subroutine sorting::qsortreals | ( | real(kind=realtype), dimension(*), intent(inout) | arr, |
| integer(kind=inttype), intent(in) | nn | ||
| ) |
Definition at line 312 of file sorting.F90.
References utils::terminate().

| subroutine sorting::qsortstrings | ( | character(len=*), dimension(*), intent(inout) | arr, |
| integer(kind=inttype), intent(in) | nn | ||
| ) |
Definition at line 524 of file sorting.F90.
References utils::terminate().
Referenced by partitioning::determineinterfaceids(), partitioning::determineneighborids(), initializeflow::getsortedvarnumbers(), initializeflow::getsortedzonenumbers(), readcgnsgrid::readblocksizes(), variablereading::readtimehistory(), variablereading::scalefactors(), preprocessingapi::setsurfacefamilyinfo(), and writecgnssurface::writecgnssurfacesol().


| subroutine sorting::unique | ( | integer(kind=inttype), dimension(nn), intent(inout) | arr, |
| integer(kind=inttype), intent(in) | nn, | ||
| integer(kind=inttype), intent(out) | n_unique, | ||
| integer(kind=inttype), dimension(nn), intent(out) | inverse | ||
| ) |
Definition at line 898 of file sorting.F90.
References i_uniinv(), and i_unirnk().
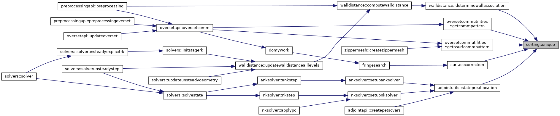
Referenced by walldistance::determinewallassociation(), oversetcommutilities::getcommpattern(), oversetcommutilities::getosurfcommpattern(), adjointutils::statepreallocation(), and surfacecorrection().

