|
ADflow
v1.0
ADflow is a finite volume RANS solver tailored for gradient-based aerodynamic design optimization.
|
Functions/Subroutines | |
| subroutine | tic (index) |
| subroutine | toc (index) |
| subroutine | unwindindex (index, il, jl, kl, i, j, k) |
| integer(kind=inttype) function | windindex (i, j, k, il, jl, kl) |
| subroutine | printoverlapmatrix (overlap) |
| subroutine | getcumulativeform (sizeArray, n, cumArray) |
| subroutine | transposeoverlap (A, B) |
| subroutine | deallocatecsrmatrix (mat1) |
| subroutine | computefringeprocarray (fringes, n, fringeProc, cumFringeProc, nFringeProc) |
| subroutine | deallocateoblocks (oBlocks, n) |
| subroutine | deallocateofringes (oFringes, n) |
| subroutine | deallocateosurfs (oSurfs, n) |
| subroutine | wallsonblock (wallsPresent) |
| subroutine | flagforcedrecv |
| logical function | isdonor (i) |
| logical function | ishole (i) |
| logical function | iscompute (i) |
| logical function | isfloodseed (i) |
| logical function | isflooded (i) |
| logical function | iswalldonor (i) |
| logical function | isreceiver (i) |
| subroutine | setisdonor (i, flag) |
| subroutine | setishole (i, flag) |
| subroutine | setiscompute (i, flag) |
| subroutine | setisfloodseed (i, flag) |
| subroutine | setisflooded (i, flag) |
| subroutine | setiswalldonor (i, flag) |
| subroutine | setisreceiver (i, flag) |
| subroutine | setstatus (i, isDonor, isHole, isCompute, isFloodSeed, isFlooded, isWallDonor, isReceiver) |
| subroutine | getstatus (i, isDonor, isHole, isCompute, isFloodSeed, isFlooded, isWallDonor, isReceiver) |
| subroutine | binsearchnodes (arr, searchNode, nn, searchInd) |
| subroutine | binsearchpocketedgetype (arr, search, nn, searchInd) |
| subroutine | qsortedgetype (arr, nn) |
| subroutine | qsortfringetype (arr, nn, sortType) |
| subroutine | addtofringelist (fringeList, n, fringe) |
| subroutine | addtofringebuffer (intBuffer, realBuffer, n, fringe) |
| subroutine | qsortpocketedgetype (arr, nn) |
| subroutine | checkoverset (level, sps, totalOrphans, lastCall) |
| subroutine | computequadraticweights (xSearch, xElem, uvwQuadratic) |
| subroutine | matrixinv3by3 (a, ok_flag) |
| subroutine | fringereduction (level, sps) |
| subroutine | irregularcellcorrection (level, sps) |
| logical function | checkoversetpresent () |
| subroutine | setiblankarray (level, sps) |
| subroutine | dumpiblank (level, sps) |
| subroutine | getworkarray (overlap, work) |
| subroutine | writeoversetwall (oWall, fName) |
| subroutine | getoversetiblank (blkList, n) |
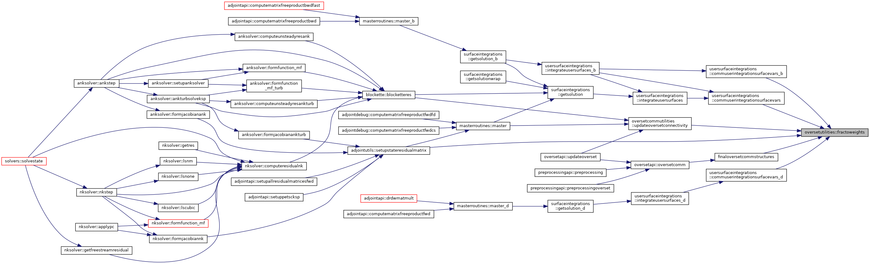
| subroutine | fractoweights (frac, weights) |
| subroutine | fractoweights2 (frac, weights) |
| subroutine | newtonupdate (xCen, blk, frac0, frac) |
| subroutine oversetutilities::addtofringebuffer | ( | integer(kind=inttype), dimension(:, :), pointer | intBuffer, |
| real(kind=realtype), dimension(:, :), pointer | realBuffer, | ||
| integer(kind=inttype), intent(inout) | n, | ||
| type(fringetype) | fringe | ||
| ) |
Definition at line 1270 of file oversetUtilities.F90.
Referenced by fringesearch().

| subroutine oversetutilities::addtofringelist | ( | type(fringetype), dimension(:), pointer | fringeList, |
| integer(kind=inttype), intent(inout) | n, | ||
| type(fringetype) | fringe | ||
| ) |
Definition at line 1224 of file oversetUtilities.F90.
Referenced by oversetcommutilities::exchangefringes(), fringesearch(), and oversetapi::oversetcomm().

| subroutine oversetutilities::binsearchnodes | ( | integer(kind=inttype), dimension(nn), intent(in) | arr, |
| integer(kind=inttype), intent(in) | searchNode, | ||
| integer(kind=inttype), intent(in) | nn, | ||
| integer(kind=inttype), intent(out) | searchInd | ||
| ) |
Definition at line 692 of file oversetUtilities.F90.
| subroutine oversetutilities::binsearchpocketedgetype | ( | type(pocketedge), dimension(*), intent(in) | arr, |
| type(pocketedge), intent(in) | search, | ||
| integer(kind=inttype), intent(in) | nn, | ||
| integer(kind=inttype), intent(out) | searchInd | ||
| ) |
Definition at line 734 of file oversetUtilities.F90.
| subroutine oversetutilities::checkoverset | ( | integer(kind=inttype), intent(in) | level, |
| integer(kind=inttype), intent(in) | sps, | ||
| integer(kind=inttype), intent(out) | totalOrphans, | ||
| logical, intent(in) | lastCall | ||
| ) |
Definition at line 1544 of file oversetUtilities.F90.
References communication::adflow_comm_world, utils::echk(), blockpointers::ibegor, blockpointers::iblank, blockpointers::il, blockpointers::jbegor, blockpointers::jl, blockpointers::kbegor, blockpointers::kl, communication::myid, stencils::n_visc_drdw, blockpointers::nbkglobal, blockpointers::norphans, blockpointers::orphans, inputoverset::oversetdebugprint, utils::setpointers(), and stencils::visc_drdw_stencil.
Referenced by oversetapi::oversetcomm().


| logical function oversetutilities::checkoversetpresent |
Definition at line 2142 of file oversetUtilities.F90.
References communication::adflow_comm_world, blockpointers::bctype, utils::echk(), blockpointers::nbocos, constants::oversetouterbound, and utils::setpointers().

| subroutine oversetutilities::computefringeprocarray | ( | type(fringetype), dimension(n), intent(in) | fringes, |
| integer(kind=inttype), intent(in) | n, | ||
| integer(kind=inttype), dimension(nproc), intent(out) | fringeProc, | ||
| integer(kind=inttype), dimension(1:nproc + 1), intent(out) | cumFringeProc, | ||
| integer(kind=inttype), intent(out) | nFringeProc | ||
| ) |
Definition at line 197 of file oversetUtilities.F90.
References communication::nproc.
Referenced by determinedonors(), and finaloversetcommstructures().

| subroutine oversetutilities::computequadraticweights | ( | real(kind=realtype), dimension(3), intent(in) | xSearch, |
| real(kind=realtype), dimension(3, -1:1, -1:1, -1:1), intent(in) | xElem, | ||
| real(kind=realtype), dimension(3), intent(inout) | uvwQuadratic | ||
| ) |
Definition at line 1718 of file oversetUtilities.F90.
References constants::half, matrixinv3by3(), and constants::one.

| subroutine oversetutilities::deallocatecsrmatrix | ( | type(csrmatrix), intent(inout) | mat1 | ) |
Definition at line 179 of file oversetUtilities.F90.
Referenced by oversetapi::oversetcomm().

| subroutine oversetutilities::deallocateoblocks | ( | type(oversetblock), dimension(n), intent(inout) | oBlocks, |
| integer(kind=inttype) | n | ||
| ) |
Definition at line 236 of file oversetUtilities.F90.
References adtbuild::destroyserialhex().
Referenced by oversetapi::oversetcomm().


| subroutine oversetutilities::deallocateofringes | ( | type(oversetfringe), dimension(n), intent(inout) | oFringes, |
| integer(kind=inttype) | n | ||
| ) |
Definition at line 271 of file oversetUtilities.F90.
Referenced by oversetapi::oversetcomm().

| subroutine oversetutilities::deallocateosurfs | ( | type(oversetwall), dimension(n), intent(inout) | oSurfs, |
| integer(kind=inttype) | n | ||
| ) |
Definition at line 314 of file oversetUtilities.F90.
References adtbuild::destroyserialquad(), and kdtree2_module::kdtree2destroy().
Referenced by zippermesh::createzippermesh(), and oversetapi::oversetcomm().


| subroutine oversetutilities::dumpiblank | ( | integer(kind=inttype), intent(in) | level, |
| integer(kind=inttype), intent(in) | sps | ||
| ) |
Definition at line 2271 of file oversetUtilities.F90.
References constants::eighth, blockpointers::iblank, blockpointers::il, blockpointers::jl, blockpointers::kl, communication::myid, utils::setpointers(), and blockpointers::x.

| subroutine oversetutilities::flagforcedrecv |
Definition at line 368 of file oversetUtilities.F90.
References blockpointers::bcfaceid, blockpointers::bctype, communication::commpatterncell_2nd, blockpointers::forcedrecv, blockpointers::iblank, blockpointers::ie, blockpointers::il, constants::imax, constants::imin, communication::internalcell_2nd, isflooded(), isfloodseed(), blockpointers::je, blockpointers::jl, constants::jmax, constants::jmin, blockpointers::ke, blockpointers::kl, constants::kmax, constants::kmin, stencils::n_visc_drdw, blockpointers::nbocos, blockpointers::nx, blockpointers::ny, blockpointers::nz, constants::oversetouterbound, utils::setpointers(), blockpointers::status, stencils::visc_drdw_stencil, haloexchange::whalo1to1intgeneric(), and haloexchange::whalo1to1intgeneric_b().
Referenced by zippermesh::initbcdataiblank(), oversetapi::oversetcomm(), and zippermesh::slitelimination().


| subroutine oversetutilities::fractoweights | ( | real(kind=realtype), dimension(3), intent(in) | frac, |
| real(kind=realtype), dimension(8), intent(out) | weights | ||
| ) |
Definition at line 2505 of file oversetUtilities.F90.
References constants::one.
Referenced by usersurfaceintegrations::commuserintegrationsurfacevars(), usersurfaceintegrations::commuserintegrationsurfacevars_b(), usersurfaceintegrations::commuserintegrationsurfacevars_d(), finaloversetcommstructures(), adjointutils::setupstateresidualmatrix(), and oversetcommutilities::updateoversetconnectivity().

| subroutine oversetutilities::fractoweights2 | ( | real(kind=realtype), dimension(3), intent(in) | frac, |
| real(kind=realtype), dimension(8), intent(out) | weights | ||
| ) |
Definition at line 2521 of file oversetUtilities.F90.
References constants::one.
Referenced by fringesearch(), and usersurfaceintegrations::performinterpolation().

| subroutine oversetutilities::fringereduction | ( | integer(kind=inttype), intent(in) | level, |
| integer(kind=inttype), intent(in) | sps | ||
| ) |
Definition at line 2053 of file oversetUtilities.F90.
References blockpointers::fringeptr, blockpointers::il, iscompute(), isreceiver(), blockpointers::jl, blockpointers::kl, stencils::n_visc_drdw, setiscompute(), setishole(), setisreceiver(), utils::setpointers(), blockpointers::status, and stencils::visc_drdw_stencil.
Referenced by oversetapi::oversetcomm().


| subroutine oversetutilities::getcumulativeform | ( | integer(kind=inttype), dimension(n), intent(in) | sizeArray, |
| integer(kind=inttype), intent(in) | n, | ||
| integer(kind=inttype), dimension(0:n), intent(out) | cumArray | ||
| ) |
Definition at line 91 of file oversetUtilities.F90.
Referenced by finaloversetcommstructures(), and usersurfaceintegrations::performinterpolation().

| subroutine oversetutilities::getoversetiblank | ( | integer(kind=inttype), dimension(n), intent(out) | blkList, |
| integer(kind=inttype), intent(in) | n | ||
| ) |
Definition at line 2382 of file oversetUtilities.F90.
References communication::adflow_comm_world, cgnsgrid::cgnsdoms, cgnsgrid::cgnsndom, utils::echk(), blockpointers::ibegor, blockpointers::iblank, blockpointers::il, blockpointers::jbegor, blockpointers::jl, blockpointers::kbegor, blockpointers::kl, communication::myid, blockpointers::nbkglobal, inputtimespectral::ntimeintervalsspectral, utils::setpointers(), and utils::terminate().

| subroutine oversetutilities::getstatus | ( | integer(kind=inttype) | i, |
| logical | isDonor, | ||
| logical | isHole, | ||
| logical | isCompute, | ||
| logical | isFloodSeed, | ||
| logical | isFlooded, | ||
| logical | isWallDonor, | ||
| logical | isReceiver | ||
| ) |
Definition at line 639 of file oversetUtilities.F90.
Referenced by oversetcommutilities::exchangestatustranspose(), iscompute(), isdonor(), isflooded(), isfloodseed(), ishole(), isreceiver(), iswalldonor(), setiscompute(), setisdonor(), setisflooded(), setisfloodseed(), setishole(), setisreceiver(), and setiswalldonor().

| subroutine oversetutilities::getworkarray | ( | type(csrmatrix), intent(in) | overlap, |
| integer(kind=inttype), dimension(:, :), allocatable | work | ||
| ) |
Definition at line 2317 of file oversetUtilities.F90.
References communication::myid, and oversetdata::ndomtotal.
Referenced by zippermesh::createzippermesh(), and oversetapi::oversetcomm().

| subroutine oversetutilities::irregularcellcorrection | ( | integer(kind=inttype), intent(in) | level, |
| integer(kind=inttype), intent(in) | sps | ||
| ) |
Definition at line 2108 of file oversetUtilities.F90.
References blockpointers::forcedrecv, blockpointers::ie, blockpointers::il, isdonor(), isreceiver(), blockpointers::je, blockpointers::jl, blockpointers::ke, blockpointers::kl, setiscompute(), setisdonor(), setisreceiver(), utils::setpointers(), and blockpointers::status.
Referenced by oversetapi::oversetcomm().


| logical function oversetutilities::iscompute | ( | integer(kind=inttype), intent(in) | i | ) |
Definition at line 519 of file oversetUtilities.F90.
References getstatus(), isdonor(), isflooded(), isfloodseed(), ishole(), isreceiver(), and iswalldonor().
Referenced by floodinteriorcells(), fringereduction(), isdonor(), isflooded(), isfloodseed(), ishole(), isreceiver(), iswalldonor(), and oversetapi::oversetcomm().


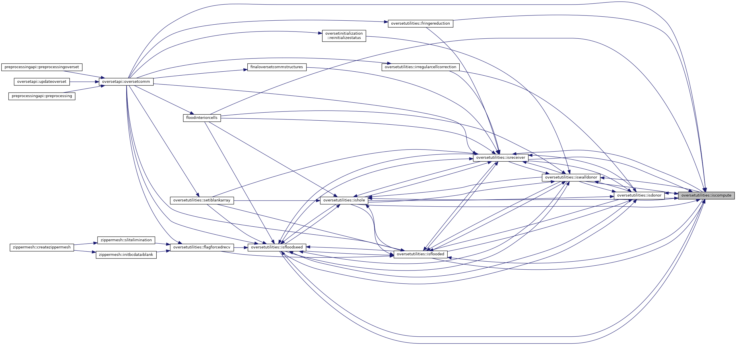
| logical function oversetutilities::isdonor | ( | integer(kind=inttype), intent(in) | i | ) |
Definition at line 503 of file oversetUtilities.F90.
References getstatus(), iscompute(), isflooded(), isfloodseed(), isreceiver(), and iswalldonor().
Referenced by irregularcellcorrection(), iscompute(), isflooded(), isfloodseed(), ishole(), isreceiver(), and iswalldonor().


| logical function oversetutilities::isflooded | ( | integer(kind=inttype), intent(in) | i | ) |
Definition at line 535 of file oversetUtilities.F90.
References getstatus(), iscompute(), isdonor(), isfloodseed(), ishole(), isreceiver(), and iswalldonor().
Referenced by flagforcedrecv(), iscompute(), isdonor(), isfloodseed(), ishole(), isreceiver(), iswalldonor(), oversetapi::oversetcomm(), and setiblankarray().


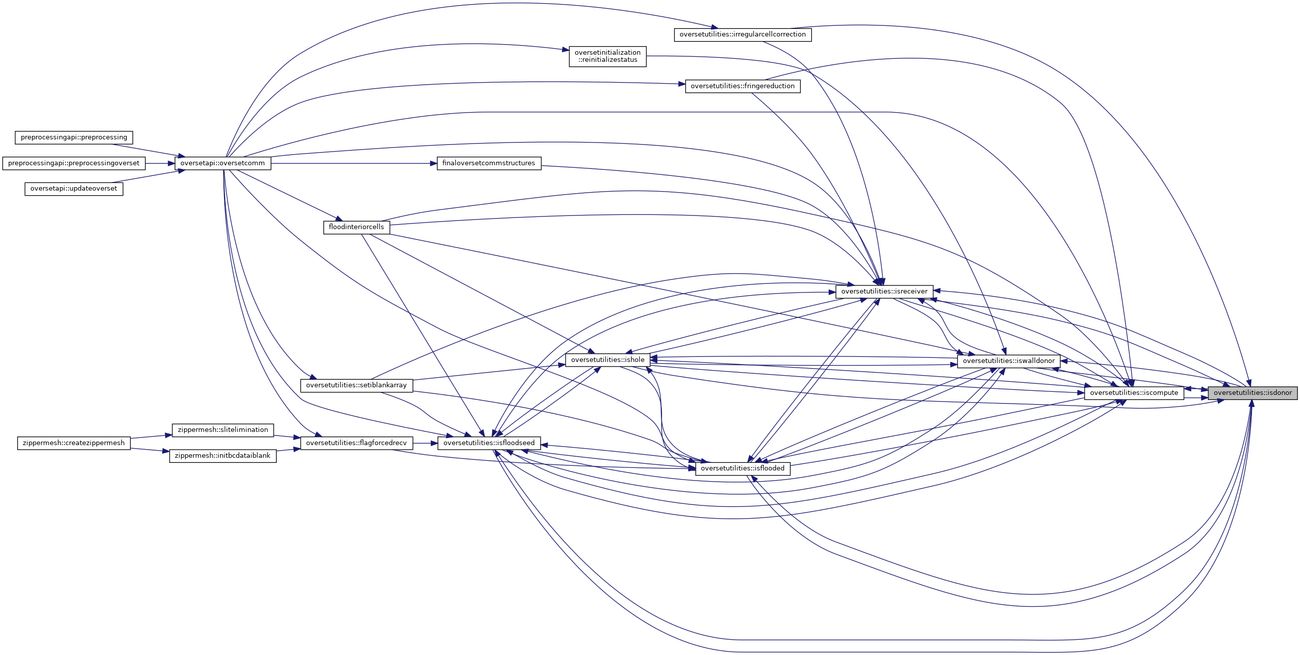
| logical function oversetutilities::isfloodseed | ( | integer(kind=inttype), intent(in) | i | ) |
Definition at line 527 of file oversetUtilities.F90.
References getstatus(), iscompute(), isdonor(), isflooded(), ishole(), isreceiver(), and iswalldonor().
Referenced by flagforcedrecv(), floodinteriorcells(), iscompute(), isdonor(), isflooded(), ishole(), isreceiver(), iswalldonor(), oversetapi::oversetcomm(), and setiblankarray().


| logical function oversetutilities::ishole | ( | integer(kind=inttype), intent(in) | i | ) |
Definition at line 511 of file oversetUtilities.F90.
References getstatus(), iscompute(), isdonor(), isflooded(), isfloodseed(), isreceiver(), and iswalldonor().
Referenced by floodinteriorcells(), iscompute(), isflooded(), isfloodseed(), isreceiver(), iswalldonor(), and setiblankarray().


| logical function oversetutilities::isreceiver | ( | integer(kind=inttype), intent(in) | i | ) |
Definition at line 551 of file oversetUtilities.F90.
References getstatus(), iscompute(), isdonor(), isflooded(), isfloodseed(), ishole(), and iswalldonor().
Referenced by finaloversetcommstructures(), floodinteriorcells(), fringereduction(), irregularcellcorrection(), iscompute(), isdonor(), isflooded(), isfloodseed(), ishole(), iswalldonor(), oversetapi::oversetcomm(), and setiblankarray().


| logical function oversetutilities::iswalldonor | ( | integer(kind=inttype), intent(in) | i | ) |
Definition at line 543 of file oversetUtilities.F90.
References getstatus(), iscompute(), isdonor(), isflooded(), isfloodseed(), ishole(), and isreceiver().
Referenced by floodinteriorcells(), iscompute(), isdonor(), isflooded(), isfloodseed(), ishole(), isreceiver(), and oversetinitialization::reinitializestatus().


| subroutine oversetutilities::matrixinv3by3 | ( | real(kind=realtype), dimension(3, 4), intent(inout) | a, |
| logical, intent(out) | ok_flag | ||
| ) |
Definition at line 1997 of file oversetUtilities.F90.
Referenced by computequadraticweights().

| subroutine oversetutilities::newtonupdate | ( | real(kind=realtype), dimension(3), intent(in) | xCen, |
| real(kind=realtype), dimension(3, 3, 3, 3), intent(in) | blk, | ||
| real(kind=realtype), dimension(3), intent(in) | frac0, | ||
| real(kind=realtype), dimension(3), intent(out) | frac | ||
| ) |
Definition at line 2539 of file oversetUtilities.F90.
References constants::eighth, and constants::one.
Referenced by oversetcommutilities::updateoversetconnectivity().

| subroutine oversetutilities::printoverlapmatrix | ( | type(csrmatrix), intent(in) | overlap | ) |
Definition at line 55 of file oversetUtilities.F90.
References communication::myid.
Referenced by oversetapi::oversetcomm().

| subroutine oversetutilities::qsortedgetype | ( | type(oversetedge), dimension(*), intent(inout) | arr, |
| integer(kind=inttype), intent(in) | nn | ||
| ) |
Definition at line 780 of file oversetUtilities.F90.
References utils::terminate().
Referenced by stringops::makepocketzip().


| subroutine oversetutilities::qsortfringetype | ( | type(fringetype), dimension(*), intent(inout) | arr, |
| integer(kind=inttype), intent(in) | nn, | ||
| integer(kind=inttype), intent(in) | sortType | ||
| ) |
Definition at line 998 of file oversetUtilities.F90.
References block::fringesorttype, constants::sortbydonor, constants::sortbyreceiver, and utils::terminate().
Referenced by determinedonors(), finaloversetcommstructures(), and oversetapi::oversetcomm().


| subroutine oversetutilities::qsortpocketedgetype | ( | type(pocketedge), dimension(*), intent(inout) | arr, |
| integer(kind=inttype), intent(in) | nn | ||
| ) |
Definition at line 1326 of file oversetUtilities.F90.
References utils::terminate().

| subroutine oversetutilities::setiblankarray | ( | integer(kind=inttype), intent(in) | level, |
| integer(kind=inttype), intent(in) | sps | ||
| ) |
Definition at line 2175 of file oversetUtilities.F90.
References communication::adflow_comm_world, communication::commpatterncell_2nd, utils::echk(), block::flowdoms, blockpointers::forcedrecv, blockpointers::iblank, blockpointers::ie, blockpointers::il, communication::internalcell_2nd, isflooded(), isfloodseed(), ishole(), isreceiver(), blockpointers::je, blockpointers::jl, blockpointers::ke, blockpointers::kl, communication::myid, block::ndom, utils::setpointers(), blockpointers::status, and haloexchange::whalo1to1intgeneric().
Referenced by oversetapi::oversetcomm().


| subroutine oversetutilities::setiscompute | ( | integer(kind=inttype), intent(inout) | i, |
| logical | flag | ||
| ) |
Definition at line 577 of file oversetUtilities.F90.
References getstatus(), and setstatus().
Referenced by floodinteriorcells(), fringereduction(), oversetinitialization::initializestatus(), irregularcellcorrection(), oversetapi::oversetcomm(), and oversetinitialization::reinitializestatus().


| subroutine oversetutilities::setisdonor | ( | integer(kind=inttype), intent(inout) | i, |
| logical | flag | ||
| ) |
Definition at line 559 of file oversetUtilities.F90.
References getstatus(), and setstatus().
Referenced by determinedonors(), oversetcommutilities::exchangestatustranspose(), floodinteriorcells(), oversetinitialization::initializestatus(), and irregularcellcorrection().


| subroutine oversetutilities::setisflooded | ( | integer(kind=inttype), intent(inout) | i, |
| logical | flag | ||
| ) |
Definition at line 595 of file oversetUtilities.F90.
References getstatus(), and setstatus().
Referenced by floodinteriorcells().


| subroutine oversetutilities::setisfloodseed | ( | integer(kind=inttype), intent(inout) | i, |
| logical | flag | ||
| ) |
Definition at line 586 of file oversetUtilities.F90.
References getstatus(), and setstatus().
Referenced by floodinteriorcells().


| subroutine oversetutilities::setishole | ( | integer(kind=inttype), intent(inout) | i, |
| logical | flag | ||
| ) |
Definition at line 568 of file oversetUtilities.F90.
References getstatus(), and setstatus().
Referenced by floodinteriorcells(), and fringereduction().


| subroutine oversetutilities::setisreceiver | ( | integer(kind=inttype), intent(inout) | i, |
| logical | flag | ||
| ) |
Definition at line 613 of file oversetUtilities.F90.
References getstatus(), and setstatus().
Referenced by floodinteriorcells(), fringereduction(), oversetinitialization::initializestatus(), irregularcellcorrection(), and oversetapi::oversetcomm().


| subroutine oversetutilities::setiswalldonor | ( | integer(kind=inttype), intent(inout) | i, |
| logical | flag | ||
| ) |
Definition at line 604 of file oversetUtilities.F90.
References getstatus(), and setstatus().
Referenced by determinedonors(), oversetcommutilities::exchangestatustranspose(), oversetinitialization::initializestatus(), and oversetinitialization::reinitializestatus().


| subroutine oversetutilities::setstatus | ( | integer(kind=inttype), intent(out) | i, |
| logical | isDonor, | ||
| logical | isHole, | ||
| logical | isCompute, | ||
| logical | isFloodSeed, | ||
| logical | isFlooded, | ||
| logical | isWallDonor, | ||
| logical | isReceiver | ||
| ) |
Definition at line 622 of file oversetUtilities.F90.
Referenced by setiscompute(), setisdonor(), setisflooded(), setisfloodseed(), setishole(), setisreceiver(), and setiswalldonor().

| subroutine oversetutilities::tic | ( | integer(kind=inttype), intent(in) | index | ) |
Definition at line 5 of file oversetUtilities.F90.
References oversetdata::tstart.
Referenced by fringesearch(), and oversetapi::oversetcomm().

| subroutine oversetutilities::toc | ( | integer(kind=inttype), intent(in) | index | ) |
Definition at line 14 of file oversetUtilities.F90.
References oversetdata::oversettimes, and oversetdata::tstart.
Referenced by fringesearch(), and oversetapi::oversetcomm().

| subroutine oversetutilities::transposeoverlap | ( | type(csrmatrix), intent(in) | A, |
| type(csrmatrix), intent(inout) | B | ||
| ) |
Definition at line 111 of file oversetUtilities.F90.
Referenced by zippermesh::createzippermesh(), and oversetapi::oversetcomm().

| subroutine oversetutilities::unwindindex | ( | integer(kind=inttype), intent(in) | index, |
| integer(kind=inttype), intent(in) | il, | ||
| integer(kind=inttype), intent(in) | jl, | ||
| integer(kind=inttype), intent(in) | kl, | ||
| integer(kind=inttype), intent(out) | i, | ||
| integer(kind=inttype), intent(out) | j, | ||
| integer(kind=inttype), intent(out) | k | ||
| ) |
Definition at line 22 of file oversetUtilities.F90.
Referenced by determinedonors(), finaloversetcommstructures(), oversetinitialization::initializeofringes(), and oversetapi::oversetcomm().

| subroutine oversetutilities::wallsonblock | ( | logical, intent(out) | wallsPresent | ) |
Definition at line 347 of file oversetUtilities.F90.
References cgnsgrid::cgnsdoms, constants::eulerwall, blockpointers::nbkglobal, constants::nswalladiabatic, and constants::nswallisothermal.
Referenced by oversetinitialization::initializeoblock(), oversetinitialization::initializeofringes(), and oversetapi::oversetcomm().

| integer(kind=inttype) function oversetutilities::windindex | ( | integer(kind=inttype), intent(in) | i, |
| integer(kind=inttype), intent(in) | j, | ||
| integer(kind=inttype), intent(in) | k, | ||
| integer(kind=inttype), intent(in) | il, | ||
| integer(kind=inttype), intent(in) | jl, | ||
| integer(kind=inttype), intent(in) | kl | ||
| ) |
Definition at line 40 of file oversetUtilities.F90.
Referenced by oversetcommutilities::exchangefringes(), fringesearch(), oversetinitialization::initializeofringes(), and oversetapi::oversetcomm().

| subroutine oversetutilities::writeoversetwall | ( | type(oversetwall) | oWall, |
| character(len=*), intent(in) | fName | ||
| ) |
Definition at line 2354 of file oversetUtilities.F90.