|
ADflow
v1.0
ADflow is a finite volume RANS solver tailored for gradient-based aerodynamic design optimization.
|
Functions/Subroutines | |
| subroutine | sa_block (resOnly) |
| subroutine | sasource |
| subroutine | saviscous |
| subroutine | saresscale |
| subroutine | sasolve |
Variables | |
| real(kind=realtype) | cv13 |
| real(kind=realtype) | kar2inv |
| real(kind=realtype) | cw36 |
| real(kind=realtype) | cb3inv |
| real(kind=realtype), dimension(:, :, :), allocatable | |
| real(kind=realtype), dimension(:, :, :), pointer | ddw |
| real(kind=realtype), dimension(:, :, :), pointer | ww |
| real(kind=realtype), dimension(:, :, :), pointer | ddvt |
| real(kind=realtype), dimension(:, :), pointer | rrlv |
| real(kind=realtype), dimension(:, :), pointer | dd2wall |
| subroutine sa::sa_block | ( | logical, intent(in) | resOnly | ) |
Definition at line 16 of file sa.F90.
References turbbcroutines::applyallturbbcthisblock(), turbbcroutines::bcturbtreatment(), blockpointers::bmti1, blockpointers::bmti2, blockpointers::bmtj1, blockpointers::bmtj2, blockpointers::bmtk1, blockpointers::bmtk2, iteration::currentlevel, blockpointers::il, constants::itu1, blockpointers::jl, blockpointers::kl, inputtimespectral::ntimeintervalsspectral, qq, turbutils::saeddyviscosity(), saresscale(), sasolve(), sasource(), saviscous(), blockpointers::scratch, turbutils::turbadvection(), inputphysics::turbprod, and turbutils::unsteadyturbterm().
Referenced by blockette::blockrescore(), turbapi::turbresidual(), and turbapi::turbsolveddadi().


| subroutine sa::saresscale |
Definition at line 678 of file sa.F90.
References blockpointers::dw, blockpointers::iblank, constants::idvt, blockpointers::il, constants::itu1, blockpointers::jl, blockpointers::kl, blockpointers::nx, blockpointers::ny, blockpointers::nz, blockpointers::scratch, blockpointers::volref, and constants::zero.
Referenced by masterroutines::master(), and sa_block().

| subroutine sa::sasolve |
Definition at line 717 of file sa.F90.
References blockpointers::addgridvelocities, inputiteration::alfaturb, blockpointers::bcfaceid, cb3inv, turbcurvefits::curvetupyp(), blockpointers::d2wall, dd2wall, ddvt, ddw, blockpointers::dw, constants::half, blockpointers::iblank, constants::idvt, blockpointers::il, constants::imax, constants::imin, constants::irho, constants::itu1, constants::ivx, constants::ivy, constants::ivz, blockpointers::jl, constants::jmax, constants::jmin, blockpointers::kl, constants::kmax, constants::kmin, blockpointers::nviscbocos, blockpointers::nx, blockpointers::ny, blockpointers::nz, constants::one, qq, blockpointers::rlv, rrlv, blockpointers::scratch, blockpointers::sfacei, blockpointers::sfacej, blockpointers::sfacek, blockpointers::si, blockpointers::sj, blockpointers::sk, inputiteration::turbrelax, constants::turbrelaxexplicit, constants::turbrelaximplicit, constants::two, blockpointers::viscsubface, blockpointers::vol, blockpointers::w, inputphysics::wallfunctions, ww, and constants::zero.
Referenced by sa_block().


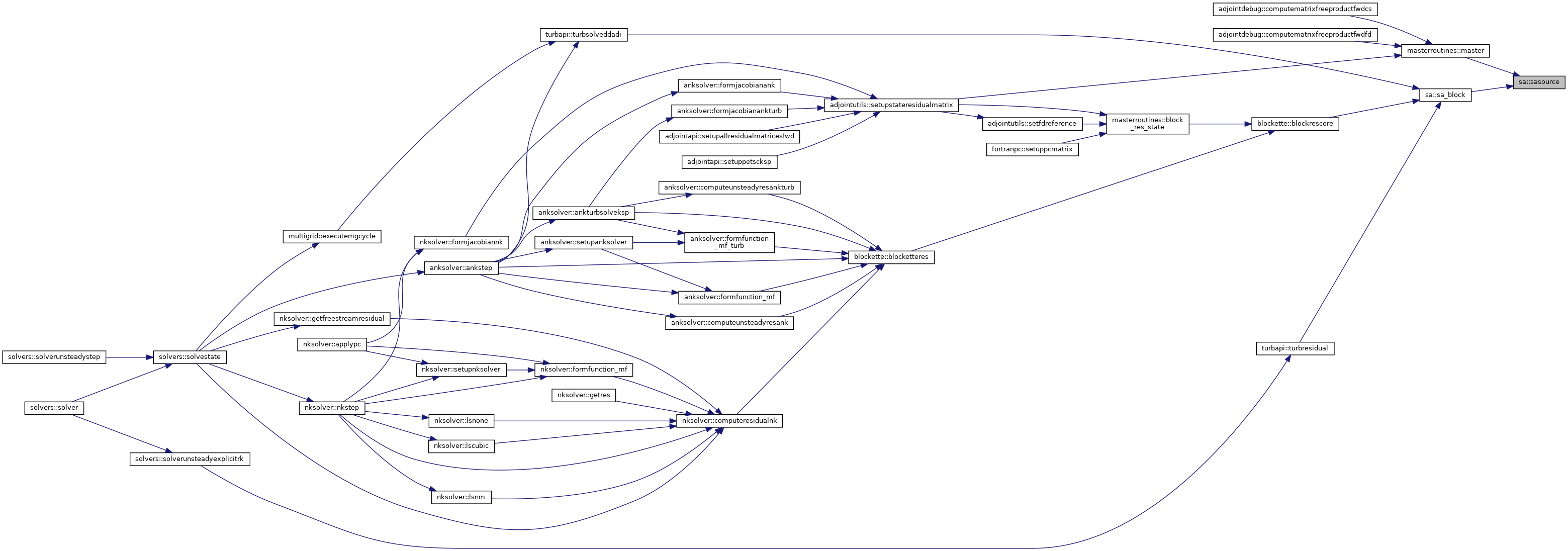
| subroutine sa::sasource |
Definition at line 89 of file sa.F90.
References inputdiscretization::approxsa, cb3inv, cv13, cw36, blockpointers::d2wall, constants::fourth, constants::idvt, blockpointers::il, constants::irho, constants::itu1, constants::ivx, constants::ivy, constants::ivz, blockpointers::jl, kar2inv, constants::katolaunder, blockpointers::kl, blockpointers::nx, blockpointers::ny, blockpointers::nz, constants::one, qq, blockpointers::rlv, paramturb::rsacw1, blockpointers::scratch, blockpointers::sectionid, section::sections, blockpointers::si, constants::six, constants::sixth, blockpointers::sj, blockpointers::sk, constants::strain, constants::third, constants::three, flowvarrefstate::timeref, inputphysics::turbprod, constants::two, inputphysics::useft2sa, inputphysics::userotationsa, blockpointers::vol, constants::vorticity, blockpointers::w, and constants::zero.
Referenced by masterroutines::master(), and sa_block().

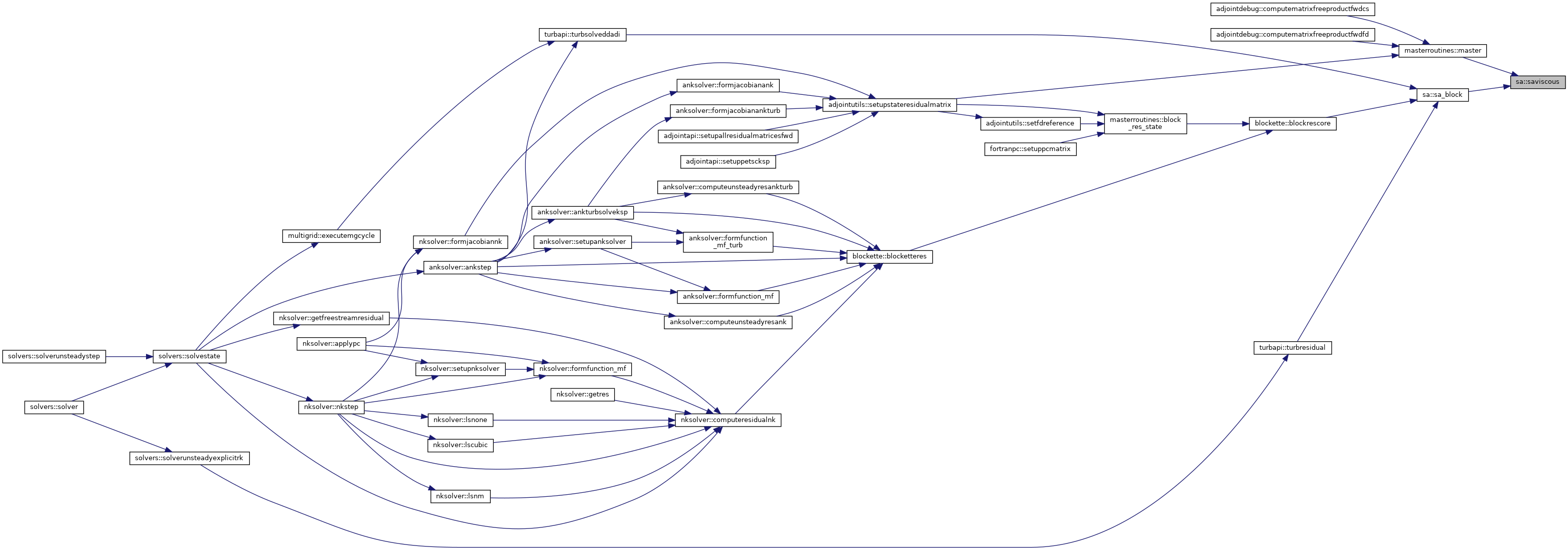
| subroutine sa::saviscous |
Definition at line 346 of file sa.F90.
References blockpointers::bmti1, blockpointers::bmti2, blockpointers::bmtj1, blockpointers::bmtj2, blockpointers::bmtk1, blockpointers::bmtk2, cb3inv, cv13, cw36, constants::half, constants::idvt, blockpointers::il, constants::irho, constants::itu1, blockpointers::jl, kar2inv, blockpointers::kl, blockpointers::nx, blockpointers::ny, blockpointers::nz, constants::one, qq, blockpointers::rlv, blockpointers::scratch, blockpointers::si, blockpointers::sj, blockpointers::sk, constants::two, blockpointers::vol, blockpointers::w, and constants::zero.
Referenced by masterroutines::master(), and sa_block().

| real(kind=realtype) sa::cb3inv |
Definition at line 8 of file sa.F90.
Referenced by sasolve(), blockette::sasource(), sasource(), blockette::saviscous(), and saviscous().
| real(kind=realtype) sa::cv13 |
Definition at line 8 of file sa.F90.
Referenced by blockette::sasource(), sasource(), blockette::saviscous(), and saviscous().
| real(kind=realtype) sa::cw36 |
Definition at line 8 of file sa.F90.
Referenced by blockette::sasource(), sasource(), blockette::saviscous(), and saviscous().
| real(kind=realtype), dimension(:, :), pointer sa::dd2wall |
| real(kind=realtype), dimension(:, :, :), pointer sa::ddvt |
| real(kind=realtype), dimension(:, :, :), pointer sa::ddw |
| real(kind=realtype) sa::kar2inv |
Definition at line 8 of file sa.F90.
Referenced by blockette::sasource(), sasource(), blockette::saviscous(), and saviscous().
| real(kind=realtype), dimension(:, :, :), allocatable sa::qq |
Definition at line 9 of file sa.F90.
Referenced by masterroutines::master(), sa_block(), sasolve(), sasource(), and saviscous().
| real(kind=realtype), dimension(:, :), pointer sa::rrlv |