|
ADflow
v1.0
ADflow is a finite volume RANS solver tailored for gradient-based aerodynamic design optimization.
|
Functions/Subroutines | |
| subroutine | applyallbc_block_d (secondHalo) |
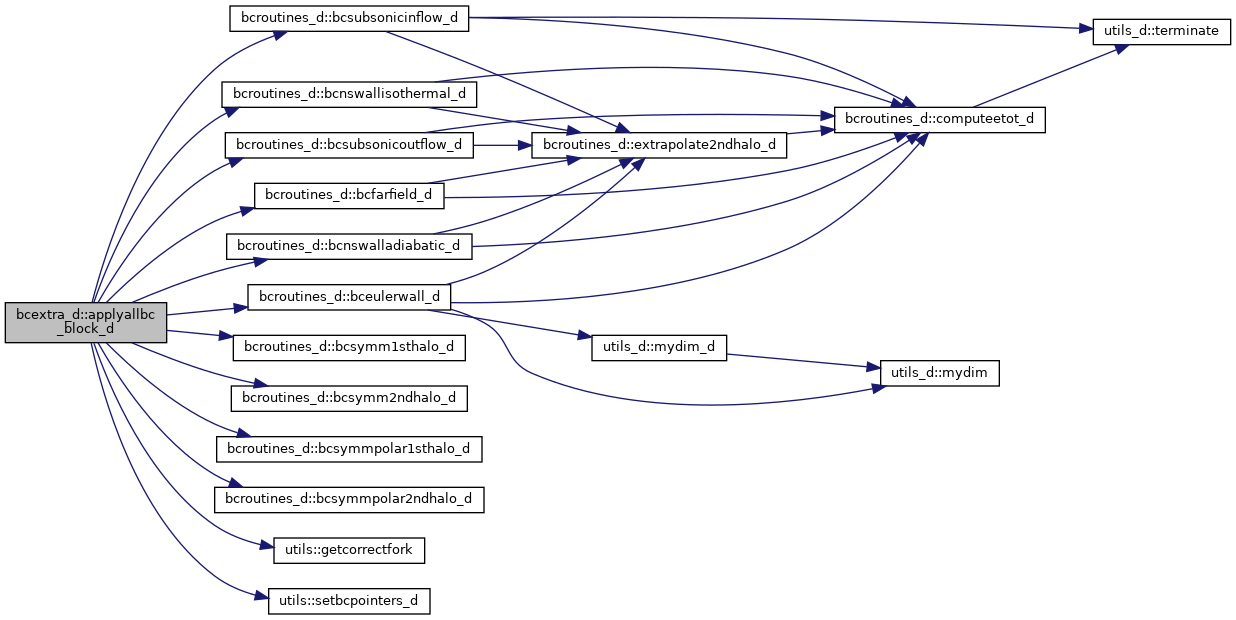
| subroutine bcextra_d::applyallbc_block_d | ( | logical, intent(in) | secondHalo | ) |
Definition at line 10 of file BCExtra_d.F90.
References blockpointers::bcdatad, bcroutines_d::bceulerwall_d(), bcroutines_d::bcfarfield_d(), bcroutines_d::bcnswalladiabatic_d(), bcroutines_d::bcnswallisothermal_d(), bcroutines_d::bcsubsonicinflow_d(), bcroutines_d::bcsubsonicoutflow_d(), bcroutines_d::bcsymm1sthalo_d(), bcroutines_d::bcsymm2ndhalo_d(), bcroutines_d::bcsymmpolar1sthalo_d(), bcroutines_d::bcsymmpolar2ndhalo_d(), blockpointers::bctype, iteration::currentlevel, constants::eulerwall, constants::farfield, utils::getcorrectfork(), iteration::groundlevel, flowvarrefstate::kpresent, constants::massbleedoutflow, blockpointers::nbocos, constants::nswalladiabatic, constants::nswallisothermal, blockpointers::nviscbocos, inputdiscretization::precond, utils::setbcpointers_d(), constants::subsonicinflow, constants::subsonicoutflow, constants::symm, and constants::symmpolar.
Referenced by masterroutines::block_res_state_d(), and masterroutines::master_d().

