|
ADflow
v1.0
ADflow is a finite volume RANS solver tailored for gradient-based aerodynamic design optimization.
|
Functions/Subroutines | |
| subroutine | allocpcmem (level) |
| subroutine | setuppcmatrix (useAD, useTranspose, frozenTurb, level) |
| subroutine | testpc () |
| subroutine | factorpcmatrix () |
| subroutine | pcmatmult (A, vecX, vecY, ierr) |
| subroutine | myshellpcapply (pc, vecX, vecY, ierr) |
| subroutine | setpcvec (vecX) |
| subroutine fortranpc::allocpcmem | ( | integer(kind=inttype), intent(in) | level | ) |
Definition at line 9 of file fortranPC.F90.
References utils::echk(), blockpointers::ie, blockpointers::il, blockpointers::je, blockpointers::jl, blockpointers::ke, blockpointers::kl, inputtimespectral::ntimeintervalsspectral, flowvarrefstate::nw, blockpointers::nx, blockpointers::ny, blockpointers::nz, and utils::setpointers().
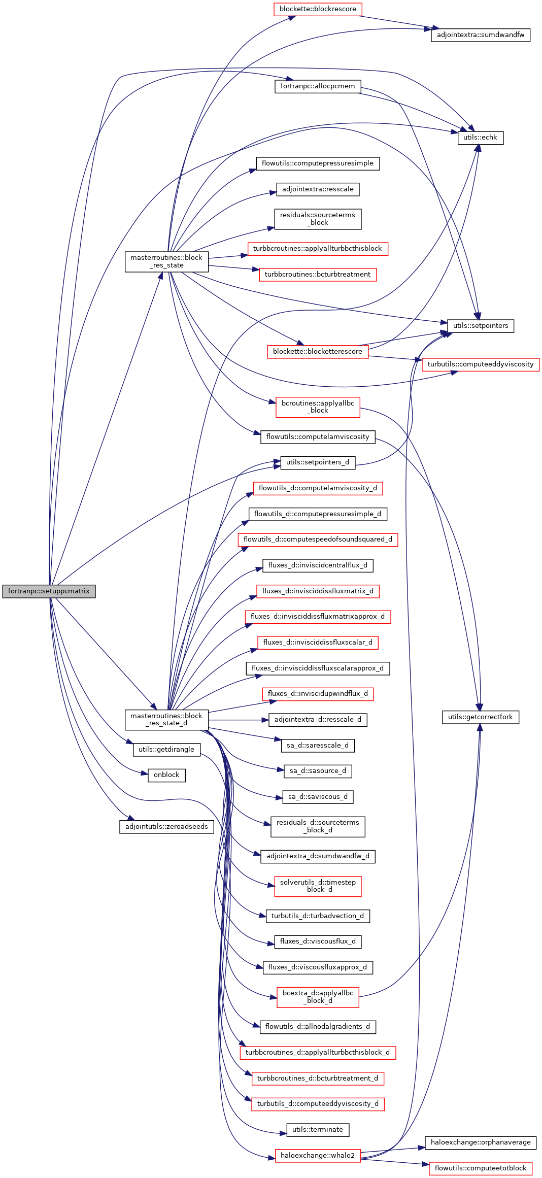
Referenced by setuppcmatrix().


| subroutine fortranpc::factorpcmatrix |
Definition at line 539 of file fortranPC.F90.
References utils::echk(), and utils::setpointers().

| subroutine fortranpc::myshellpcapply | ( | pc, | |
| vecX, | |||
| vecY, | |||
| integer(kind=inttype) | ierr | ||
| ) |
Definition at line 729 of file fortranPC.F90.
| subroutine fortranpc::pcmatmult | ( | A, | |
| vecX, | |||
| vecY, | |||
| integer(kind=inttype) | ierr | ||
| ) |
Definition at line 652 of file fortranPC.F90.
References utils::echk(), blockpointers::il, blockpointers::jl, blockpointers::kl, inputtimespectral::ntimeintervalsspectral, flowvarrefstate::nw, constants::one, blockpointers::pcmat, blockpointers::pcvec1, setpcvec(), utils::setpointers(), and constants::zero.

| subroutine fortranpc::setpcvec | ( | vecX | ) |
Definition at line 761 of file fortranPC.F90.
References utils::echk(), and utils::setpointers().
Referenced by pcmatmult().


| subroutine fortranpc::setuppcmatrix | ( | logical, intent(in) | useAD, |
| logical, intent(in) | useTranspose, | ||
| logical, intent(in) | frozenTurb, | ||
| integer(kind=inttype), intent(in) | level | ||
| ) |
Definition at line 64 of file fortranPC.F90.
References allocpcmem(), inputphysics::alphad, inputphysics::betad, masterroutines::block_res_state(), masterroutines::block_res_state_d(), iteration::currentlevel, adjointvars::derivvarsallocated, utils::echk(), inputphysics::equations, stencils::euler_pc_stencil, block::flowdoms, block::flowdomsd, utils::getdirangle(), blockpointers::globalcell, iteration::groundlevel, blockpointers::ib, blockpointers::il, diffsizes::isize1ofdrfbcdata, diffsizes::isize1ofdrfviscsubface, blockpointers::jb, blockpointers::jl, blockpointers::kb, blockpointers::kl, inputphysics::lengthrefd, inputdiscretization::lumpeddiss, inputphysics::machcoefd, inputphysics::machd, inputphysics::machgridd, stencils::n_euler_pc, blockpointers::nbocos, inputtimespectral::ntimeintervalsspectral, blockpointers::nviscbocos, flowvarrefstate::nw, flowvarrefstate::nwf, onblock(), inputdiscretization::orderturb, blockpointers::pcmat, flowvarrefstate::pinfdimd, inputphysics::pointrefd, flowvarrefstate::rhoinfdimd, iteration::rkstage, utils::setpointers(), utils::setpointers_d(), flowvarrefstate::tinfdimd, blockpointers::w, haloexchange::whalo2(), and adjointutils::zeroadseeds().

| subroutine fortranpc::testpc |
Definition at line 478 of file fortranPC.F90.