|
ADflow
v1.0
ADflow is a finite volume RANS solver tailored for gradient-based aerodynamic design optimization.
|
Functions/Subroutines | |
| subroutine | getcommpattern (oMat, sendList, nSend, recvList, nRecv) |
| subroutine | getosurfcommpattern (oMat, oMatT, sendList, nSend, recvList, nRecv, rBufSize) |
| subroutine | sendoblock (oBlock, iDom, iProc, tagOffset, sendCount) |
| subroutine | sendofringe (oFringe, iDom, iProc, tagOffset, sendCount) |
| subroutine | sendosurf (oWall, iDom, iProc, tagOffset, sendCount) |
| subroutine | recvoblock (oBlock, iDom, iProc, tagOffset, iSize, rSize, recvCount, recvInfo) |
| subroutine | recvofringe (oFringe, iDom, iProc, tagOffset, iSize, rSize, recvCount, recvInfo) |
| subroutine | recvosurf (oWall, iDom, iProc, tagOffset, iSize, rSize, recvCount, recvInfo) |
| subroutine | getfringereturnsizes (oFringeSendList, oFringeRecvList, nOFringeSend, nOfringeRecv, oFringes, fringeRecvSizes, cumFringeRecv) |
| subroutine | oversetloadbalance (overlap) |
| subroutine | exchangefringes (level, sps, commPattern, internal) |
| subroutine | exchangestatus (level, sps, commPattern, internal) |
| subroutine | exchangestatustranspose (level, sps, commPattern, internal) |
| subroutine | setupfringeglobalind (level, sps) |
| subroutine | exchangesurfacedelta (zipperFamList, level, sps, commPattern, internal) |
| subroutine | exchangesurfaceiblanks (zipperFamList, level, sps, commPattern, internal) |
| subroutine | emptyoversetcomm (level, sps) |
| subroutine | updateoversetconnectivity (level, sps) |
| subroutine | updateoversetconnectivity_d (level, sps) |
| subroutine | updateoversetconnectivity_b (level, sps) |
| subroutine oversetcommutilities::emptyoversetcomm | ( | integer(kind=inttype), intent(in) | level, |
| integer(kind=inttype), intent(in) | sps | ||
| ) |
Definition at line 1695 of file oversetCommUtilites.F90.
References communication::commpatternoverset, and communication::internaloverset.
Referenced by oversetapi::oversetcomm().

| subroutine oversetcommutilities::exchangefringes | ( | integer(kind=inttype), intent(in) | level, |
| integer(kind=inttype), intent(in) | sps, | ||
| type(commtype), dimension(*), intent(in) | commPattern, | ||
| type(internalcommtype), dimension(*), intent(in) | internal | ||
| ) |
Definition at line 652 of file oversetCommUtilites.F90.
References oversetutilities::addtofringelist(), communication::adflow_comm_world, communication::myid, communication::recvbuffer, communication::recvrequests, communication::sendbuffer, communication::sendrequests, oversetutilities::windindex(), and constants::zero.
Referenced by oversetapi::oversetcomm().


| subroutine oversetcommutilities::exchangestatus | ( | integer(kind=inttype), intent(in) | level, |
| integer(kind=inttype), intent(in) | sps, | ||
| type(commtype), dimension(*), intent(in) | commPattern, | ||
| type(internalcommtype), dimension(*), intent(in) | internal | ||
| ) |
Definition at line 1025 of file oversetCommUtilites.F90.
References blockpointers::ib, blockpointers::jb, blockpointers::kb, utils::setpointers(), and haloexchange::whalo1to1intgeneric().
Referenced by oversetapi::oversetcomm().


| subroutine oversetcommutilities::exchangestatustranspose | ( | integer(kind=inttype), intent(in) | level, |
| integer(kind=inttype), intent(in) | sps, | ||
| type(commtype), dimension(*), intent(in) | commPattern, | ||
| type(internalcommtype), dimension(*), intent(in) | internal | ||
| ) |
Definition at line 1055 of file oversetCommUtilites.F90.
References communication::adflow_comm_world, oversetutilities::getstatus(), communication::myid, communication::recvbuffer, communication::recvrequests, communication::sendbuffer, communication::sendrequests, oversetutilities::setisdonor(), and oversetutilities::setiswalldonor().
Referenced by oversetapi::oversetcomm().


| subroutine oversetcommutilities::exchangesurfacedelta | ( | integer(kind=inttype), dimension(:), intent(in) | zipperFamList, |
| integer(kind=inttype), intent(in) | level, | ||
| integer(kind=inttype), intent(in) | sps, | ||
| type(commtype), dimension(*), intent(in) | commPattern, | ||
| type(internalcommtype), dimension(*), intent(in) | internal | ||
| ) |
Definition at line 1439 of file oversetCommUtilites.F90.
References blockpointers::bcfaceid, blockpointers::bctype, communication::commpatterncell_1st, sorting::faminlist(), blockpointers::ib, blockpointers::il, constants::imax, constants::imin, communication::internalcell_1st, blockpointers::jb, blockpointers::jl, constants::jmax, constants::jmin, blockpointers::kb, blockpointers::kl, constants::kmax, constants::kmin, blockpointers::nbocos, utils::setpointers(), and haloexchange::whalo1to1realgeneric().

| subroutine oversetcommutilities::exchangesurfaceiblanks | ( | integer(kind=inttype), dimension(:), intent(in) | zipperFamList, |
| integer(kind=inttype), intent(in) | level, | ||
| integer(kind=inttype), intent(in) | sps, | ||
| type(commtype), dimension(*), intent(in) | commPattern, | ||
| type(internalcommtype), dimension(*), intent(in) | internal | ||
| ) |
Definition at line 1552 of file oversetCommUtilites.F90.
References blockpointers::bcfaceid, blockpointers::bctype, sorting::faminlist(), blockpointers::ib, blockpointers::iblank, blockpointers::il, constants::imax, constants::imin, blockpointers::jb, blockpointers::jl, constants::jmax, constants::jmin, blockpointers::kb, blockpointers::kl, constants::kmax, constants::kmin, blockpointers::nbocos, utils::setpointers(), and haloexchange::whalo1to1intgeneric().
Referenced by zippermesh::bowtieandisolationelimination(), and zippermesh::createzippermesh().


| subroutine oversetcommutilities::getcommpattern | ( | type(csrmatrix), intent(in) | oMat, |
| integer(kind=inttype), dimension(:, :), intent(out) | sendList, | ||
| integer(kind=inttype), intent(out) | nSend, | ||
| integer(kind=inttype), dimension(:, :), intent(out) | recvList, | ||
| integer(kind=inttype), intent(out) | nRecv | ||
| ) |
Definition at line 5 of file oversetCommUtilites.F90.
References oversetdata::cumdomproc, communication::myid, oversetdata::ndomproc, oversetdata::ndomtotal, communication::nproc, and sorting::unique().
Referenced by oversetapi::oversetcomm().


| subroutine oversetcommutilities::getfringereturnsizes | ( | integer(kind=inttype), dimension(:, :) | oFringeSendList, |
| integer(kind=inttype), dimension(:, :) | oFringeRecvList, | ||
| integer(kind=inttype) | nOFringeSend, | ||
| integer(kind=inttype) | nOfringeRecv, | ||
| type(oversetfringe), dimension(:) | oFringes, | ||
| integer(kind=inttype), dimension(:), allocatable | fringeRecvSizes, | ||
| integer(kind=inttype), dimension(:), allocatable | cumFringeRecv | ||
| ) |
Definition at line 395 of file oversetCommUtilites.F90.
References communication::adflow_comm_world, utils::echk(), communication::recvrequests, and communication::sendrequests.
Referenced by oversetapi::oversetcomm().


| subroutine oversetcommutilities::getosurfcommpattern | ( | type(csrmatrix), intent(in) | oMat, |
| type(csrmatrix), intent(in) | oMatT, | ||
| integer(kind=inttype), dimension(:, :), intent(out) | sendList, | ||
| integer(kind=inttype), intent(out) | nSend, | ||
| integer(kind=inttype), dimension(:, :), intent(out) | recvList, | ||
| integer(kind=inttype), intent(out) | nRecv, | ||
| integer(kind=inttype), dimension(ndomtotal), intent(in) | rBufSize | ||
| ) |
Definition at line 103 of file oversetCommUtilites.F90.
References oversetdata::cumdomproc, communication::myid, oversetdata::ndomproc, oversetdata::ndomtotal, communication::nproc, and sorting::unique().
Referenced by zippermesh::createzippermesh(), and oversetapi::oversetcomm().


| subroutine oversetcommutilities::oversetloadbalance | ( | type(csrmatrix), intent(inout) | overlap | ) |
Definition at line 475 of file oversetCommUtilites.F90.
References communication::nproc, and constants::zero.
Referenced by oversetapi::oversetcomm().

| subroutine oversetcommutilities::recvoblock | ( | type(oversetblock), intent(inout) | oBlock, |
| integer(kind=inttype), intent(in) | iDom, | ||
| integer(kind=inttype), intent(in) | iProc, | ||
| integer(kind=inttype), intent(in) | tagOffset, | ||
| integer(kind=inttype), intent(in) | iSize, | ||
| integer(kind=inttype), intent(in) | rSize, | ||
| integer(kind=inttype), intent(inout) | recvCount, | ||
| integer(kind=inttype), dimension(2, recvcount + 2), intent(inout) | recvInfo | ||
| ) |
Definition at line 289 of file oversetCommUtilites.F90.
References communication::adflow_comm_world, utils::echk(), and communication::recvrequests.
Referenced by oversetapi::oversetcomm().


| subroutine oversetcommutilities::recvofringe | ( | type(oversetfringe), intent(inout) | oFringe, |
| integer(kind=inttype), intent(in) | iDom, | ||
| integer(kind=inttype), intent(in) | iProc, | ||
| integer(kind=inttype), intent(in) | tagOffset, | ||
| integer(kind=inttype), intent(in) | iSize, | ||
| integer(kind=inttype), intent(in) | rSize, | ||
| integer(kind=inttype), intent(inout) | recvCount, | ||
| integer(kind=inttype), dimension(2, recvcount + 2), intent(inout) | recvInfo | ||
| ) |
Definition at line 324 of file oversetCommUtilites.F90.
References communication::adflow_comm_world, utils::echk(), and communication::recvrequests.
Referenced by oversetapi::oversetcomm().


| subroutine oversetcommutilities::recvosurf | ( | type(oversetwall), intent(inout) | oWall, |
| integer(kind=inttype), intent(in) | iDom, | ||
| integer(kind=inttype), intent(in) | iProc, | ||
| integer(kind=inttype), intent(in) | tagOffset, | ||
| integer(kind=inttype), intent(in) | iSize, | ||
| integer(kind=inttype), intent(in) | rSize, | ||
| integer(kind=inttype), intent(inout) | recvCount, | ||
| integer(kind=inttype), dimension(2, recvcount + 2), intent(inout) | recvInfo | ||
| ) |
Definition at line 359 of file oversetCommUtilites.F90.
References communication::adflow_comm_world, utils::echk(), and communication::recvrequests.
Referenced by zippermesh::createzippermesh().


| subroutine oversetcommutilities::sendoblock | ( | type(oversetblock), intent(inout) | oBlock, |
| integer(kind=inttype), intent(in) | iDom, | ||
| integer(kind=inttype), intent(in) | iProc, | ||
| integer(kind=inttype), intent(in) | tagOffset, | ||
| integer(kind=inttype), intent(inout) | sendCount | ||
| ) |
Definition at line 202 of file oversetCommUtilites.F90.
References communication::adflow_comm_world, utils::echk(), and communication::sendrequests.
Referenced by oversetapi::oversetcomm().


| subroutine oversetcommutilities::sendofringe | ( | type(oversetfringe), intent(inout) | oFringe, |
| integer(kind=inttype), intent(in) | iDom, | ||
| integer(kind=inttype), intent(in) | iProc, | ||
| integer(kind=inttype), intent(in) | tagOffset, | ||
| integer(kind=inttype), intent(inout) | sendCount | ||
| ) |
Definition at line 231 of file oversetCommUtilites.F90.
References communication::adflow_comm_world, utils::echk(), and communication::sendrequests.
Referenced by oversetapi::oversetcomm().


| subroutine oversetcommutilities::sendosurf | ( | type(oversetwall), intent(inout) | oWall, |
| integer(kind=inttype), intent(in) | iDom, | ||
| integer(kind=inttype), intent(in) | iProc, | ||
| integer(kind=inttype), intent(in) | tagOffset, | ||
| integer(kind=inttype), intent(inout) | sendCount | ||
| ) |
Definition at line 260 of file oversetCommUtilites.F90.
References communication::adflow_comm_world, utils::echk(), and communication::sendrequests.
Referenced by zippermesh::createzippermesh().


| subroutine oversetcommutilities::setupfringeglobalind | ( | integer(kind=inttype), intent(in) | level, |
| integer(kind=inttype), intent(in) | sps | ||
| ) |
Definition at line 1250 of file oversetCommUtilites.F90.
References communication::adflow_comm_world, communication::commpatternoverset, utils::echk(), communication::internaloverset, communication::myid, communication::recvrequests, and communication::sendrequests.
Referenced by oversetapi::oversetcomm().


| subroutine oversetcommutilities::updateoversetconnectivity | ( | integer(kind=inttype), intent(in) | level, |
| integer(kind=inttype), intent(in) | sps | ||
| ) |
Definition at line 1729 of file oversetCommUtilites.F90.
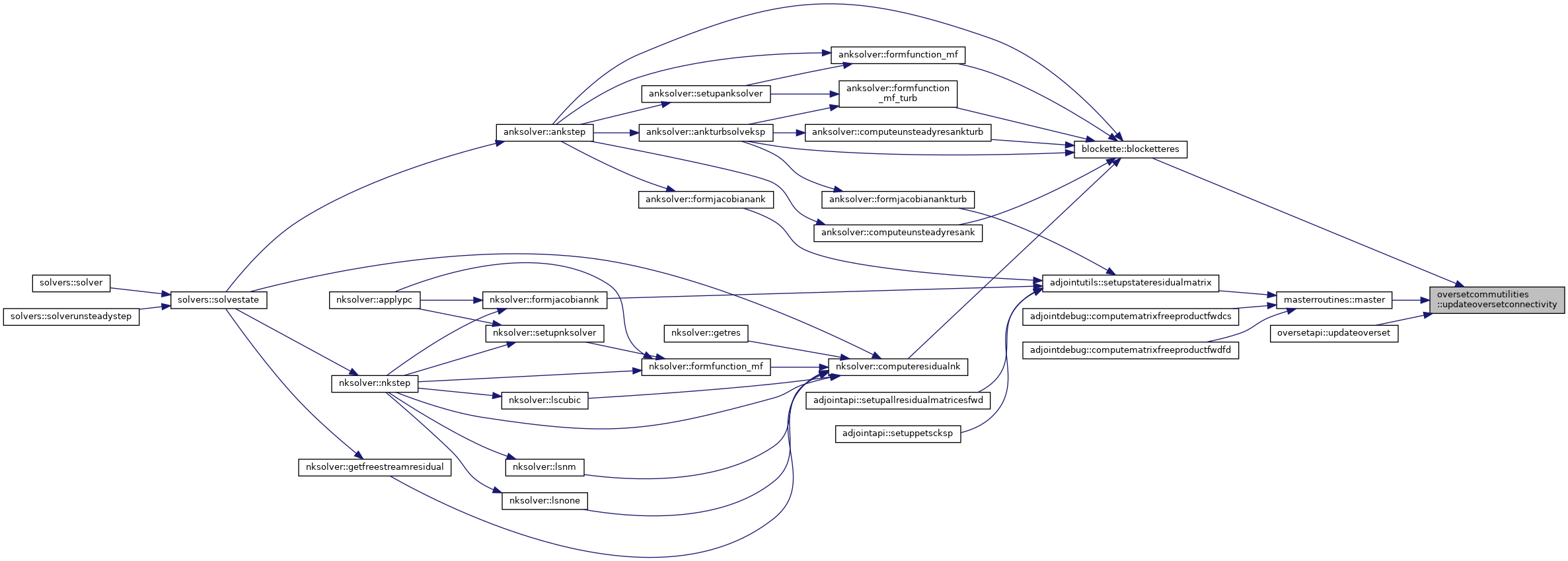
References communication::adflow_comm_world, communication::commpatterncell_2nd, communication::commpatternoverset, constants::eighth, oversetutilities::fractoweights(), blockpointers::fringes, constants::half, blockpointers::ib, blockpointers::ie, blockpointers::il, communication::internalcell_2nd, communication::internaloverset, blockpointers::jb, blockpointers::je, blockpointers::jl, blockpointers::kb, blockpointers::ke, blockpointers::kl, communication::myid, oversetutilities::newtonupdate(), constants::one, communication::recvbuffer, communication::recvrequests, blockpointers::scratch, communication::sendbuffer, communication::sendrequests, utils::setpointers(), haloexchange::whalo1to1realgeneric(), blockpointers::x, blockpointers::xseed, and constants::zero.
Referenced by blockette::blocketteres(), masterroutines::master(), and oversetapi::updateoverset().


| subroutine oversetcommutilities::updateoversetconnectivity_b | ( | integer(kind=inttype), intent(in) | level, |
| integer(kind=inttype), intent(in) | sps | ||
| ) |
Definition at line 2218 of file oversetCommUtilites.F90.
References communication::adflow_comm_world, communication::commpatterncell_2nd, communication::commpatternoverset, constants::eighth, oversetutilities_b::fractoweights(), oversetutilities_b::fractoweights_b(), blockpointers::fringes, constants::half, blockpointers::ib, blockpointers::ie, blockpointers::il, communication::internalcell_2nd, communication::internaloverset, blockpointers::jb, blockpointers::je, blockpointers::jl, blockpointers::kb, blockpointers::ke, blockpointers::kl, communication::myid, oversetutilities_b::newtonupdate(), oversetutilities_b::newtonupdate_b(), communication::recvbuffer, communication::recvrequests, blockpointers::scratch, communication::sendbuffer, communication::sendrequests, utils::setpointers_b(), haloexchange::whalo1to1realgeneric_b(), blockpointers::x, blockpointers::xd, blockpointers::xseed, and constants::zero.
Referenced by masterroutines::master_b().


| subroutine oversetcommutilities::updateoversetconnectivity_d | ( | integer(kind=inttype), intent(in) | level, |
| integer(kind=inttype), intent(in) | sps | ||
| ) |
Definition at line 1976 of file oversetCommUtilites.F90.
References communication::adflow_comm_world, communication::commpatterncell_2nd, communication::commpatternoverset, constants::eighth, oversetutilities_d::fractoweights_d(), blockpointers::fringes, constants::half, blockpointers::ib, blockpointers::ie, blockpointers::il, communication::internalcell_2nd, communication::internaloverset, blockpointers::jb, blockpointers::je, blockpointers::jl, blockpointers::kb, blockpointers::ke, blockpointers::kl, communication::myid, oversetutilities_d::newtonupdate_d(), communication::recvbuffer, communication::recvrequests, blockpointers::scratch, communication::sendbuffer, communication::sendrequests, utils::setpointers_d(), haloexchange::whalo1to1realgeneric(), blockpointers::x, blockpointers::xd, blockpointers::xseed, and constants::zero.
Referenced by masterroutines::master_d().

