|
ADflow
v1.0
ADflow is a finite volume RANS solver tailored for gradient-based aerodynamic design optimization.
|
Functions/Subroutines | |
| subroutine | rungekuttasmoother |
| subroutine | executerkstage |
| subroutine | dadismoother |
| subroutine | executedadistep |
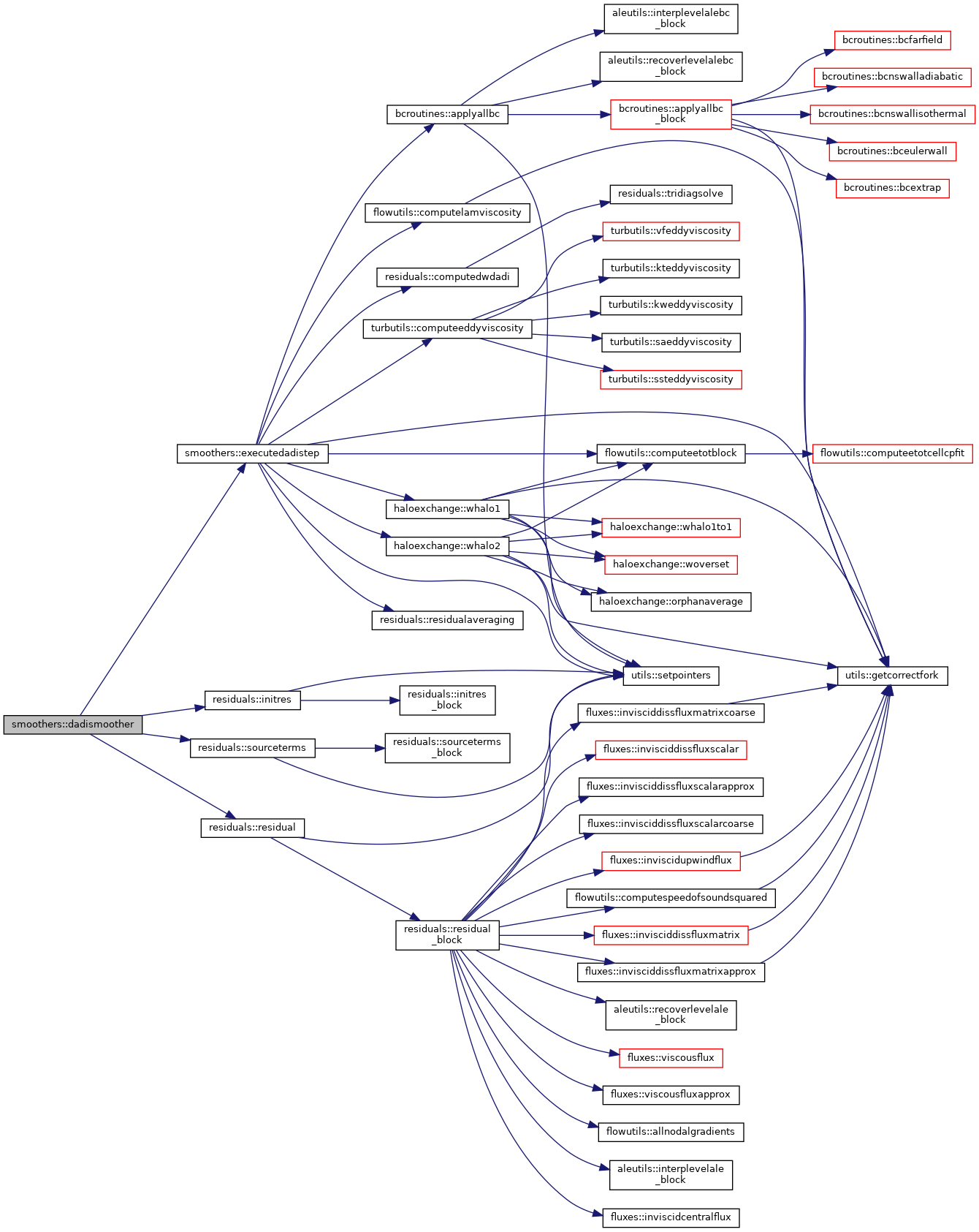
| subroutine smoothers::dadismoother |
Definition at line 383 of file smoothers.F90.
References executedadistep(), iteration::groundlevel, residuals::initres(), inputiteration::nsubiterations, flowvarrefstate::nwf, residuals::residual(), residuals::sourceterms(), and iteration::subit.
Referenced by multigrid::executemgcycle().


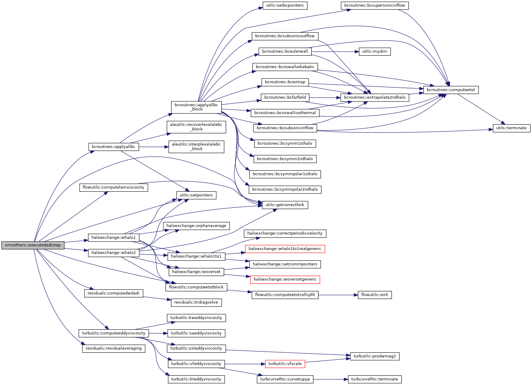
| subroutine smoothers::executedadistep |
Definition at line 425 of file smoothers.F90.
References constants::alwaysresaveraging, bcroutines::applyallbc(), inputiteration::cfl, inputiteration::cflcoarse, iteration::coeftime, residuals::computedwdadi(), turbutils::computeeddyviscosity(), flowutils::computeetotblock(), flowutils::computelamviscosity(), iteration::currentlevel, inputunsteady::deltat, blockpointers::dtl, blockpointers::dw, inputphysics::equationmode, iteration::exchangepressureearly, constants::five, blockpointers::gamma, utils::getcorrectfork(), iteration::groundlevel, blockpointers::il, constants::imx, constants::imy, constants::imz, constants::irho, constants::irhoe, constants::itu1, constants::ivx, constants::ivy, constants::ivz, blockpointers::jl, blockpointers::kl, constants::noresaveraging, inputtimespectral::ntimeintervalsspectral, flowvarrefstate::nwf, constants::one, blockpointers::p, flowvarrefstate::pinfcorr, inputiteration::resaveraging, residuals::residualaveraging(), flowvarrefstate::rhoinf, iteration::rkstage, utils::setpointers(), constants::steady, constants::third, flowvarrefstate::timeref, constants::timespectral, constants::unsteady, blockpointers::vol, blockpointers::w, haloexchange::whalo1(), haloexchange::whalo2(), and constants::zero.
Referenced by dadismoother().


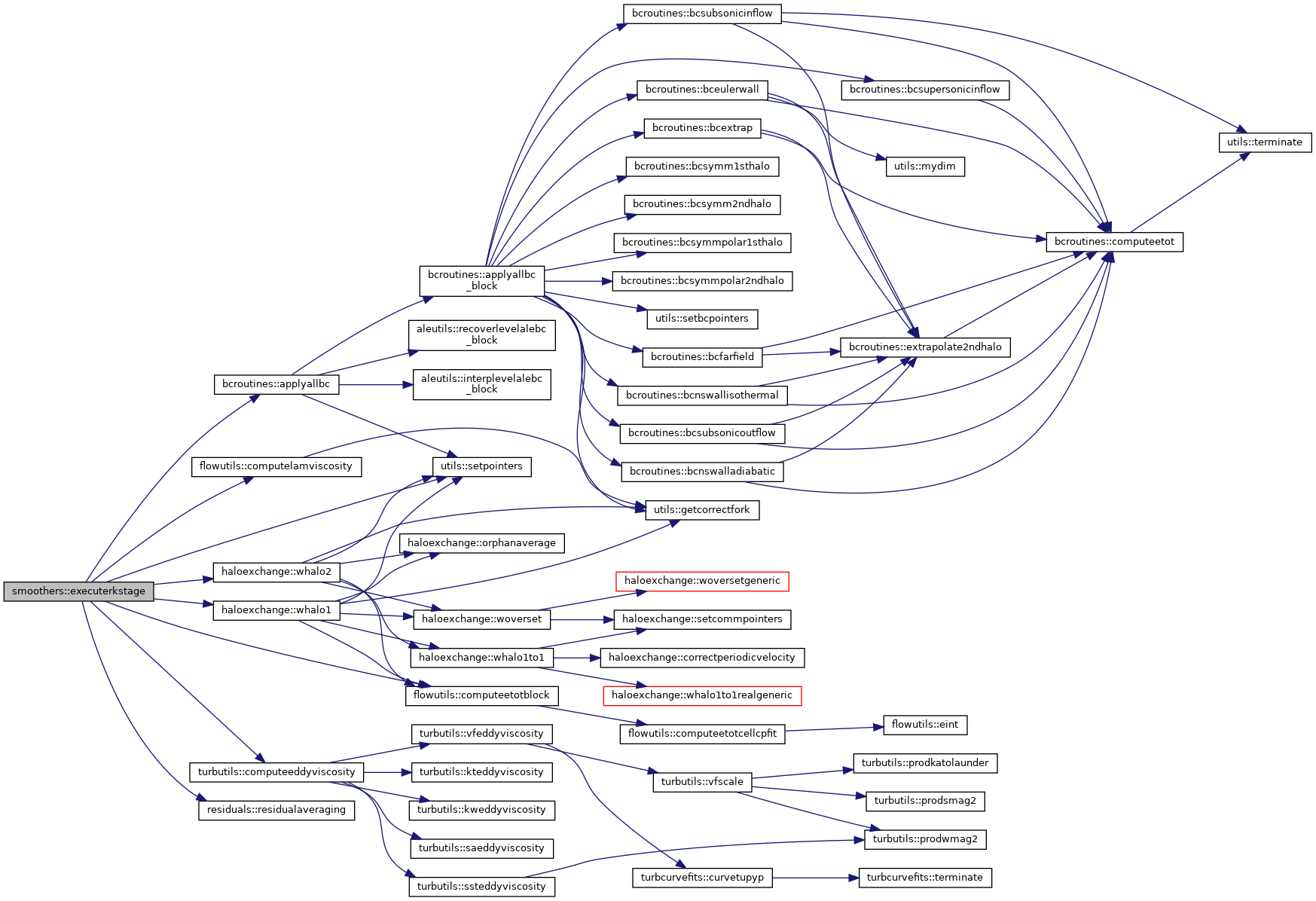
| subroutine smoothers::executerkstage |
Definition at line 90 of file smoothers.F90.
References constants::alwaysresaveraging, bcroutines::applyallbc(), inputiteration::cfl, inputiteration::cflcoarse, iteration::coeftime, turbutils::computeeddyviscosity(), flowutils::computeetotblock(), flowutils::computelamviscosity(), iteration::currentlevel, inputunsteady::deltat, blockpointers::dtl, blockpointers::dw, inputphysics::equationmode, inputiteration::etark, iteration::exchangepressureearly, constants::five, blockpointers::gamma, iteration::groundlevel, blockpointers::il, constants::imx, constants::imy, constants::imz, constants::irho, constants::irhoe, constants::itu1, constants::ivx, constants::ivy, constants::ivz, blockpointers::jl, blockpointers::kl, flowvarrefstate::kpresent, inputdiscretization::lowspeedpreconditioner, constants::noresaveraging, inputtimespectral::ntimeintervalsspectral, flowvarrefstate::nwf, constants::one, blockpointers::p, flowvarrefstate::pinfcorr, blockpointers::pn, inputiteration::resaveraging, residuals::residualaveraging(), flowvarrefstate::rhoinf, iteration::rkstage, utils::setpointers(), constants::steady, constants::third, flowvarrefstate::timeref, constants::timespectral, constants::unsteady, blockpointers::vol, blockpointers::w, haloexchange::whalo1(), haloexchange::whalo2(), blockpointers::wn, and constants::zero.
Referenced by rungekuttasmoother().


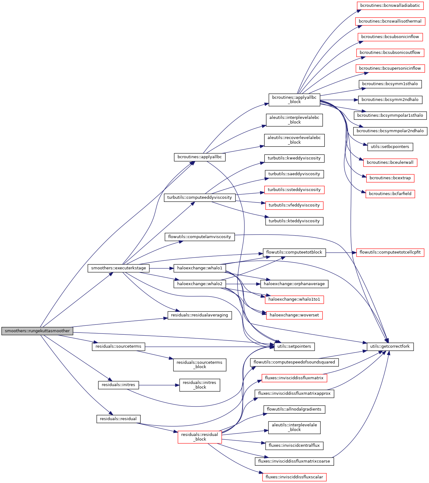
| subroutine smoothers::rungekuttasmoother |
Definition at line 4 of file smoothers.F90.
References bcroutines::applyallbc(), iteration::currentlevel, executerkstage(), blockpointers::il, residuals::initres(), blockpointers::jl, blockpointers::kl, inputiteration::nrkstages, inputtimespectral::ntimeintervalsspectral, flowvarrefstate::nwf, blockpointers::p, blockpointers::pn, residuals::residual(), residuals::residualaveraging(), iteration::rkstage, utils::setpointers(), residuals::sourceterms(), blockpointers::w, and blockpointers::wn.
Referenced by multigrid::executemgcycle().

