|
ADflow
v1.0
ADflow is a finite volume RANS solver tailored for gradient-based aerodynamic design optimization.
|
Functions/Subroutines | |
| subroutine | master (useSpatial, famLists, funcValues, forces, bcDataNames, bcDataValues, bcDataFamLists) |
| subroutine | master_d (wdot, xdot, forcesDot, dwDot, famLists, funcValues, funcValuesd, bcDataNames, bcDataValues, bcDataValuesd, bcDataFamLists) |
| subroutine | master_b (wbar, xbar, extraBar, forcesBar, dwBar, nState, famLists, funcValues, funcValuesd, bcDataNames, bcDataValues, bcDataValuesd, bcDataFamLists) |
| subroutine | master_state_b (wbar, dwBar, nState) |
| subroutine | block_res_state (nn, sps, useFlowRes, useTurbRes) |
| subroutine | block_res_state_d (nn, sps) |
| subroutine masterroutines::block_res_state | ( | integer(kind=inttype), intent(in) | nn, |
| integer(kind=inttype), intent(in) | sps, | ||
| logical, intent(in), optional | useFlowRes, | ||
| logical, intent(in), optional | useTurbRes | ||
| ) |
Definition at line 1214 of file masterRoutines.F90.
References bcroutines::applyallbc_block(), turbbcroutines::applyallturbbcthisblock(), turbbcroutines::bcturbtreatment(), blockette::blocketterescore(), blockette::blockrescore(), turbutils::computeeddyviscosity(), flowutils::computelamviscosity(), flowutils::computepressuresimple(), blockpointers::dw, utils::echk(), inputphysics::equations, blockpointers::il, blockpointers::jl, blockpointers::kl, inputdiscretization::lowspeedpreconditioner, inputdiscretization::lumpeddiss, actuatorregiondata::nactuatorregions, constants::ransequations, adjointextra::resscale(), utils::setpointers(), residuals::sourceterms_block(), inputdiscretization::spacediscr, adjointextra::sumdwandfw(), inputphysics::turbmodel, inputdiscretization::useblockettes, flowvarrefstate::viscous, inputadjoint::viscpc, blockpointers::wd, and blockpointers::xd.
Referenced by adjointutils::setfdreference(), fortranpc::setuppcmatrix(), and adjointutils::setupstateresidualmatrix().


| subroutine masterroutines::block_res_state_d | ( | integer(kind=inttype), intent(in) | nn, |
| integer(kind=inttype), intent(in) | sps | ||
| ) |
Definition at line 1285 of file masterRoutines.F90.
References flowutils_d::allnodalgradients_d(), bcextra_d::applyallbc_block_d(), turbbcroutines_d::applyallturbbcthisblock_d(), turbbcroutines_d::bcturbtreatment_d(), turbutils_d::computeeddyviscosity_d(), flowutils_d::computelamviscosity_d(), flowutils_d::computepressuresimple_d(), flowutils_d::computespeedofsoundsquared_d(), constants::dissmatrix, constants::dissscalar, blockpointers::dw, blockpointers::dwd, utils::echk(), inputphysics::equations, fluxes_d::inviscidcentralflux_d(), fluxes_d::invisciddissfluxmatrix_d(), fluxes_d::invisciddissfluxmatrixapprox_d(), fluxes_d::invisciddissfluxscalar_d(), fluxes_d::invisciddissfluxscalarapprox_d(), fluxes_d::inviscidupwindflux_d(), constants::itu1, inputdiscretization::lowspeedpreconditioner, inputdiscretization::lumpeddiss, actuatorregiondata::nactuatorregions, inputtimespectral::ntimeintervalsspectral, sa_d::qq, constants::ransequations, adjointextra_d::resscale_d(), sa_d::saresscale_d(), sa_d::sasource_d(), sa_d::saviscous_d(), utils::setpointers_d(), residuals_d::sourceterms_block_d(), inputdiscretization::spacediscr, constants::spalartallmaras, adjointextra_d::sumdwandfw_d(), solverutils_d::timestep_block_d(), turbutils_d::turbadvection_d(), inputphysics::turbmodel, constants::upwind, flowvarrefstate::viscous, fluxes_d::viscousflux_d(), fluxes_d::viscousfluxapprox_d(), inputadjoint::viscpc, blockpointers::wd, blockpointers::xd, and constants::zero.
Referenced by fortranpc::setuppcmatrix(), and adjointutils::setupstateresidualmatrix().


| subroutine masterroutines::master | ( | logical, intent(in) | useSpatial, |
| integer(kind=inttype), dimension(:, :), intent(in), optional | famLists, | ||
| real(kind=realtype), dimension(:, :), intent(out), optional | funcValues, | ||
| real(kind=realtype), dimension(:, :, :), intent(out), optional | forces, | ||
| character, dimension(:, :), intent(in), optional | bcDataNames, | ||
| real(kind=realtype), dimension(:), intent(in), optional | bcDataValues, | ||
| integer(kind=inttype), dimension(:, :), optional | bcDataFamLists | ||
| ) |
Definition at line 3 of file masterRoutines.F90.
References actuatorregiondata::actuatorregions, communication::adflow_comm_world, flowutils::adjustinflowangle(), flowutils::allnodalgradients(), bcroutines::applyallbc_block(), turbbcroutines::applyallturbbcthisblock(), turbbcroutines::bcturbtreatment(), adjointextra::boundarynormals(), actuatorregion::computeactuatorregionvolume(), turbutils::computeeddyviscosity(), flowutils::computelamviscosity(), flowutils::computepressuresimple(), flowutils::computespeedofsoundsquared(), iteration::currentlevel, constants::dissmatrix, constants::dissscalar, utils::echk(), inputphysics::equationmode, inputphysics::equations, haloexchange::exchangecoor(), getforces(), surfaceintegrations::getsolution(), blockpointers::il, residuals::initres_block(), fluxes::inviscidcentralflux(), fluxes::invisciddissfluxmatrix(), fluxes::invisciddissfluxmatrixapprox(), fluxes::invisciddissfluxscalar(), fluxes::invisciddissfluxscalarapprox(), fluxes::inviscidupwindflux(), constants::itu1, blockpointers::jl, blockpointers::kl, inputdiscretization::lowspeedpreconditioner, inputdiscretization::lumpeddiss, adjointextra::metric_block(), actuatorregiondata::nactuatorregions, section::nsections, inputtimespectral::ntimeintervalsspectral, flowvarrefstate::nw, flowvarrefstate::nwf, oversetdata::oversetpresent, inputoverset::oversetupdatemode, sa::qq, constants::ransequations, initializeflow::referencestate(), adjointextra::resscale(), sa::saresscale(), sa::sasource(), sa::saviscous(), section::sections, bcdata::setbcdata(), bcdata::setbcdatafinegrid(), utils::setpointers(), residuals::sourceterms_block(), inputdiscretization::spacediscr, constants::spalartallmaras, adjointextra::sumdwandfw(), solverutils::timestep_block(), monitor::timeunsteadyrestart, turbutils::turbadvection(), inputphysics::turbmodel, inputphysics::turbprod, constants::updatefast, oversetcommutilities::updateoversetconnectivity(), walldistance::updatewalldistancesquickly(), constants::upwind, inputdiscretization::useapproxwalldistance, flowvarrefstate::viscous, fluxes::viscousflux(), fluxes::viscousfluxapprox(), inputadjoint::viscpc, adjointextra::volume_block(), haloexchange::whalo2(), adjointextra::xhalo_block(), walldistancedata::xsurf, and constants::zero.
Referenced by adjointdebug::computematrixfreeproductfwdcs(), adjointdebug::computematrixfreeproductfwdfd(), and adjointutils::setupstateresidualmatrix().


| subroutine masterroutines::master_b | ( | real(kind=realtype), dimension(:), intent(out), optional | wbar, |
| real(kind=realtype), dimension(:), intent(out), optional | xbar, | ||
| real(kind=realtype), dimension(:), intent(out), optional | extraBar, | ||
| real(kind=realtype), dimension(:, :, :), intent(in) | forcesBar, | ||
| real(kind=realtype), dimension(:), intent(in) | dwBar, | ||
| integer(kind=inttype), intent(in) | nState, | ||
| integer(kind=inttype), dimension(:, :), intent(in), optional | famLists, | ||
| real(kind=realtype), dimension(:, :), optional | funcValues, | ||
| real(kind=realtype), dimension(:, :), optional | funcValuesd, | ||
| character, dimension(:, :), intent(in), optional | bcDataNames, | ||
| real(kind=realtype), dimension(:), intent(in), optional | bcDataValues, | ||
| real(kind=realtype), dimension(:), intent(out), optional | bcDataValuesd, | ||
| integer(kind=inttype), dimension(:, :), optional | bcDataFamLists | ||
| ) |
Definition at line 614 of file masterRoutines.F90.
References actuatorregiondata::actuatorregionsd, communication::adflow_comm_world, flowutils_b::adjustinflowangle_b(), flowutils_b::allnodalgradients_b(), inputphysics::alphad, bcroutines::applyallbc_block(), bcextra_b::applyallbc_block_b(), turbbcroutines_b::applyallturbbcthisblock_b(), turbbcroutines_b::bcturbtreatment_b(), inputphysics::betad, adjointextra_b::boundarynormals_b(), actuatorregion_b::computeactuatorregionvolume_b(), turbutils_b::computeeddyviscosity_b(), flowutils_b::computelamviscosity_b(), flowutils_b::computepressuresimple_b(), flowutils_b::computespeedofsoundsquared_b(), iteration::currentlevel, constants::dissmatrix, constants::dissscalar, blockpointers::dw, blockpointers::dwd, utils::echk(), inputphysics::equationmode, inputphysics::equations, haloexchange::exchangecoor(), haloexchange::exchangecoor_b(), flowutils::fixallnodalgradientsfromad(), inputadjoint::frozenturbulence, getforces_b(), surfaceintegrations::getsolution_b(), solverutils_b::gridvelocitiesfinelevel_block_b(), adjointvars::ialpha, adjointvars::ibeta, adjointvars::idensity, blockpointers::il, adjointvars::imach, adjointvars::imachgrid, residuals_b::initres_block_b(), fluxes_b::inviscidcentralflux_b(), fluxes_b::invisciddissfluxmatrix_b(), fluxes_b::invisciddissfluxscalar_b(), fluxes_b::inviscidupwindflux_b(), adjointvars::ipointrefx, adjointvars::ipointrefy, adjointvars::ipointrefz, adjointvars::ipressure, utils::iswalltype(), adjointvars::itemperature, constants::itu1, blockpointers::jl, blockpointers::kl, inputdiscretization::lowspeedpreconditioner, inputdiscretization::lumpeddiss, inputphysics::machcoefd, inputphysics::machd, inputphysics::machgridd, adjointextra_b::metric_block_b(), communication::myid, actuatorregiondata::nactuatorregions, solverutils_b::normalvelocities_block_b(), section::nsections, inputtimespectral::ntimeintervalsspectral, flowvarrefstate::nw, flowvarrefstate::nwf, oversetdata::oversetpresent, inputoverset::oversetupdatemode, flowvarrefstate::pinfdimd, inputphysics::pointrefd, sa_b::qq, constants::ransequations, initializeflow_b::referencestate_b(), adjointextra_b::resscale_b(), inputphysics::rgasdimd, flowvarrefstate::rhoinfdimd, sa_b::saresscale_b(), sa_b::sasource_b(), sa_b::saviscous_b(), section::sections, bcdata::setbcdata_b(), bcdata::setbcdatafinegrid_b(), utils::setpointers_b(), solverutils_b::slipvelocitiesfinelevel_block_b(), residuals_b::sourceterms_block_b(), inputdiscretization::spacediscr, constants::spalartallmaras, adjointextra_b::sumdwandfw_b(), constants::timespectral, solverutils_b::timestep_block_b(), monitor::timeunsteadyrestart, flowvarrefstate::tinfdimd, turbutils_b::turbadvection_b(), inputphysics::turbmodel, constants::updatefast, constants::updatefull, oversetcommutilities::updateoversetconnectivity_b(), walldistance_b::updatewalldistancesquickly_b(), constants::upwind, inputdiscretization::useapproxwalldistance, flowvarrefstate::viscous, fluxes::viscousflux(), fluxes_b::viscousflux_b(), inputadjoint::viscpc, adjointextra_b::volume_block_b(), inputphysics::walldistanceneeded, blockpointers::wd, haloexchange::whalo2(), haloexchange::whalo2_b(), blockpointers::xd, adjointextra_b::xhalo_block_b(), walldistancedata::xsurf, walldistancedata::xsurfd, and constants::zero.
Referenced by adjointapi::computematrixfreeproductbwd(), and adjointapi::computematrixfreeproductbwdfast().


| subroutine masterroutines::master_d | ( | real(kind=realtype), dimension(:), intent(in) | wdot, |
| real(kind=realtype), dimension(:), intent(in) | xdot, | ||
| real(kind=realtype), dimension(:, :, :), intent(out) | forcesDot, | ||
| real(kind=realtype), dimension(:), intent(out) | dwDot, | ||
| integer(kind=inttype), dimension(:, :), intent(in), optional | famLists, | ||
| real(kind=realtype), dimension(:, :), intent(out), optional | funcValues, | ||
| real(kind=realtype), dimension(:, :), intent(out), optional | funcValuesd, | ||
| character, dimension(:, :), intent(in), optional | bcDataNames, | ||
| real(kind=realtype), dimension(:), intent(in), optional | bcDataValues, | ||
| real(kind=realtype), dimension(:), intent(in), optional | bcDataValuesd, | ||
| integer(kind=inttype), dimension(:, :), optional | bcDataFamLists | ||
| ) |
Definition at line 260 of file masterRoutines.F90.
References actuatorregiondata::actuatorregionsd, communication::adflow_comm_world, flowutils_d::adjustinflowangle_d(), flowutils_d::allnodalgradients_d(), bcextra_d::applyallbc_block_d(), turbbcroutines_d::applyallturbbcthisblock_d(), turbbcroutines_d::bcturbtreatment_d(), adjointextra_d::boundarynormals_d(), actuatorregion_d::computeactuatorregionvolume_d(), turbutils_d::computeeddyviscosity_d(), flowutils_d::computelamviscosity_d(), flowutils_d::computepressuresimple_d(), flowutils_d::computespeedofsoundsquared_d(), iteration::currentlevel, constants::dissmatrix, constants::dissscalar, blockpointers::dw, blockpointers::dwd, utils::echk(), inputphysics::equationmode, inputphysics::equations, haloexchange::exchangecoor(), haloexchange::exchangecoor_d(), getforces_d(), surfaceintegrations::getsolution_d(), solverutils_d::gridvelocitiesfinelevel_block_d(), blockpointers::il, residuals_d::initres_block_d(), fluxes_d::inviscidcentralflux_d(), fluxes_d::invisciddissfluxmatrix_d(), fluxes_d::invisciddissfluxmatrixapprox_d(), fluxes_d::invisciddissfluxscalar_d(), fluxes_d::invisciddissfluxscalarapprox_d(), fluxes_d::inviscidupwindflux_d(), diffsizes::isize1ofdrfbcdata, diffsizes::isize1ofdrfviscsubface, utils::iswalltype(), constants::itu1, blockpointers::jl, blockpointers::kl, inputdiscretization::lowspeedpreconditioner, inputdiscretization::lumpeddiss, adjointextra_d::metric_block_d(), communication::myid, actuatorregiondata::nactuatorregions, blockpointers::nbocos, solverutils_d::normalvelocities_block_d(), section::nsections, inputtimespectral::ntimeintervalsspectral, blockpointers::nviscbocos, flowvarrefstate::nw, flowvarrefstate::nwf, oversetdata::oversetpresent, inputoverset::oversetupdatemode, sa_d::qq, constants::ransequations, initializeflow_d::referencestate_d(), adjointextra_d::resscale_d(), sa_d::saresscale_d(), sa_d::sasource_d(), sa_d::saviscous_d(), section::sections, bcdata::setbcdata_d(), bcdata::setbcdatafinegrid_d(), utils::setpointers(), utils::setpointers_d(), solverutils_d::slipvelocitiesfinelevel_block_d(), residuals_d::sourceterms_block_d(), inputdiscretization::spacediscr, constants::spalartallmaras, adjointextra_d::sumdwandfw_d(), flowvarrefstate::timerefd, constants::timespectral, solverutils_d::timestep_block_d(), monitor::timeunsteadyrestart, turbutils_d::turbadvection_d(), inputphysics::turbmodel, inputphysics::turbprod, constants::updatefast, constants::updatefull, oversetcommutilities::updateoversetconnectivity_d(), walldistance_d::updatewalldistancesquickly_d(), constants::upwind, inputdiscretization::useapproxwalldistance, flowvarrefstate::viscous, fluxes_d::viscousflux_d(), fluxes_d::viscousfluxapprox_d(), inputadjoint::viscpc, adjointextra_d::volume_block_d(), inputphysics::walldistanceneeded, blockpointers::wd, haloexchange::whalo2(), haloexchange::whalo2_d(), blockpointers::xd, adjointextra_d::xhalo_block_d(), walldistancedata::xsurf, walldistancedata::xsurfd, and constants::zero.
Referenced by adjointapi::computematrixfreeproductfwd(), and adjointapi::drdwmatmult().


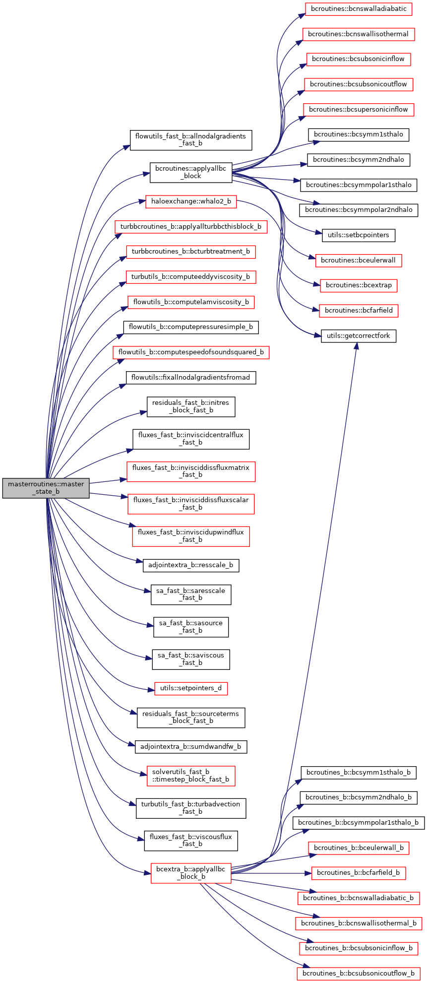
| subroutine masterroutines::master_state_b | ( | real(kind=realtype), dimension(:), intent(out) | wbar, |
| real(kind=realtype), dimension(:), intent(in) | dwBar, | ||
| integer(kind=inttype), intent(in) | nState | ||
| ) |
Definition at line 1026 of file masterRoutines.F90.
References flowutils_fast_b::allnodalgradients_fast_b(), bcroutines::applyallbc_block(), bcextra_b::applyallbc_block_b(), turbbcroutines_b::applyallturbbcthisblock_b(), turbbcroutines_b::bcturbtreatment_b(), turbutils_b::computeeddyviscosity_b(), flowutils_b::computelamviscosity_b(), flowutils_b::computepressuresimple_b(), flowutils_b::computespeedofsoundsquared_b(), iteration::currentlevel, constants::dissmatrix, constants::dissscalar, blockpointers::dwd, inputphysics::equationmode, inputphysics::equations, flowutils::fixallnodalgradientsfromad(), blockpointers::iblank, blockpointers::il, residuals_fast_b::initres_block_fast_b(), fluxes_fast_b::inviscidcentralflux_fast_b(), fluxes_fast_b::invisciddissfluxmatrix_fast_b(), fluxes_fast_b::invisciddissfluxscalar_fast_b(), fluxes_fast_b::inviscidupwindflux_fast_b(), constants::itu1, blockpointers::jl, blockpointers::kl, inputdiscretization::lowspeedpreconditioner, actuatorregiondata::nactuatorregions, inputtimespectral::ntimeintervalsspectral, flowvarrefstate::nw, oversetdata::oversetpresent, sa_fast_b::qq, constants::ransequations, adjointextra_b::resscale_b(), sa_fast_b::saresscale_fast_b(), sa_fast_b::sasource_fast_b(), sa_fast_b::saviscous_fast_b(), utils::setpointers_d(), residuals_fast_b::sourceterms_block_fast_b(), inputdiscretization::spacediscr, constants::spalartallmaras, adjointextra_b::sumdwandfw_b(), solverutils_fast_b::timestep_block_fast_b(), turbutils_fast_b::turbadvection_fast_b(), inputphysics::turbmodel, constants::upwind, flowvarrefstate::viscous, fluxes_fast_b::viscousflux_fast_b(), blockpointers::wd, and haloexchange::whalo2_b().
Referenced by adjointapi::computematrixfreeproductbwdfast().

