|
ADflow
v1.0
ADflow is a finite volume RANS solver tailored for gradient-based aerodynamic design optimization.
|
Functions/Subroutines | |
| subroutine | applyallturbbc (secondHalo) |
| subroutine | applyallturbbcthisblock (secondHalo) |
| subroutine | bceddynowall (nn) |
| subroutine | bceddywall (nn) |
| subroutine | bcturbfarfield (nn) |
| subroutine | bcturbinflow (nn) |
| subroutine | bcturbinterface (nn) |
| subroutine | bcturboutflow (nn) |
| subroutine | bcturbsymm (nn) |
| subroutine | bcturbtreatment |
| subroutine | bcturbwall (nn) |
| subroutine | turb2ndhalo (nn) |
| subroutine | turbbcnswall (secondHalo) |
| subroutine turbbcroutines::applyallturbbc | ( | logical, intent(in) | secondHalo | ) |
Definition at line 5 of file turbBCRoutines.F90.
References applyallturbbcthisblock(), bcturbtreatment(), iteration::currentlevel, iteration::groundlevel, inputtimespectral::ntimeintervalsspectral, and utils::setpointers().
Referenced by initializeflow::initdepvarandhalos(), solvers::solverunsteadyexplicitrk(), and multigrid::transfertofinegrid().


| subroutine turbbcroutines::applyallturbbcthisblock | ( | logical, intent(in) | secondHalo | ) |
Definition at line 49 of file turbBCRoutines.F90.
References bceddynowall(), bceddywall(), blockpointers::bcfaceid, blockpointers::bctype, blockpointers::bmti1, blockpointers::bmti2, blockpointers::bmtj1, blockpointers::bmtj2, blockpointers::bmtk1, blockpointers::bmtk2, blockpointers::bvti1, blockpointers::bvti2, blockpointers::bvtj1, blockpointers::bvtj2, blockpointers::bvtk1, blockpointers::bvtk2, flowvarrefstate::eddymodel, blockpointers::ie, blockpointers::il, constants::imax, constants::imin, blockpointers::je, blockpointers::jl, constants::jmax, constants::jmin, blockpointers::ke, blockpointers::kl, constants::kmax, constants::kmin, blockpointers::nbocos, constants::nswalladiabatic, constants::nswallisothermal, flowvarrefstate::nt1, flowvarrefstate::nt2, turb2ndhalo(), blockpointers::w, inputphysics::wallfunctions, and constants::zero.
Referenced by applyallturbbc(), masterroutines::block_res_state(), blockette::blocketteres(), initializeflow::infchangecorrection(), kt::kt_block(), kw::kw_block(), masterroutines::master(), sa::sa_block(), sst::sst_block(), and vf::vf_block().


| subroutine turbbcroutines::bceddynowall | ( | integer(kind=inttype), intent(in) | nn | ) |
Definition at line 238 of file turbBCRoutines.F90.
References blockpointers::bcfaceid, blockpointers::ie, blockpointers::il, constants::imax, constants::imin, blockpointers::je, blockpointers::jl, constants::jmax, constants::jmin, blockpointers::ke, blockpointers::kl, constants::kmax, constants::kmin, and blockpointers::rev.
Referenced by applyallturbbcthisblock().

| subroutine turbbcroutines::bceddywall | ( | integer(kind=inttype), intent(in) | nn | ) |
Definition at line 305 of file turbBCRoutines.F90.
References blockpointers::bcfaceid, blockpointers::ie, blockpointers::il, constants::imax, constants::imin, blockpointers::je, blockpointers::jl, constants::jmax, constants::jmin, blockpointers::ke, blockpointers::kl, constants::kmax, constants::kmin, and blockpointers::rev.
Referenced by applyallturbbcthisblock().

| subroutine turbbcroutines::bcturbfarfield | ( | integer(kind=inttype), intent(in) | nn | ) |
Definition at line 373 of file turbBCRoutines.F90.
References blockpointers::bcfaceid, blockpointers::bmti1, blockpointers::bmti2, blockpointers::bmtj1, blockpointers::bmtj2, blockpointers::bmtk1, blockpointers::bmtk2, blockpointers::bvti1, blockpointers::bvti2, blockpointers::bvtj1, blockpointers::bvtj2, blockpointers::bvtk1, blockpointers::bvtk2, constants::imax, constants::imin, constants::ivx, constants::ivy, constants::ivz, constants::jmax, constants::jmin, constants::kmax, constants::kmin, flowvarrefstate::nt1, flowvarrefstate::nt2, constants::one, flowvarrefstate::winf, and constants::zero.
Referenced by bcturbtreatment().

| subroutine turbbcroutines::bcturbinflow | ( | integer(kind=inttype), intent(in) | nn | ) |
Definition at line 460 of file turbBCRoutines.F90.
References blockpointers::bcfaceid, blockpointers::bmti1, blockpointers::bmti2, blockpointers::bmtj1, blockpointers::bmtj2, blockpointers::bmtk1, blockpointers::bmtk2, blockpointers::bvti1, blockpointers::bvti2, blockpointers::bvtj1, blockpointers::bvtj2, blockpointers::bvtk1, blockpointers::bvtk2, constants::imax, constants::imin, constants::jmax, constants::jmin, constants::kmax, constants::kmin, flowvarrefstate::nt1, flowvarrefstate::nt2, constants::one, and constants::two.
Referenced by bcturbtreatment().

| subroutine turbbcroutines::bcturbinterface | ( | integer(kind=inttype), intent(in) | nn | ) |
Definition at line 516 of file turbBCRoutines.F90.
References blockpointers::bcfaceid, blockpointers::bvti1, blockpointers::bvti2, blockpointers::bvtj1, blockpointers::bvtj2, blockpointers::bvtk1, blockpointers::bvtk2, blockpointers::ie, constants::imax, constants::imin, blockpointers::je, constants::jmax, constants::jmin, blockpointers::ke, constants::kmax, constants::kmin, flowvarrefstate::nt1, flowvarrefstate::nt2, and blockpointers::w.
Referenced by bcturbtreatment().

| subroutine turbbcroutines::bcturboutflow | ( | integer(kind=inttype), intent(in) | nn | ) |
Definition at line 564 of file turbBCRoutines.F90.
References blockpointers::bcfaceid, blockpointers::bmti1, blockpointers::bmti2, blockpointers::bmtj1, blockpointers::bmtj2, blockpointers::bmtk1, blockpointers::bmtk2, constants::imax, constants::imin, constants::jmax, constants::jmin, constants::kmax, constants::kmin, flowvarrefstate::nt1, flowvarrefstate::nt2, and constants::one.
Referenced by bcturbtreatment().

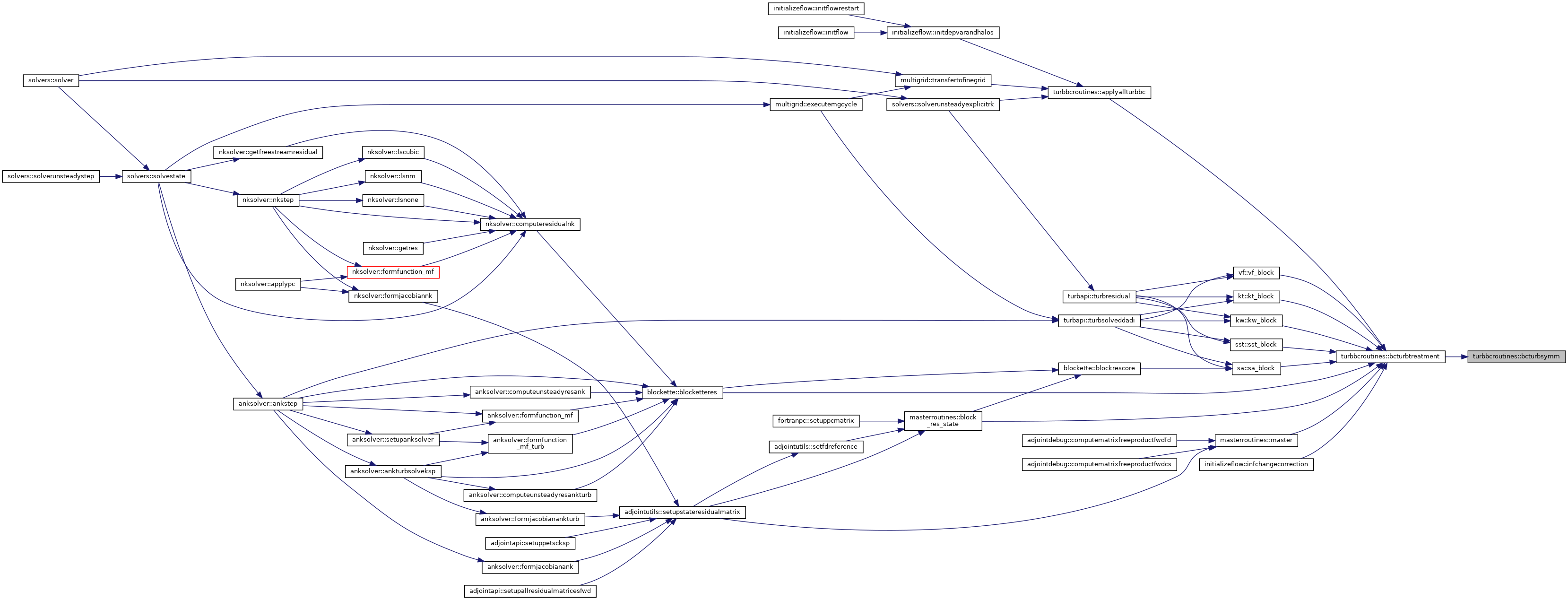
| subroutine turbbcroutines::bcturbsymm | ( | integer(kind=inttype), intent(in) | nn | ) |
Definition at line 614 of file turbBCRoutines.F90.
References blockpointers::bcfaceid, blockpointers::bmti1, blockpointers::bmti2, blockpointers::bmtj1, blockpointers::bmtj2, blockpointers::bmtk1, blockpointers::bmtk2, constants::imax, constants::imin, constants::jmax, constants::jmin, constants::kmax, constants::kmin, flowvarrefstate::nt1, flowvarrefstate::nt2, and constants::one.
Referenced by bcturbtreatment().

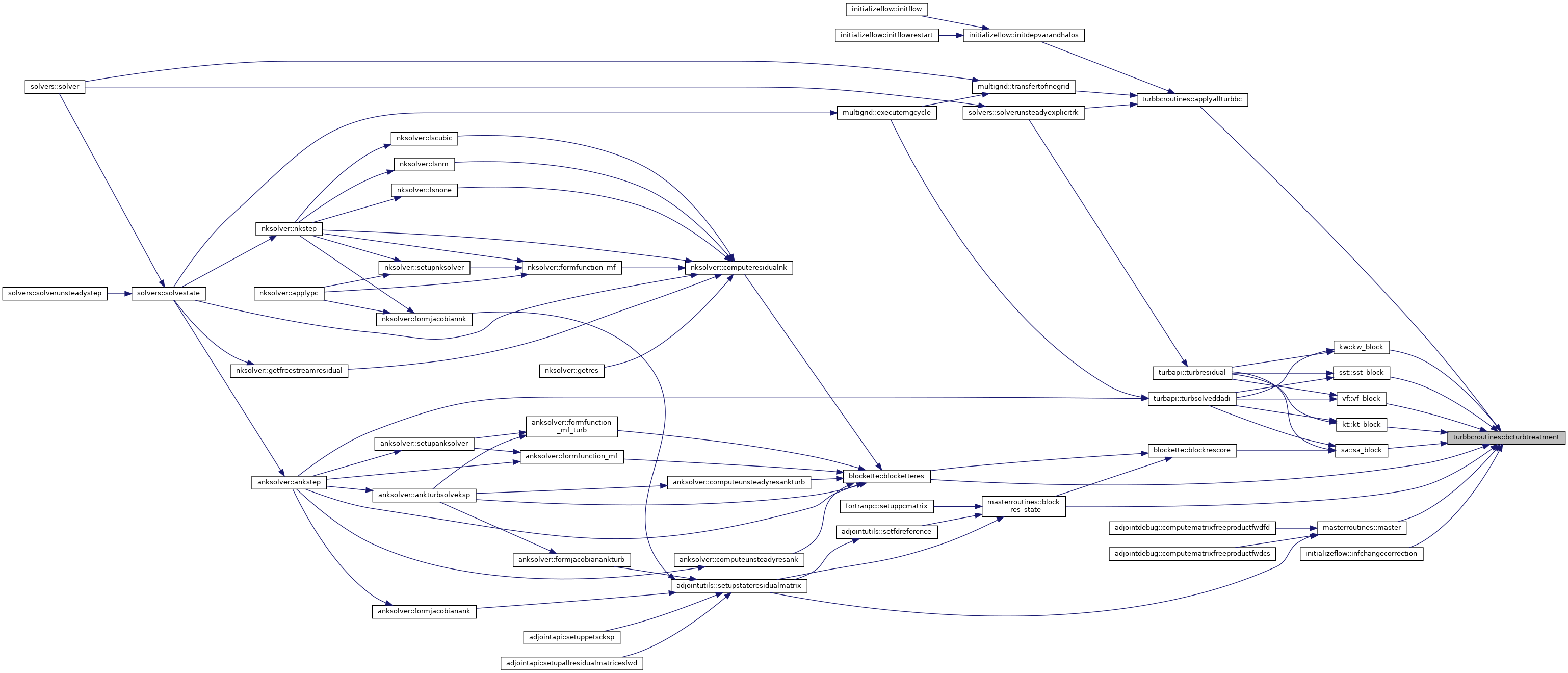
| subroutine turbbcroutines::bcturbtreatment |
Definition at line 662 of file turbBCRoutines.F90.
References bcturbfarfield(), bcturbinflow(), bcturbinterface(), bcturboutflow(), bcturbsymm(), bcturbwall(), blockpointers::bctype, blockpointers::bmti1, blockpointers::bmti2, blockpointers::bmtj1, blockpointers::bmtj2, blockpointers::bmtk1, blockpointers::bmtk2, blockpointers::bvti1, blockpointers::bvti2, blockpointers::bvtj1, blockpointers::bvtj2, blockpointers::bvtk1, blockpointers::bvtk2, constants::domaininterfaceall, constants::domaininterfacep, constants::domaininterfacerho, constants::domaininterfacerhouvw, constants::domaininterfacetotal, constants::eulerwall, constants::extrap, constants::farfield, blockpointers::ie, blockpointers::je, blockpointers::ke, constants::massbleedinflow, constants::massbleedoutflow, blockpointers::nbocos, constants::nswalladiabatic, constants::nswallisothermal, flowvarrefstate::nt1, flowvarrefstate::nt2, constants::oversetouterbound, constants::slidinginterface, constants::subsonicinflow, constants::subsonicoutflow, constants::supersonicinflow, constants::supersonicoutflow, constants::symm, constants::symmpolar, and constants::zero.
Referenced by applyallturbbc(), masterroutines::block_res_state(), blockette::blocketteres(), initializeflow::infchangecorrection(), kt::kt_block(), kw::kw_block(), masterroutines::master(), sa::sa_block(), sst::sst_block(), and vf::vf_block().


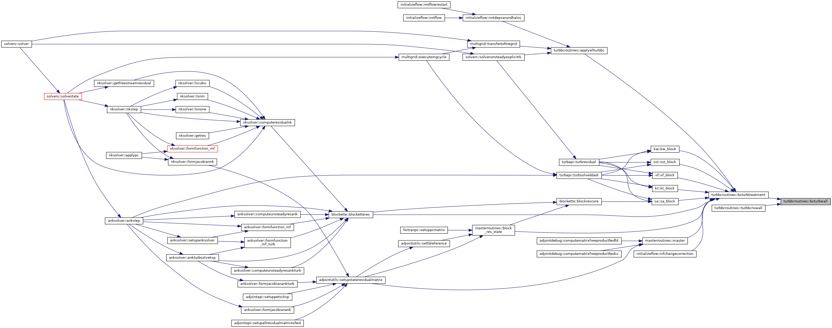
| subroutine turbbcroutines::bcturbwall | ( | integer(kind=inttype), intent(in) | nn | ) |
Definition at line 799 of file turbBCRoutines.F90.
References blockpointers::bcfaceid, blockpointers::bmti1, blockpointers::bmti2, blockpointers::bmtj1, blockpointers::bmtj2, blockpointers::bmtk1, blockpointers::bmtk2, blockpointers::bvti1, blockpointers::bvti2, blockpointers::bvtj1, blockpointers::bvtj2, blockpointers::bvtk1, blockpointers::bvtk2, blockpointers::d2wall, blockpointers::il, constants::imax, constants::imin, constants::irho, constants::itu1, constants::itu2, constants::itu3, constants::itu4, blockpointers::jl, constants::jmax, constants::jmin, blockpointers::kl, constants::kmax, constants::kmin, constants::komegamodified, constants::komegawilcox, constants::ktau, constants::mentersst, constants::one, paramturb::rkwbeta1, blockpointers::rlv, inputphysics::rvfn, constants::spalartallmaras, constants::spalartallmarasedwards, inputphysics::turbmodel, constants::two, constants::v2f, blockpointers::w, and constants::zero.
Referenced by bcturbtreatment(), and turbbcnswall().

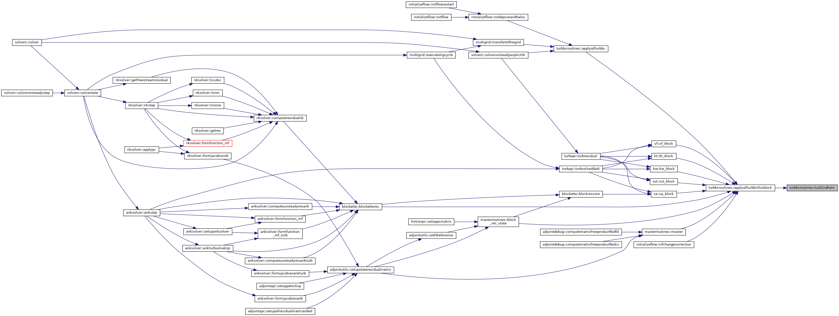
| subroutine turbbcroutines::turb2ndhalo | ( | integer(kind=inttype), intent(in) | nn | ) |
Definition at line 1132 of file turbBCRoutines.F90.
References blockpointers::bcfaceid, flowvarrefstate::eddymodel, blockpointers::ib, blockpointers::ie, constants::imax, constants::imin, blockpointers::jb, blockpointers::je, constants::jmax, constants::jmin, blockpointers::kb, blockpointers::ke, constants::kmax, constants::kmin, flowvarrefstate::nt1, flowvarrefstate::nt2, blockpointers::rev, and blockpointers::w.
Referenced by applyallturbbcthisblock().

| subroutine turbbcroutines::turbbcnswall | ( | logical, intent(in) | secondHalo | ) |
Definition at line 1233 of file turbBCRoutines.F90.
References blockpointers::bcfaceid, bcturbwall(), blockpointers::bmti1, blockpointers::bmti2, blockpointers::bmtj1, blockpointers::bmtj2, blockpointers::bmtk1, blockpointers::bmtk2, blockpointers::bvti1, blockpointers::bvti2, blockpointers::bvtj1, blockpointers::bvtj2, blockpointers::bvtk1, blockpointers::bvtk2, flowvarrefstate::eddymodel, blockpointers::ib, blockpointers::ie, blockpointers::il, constants::imax, constants::imin, blockpointers::jb, blockpointers::je, blockpointers::jl, constants::jmax, constants::jmin, blockpointers::kb, blockpointers::ke, blockpointers::kl, constants::kmax, constants::kmin, flowvarrefstate::nt1, flowvarrefstate::nt2, blockpointers::nviscbocos, blockpointers::rev, and blockpointers::w.
