|
ADflow
v1.0
ADflow is a finite volume RANS solver tailored for gradient-based aerodynamic design optimization.
|
Functions/Subroutines | |
| subroutine | turbsolveddadi |
| subroutine | turbresidual |
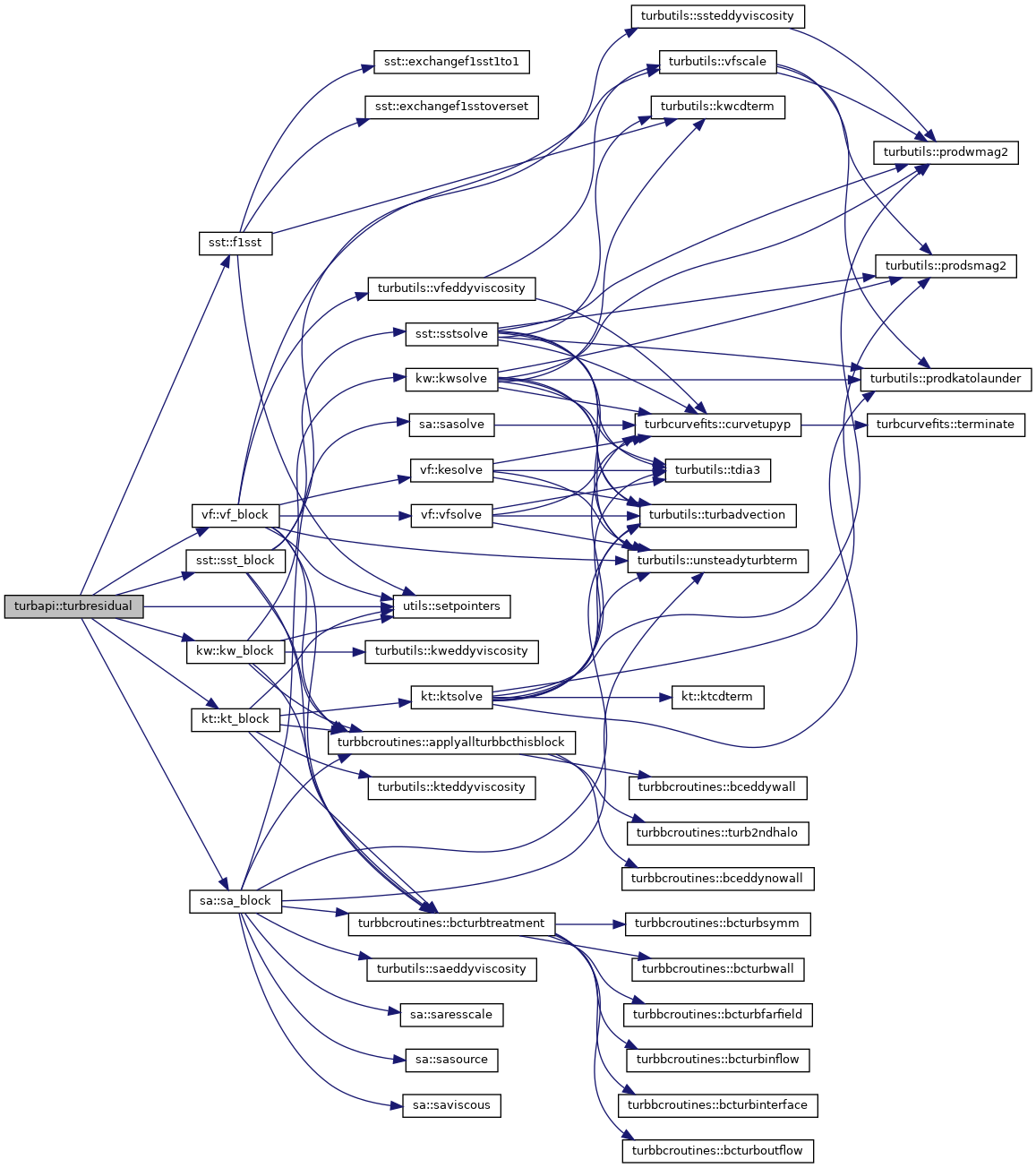
| subroutine turbapi::turbresidual |
Definition at line 97 of file turbAPI.F90.
References iteration::currentlevel, sst::f1sst(), constants::komegamodified, constants::komegawilcox, kt::kt_block(), constants::ktau, kw::kw_block(), constants::mentersst, inputtimespectral::ntimeintervalsspectral, sa::sa_block(), utils::setpointers(), constants::spalartallmaras, sst::sst_block(), inputphysics::turbmodel, constants::v2f, and vf::vf_block().
Referenced by solvers::solverunsteadyexplicitrk().


| subroutine turbapi::turbsolveddadi |
Definition at line 4 of file turbAPI.F90.
References iteration::currentlevel, sst::f1sst(), iteration::groundlevel, constants::itu1, constants::itu2, constants::itu3, constants::komegamodified, constants::komegawilcox, kt::kt_block(), constants::ktau, kw::kw_block(), constants::mentersst, inputiteration::nsubiterturb, flowvarrefstate::nt1, flowvarrefstate::nt2, inputtimespectral::ntimeintervalsspectral, sa::sa_block(), utils::setpointers(), constants::spalartallmaras, sst::sst_block(), inputphysics::turbmodel, turbutils::unsteadyturbspectral(), constants::v2f, vf::vf_block(), and haloexchange::whalo2().
Referenced by anksolver::ankstep(), and multigrid::executemgcycle().

