|
ADflow
v1.0
ADflow is a finite volume RANS solver tailored for gradient-based aerodynamic design optimization.
|
Functions/Subroutines | |
| subroutine | adtterminate (ADT, routineName, errorMessage) |
| subroutine | allocateadts |
| subroutine | deallocateadts (adtID) |
| subroutine | qsortbboxes (arr, nn, ADT, dir) |
| subroutine | qsortbboxtargets (arr, nn, ADT) |
| subroutine | reallocateadts (adtID, jj) |
| subroutine | reallocbboxtargettypeplus (arr, nSize, nInc, ADT) |
| subroutine | reallocplus (arr, nSize, nInc, ADT) |
Variables | |
| integer(kind=inttype) | nstack |
| integer(kind=inttype), dimension(:), pointer | stack |
| subroutine adtutils::adtterminate | ( | type(adttype), intent(in) | ADT, |
| character(len=*), intent(in) | routineName, | ||
| character(len=*), intent(in) | errorMessage | ||
| ) |
Definition at line 28 of file adtUtils.F90.
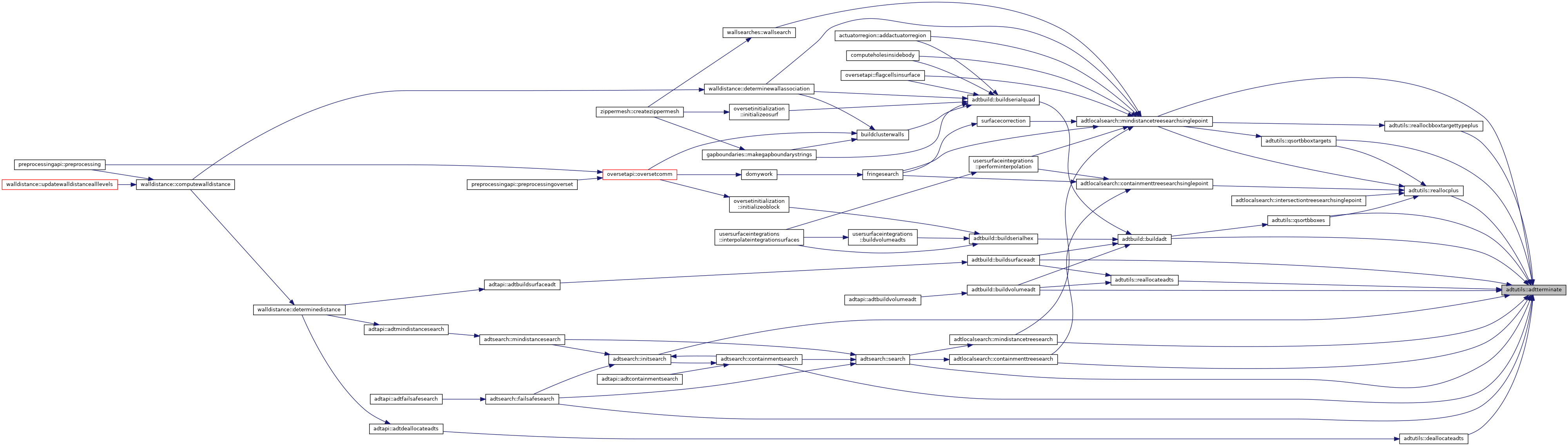
Referenced by adtbuild::buildadt(), adtbuild::buildsurfaceadt(), adtbuild::buildvolumeadt(), adtsearch::containmentsearch(), adtlocalsearch::containmenttreesearch(), deallocateadts(), adtsearch::failsafesearch(), adtsearch::initsearch(), adtlocalsearch::mindistancetreesearch(), adtlocalsearch::mindistancetreesearchsinglepoint(), qsortbboxes(), qsortbboxtargets(), reallocateadts(), reallocbboxtargettypeplus(), reallocplus(), and adtsearch::search().

| subroutine adtutils::allocateadts |
Definition at line 143 of file adtUtils.F90.
References adtdata::adts.
Referenced by adtbuild::buildsurfaceadt(), and adtbuild::buildvolumeadt().

| subroutine adtutils::deallocateadts | ( | character(len=*), intent(in) | adtID | ) |
Definition at line 184 of file adtUtils.F90.
References adtdata::adts, and adtterminate().
Referenced by adtapi::adtdeallocateadts().


| subroutine adtutils::qsortbboxes | ( | integer(kind=inttype), dimension(:), intent(inout) | arr, |
| integer(kind=inttype), intent(in) | nn, | ||
| type(adttype), intent(in) | ADT, | ||
| integer(kind=inttype), intent(in) | dir | ||
| ) |
Definition at line 325 of file adtUtils.F90.
References adtterminate(), nstack, reallocplus(), and stack.
Referenced by adtbuild::buildadt().


| subroutine adtutils::qsortbboxtargets | ( | type(adtbboxtargettype), dimension(:), pointer | arr, |
| integer(kind=inttype), intent(in) | nn, | ||
| type(adttype), intent(in) | ADT | ||
| ) |
Definition at line 514 of file adtUtils.F90.
References adtterminate(), nstack, reallocplus(), and stack.
Referenced by adtlocalsearch::mindistancetreesearchsinglepoint().


| subroutine adtutils::reallocateadts | ( | character(len=*), intent(in) | adtID, |
| integer(kind=inttype), intent(out) | jj | ||
| ) |
Definition at line 675 of file adtUtils.F90.
References adtdata::adts, and adtterminate().
Referenced by adtbuild::buildsurfaceadt(), and adtbuild::buildvolumeadt().


| subroutine adtutils::reallocbboxtargettypeplus | ( | type(adtbboxtargettype), dimension(:), pointer | arr, |
| integer(kind=inttype), intent(inout) | nSize, | ||
| integer, intent(in) | nInc, | ||
| type(adttype), intent(in) | ADT | ||
| ) |
Definition at line 795 of file adtUtils.F90.
References adtterminate().
Referenced by adtlocalsearch::mindistancetreesearchsinglepoint().


| subroutine adtutils::reallocplus | ( | integer(kind=inttype), dimension(:), pointer | arr, |
| integer(kind=inttype), intent(inout) | nSize, | ||
| integer, intent(in) | nInc, | ||
| type(adttype), intent(in) | ADT | ||
| ) |
Definition at line 859 of file adtUtils.F90.
References adtterminate().
Referenced by adtlocalsearch::containmenttreesearchsinglepoint(), adtlocalsearch::intersectiontreesearchsinglepoint(), adtlocalsearch::mindistancetreesearchsinglepoint(), qsortbboxes(), and qsortbboxtargets().


| integer(kind=inttype) adtutils::nstack |
Definition at line 19 of file adtUtils.F90.
Referenced by adtbuild::buildadt(), adtlocalsearch::mindistancetreesearchsinglepoint(), qsortbboxes(), and qsortbboxtargets().
| integer(kind=inttype), dimension(:), pointer adtutils::stack |
Definition at line 20 of file adtUtils.F90.
Referenced by actuatorregion::addactuatorregion(), adtbuild::buildadt(), walldistance::determinewallassociation(), oversetapi::flagcellsinsurface(), fringesearch(), adtlocalsearch::mindistancetreesearch(), adtlocalsearch::mindistancetreesearchsinglepoint(), usersurfaceintegrations::performinterpolation(), qsortbboxes(), qsortbboxtargets(), and wallsearches::wallsearch().