|
ADflow
v1.0
ADflow is a finite volume RANS solver tailored for gradient-based aerodynamic design optimization.
|
Functions/Subroutines | |
| subroutine | residual_block |
| subroutine | sourceterms_block (nn, res, iRegion, pLocal) |
| subroutine | initres_block (varStart, varEnd, nn, sps) |
| subroutine | initres (varStart, varEnd) |
| subroutine | sourceterms |
| subroutine | residual |
| subroutine | computedwdadi |
| subroutine | tridiagsolve (bb, cc, dd, ff, nn) |
| subroutine | residualaveraging |
| subroutine residuals::computedwdadi |
Definition at line 1062 of file residuals.F90.
References blockpointers::addgridvelocities, inputiteration::cfl, inputiteration::cflcoarse, iteration::coeftime, iteration::currentlevel, inputunsteady::deltat, blockpointers::dtl, blockpointers::dw, flowvarrefstate::eddymodel, inputphysics::equationmode, blockpointers::gamma, flowvarrefstate::gammainf, constants::half, blockpointers::iblank, blockpointers::ie, blockpointers::il, constants::irho, constants::irhoe, constants::ivx, constants::ivy, constants::ivz, blockpointers::je, blockpointers::jl, blockpointers::ke, blockpointers::kl, constants::one, blockpointers::p, flowvarrefstate::pinf, blockpointers::rev, flowvarrefstate::rhoinf, blockpointers::rlv, blockpointers::scratch, blockpointers::sfacei, blockpointers::sfacej, blockpointers::sfacek, blockpointers::si, blockpointers::sj, blockpointers::sk, constants::steady, flowvarrefstate::timeref, tridiagsolve(), constants::two, flowvarrefstate::viscous, blockpointers::vol, blockpointers::w, and constants::zero.
Referenced by smoothers::executedadistep().


| subroutine residuals::initres | ( | integer(kind=inttype), intent(in) | varStart, |
| integer(kind=inttype), intent(in) | varEnd | ||
| ) |
Definition at line 964 of file residuals.F90.
References iteration::currentlevel, initres_block(), inputtimespectral::ntimeintervalsspectral, and utils::setpointers().
Referenced by smoothers::dadismoother(), multigrid::executemgcycle(), smoothers::rungekuttasmoother(), solvers::solverunsteadyexplicitrk(), solvers::solvestate(), and multigrid::transfertocoarsegrid().


| subroutine residuals::initres_block | ( | integer(kind=inttype), intent(in) | varStart, |
| integer(kind=inttype), intent(in) | varEnd, | ||
| integer(kind=inttype), intent(in) | nn, | ||
| integer(kind=inttype), intent(in) | sps | ||
| ) |
Definition at line 427 of file residuals.F90.
References iteration::coeftime, iteration::currentlevel, iteration::deforming_grid, inputunsteady::deltat, inputtimespectral::dscalar, inputtimespectral::dvector, blockpointers::dw, inputphysics::equationmode, iteration::groundlevel, blockpointers::ib, blockpointers::ie, blockpointers::il, blockpointers::jb, blockpointers::je, blockpointers::jl, blockpointers::kb, blockpointers::ke, blockpointers::kl, iteration::noldlevels, inputtimespectral::ntimeintervalsspectral, iteration::rkstage, blockpointers::sectionid, inputiteration::smoother, inputunsteady::timeintegrationscheme, flowvarrefstate::timeref, blockpointers::vol, blockpointers::volold, blockpointers::w, blockpointers::w1, blockpointers::wn, blockpointers::wold, and blockpointers::wr.
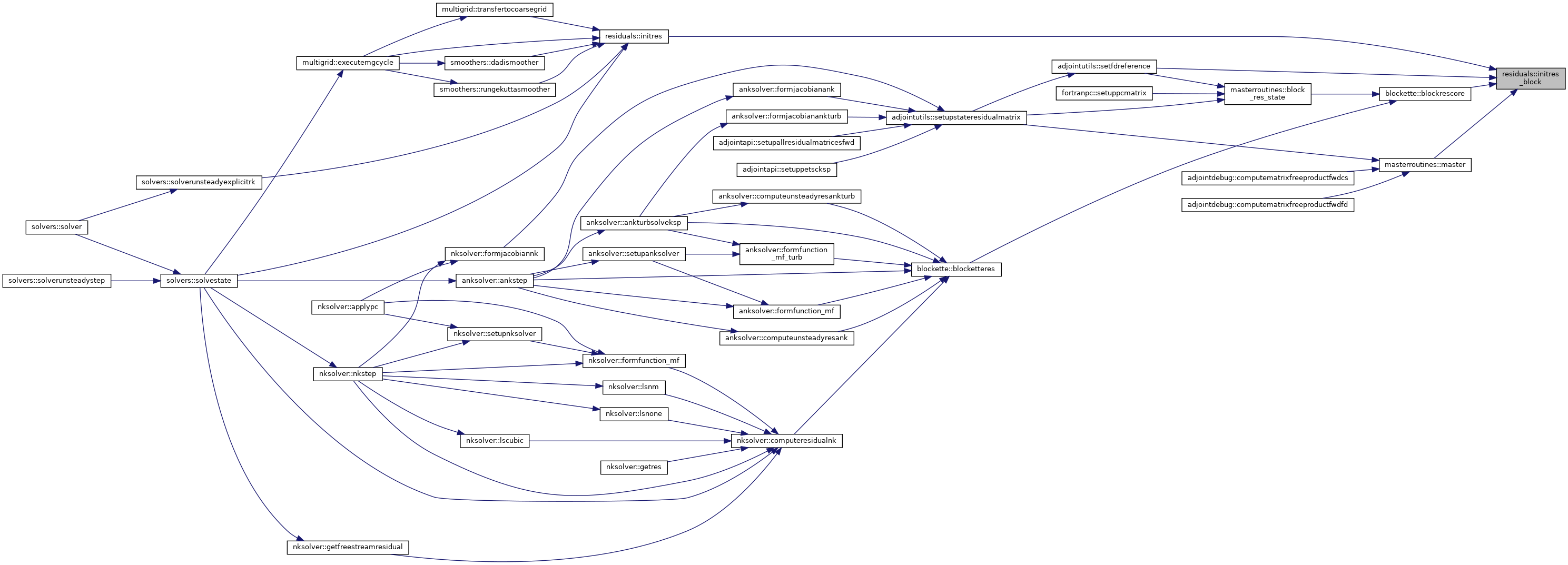
Referenced by blockette::blockrescore(), initres(), masterroutines::master(), and adjointutils::setfdreference().

| subroutine residuals::residual |
Definition at line 1028 of file residuals.F90.
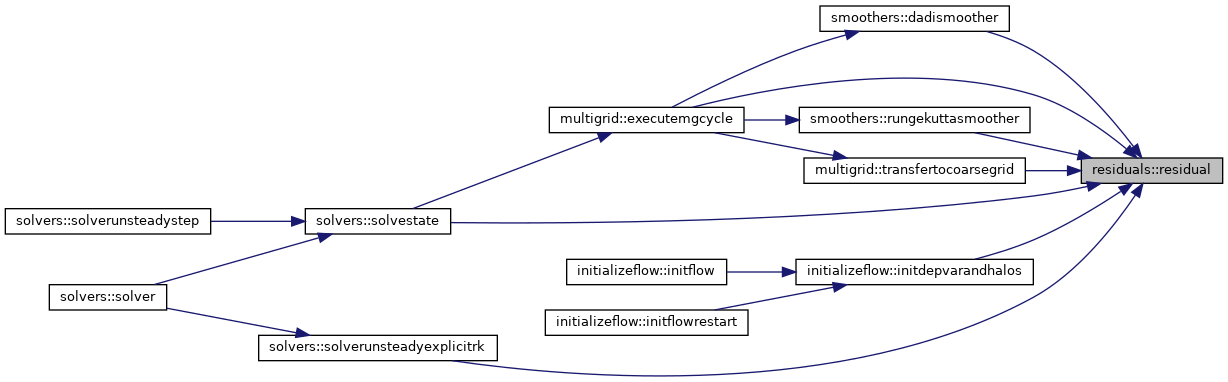
References iteration::currentlevel, inputtimespectral::ntimeintervalsspectral, residual_block(), and utils::setpointers().
Referenced by smoothers::dadismoother(), multigrid::executemgcycle(), initializeflow::initdepvarandhalos(), smoothers::rungekuttasmoother(), solvers::solverunsteadyexplicitrk(), solvers::solvestate(), and multigrid::transfertocoarsegrid().


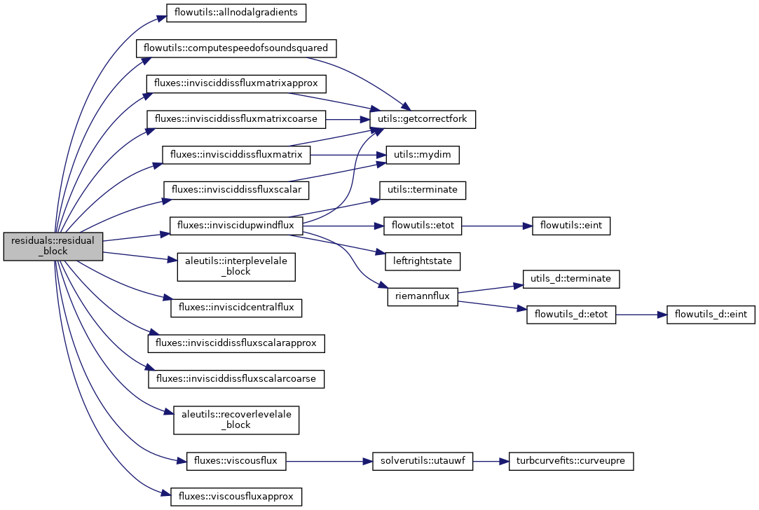
| subroutine residuals::residual_block |
Definition at line 4 of file residuals.F90.
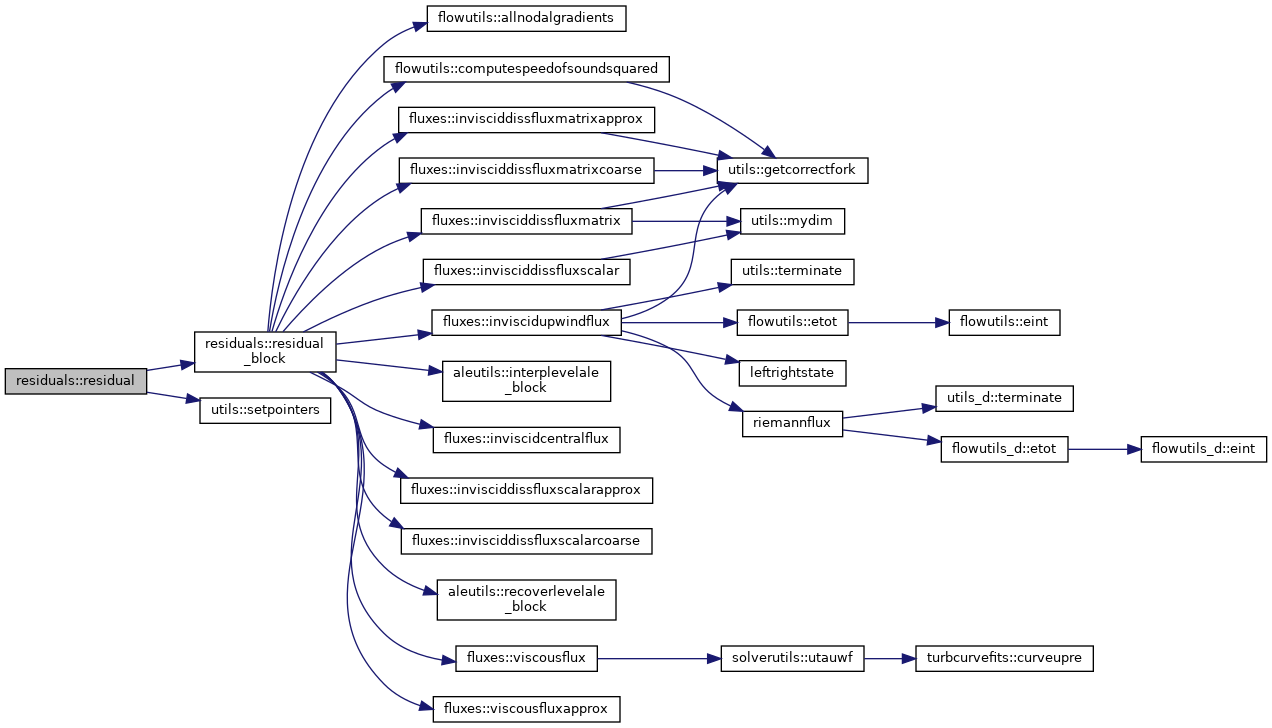
References flowutils::allnodalgradients(), inputiteration::cdisrk, flowutils::computespeedofsoundsquared(), iteration::currentlevel, blockpointers::dw, blockpointers::fw, blockpointers::gamma, iteration::groundlevel, blockpointers::iblank, blockpointers::il, aleutils::interplevelale_block(), fluxes::inviscidcentralflux(), fluxes::invisciddissfluxmatrix(), fluxes::invisciddissfluxmatrixapprox(), fluxes::invisciddissfluxmatrixcoarse(), fluxes::invisciddissfluxscalar(), fluxes::invisciddissfluxscalarapprox(), fluxes::invisciddissfluxscalarcoarse(), fluxes::inviscidupwindflux(), blockpointers::jl, blockpointers::kl, inputdiscretization::lowspeedpreconditioner, inputdiscretization::lumpeddiss, flowvarrefstate::nwf, blockpointers::p, aleutils::recoverlevelale_block(), iteration::rfil, iteration::rkstage, inputiteration::smoother, inputdiscretization::spacediscr, inputdiscretization::spacediscrcoarse, flowvarrefstate::viscous, fluxes::viscousflux(), fluxes::viscousfluxapprox(), inputadjoint::viscpc, blockpointers::w, and flowvarrefstate::winf.
Referenced by residual().


| subroutine residuals::residualaveraging |
Definition at line 1785 of file residuals.F90.
References inputiteration::cfl, inputiteration::cflcoarse, inputiteration::cfllimit, iteration::currentlevel, blockpointers::dw, constants::fourth, constants::half, blockpointers::iblank, blockpointers::il, blockpointers::jl, blockpointers::kl, flowvarrefstate::nwf, blockpointers::nx, blockpointers::ny, blockpointers::nz, constants::one, blockpointers::p, flowvarrefstate::pinfcorr, inputiteration::smoop, constants::two, and constants::zero.
Referenced by smoothers::executedadistep(), smoothers::executerkstage(), and smoothers::rungekuttasmoother().

| subroutine residuals::sourceterms |
Definition at line 1003 of file residuals.F90.
References actuatorregiondata::nactuatorregions, utils::setpointers(), and sourceterms_block().
Referenced by smoothers::dadismoother(), multigrid::executemgcycle(), smoothers::rungekuttasmoother(), solvers::solverunsteadyexplicitrk(), solvers::solvestate(), and multigrid::transfertocoarsegrid().


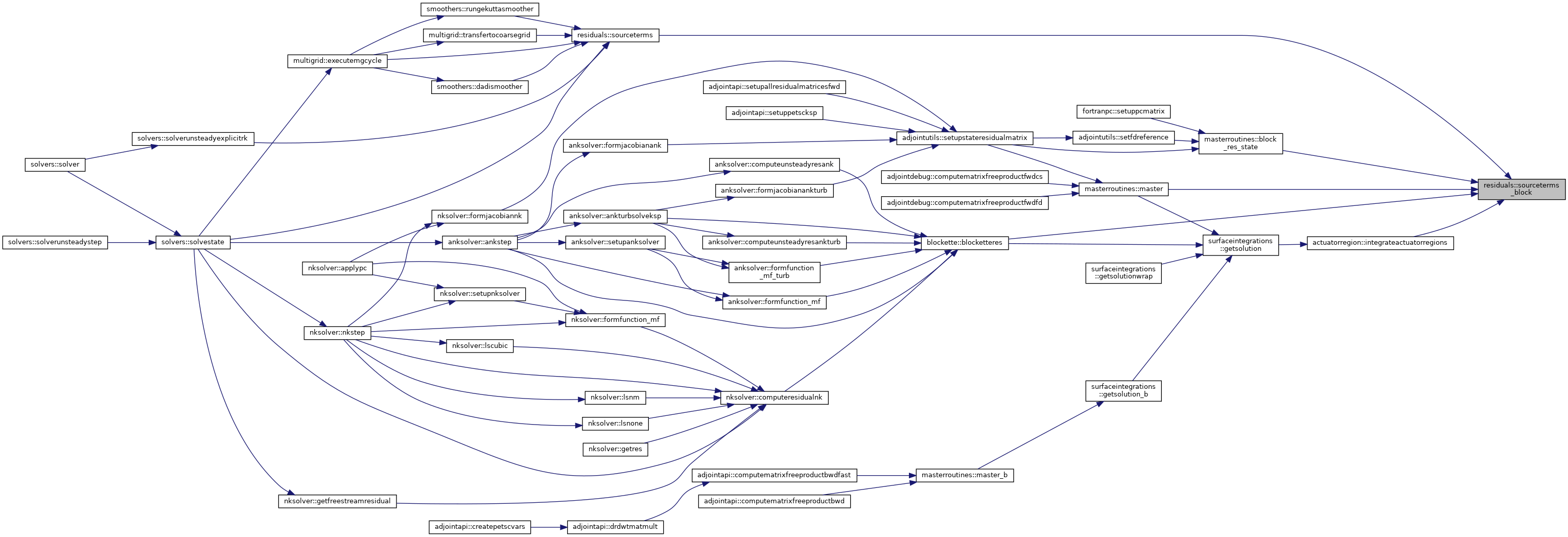
| subroutine residuals::sourceterms_block | ( | integer(kind=inttype), intent(in) | nn, |
| logical, intent(in) | res, | ||
| integer(kind=inttype), intent(in) | iRegion, | ||
| real(kind=realtype), intent(inout) | pLocal | ||
| ) |
Definition at line 348 of file residuals.F90.
References actuatorregiondata::actuatorregions, blockpointers::dw, constants::imx, constants::imz, constants::irhoe, constants::ivx, constants::ivy, constants::ivz, flowvarrefstate::lref, constants::one, iteration::ordersconverged, flowvarrefstate::pref, flowvarrefstate::uref, blockpointers::vol, blockpointers::w, and constants::zero.
Referenced by masterroutines::block_res_state(), blockette::blocketteres(), actuatorregion::integrateactuatorregions(), masterroutines::master(), and sourceterms().

| subroutine residuals::tridiagsolve | ( | real(kind=realtype), dimension(nn + 1, 5) | bb, |
| real(kind=realtype), dimension(nn + 1, 5) | cc, | ||
| real(kind=realtype), dimension(nn + 1, 5) | dd, | ||
| real(kind=realtype), dimension(nn + 1, 5) | ff, | ||
| integer(kind=inttype) | nn | ||
| ) |
Definition at line 1750 of file residuals.F90.
Referenced by computedwdadi().
