|
ADflow
v1.0
ADflow is a finite volume RANS solver tailored for gradient-based aerodynamic design optimization.
|
Functions/Subroutines | |
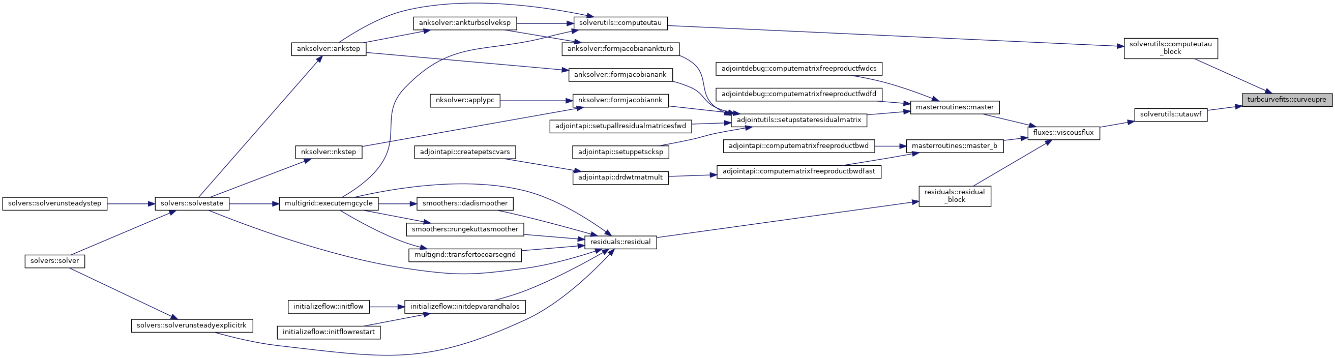
| real(kind=realtype) function | curveupre (Re) |
| subroutine | curvetupyp (tup, yp, ntu1, ntu2) |
| subroutine | initcurvefitdataktau |
| subroutine | initcurvefitdatakw |
| subroutine | initcurvefitdatakwmod |
| subroutine | initcurvefitdatasst |
| subroutine | initcurvefitdatasa |
| subroutine | initcurvefitdatasae |
| subroutine | initcurvefitdatavf |
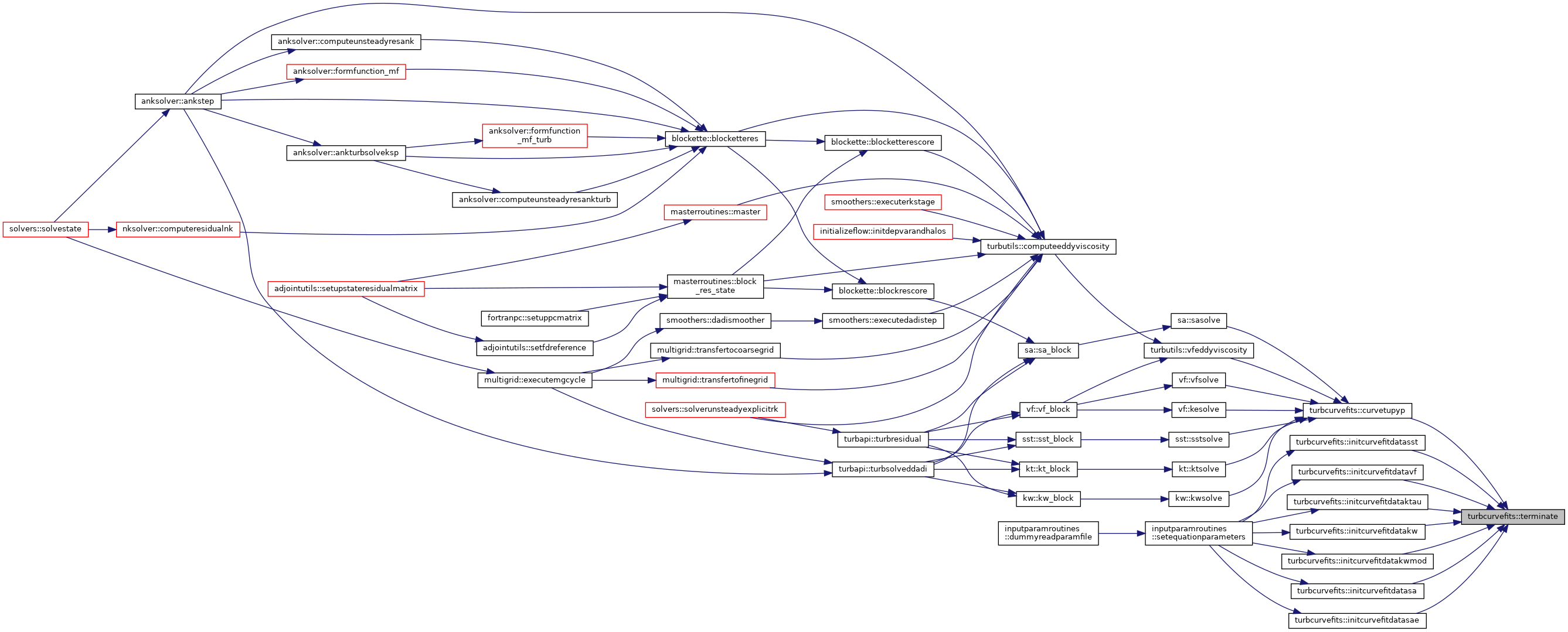
| subroutine | terminate (routineName, errorMessage) |
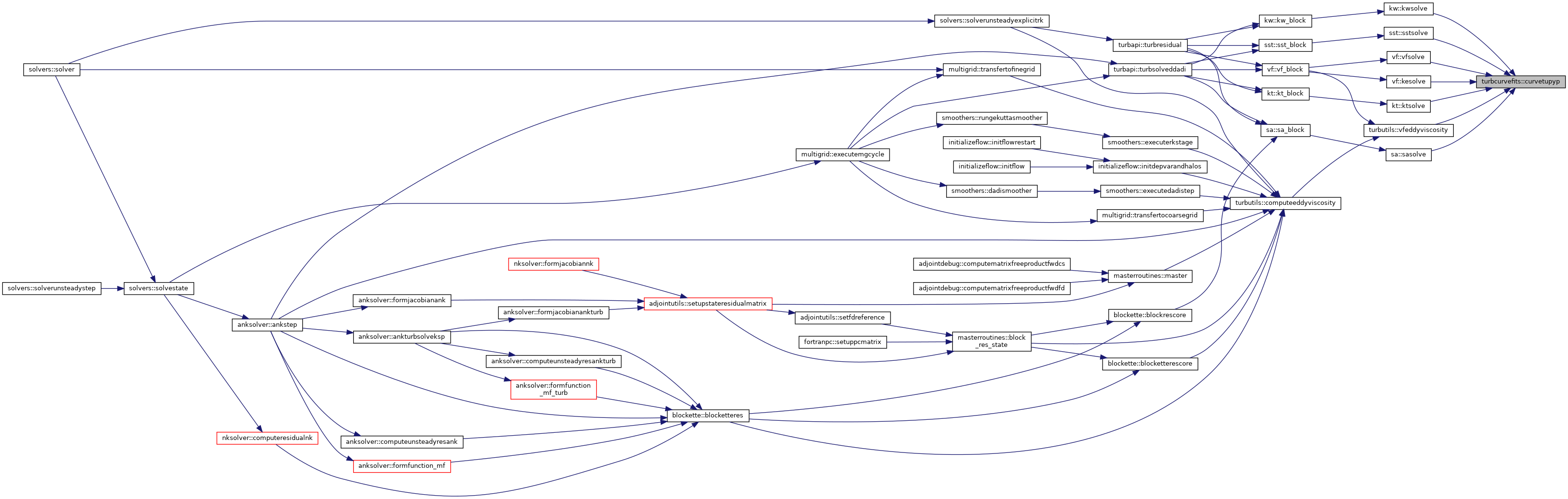
| subroutine turbcurvefits::curvetupyp | ( | real(kind=realtype), dimension(ntu1:ntu2), intent(out) | tup, |
| real(kind=realtype), intent(in) | yp, | ||
| integer(kind=inttype), intent(in) | ntu1, | ||
| integer(kind=inttype), intent(in) | ntu2 | ||
| ) |
Definition at line 104 of file turbCurveFits.F90.
References constants::eps, constants::itu1, constants::itu2, constants::itu3, constants::itu4, constants::itu5, constants::komegamodified, constants::komegawilcox, constants::ktau, constants::mentersst, paramturb::nfit, inputphysics::rvfn, constants::spalartallmaras, constants::spalartallmarasedwards, terminate(), paramturb::tulogfit, paramturb::tup0, paramturb::tup1, paramturb::tup2, paramturb::tup3, inputphysics::turbmodel, constants::v2f, paramturb::ypt, and constants::zero.
Referenced by vf::kesolve(), kt::ktsolve(), kw::kwsolve(), sa::sasolve(), sst::sstsolve(), turbutils::vfeddyviscosity(), and vf::vfsolve().


| real(kind=realtype) function turbcurvefits::curveupre | ( | real(kind=realtype), intent(in) | Re | ) |
Definition at line 3 of file turbCurveFits.F90.
References paramturb::nfit, paramturb::ret, paramturb::up0, paramturb::up1, paramturb::up2, and paramturb::up3.
Referenced by solverutils::computeutau_block(), and solverutils::utauwf().

| subroutine turbcurvefits::initcurvefitdataktau |
Definition at line 328 of file turbCurveFits.F90.
References terminate().
Referenced by inputparamroutines::setequationparameters().


| subroutine turbcurvefits::initcurvefitdatakw |
Definition at line 345 of file turbCurveFits.F90.
References constants::itu1, constants::itu2, paramturb::nfit, flowvarrefstate::nt1, flowvarrefstate::nt2, paramturb::ret, terminate(), paramturb::tulogfit, paramturb::tup0, paramturb::tup1, paramturb::tup2, paramturb::tup3, paramturb::up0, paramturb::up1, paramturb::up2, paramturb::up3, and paramturb::ypt.
Referenced by inputparamroutines::setequationparameters().


| subroutine turbcurvefits::initcurvefitdatakwmod |
Definition at line 901 of file turbCurveFits.F90.
References terminate().
Referenced by inputparamroutines::setequationparameters().


| subroutine turbcurvefits::initcurvefitdatasa |
Definition at line 1477 of file turbCurveFits.F90.
References constants::itu1, paramturb::nfit, flowvarrefstate::nt1, flowvarrefstate::nt2, paramturb::ret, terminate(), paramturb::tulogfit, paramturb::tup0, paramturb::tup1, paramturb::tup2, paramturb::tup3, paramturb::up0, paramturb::up1, paramturb::up2, paramturb::up3, and paramturb::ypt.
Referenced by inputparamroutines::setequationparameters().


| subroutine turbcurvefits::initcurvefitdatasae |
Definition at line 1876 of file turbCurveFits.F90.
References terminate().
Referenced by inputparamroutines::setequationparameters().


| subroutine turbcurvefits::initcurvefitdatasst |
Definition at line 919 of file turbCurveFits.F90.
References constants::itu1, constants::itu2, paramturb::nfit, flowvarrefstate::nt1, flowvarrefstate::nt2, paramturb::ret, terminate(), paramturb::tulogfit, paramturb::tup0, paramturb::tup1, paramturb::tup2, paramturb::tup3, paramturb::up0, paramturb::up1, paramturb::up2, paramturb::up3, and paramturb::ypt.
Referenced by inputparamroutines::setequationparameters().


| subroutine turbcurvefits::initcurvefitdatavf |
Definition at line 1895 of file turbCurveFits.F90.
References constants::itu1, constants::itu2, constants::itu3, constants::itu4, constants::itu5, paramturb::nfit, flowvarrefstate::nt1, flowvarrefstate::nt2, paramturb::ret, inputphysics::rvfn, terminate(), paramturb::tulogfit, paramturb::tup0, paramturb::tup1, paramturb::tup2, paramturb::tup3, paramturb::up0, paramturb::up1, paramturb::up2, paramturb::up3, and paramturb::ypt.
Referenced by inputparamroutines::setequationparameters().


| subroutine turbcurvefits::terminate | ( | character(len=*), intent(in) | routineName, |
| character(len=*), intent(in) | errorMessage | ||
| ) |
Definition at line 3843 of file turbCurveFits.F90.
References communication::adflow_comm_world, and communication::myid.
Referenced by curvetupyp(), initcurvefitdataktau(), initcurvefitdatakw(), initcurvefitdatakwmod(), initcurvefitdatasa(), initcurvefitdatasae(), initcurvefitdatasst(), and initcurvefitdatavf().
